





所属成套资源:【同步课堂】2025-2026学年高一下学期生物人教版必修2遗传与进化讲义课件
人教版 (2019)必修2《遗传与进化》染色体变异优秀学案
展开 这是一份人教版 (2019)必修2《遗传与进化》染色体变异优秀学案,文件包含第五章第二节染色体变异2025-2026学年高中生物必修二同步讲义原卷版docx、第五章第二节染色体变异2025-2026学年高中生物必修二同步讲义解析版docx等2份学案配套教学资源,其中学案共70页, 欢迎下载使用。
▉考点01染色体数目的变异
1.染色体变异的概念和类型
概念:生物体的体细胞或生殖细胞内染色体数目或结构的变化
类型:染色体数目的变异;染色体结构的变异
2.染色体数目变异的类型
3.染色体组
在大多数生物的体细胞中,染色体都是两两成对的,也就是说含有两套非同源染色体,其中每套非同源染色体称为一个染色体组。对染色体组可以从以下三个层面理解。
从本质上看→是一组非同源染色体
从形态上看→一个染色体组中染色体形态、大小各不相同
从功能上看→一个染色体组中染色体功能各不相同;一个染色体组携带着生物生长、发育、遗传和变异的全部遗传信息
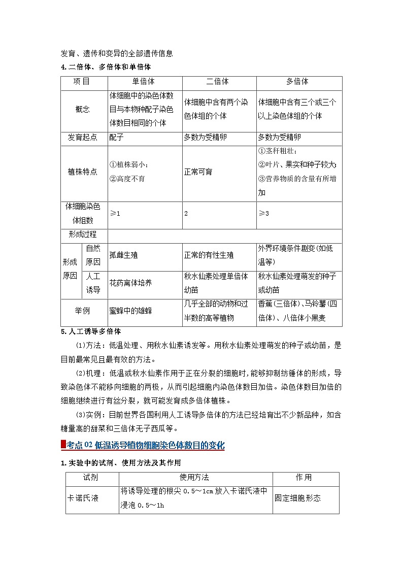
4.二倍体、多倍体和单倍体
5.人工诱导多倍体
(1)方法:低温处理、用秋水仙素诱发等。用秋水仙素处理萌发的种子或幼苗,是目前最常见且最有效的方法。
(2)机理:低温或秋水仙素作用于正在分裂的细胞时,能够抑制纺锤体的形成,导致染色体不能移向细胞的两极,从而引起细胞内染色体数目加倍。染色体数目加倍的细胞继续进行有丝分裂,就可能发育成多倍体植株。
(3)实例:目前世界各国利用人工诱导多倍体的方法已经培育出不少新品种,如含糖量高的甜菜和三倍体无子西瓜等。
▉考点02低温诱导植物细胞染色体数目的变化
1.实验中的试剂、使用方法及其作用
2.实验原理、步骤、现象和结论
(1)原理
①用低温处理植物的分生组织细胞,能够抑制分裂前期纺锤体的形成,以致影响细胞有丝分裂后期染色体被拉向两极,导致细胞不能分裂成两个子细胞,使细胞中染色体数目加倍。
②当温度恢复正常后,染色体数目加倍的细胞又通过正常的有丝分裂产生更多染色体数目加倍的子细胞。
步骤:
培养诱导:将冷藏(4℃)一周后的蒜置于→培养不定根装满清水的容器上方→蒜的底部接触瓶中的水面
低温诱导:待蒜长出约1cm长的不定根→将→整个装置放入冰箱(4℃)→诱导培养48~72h
固定细胞形态:剪取诱导处理的根尖0.5~1cm→放入卡诺氏液中浸泡0.5~1h→用体积分数为95%的酒精冲洗2次
制作装片:解离→漂洗→染色→制片
观察比较:先用低倍镜寻找染色体形态较好的分裂象,确认某个细胞发生染色体数目变化后,再用高倍镜观察
现象:视野中既有正常的二倍体细胞,也有染色体数目发生改变的细胞
结论:低温处理植物的分生组织细胞,能抑制有丝分裂前期纺锤体的形成,从而使染色体数目加倍
▉考点03染色体结构的变异
1.原因:主要是染色体的断裂以及断裂后片段在同一染色体内或不同染色体之间的重新连接。
2.类型及举例
提醒
(1)四种染色体结构变异的结果分析如下。
①缺失——导致染色体上的基因减少;
②重复——导致同一条染色体上出现等位基因或相同基因;
③易位——发生在非同源染色体之间,改变染色体上基因的数目或排列顺序;
④倒位——基因数目没有变化,基因排列顺序发生变化。
(2)缺失引起的遗传效应随着缺失片段大小和细胞所处发育时期的不同而不同。缺失发生越早,缺失片段越大,对个体的影响越大。重复引起的遗传效应较缺失小。
(3)重复对生物进化有重要作用,这是因为“多余的”基因可向多方向突变而不损害细胞和个体的正常功能,并有可能产生新的功能基因,使个体能更好地适应新环境。
3结果:使排列在染色体上的基因数目或排列顺序发生改变,导致性状的变异。
4影响:人类的许多遗传病是由染色体结构改变引起的。大多数染色体结构变异对生物体是不利的,有的甚至会导致生物体死亡。
▉考点04 三种可遗传的变异的比较
1.不遗传变异与可遗传的变异
(1)变异的概念
生物的亲子代之间及同一亲代的各子代之间,均有或多或少的差异,这种差异就是变异。
(2)类型
①不遗传变异原因:
环境变化引起的,遗传物质未发生改变
(3)特点
①不遗传变异的特点:一般只在当代表现出来;一般不能遗传给后代;这种变异一般是定向的,例如,个体摄入过多的糖可能导致肥胖。
②可遗传的变异的特点:可以在当代表现,也可以在后代中出现;变异一旦发生,就有可能遗传给后代;这种变异是不定向的。
2.基因突变、基因重组、染色体变异的区别
▉考点05染色体变异在育种中的应用
1.多倍体育种与单倍体育种的比较
提醒
(1)用秋水仙素处理植株使染色体数目加倍,若操作对象 是单倍体植株,属于单倍体育种;若操作对象为正常植株, 属于多倍体育种。
(2)单倍体育种和多倍体育种都需用秋水仙素处理,使染 色体数目加倍。单倍体育种只能处理幼苗,多倍体育种可 处理萌发的种子或幼苗。
2.实例分析
(1)多倍体育种——三倍体无子西瓜的培育
(2)单倍体育种——培育矮秆抗病(ddTT) 小麦
提醒
有关单倍体育种的4点提醒
(1)若亲本为二倍体,则经花药离体培养和人工诱导后获 得的品种为纯合子;若亲本为多倍体,则经花药离体培养 和人工诱导后获得的品种不一定为纯合子。
(2)用秋水仙素处理的是单倍体幼苗而不是萌发的种子,所 以一般都是地上部分细胞内染色体数目加倍,地下部分细胞 内染色体数目不变。
(3)常常需要先通过杂交将两种优良性状的基因重组到同 一个个体中。
(4)单倍体体细胞中含有奇数个染色体组一般不可育,有 偶数个染色体组一般可育。
▉考点01染色体数目的变异(共12小题)
1.科学家发现红眼雄果蝇(XBY)和白眼雌果蝇(XbXb)杂交所产生的大量子一代中出现了一只白眼雌果蝇(注:XXY的个体为雌果蝇,XO的个体为雄果蝇),下列关于该白眼雌果蝇出现原因分析错误的是( )
A.该现象的原因可能是亲本雄果蝇减数分裂过程中发生了基因突变
B.该现象的原因可能是染色体数目异常,则该果蝇体内最多有18条染色体
C.该现象的原因是亲本中白眼雌果蝇减数第一次分裂异常
D.检查染色体数目异常最简便的方法是显微镜观察法
【答案】C
【解答】解:A、红眼雄果蝇(XBY)和白眼雌果蝇(XbXb)杂交,正常情况下子一代雌果蝇应为红眼(XBXb)。若父方XB在减数分裂时发生基因突变为Xb,形成Xb精子,与母方Xb结合可产生XbXb白眼雌果蝇,A正确;
B、若染色体数目异常(如XXY),体细胞染色体数为9条,有丝分裂后期染色体加倍至18条,B正确;
C、母方为XbXb,若产生XbXb卵细胞,需减数第二次分裂姐妹染色单体未分离,而非第一次分裂异常,C错误;
D、染色体数目异常可通过显微镜直接观察,为最简便方法,D正确。
故选:C。
2.秋水仙素能诱导多倍体形成的原因是( )
A.促进细胞融合
B.诱导染色体多次复制
C.促进染色单体分开,形成染色体
D.抑制细胞有丝分裂时纺锤体的形成
【答案】D
【解答】解:A、促进细胞融合的化学物质是聚乙二醇而不是秋水仙素,A错误;
B、秋水仙素只能抑制纺锤体的形成,不能诱导染色体多次复制,但能诱导基因发生突变,B错误;
C、秋水仙素没有促进染色单体分开的作用,C错误;
D、秋水仙素诱导多倍体形成的原因是抑制细胞有丝分裂前期的纺锤体的形成,导致染色体不能移向细胞两极,从而使细胞染色体数目加倍,D正确。
故选:D。
3.关于“低温诱导植物染色体数目的变化”的实验,下列说法错误的是( )
A.大葱可作为实验材料,其原因是根尖分生区细胞有丝分裂旺盛
B.用体积分数95%的酒精冲洗固定的细胞2次
C.剪取根尖约0.5~1cm放置于冰箱的低温室内诱导染色体数目加倍
D.低温(4℃)处理植物分生组织细胞,能够抑制纺锤体的形成
【答案】C
【解答】解:A、大葱的根尖分生区细胞有丝分裂旺盛,可作为实验材料,A正确;
B、卡诺氏液固定后,需要用95%的酒精冲洗2次,洗去多余的卡诺氏液,B正确;
C、剪取根尖2﹣3mm,放入冰箱的低温室内(4℃),进行低温诱导,C错误;
D、低温(4℃)处理植物分生组织细胞,能够抑制纺锤体的形成,使染色体数目加倍,D正确。
故选:C。
4.无子果实是深受消费者喜爱的优质果品。无子番茄是通过人工阻止花受粉后诱导子房发育得到,而无子西瓜则通常由二倍体西瓜与四倍体西瓜杂交得到。下列有关说法正确的是( )
A.无子番茄、无子西瓜及四倍体西瓜均为新物种
B.无子番茄是单倍体,处理所用的植物激素类似物可能为生长素类似物
C.用秋水仙素处理二倍体西瓜幼苗得到的四倍体植株,并非所有细胞都含四个染色体组
D.三倍体的无子西瓜高度不育,该性状为不可遗传变异
【答案】C
【解答】解:A、无子番茄是通过人为阻止花受粉形成的,其遗传物质没有改变,不属于新物种,无子西瓜为三倍体,高度不育,因而不属于新物种,只有四倍体西瓜是新物种,A错误;
B、果实由子房发育而来,因此无子番茄果实仍为二倍体,B错误;
C、秋水仙素作用于分裂前期,抑制纺锤体的形成导致染色体数目加倍,因此对于已经形成了纺锤体的分裂中,后时期的细胞没有加倍作用,仍为二倍体细胞,C正确;
D、只要是因为遗传物质发生改变引起的变异都属于可遗传变异,所以三倍体无子西瓜属于可遗传变异(中的染色体数目变异),D错误。
故选:C。
5.长翅红眼雄蝇与长翅白眼雌蝇交配,产下一只染色体组成为XXY的残翅白眼雄蝇。已知翅长、眼色基因分别位于常染色体(A﹣长翅,a﹣残翅)和X染色体(B﹣红眼,b﹣白眼)上,在没有基因突变的情况下,下列分析正确的是( )
A.该白眼雄蝇体细胞中染色体条数一定为9条
B.产生该白眼雄蝇可能是父本雄蝇减数第一次分裂出错,XY同源染色体没有分离,产生异常的精子XY与正常卵细胞结合
C.产生该白眼雄蝇可能是母本雌蝇仅减数第二次分裂出错,此时于亲代雌蝇参与受精的卵细胞一起产生的三个极体基因型可能为AXb,AXb,a
D.产生该白眼雄蝇可能是母本雌蝇仅减数第一次分裂出错,此时于亲代雌蝇参与受精的卵细胞一起产生的三个极体基因型可能为AXb,AXb,a
【答案】C
【解答】解:A、该白眼雄蝇体细胞中染色体条数一般为9条,但处于有丝分裂后期时,染色体条数为18条,A错误;
B、产生该白眼雄蝇可能是母本雌蝇减数第一次分裂后期出错,XX同源染色体没有分离,也可能是减数第二次分裂后期,着丝点分裂形成的X和X染色体没有分离,B错误;
C、产生该白眼雄蝇可能是母本雌蝇仅减数第二次分裂后期着丝点分裂形成的X和X染色体没有分离,此时与亲代雌蝇参与受精的卵细胞一起产生的三个极体基因型可能为AXb,AXb,a,C正确;
D、产生该白眼雄蝇可能是母本雌蝇仅减数第一次分裂出错,此时与亲代雌蝇参与受精的卵细胞一起产生的三个极体基因型可能为A、A、aXbXb,D错误。
故选:C。
6.下列与染色体变异及育种方法有关的叙述,正确的是( )
A.秋水仙素可抑制有丝分裂后期纺锤体的形成
B.有丝分裂后期可能会发生染色体数目变异
C.X射线处理细胞只能诱发基因突变,不能诱发染色体变异
D.单倍体育种就是利用花药离体培养获得单倍体植株的过程
【答案】B
【解答】解:A、秋水仙素可抑制有丝分裂前期纺锤体的形成,A错误;
B、有丝分裂后期可能会出现染色体非平均分配的现象,从而发生染色体数目变异,B正确;
C、X射线处理细胞可能诱发基因突变,也可能诱发细胞中染色体发生变异,C错误;
D、单倍体育种需要先利用花药离体培养获得单倍体植株,再用秋水仙素处理使染色体数目加倍获得纯合的个体,D错误。
故选:B。
7.栽培苹果品种以二倍体为主,通过离体培养苹果成熟胚(2n),可诱导再生获得品质改良的四倍体苹果。下列叙述正确的是( )
A.经诱导获得的再生苗一定为纯合体
B.栽培二倍体的苹果与改良后的四倍体苹果之间不存在生殖隔离
C.与二倍体苹果相比,四倍体的苹果可能茎秆粗壮、叶片、果实和种子都比较大
D.通过低温或秋水仙素诱导处理获得四倍体,主要是抑制染色体着丝粒的分裂
【答案】C
【解答】解:A、若原二倍体植株为杂合子,则经诱导获得的再生苗也是杂合子,A错误;
B、栽培二倍体的苹果与改良后的四倍体苹果之间杂交产生的三倍体不可育,说明二者之间存在生殖隔离,B错误;
C、与二倍体苹果相比,四倍体的苹果可能茎秆粗壮、叶片、果实和种子都比较大,而且表现为糖类和蛋白质等物质含量高,C正确;
D、通过低温或秋水仙素诱导处理获得四倍体,其产生的机理是抑制纺锤体的形成,而不是抑制染色体着丝粒的分裂,D错误。
故选:C。
8.人类的X、Y是一对同源染色体,女性体内是XX,男性体内是XY。经人类染色体组型分析发现,有2%~4%的精神病患者的性染色体组成为XYY,有人称多出的Y染色体为“犯罪染色体”。下列关于XYY综合征的叙述正确的是( )
A.患者可能是由母方减数分裂Ⅰ异常所致
B.患者可能是由母方减数分裂Ⅱ异常所致
C.患者可能是由父方减数分裂Ⅰ异常所致
D.患者可能是由父方减数分裂Ⅱ异常所致
【答案】D
【解答】解:根据题意可知:XYY综合征的形成必定是含X的卵细胞和含YY的精子结合成的受精卵发而来的个体。因此,卵细胞正常,精子异常。含YY的精子异常是由于着丝粒分裂后产生的两条YY染色体没有移向细胞两极,发生在减数第二次分裂过程中。
故选:D。
9.科研人员利用野生型草莓(二倍体)培育四倍体草莓的过程中,进行了相关实验,结果如图所示。下列说法错误的是( )
A.实验原理是秋水仙素能够抑制纺锤体的形成进而诱导形成多倍体
B.自变量是秋水仙素浓度和处理时间,所以各组草莓幼苗数量应该相等
C.由实验结果可知用0.2%的秋水仙素溶液处理草莓幼苗1天较容易成功
D.判断是否培育出四倍体草莓的简便方法是让四倍体草莓结出的果实与二倍体草莓结出的果实比较
【答案】D
【解答】解:A、秋水仙素处理能诱导幼苗染色体数目加倍,原理是秋水仙素能抑制细胞有丝分裂前期纺锤体的形成,从而使后期着丝粒断裂后染色体不能移向两极,A正确;
B、据图分析,实验的自变量是秋水仙素浓度和处理时间。因变量是多倍体的诱导成功率,实验过程中各组草莓幼苗数量应该相同,排除偶然因素对实验结果的影响,B正确;
C、由题图信息可知,不同秋水仙素溶液的浓度和处理时间均影响多倍体的诱导,用0.2%的秋水仙素溶液处理草莓幼苗1天诱导成功率相对较高,C正确;
D、鉴定四倍体草莓的简便方法是观察细胞中的染色体数。由于果实的发育还要受环境因素影响,因此不能通过比较果实进行鉴定,D错误。
故选:D。
(多选)10.二倍体西瓜的染色体数为22条,按如图所示的方法可培育得到三倍体无子西瓜。下列叙述错误的是( )
A.将二倍体西瓜幼苗用秋水仙素处理后得到的四倍体均为纯合子
B.该过程中两次将二倍体西瓜植株作父本对母本传粉,其作用相同
C.二倍体西瓜和四倍体西瓜杂交虽然得到了三倍体种子,但二者之间存在生殖隔离
D.三倍体西瓜果实无子的原因是三倍体植株中无同源染色体,不能进行正常的减数分裂
【答案】ABD
【解答】解:A、若二倍体西瓜本身是杂合子,则将其幼苗用秋水仙素处理得到的四倍体不是纯合子,A错误;
B、上述培养过程中两次传粉的作用不同:第一次传粉是为了让二倍体父本和四倍体母本杂交得到三倍体种子,第二次将二倍体的花粉传给三倍体母本是为了刺激子房发育成果实,B错误;
C、二倍体和四倍体西瓜杂交虽然得到了三倍体种子,但三倍体西瓜不可育,因此二倍体和四倍体西瓜之间存在生殖隔离,C正确;
D、三倍体西瓜果实中无子,其原因是因为三倍体植株中有三个染色体组,联会紊乱,不能产生正常的配子,D错误。
故选:ABD。
11.正常烟草(2n=48)是二倍体,烟草中某一对同源染色体少一条,染色体表示为2n﹣1的个体称为单体;某一对同源染色体多一条,染色体表示为2n+1的个体称为三体。单体、三体在遗传育种上具有重要的价值。请回答有关问题:
(1)单体、三体这些植株的变异类型为 ,形成它们的原因之一是亲代中的一方在减数分裂Ⅰ过程中 。
(2)若不考虑同源染色体之间的差异,理论上烟草共有 种三体。实际上烟草种群偶见8号染色体三体,从未见其他染色体三体的植株,可能的原因是 。
(3)烟草8号染色体三体在减数分裂时8号染色体的任意两条移向细胞一极,剩下一条移向另一极,细胞中其余染色体正常分离,则产生正常染色体数目的配子的概率为 50% 。烟草三体植株的一个次级精母细胞中,最多可能含有 条染色体。
(4)利用单体和某品种杂交,分析后代的性状表现,可以判定出该品种有关基因所在的染色体。已知烟草的高秆和矮秆性状分别受H、h控制,为判断H、h基因是否位于5号染色体上,研究人员进行了如下实验探究:
将正常矮秆(hh)植株与5﹣单体(5号染色体单体)显性纯合体杂交得F1,统计F1的表现型及比例。
若 ,则控制矮秆的基因位于5号染色体上;
若 ,则控制矮秆的基因不位于5号染色体上。
【答案】(1)染色体(数目)变异 一对同源染色体未分离
(2)24 发生其他染色体数目增加的生殖细胞不可育或受精卵不能发育(或在胚胎早期就死亡)
(3)50% 50
(4)F1中高秆与矮秆的比例为1:1 F1全为高秆
【解答】解:(1)由题文可知,单体、三体是细胞中个别染色体的减少或增加,所以这些植株的变异类型为染色体(数目)变异。减数分裂Ⅰ中染色体主要行为是同源染色体分离,非同源染色体自由组合;所以如果亲代中的一方在减数分裂Ⅰ过程中某一对同源染色体未分离就会形成单体、三体。
(2)正常烟草是2n=48的二倍体,体细胞中有24对同源染色体,若不考虑同源染色体之间的差异,理论上烟草共有24种三体。染色体变异是随机发生的,而且大多数染色体变异都是有害的,实际上烟草种群偶见8号染色体三体,从未见其他染色体三体的植株,可能的原因是发生其他染色体数目增加的生殖细胞不可育或受精卵不能发育或者在胚胎早期就死亡了。
(3)烟草8号染色体三体在减数分裂I后期时8号染色体的任意两条移向细胞一极,剩下一条移向另一极,细胞中其余染色体正常分离,则含一条8号染色体的次级精(卵)母细胞可产生正常染色体数目的配子,而含两条8号染色体的次级精(卵)母细胞无法产生正常染色体数目的配子,所以产生正常染色体数目的配子的概率为50%。烟草三体植株的含两条同源染色体的次级精母细胞,在减数分裂II后期,由于着丝点分裂,细胞中染色体数目最多,可多达25×2=50条。
(4)假设缺失一条5号染色体用O表示,若矮秆基因位于5号染色体上,正常矮秆(hh)植株产生一种配子h,5﹣单体显性纯合体可以产生两种配子,1种是含5号染色体的,配子基因型H;第二种是不含5号染色体的,用O表示;则F1中高秆(Hh)与矮秆(Oh)的比例为1:1。
若矮秆基因不位于5号染色体上,正常矮秆(hh)植株产生一种配子h;5﹣单体显性纯合体产生的配子不管是否含5号染色体,配子基因型都为H;则F1全为高秆(Hh)。
故答案为:
(1)染色体(数目)变异 一对同源染色体未分离
(2)24 发生其他染色体数目增加的生殖细胞不可育或受精卵不能发育(或在胚胎早期就死亡)
(3)50% 50
(4)F1中高秆与矮秆的比例为1:1 F1全为高秆
12.常人的体细胞中含有23对同源染色体,分别编号为1号~23号,在人类的遗传病中,有一种叫21三体综合征,也叫先天性愚型,是一种常见的染色体异常遗传病,表现为智力低下,身体发育缓慢。对患者染色体进行检查,发现患者比正常人多了一条21号染色体。
(1)正常人产生的配子中染色体的组合类型共有 种,从理论上分析,一对夫妇所生的两个孩子(非同卵双胞胎)所含染色体组成完全相同的概率是 。
(2)请从减数分裂和受精作用的角度解释21三体综合征患者产生的可能原因:
①正常精子(含有 条染色体)与异常卵细胞(含有 条染色体)受精形成的受精卵发育而来。产生异常卵细胞的可能原因是减数第一次分裂 期,21号同源染色体没有分开或减数第二次分裂后期21号染色体的姐妹染色单体分开后形成的两条21号染色体 ,形成了异常卵细胞。
②异常精子(含有 条染色体)与正常的卵细胞(含有23条染色体)结合形成受精卵发育而来。产生异常精子的可能原因同上。
(3)21三体综合征患者产生正常配子的概率是 。
【答案】见试题解答内容
【解答】解:(1)正常人含有23对同源染色体,所以产生的配子中染色体的组合类型共有223种。从理论上分析,一对夫妇所生的两个孩子(非同卵双胞胎)所含染色体组成完全相同的概率是()23×()23=()46。
(2)①异常卵细胞形成的原因有:a.减数第一次分裂后期,21号同源染色体没有分离,减数第二次分裂正常导致的;b.减数第一次分裂正常,减数第二次分裂后期,21号姐妹染色单体分开后形成的两条21号子染色体移向同一极所致。含有23条染色体的正常精子与含有24条染色体的异常卵细胞受精形成的受精卵发育形成21三体综合征患者。
②异常精子形成的原因有:a.减数第一次分裂后期,21号同源染色体没有分离,减数第二次分裂正常导致的;b.减数第一次分裂正常,减数第二次分裂后期,21号姐妹染色单体分开后形成的两条21号子染色体移向同一极所致。含有24条染色体的异常精子与含有23条染色体的正常卵细胞受精形成的受精卵发育形成21三体综合征患者。
(3)21三体综合征患者产生的配子一半正常(23条),一半异常(24条)。
故答案为:
(1)223 ()46
(2)①23 24 后 移向同一极 ②24
(3)
▉考点02染色体组的概念及单倍体、二倍体、多倍体(共20小题)
13.如图是甲、乙两种生物的体细胞内染色体情况示意图,则染色体组数与图示相同的甲、乙两种生物体细胞的基因型可依次表示为( )
A.甲:AaBb 乙:AAaBbb
B.甲:AaaaBBbb 乙:AaBB
C.甲:AAaaBbbb 乙:AaaBBb
D.甲:AaaBbb 乙:AAaaBbbb
【答案】C
【解答】解:分析题图可知,甲图中大小、形态相同的染色体有4个,因此该细胞中含有4个染色体组,位于同源染色体上的等位基因是4个;乙图中大小形态相同的染色体是3条,因此细胞中含有3个染色体组,所以位于同源染色体上的等位基因是3个。
故选:C。
14.蜜蜂的孤雌生殖是指卵细胞未经受精直接发育为雄蜂。若研究蜜蜂的两对等位基因(A、a和B、b)的遗传,一只蜂王(2N=32)与一只雄蜂(N=16)交配产生的后代中,雄蜂有4种表现型,雌蜂有1种表现型,根据以上杂交结果,下列判断不合理的是( )
A.亲本雄蜂的基因型为AB
B.亲本蜂王的两对基因都是杂合
C.雄蜂为单倍体,产生的雄配子含8条染色体
D.蜜蜂精子和卵细胞结合形成的受精卵染色体数目为32
【答案】C
【解答】解:A、结合分析可知,亲本雄蜂的基因型为AB,A正确;
B、亲本蜂王的两对基因都是杂合,即为AaBb,因为该基因型可产生四种配子,因而子代雄蜂可有四种表现型,B正确;
C、雄蜂是通过孤雌生殖产生的,为单倍体,其产生雄配子的方式是假减数分裂,含16条染色体,C错误;
D、蜜蜂精子中有16条染色体,卵细胞中也有16条染色体,二者结合形成的受精卵染色体数目为32,D正确。
故选:C。
15.如图表示的是培育三倍体无子西瓜的两种方法,若甲乙两图中二倍体西瓜植株的基因型均为Aa,下列说法正确的是( )
A.按照染色体组数目划分,乙图中会出现4种染色体组数目不同的细胞
B.乙图中获得的三倍体西瓜植株中有两种基因型
C.甲图a过程常用的试剂是秋水仙素
D.甲图中获得的三倍体西瓜中AAa个体占
【答案】D
【解答】解:A、据图乙分析,二倍体植株体细胞中含有2个染色体组,加倍后形成四倍体,含有4个染色体组,融合形成的杂种细胞含有3个染色体组,A错误;
B、四倍体植株的基因型为AAaa,二倍体植株的基因型为Aa,两者杂交后代有AAA、AAa、Aaa、aaa4种基因型,B错误;
C、a包括原生质体分离及融合等过程,所用到的试剂有纤维素酶、果胶酶和聚乙二醇(PEG),融合过程依据的原理是细胞膜的结构特点﹣流动性,C错误;
D、若二倍体西瓜幼苗的基因型为Aa,则花粉为A与a,融合形成的三倍体西瓜植株的基因型为AAa和Aaa,因此甲图中获得的三倍体西瓜中AAa个体占,D正确。
故选:D。
16.小西红柿又称圣女果,果实虽有多种颜色,但由一对等位基因控制。小西红柿是通过杂交育种筛选出来的,和普通大西红柿一样都是含有24条染色体的雌雄同株二倍体植物。下列说法正确的是( )
A.与单倍体育种相比,杂交育种可从F2中快速选育出所需的纯合新品种
B.若要测定大、小西红柿的基因组序列,则可测定一个染色体组的基因序列
C.小西红柿的单倍体植株长势弱小,所结果实比二倍体小西红柿植株的小
D.在减数分裂过程中,控制小西红柿果实颜色的基因之间会发生基因重组
【答案】B
【解答】解:A、杂交育种需从F2中选出优良性状的个体再进行连续自交才能选出纯合新品种,A错误;
B、由于小西红柿属于雌雄同株的二倍体植物,所以若要测定大、小西红柿的基因组序列,则可测定一个染色体组的基因序列,B正确;
C、小西红柿的单倍体植株长势弱小,高度不育,所以不结种子和果实,C错误;
D、由于小西红柿果实的颜色由一对等位基因控制,所以不会发生基因重组,D错误。
故选:B。
17.如图a~c表示不同细胞中的染色体状况,图d表示某细胞的遗传因子组成。下列有关叙述错误的是( )
A.图a细胞代表的生物可能是二倍体或单倍体
B.图b细胞代表的生物一定是三倍体
C.图c细胞代表的生物可能有高度不育、植株矮小等特点
D.图d遗传因子组成代表的生物的基因型可能为AB
【答案】B
【解答】解:A、图a若是受精卵发育而来的则是二倍体,若是配子发育而来的则是单倍体,A正确;
B、由受精卵发育而来的,体细胞有 3 个染色体组的生物是三倍体,若是配子直接发育而来的,则为单倍体,B错误;
C、图示细胞中只含1个染色体组,是由配子发育而来的单倍体,所以该生物可能有高度不育、植株矮小等特点,C正确;
D、AABB表示遗传因子组成代表的生物的基因型可能为AB,染色体复制后遗传因子组成为AABB,D正确。
故选:B。
18.如图为某果蝇细胞内染色体及基因分布的示意图。下列叙述错误的是( )
A.该果蝇含有两条X染色体,是雌果蝇
B.染色体1、3、5、7可构成一个染色体组
C.图中三对等位基因的遗传遵循分离定律
D.染色体2、4会发生片段互换,导致基因重组
【答案】D
【解答】解:A、该果蝇含有两条同型的X染色体,是雌果蝇,A正确;
B、染色体1、3、5、7中不含同源染色体,可构成一个染色体组,B正确;
C、图中三对等位基因都分别位于同源染色体上,其遗传遵循分离定律,C正确;
D、染色体2、4属于非同源染色体,两条染色体之间会发生片段互换,属于染色体结构变异中的易位,D错误。
故选:D。
19.用E、F、G分别代表来源于不同物种的一个染色体组,植物甲(EEFF)与植物乙(EEGG)杂交得到F1。下列叙述正确的是( )
A.F1的基因型为EEFG
B.乙是二倍体,只能产生一种基因型的配子
C.观察F1体细胞有丝分裂后期有2个染色体组
D.由甲的配子直接发育形成的个体含有两个染色体组
【答案】D
【解答】解:A、EFG分别代表的是一个染色体组,EEFG不能代表基因型,A错误;
B、乙有四个染色体组,是四倍体,至少产生2种配子,B错误;
C、F1体细胞有丝分裂后期染色体加倍,有8个染色体组,C错误;
D、甲含有四个染色体组,由其配子直接发育而来的有2个染色体组,但还是单倍体,D正确。
故选:D。
20.如图表示细胞中所含的染色体,有关叙述正确的是( )
A.图a含有2个染色体组,图d含有1个染色体组
B.图b含3个染色体组,代表的生物叫三倍体
C.如果图c代表由受精卵发育成的生物的体细胞,则该生物是二倍体
D.图d代表的生物一定是由卵细胞发育而成的,是单倍体
【答案】C
【解答】解:A、图a含有4个染色体组,图d含有1个染色体组,A错误;
B、如果图b表示体细胞,其代表的生物若是受精卵发育而来,则是三倍体;若是配子发育而来,则是三单倍体,B错误;
C、如果图c代表由受精卵发育成生物的体细胞,则该生物是二倍体,C正确;
D、图d中含有1个染色体组,代表的生物一定是单倍体,可能是由卵细胞发育而成的,也可能是由精子发育而成的,D错误。
故选:C。
21.下列关于染色体组的叙述,正确的是( )
A.测人类基因组就是测定一个染色体组含有的基因种类和功能
B.正常情况下二倍体小鼠产生的精子和卵细胞中均含一个染色体组
C.三体中含有三个完整染色体组,而三倍体中只有两个完整染色体组
D.一个染色体组中均为非同源染色体,其中均含有常染色体和性染色体
【答案】B
【解答】解:A,测人类基因组需测定22条常染色体和X、Y染色体所含有的基因种类和功能,A错误;
B,正常情况下二倍体小鼠产生的精子和卵细胞中均含一个染色体组,B正确;
C,三倍体中含有三个完整染色体组,而三体中只有两个完整染色体组,C错误;
D,一个染色体组中均为非同源染色体,雌雄同体的植物没有性染色体,所以一个染色体组中不一定含性染色体,D错误。故选:B。
22.用秋水仙素处理萌发的种子,可获得多倍体植株,秋水仙素作用的时期是( )
A.前期B.间期
C.间期和前期D.末期
【答案】A
【解答】解:秋水仙素起的作用是抑制纺锤体的形成,而纺锤体在前期形成,因此秋水仙素作用的时期是前期。
故选:A。
23.将普通小麦的子房壁细胞进行离体培养,得到的植株是( )
A.单倍体B.二倍体C.三倍体D.六倍体
【答案】D
【解答】解:普通小麦是六倍体,子房壁细胞是正常体细胞,含有六个染色体组,因此用普通小麦的子房壁细胞进行离体培养,得到的植株是六倍体。
故选:D。
24.下列有关“一定”的说法正确的是( )
①生物的生殖细胞中含有的全部染色体一定就是一个染色体组
②经花药离体培养得到的单倍体植株再经秋水仙素处理后一定得到纯合子
③体细胞中含有两个染色体组的个体一定是二倍体
④体细胞中含有奇数染色体组的个体一定是单倍体
A.②④B.①④C.③④D.全部不对
【答案】D
【解答】解:①有性生殖的生物生殖细胞中所含染色体组数是其体细胞染色体组数的一半,不一定就是一个染色体组,如小麦(六倍体)生殖细胞中含三个染色体组,①错误;
②如果是四倍体,假设其基因型为AAaaBBBb,那么它就可能产生一个基因型为AaBb,用秋水仙素处理后,就得到AAaaBBbb,是杂合子,②错误;
③含有两个染色体组的生物体,不一定是二倍体。如果该生物体是由配子发育而来,则为单倍体;如果该生物体是由受精卵发育而来,则为二倍体,③错误;
④含有奇数染色体组的个体不一定是单倍体。普通小麦是六倍体,它的花药离体培养发育的个体含有3个染色体组,是单倍体;三无子西瓜含三组染色体,是三倍体,④错误。
所以,①②③④错误。
故选:D。
25.普通小麦(2n=AABBDD=42)与圆锥小麦(2n=AABB=28)杂交,F1是异源五倍体,而普通小麦与提莫菲亚小麦(2n=AAGG=28)杂交的F1也是一个异源五倍体。以下说法错误的是( )
A.前者F1体细胞染色体组数可表示为AABBD
B.后者F1体细胞有染色体35条
C.圆锥小麦和提莫菲维小麦杂交后代体细胞有两个染色体组
D.后者F1体细胞染色体组数可表示为AABDG
【答案】C
【解答】解:A、前者F1体细胞染色体组数可表示为AABBD,A正确;
B、后者F1体细胞染色体组数可表示为AABDG,每个染色体组数有7条染色体,故共有染色体35条,B正确;
C、圆锥小麦(2n=AABB=28)和提莫菲维小麦(2n=AAGG=28)杂交的F1是一个异源四倍体,体细胞染色体组数可表示为AABG,体细胞有4个染色体组,C错误;
D、据分析可知,后者F1体细胞染色体组数可表示为AABDG,D正确。
故选:C。
26.下列有关水稻的叙述,错误的是( )
A.二倍体水稻含有两个染色体组
B.二倍体水稻的花粉经离体培养,可得到单倍体水稻,稻穗、米粒变小
C.二倍体水稻经秋水仙素处理,可得到四倍体水稻,稻穗、米粒变大
D.二倍体水稻与四倍体水稻杂交,可得到三倍体水稻,含三个染色体组
【答案】B
【解答】解:A、二倍体水稻含有两个染色体组,A正确;
B、二倍体水稻的花粉经离体培养,可得到单倍体水稻;但单倍体高度不育,所以单倍体水稻没有稻穗和米粒,B错误;
C、二倍体水稻经秋水仙素处理,抑制细胞有丝分裂过程中纺锤体的形成,使细胞中染色体数目加倍,从而得到四倍体水稻幼苗;四倍体水稻稻穗、米粒变大,C正确;
D、二倍体水稻与四倍体水稻杂交,可得到三倍体水稻,含三个染色体组,D正确。
故选:B。
27.韭菜的体细胞中含有32条染色,这32条染色体有8种形态结构,韭菜是( )
A.二倍体B.四倍体C.六倍体D.八倍体
【答案】B
【解答】解:染色体组是指细胞中的一组非同源染色体,它们在形态和功能上各不相同,韭菜体细胞中具有8种不同的形态的染色体,说明韭菜的一个染色体组含有8条染色体,因此韭菜体细胞中的染色体组的数目为32÷8=4个。由受精卵发育而来,体细胞中含有4个染色体组的生物称为四倍体。
故选:B。
28.下列四个细胞中,含有两个染色体组的是( )
A.B.C.D.
【答案】A
【解答】解:A、图中同种形态的染色体有2条,则细胞内就含有2个染色体组,A正确;
B、图中同种形态的染色体有3条,则细胞内就含有3个染色体组,B错误;
C、图中同种形态的染色体有3条,则细胞内就含有3个染色体组,C错误;
D、图中同种形态的染色体有1条,则细胞内就含有1个染色体组,D错误;
故选:A。
29.如图是某种生物体细胞内染色体情况示意图,则该种生物的基因型以及染色体组数可表示为( )
A.ABCd,1B.Aaaa,8
C.AaBbCcDd,8D.BBBbDDdd,4
【答案】D
【解答】解:从图形分析,该体细胞中的染色体组数为4,基因型BBBbDDdd的染色体组数也为4。
故选:D。
30.用马铃薯的花药离体培养出的单倍体植株,可以正常地进行减数分裂,用显微镜可以观察到染色体两两配对形成12对.据此现象可推知产生该花药的马铃薯是( )
A.二倍体B.四倍体C.三倍体D.六倍体
【答案】B
【解答】解:用花药离体培养法可以得到单倍体,单倍体的体细胞中含有本物种配子染色体数目。根据题干信息“单倍体植株进行减数分裂时,染色体两两配对形成12对”可知,该单倍体细胞中含有两个染色体组,据此推知产生花药的马铃薯的体细胞中含有四个染色体组。
故选:B。
31.在自然界中,多倍体形成的过程顺序是( )
①减数分裂过程受阻 ②细胞核内染色体数目加倍
③形成染色体数目加倍的生殖细胞 ④有丝分裂过程受阻
⑤形成染色体数目加倍的合子 ⑥染色体复制过程受阻。
A.①②⑤③B.④⑤③⑥C.⑥②③⑤D.④②③⑤
【答案】D
【解答】解:在自然界中,多倍体形成的过程顺序是④有丝分裂过程受阻→②细胞核内染色体数目加倍→③形成染色体数目加倍的生殖细胞→⑤形成染色体数目加倍的合子,ABC错误;D正确。
故选:D。
32.将一粒花药培育成幼苗,对它的茎尖用秋水仙素处理,长大后该植株能正常开花结果.该植株下列细胞中哪一细胞与其他三种细胞染色体数目不相同( )
A.根细胞B.种皮细胞
C.子房壁细胞D.果实细胞
【答案】A
【解答】解:A、根尖成熟区细胞为单倍体发育成,含有1个染色体组;
B、茎尖用秋水仙素处理成为二倍体,种皮是由珠被发育而来,含有2个染色体组;
C、子房壁细胞含有2个染色体组;
D、果实由子房发育而来,细胞中含有2个染色体组;
比较四个选项可知A组细胞中染色体数目与其他三种细胞的染色体组数不同。
故选:A。
▉考点03低温诱导染色体加倍实验(共5小题)
33.关于“低温诱导植物细胞染色体数目的变化”实验的相关叙述,正确的是( )
A.生根后置于﹣4℃下有利于分裂间期染色体复制
B.高倍镜下观察到所有细胞染色体数目均加倍,说明诱导成功
C.制作装片包括解离、漂洗、染色、制片4个步骤
D.卡诺氏液固定细胞后用清水冲洗2次
【答案】C
【解答】解:A、低温处理的作用是抑制纺锤体的形成,发生在细胞分裂的前期,而染色体复制发生在间期,低温不会促进间期的染色体复制,A错误;
B、解离导致细胞死亡,故显微镜下观察到的是死细胞,且只有部分处于分裂期的细胞染色体数目可能加倍,无法保证所有细胞均加倍,B错误;
C、装片制作步骤为解离→漂洗→染色→制片,C正确;
D、卡诺氏液固定后用体积分数为95%的酒精冲洗两次,D错误。
故选:C。
34.二倍体植物洋葱的体细胞中有16条染色体,用洋葱根尖可以作为“低温诱导植物细胞染色体数目的变化”实验材料。下列关于该实验的叙述,正确的是( )
A.用低温诱导根尖的分生区和成熟区细胞都可以让一部分细胞中的染色体数目加倍
B.为了提高实验的成功率,处理洋葱根尖的温度越低越好、时间越长越好
C.剪取诱导处理的根尖0.5~1cm,放入解离液中浸泡0.5~1h可以固定细胞的形态
D.在显微镜下观察装片,可能会在视野中找到染色体数为16、32、64的细胞
【答案】D
【解答】解:A、低温处理能诱导染色体数加倍的原理是低温能抑制纺锤体的形成,以致影响细胞有丝分裂后期染色体被拉向两极,进而导致一个细胞不能分裂成两个子细胞,于是,细胞中的染色体数目发生加倍。洋葱根尖的分生区细胞经过低温诱导后可能有一部分细胞中的染色体数目加倍,而成熟区细胞不分裂故染色体数不会加倍,A错误;
B、处理洋葱根尖所用的温度太低会使细胞死亡从而不会分裂,诱导时要用零上低温(如4℃),B错误;
C、固定细胞的形态用的是卡诺氏液而不是解离液,C错误;
D、在显微镜下观察装片,视野中大部分细胞是没有加倍、染色体数为16的细胞,有少量加倍成功、染色体数为32的细胞,这些加倍成功的细胞进入下一次分裂,到有丝分裂后期时染色体数为64,D正确。
故选:D。
35.下列有关“低温诱导植物染色体数目的变化”的实验条件和试剂使用的叙述中,不正确的一组是( )
①低温:与“多倍体育种”中“秋水仙素”的作用机理相同
②酒精:与在“检测生物组织中的糖类、脂肪和蛋白质”中的使用方法相同
③卡诺氏液:与“探究酵母菌细胞呼吸的方式”中“NaOH溶液”的作用相同
④甲紫溶液:与“观察根尖分生组织细胞的有丝分裂”中“醋酸洋红液”的使用目的相同
A.①②B.①④C.②③D.③④
【答案】C
【解答】解:①低温:与“多倍体育种”中“秋水仙素”的作用机理相同,都是抑制纺锤体的形成,导致染色体数目加倍,①正确;
②酒精:与在“检测生物组织中的糖类、脂肪和蛋白质”中的使用方法不相同,在检测脂肪实验中,用体积分数为50%的酒精洗去浮色,而在该实验中需要两次用到酒精,一次用酒精和盐酸进行解离,一次是用体积分数为95%的酒精冲洗卡诺氏液,②错误;
③卡诺氏液:与“探究酵母菌细胞呼吸的方式”中“NaOH溶液”的作用不相同,前者是固定细胞形态,后者是吸收空气中的二氧化碳,③错误;
④甲紫溶液:与“观察根尖分生组织细胞的有丝分裂”中“醋酸洋红液”的使用目的相同,都是对染色体进行染色,④正确。
故选:C。
36.将洋葱(2n=16)放在装满清水的广口瓶上,让洋葱底部接触水面。待洋葱长出约1cm左右的不定根时,再将整个装置放入4℃的环境下继续培养36h,然后取根尖制作成临时装片在显微镜下观察。下列与此相关的叙述中正确的是( )
A.卡诺氏液的作用是使洋葱根尖的组织细胞相互分离开来
B.本实验需要制作根尖细胞的临时装片,制作步骤是解离→漂洗→染色→制片
C.本实验可以观察到一个细胞完整的染色体数目32→64加倍的过程
D.与秋水仙素作用的原理不同,4℃的低温是通过抑制着丝粒的分裂而使细胞染色体数目加倍
【答案】B
【解答】解:A、卡诺氏液的作用是固定细胞形态,A错误;
B、本实验需要制作根尖细胞的临时装片,制作步骤是解离→漂洗→染色→制片,B正确;
C、经过解离步骤后细胞已经死亡,因此本实验不能观察到一个细胞完整的染色体数目32→64加倍的过程,C错误;
D、与秋水仙素作用的原理相同,4℃的低温是通过抑制纺锤体的形成而使细胞染色体数目加倍,D错误。
故选:B。
(多选)37.低温诱导植物细胞染色体数目变化的实验,以下相关叙述不正确的是( )
A.在低倍镜视野中既有正常的二倍体细胞,也有染色体数目发生改变的细胞
B.洋葱根尖在冰箱的低温室内诱导48h,可抑制细胞分裂中染色体的着丝粒分裂
C.用卡诺氏液固定细胞的形态后,用甲紫溶液对染色体染色
D.低温处理洋葱根尖分生组织细胞,起作用的时期是细胞有丝分裂中期
【答案】BCD
【解答】解:A、低温能诱导染色体数目加倍,因此在低倍镜视野中既有正常的二倍体细胞,也有染色体数目发生改变的细胞,A正确;
B、低温能抑制细胞有丝分裂前期纺锤体的形成,但其不能抑制着丝粒分裂,B错误;
C、用卡诺氏液固定细胞的形态后,然后用体积分数是95%的酒精冲洗2次,再解离→漂洗→染色→制片,C错误;
D、低温处理洋葱根尖分生组织细胞,起作用的时期是细胞有丝分裂前期,抑制纺锤体的形成,D错误。
故选:BCD。
▉考点04染色体结构的变异(共18小题)
38.图①~④表示二倍体生物细胞中染色体可能发生的一系列状况,①中字母表示染色体上对应的基因。下列对图示的有关分析正确的是( )
A.发生①染色体变化的细胞中只有一条染色体发生了变异
B.②中异常染色体所在细胞中基因数量减少,基因种类减少
C.③中“凸环”的形成原因是联会中的一条染色体上增加了某一片段
D.④染色体结构没有改变,仍属于可遗传的变异
【答案】D
【解答】解:A、①中发生了染色体结构变异的易位,说明细胞中两条染色体发生了变异,A错误;
B、②中异常染色体所在细胞中基因数量减少,但由于同源染色体的存在,基因种类不一定减少,B错误;
C、③中“凸环”的形成原因是联会中的一条染色体上增加了某一片段或者是一条染色体上减少了某一片段,C错误;
D、④中同源染色体的非姐妹染色单体之间发生了交叉互换,属于基因重组,染色体结构没有改变,仍属于可遗传的变异,D正确。
故选:D。
39.染色体之间的互换可能导致染色体结构或基因序列的变化。如图中甲、乙两图分别表示两种染色体之间的互换模式,丙、丁、戊图表示某染色体变化的三种情形。下列有关叙述正确的是( )
A.甲和乙均可以导致染色体上基因数量变化
B.甲会导致染色单体上的基因重组
C.甲可以导致丁或戊两种情形的产生
D.乙可以导致丙的形成
【答案】B
【解答】解:A、甲表示同源染色体上非姐妹单体之间的互换,属于基因重组;乙表示非同源染色体上非姐妹单体之间的易位,属于染色体结构变异;只有乙导致染色体上基因数量变化,A错误;
B、甲是同源染色体的非姐妹染色单体互换,会导致染色单体上的基因重组,B正确;
C、丁表示基因突变或互换,戊表示易位,所以甲可以导致丁的形成,但不会导致易位,C错误;
D、乙表示易位,发生于非同源染色体之间片段的交换,而丙表示重复,乙不能导致丙的形成,D错误。
故选:B。
40.下列有关染色体变异叙述正确的是( )
A.非同源染色体之间发生片段的移接属于基因重组
B.各种类型的染色体结构变异都会导致染色体上基因的数量和排列顺序发生改变
C.三倍体无子西瓜中偶尔出现一些可育的种子,原因是母本在进行减数分裂时,有可能形成部分正常的卵细胞
D.秋水仙素诱导多倍体形成的原理是抑制纺锤体形成,使着丝粒不能分裂
【答案】C
【解答】解:A、非同源染色体之间发生片段的移接属于染色体变异中的易位,同源染色体上的等位基因随着非姐妹染色单体的交叉互换而发生交换(交叉互换型)为基因重组,A错误;
B、有些染色体结构变异不会导致染色体上基因的数量发生改变,比如倒位基因数量不会改变,B错误;
C、三倍体西瓜由于减数分裂过程中,联会发生紊乱,不能产生配子,因此形成无子西瓜,而无子西瓜中偶尔出现一些可育的种子,原因是母本在进行减数分裂时,有可能形成部分正常的卵细胞,C正确;
D、秋水仙素诱导多倍体形成的原理是抑制纺锤体形成,使染色体不能移向细胞的两极,着丝粒是正常分裂,所以最终染色体的数目加倍,D错误。
故选:C。
41.某些类型的染色体结构和数目的变异,可通过对细胞有丝分裂中期或减数第一次分裂时期的观察来识别。a、b、c、d为某些生物减数第一次分裂时期染色体变异的模式图,它们依次属于( )
A.三体、染色体片段增加、三倍体、染色体片段缺失
B.三倍体、染色体片段增加、四倍体、染色体片段缺失
C.三倍体、染色体片段缺失、三体、染色体片段增加
D.染色体片段缺失、三体、染色体片段增加、三倍体
【答案】B
【解答】解:细胞中每种染色体都是三条,含有3个染色体组,属于三倍体;细胞中一条染色体上的某一基因重复出现,属于染色体片段增加;细胞中每种染色体都是四条,含有4个染色体组,属于四倍体;细胞中有一条染色体上缺失了1个基因,属于染色体片段缺失。
故选:B。
42.普通果蝇的第Ⅲ号染色体上的三个基因按猩红眼基因﹣桃色眼基因﹣三角翅脉基因的顺序排列;另一种果蝇(X)中的第Ⅲ号染色体上,其序列则是猩红眼基因﹣三角翅脉基因﹣桃色眼基因,这一差异构成了两个物种之间的差别。下列相关叙述正确的是( )
A.X与普通果蝇不能再通过杂交产生可育的后代
B.X发生的变异属于不可遗传的变异
C.X和普通果蝇中的猩红眼基因表达的产物不同
D.X和普通果蝇中的桃色基因的碱基排列顺序一定不同
【答案】A
【解答】解:A、根据题干信息可知,X和普通果蝇是两个物种,所以存在生殖隔离,二者不能再通过杂交产生可育的后代,A正确;
B、X中发生的变异是染色体结构的变异,属于可遗传的变异,B错误;
C、X和普通果蝇中的猩红眼基因中的遗传信息可能是相同的,所以表达的产物可能相同,C错误;
D、X和普通果蝇中的桃色基因的碱基排列顺序可能相同,D错误。
故选:A。
43.下列关于生物变异的叙述,错误的是( )
A.人5号染色体部分缺失引起的猫叫综合征属于染色体变异
B.小鼠一条染色体上A基因重复引起表现型变化属于染色体数目变异
C.一对正常的大龄夫妇生育了一个21三体综合征患者属于染色体数目变异
D.某动物9号、22号染色体互换片段导致的变异属于染色体结构变异
【答案】B
【解答】解:A、猫叫综合征是第5号染色体部分缺失引起的,属于染色体变异,A正确;
B、染色体变异包括染色体结构变异和染色体数目变异,一条染色体上A基因重复引起表现型变化属于染色体结构变异,B错误;
C、21三体综合征是指21号染色体多了一条,属于染色体数目变异,C正确;
D、9号染色体和22号染色体互换片段所致的变异,发生在非同源染色体之间,说明发生了染色体结构变异中的易位,D正确。
故选:B。
44.下列有关变异的说法正确的是( )
A.染色体结构变异必定发生染色体的断裂
B.DNA分子中碱基对的缺失属于染色体结构变异
C.染色体之间发生片段交换的现象即为染色体易位
D.生物的一个配子中的全部染色体称为染色体组
【答案】A
【解答】解:A、染色体结构变异必定发生染色体的断裂和错误连接,A正确;
B、DNA分子中碱基对的缺失若引起基因结构改变则属于基因突变,B错误;
C、同源染色体之间发生片段交换的现象为基因重组,C错误;
D、四倍体生物的一个配子中含有2个染色体组,D错误。
故选:A。
45.家蚕(2N=56)的性别决定方式为ZW型,其成虫翅膀颜色有黄色和白色两种,受一对等位基因B/b控制。某黄色雌家蚕和白色雄家蚕杂交,F1均为黄色家蚕。实验人员用适当剂量的γ射线处理F1的黄色家蚕,并筛选获得了黄翅基因插入W染色体的家蚕甲,下列说法种错误的是( )
A.测定家蚕的基因组需测29条染色体上DNA的碱基序列
B.控制家蚕成虫翅膀颜色的基因B/b位于常染色体上
C.家蚕甲和白色家蚕杂交,可利用子代翅的颜色区分雌雄
D.黄翅基因插入W染色体导致家蚕甲发生基因重组
【答案】D
【解答】解:A、家蚕的染色体数目为56条,组成为27对常染色体+ZZ或27对常染色体+ZW,27对常染色体只需要测定其中的一条即可,而Z、W染色体要分别测定,因此需要测定29条染色体上DNA的碱基序列,A正确;
B、由于黄色雌性家蚕和白色雄性家蚕杂交,F1均为黄色家蚕,说明黄色为显性性状,且控制黄色性状的基因位于常染色体上,B正确;
C、家蚕甲的黄翅基因插入了W染色体上,由于F1的基因型为Bb,因此变异后只有W染色体上才有B基因,家蚕甲和白色家蚕杂交,后代雌性全部为黄色,雄性全部为白色,因此可以根据子代翅的颜色区分雌雄,C正确;
D、常染色体上的黄翅基因插入W染色体上引起的变异称为染色体变异,D错误。
故选:D。
46.湘云金鳙是洞庭湖区重要的人工养殖鱼,其雌雄个体不含与性别有关的异型性染色体。湘云金鳙的染色体由12对中部着丝粒染色体(M)、9对近中部着丝粒染色体(SM)、3对近端部着丝粒染色体(ST)组成,如图所示。下列相关叙述错误的是( )
A.湘云金鳙是二倍体,产生的配子有24条染色体
B.湘云金鳙在减数分裂过程中,细胞最多含2个染色体组
C.需要测定湘云金鳙25条染色体上DNA的碱基序列来了解其基因组
D.湘云金鳙的每个染色体组中各染色体上DNA的碱基序列可能不同
【答案】C
【解答】解:A、湘云金鳙的染色体有12对+9对+3对=24对,是二倍体,产生的配子有24条染色体,A正确;
B、湘云金鳙是二倍体,在减数分裂过程中,细胞最多含2个染色体组,B正确;
C、湘云金鳙的雌雄个体不含与性别有关的异型性染色体,所以只需要测定湘云金鳙24条染色体上DNA的碱基序列来了解其基因组,C错误;
D、湘云金鳙的每个染色体组中不含同源染色体,所以各染色体上DNA的碱基序列可能不同,D正确。
故选:C。
47.野生果蝇的复眼有正常眼、棒眼和超棒眼,染色体结构的改变会导致眼型发生变化,如图所示,图中的a、b、c分别表示该染色体中的不同片段。下列说法正确的是( )
A.棒眼果蝇的染色体上基因的种类和数量增多
B.棒眼和超棒眼是由染色体片段重复导致的
C.超棒眼果蝇的染色体上的b片段来源于非同源染色体
D.棒眼和超棒眼发生的变异使染色体数目增多
【答案】B
【解答】解:AB、棒眼和超棒眼是由染色体片段重复导致的,基因的数量增多,但基因的种类没有增多,A错误、B正确;
C、染色体上重复的片段来源于同源染色体,不是来源于非同源染色体,C错误;
D、棒眼和超棒眼发生的变异不会使染色体数目增多,D错误。
故选:B。
48.下列选项所示的变异能代表猫叫综合征成因的是( )
A.
B.
C.
D.
【答案】A
【解答】解:猫叫综合征是由于人类第5号染色体短臂缺失一段导致的,即染色体结构变异中的缺失。
故选:A。
49.某男子表现型正常,但其一条14号和一条21号染色体相互连接形成一条异常染色体,如图甲。减数分裂时异常染色体的联会如图乙,配对的三条染色体中,任意配对的两条染色体分离时,另一条染色体随机移向细胞任一极。下列叙述正确的是( )
A.图甲产生的原因是互换造成的
B.观察异常染色体应选择处于分裂间期的细胞
C.如不考虑其他染色体,理论上该男子产生的精子类型有8种
D.该男子与正常女子婚配能生育染色体组成正常的后代
【答案】D
【解答】解:A、图甲显示,一条14号和一条21号染色体相互连接,同时还丢失了一小段染色体,故该变异属于染色体变异,A错误;
B、无论是有丝分裂还是减数分裂的间期,染色体均以染色质的形式存在,不适合观察异常染色体,B错误;
C、由图乙可知,减数第一次分裂后期同源染色体发生分离时,图乙中配对的三条染色体,任意配对的两条染色体分离时,另一条染色体随机移向细胞任一极,有三种可能的情况:①14号移向一极,异常染色体和21号同时移向另一极;②异常染色体移向一极,14号和21号同时移向另一极;③21号移向一极,异常染色体和14号同时移向另一极,结果共产生6种精子,C错误;
D、由于该男子可产生具有14号和21号染色体的正常配子,故可与正常女子婚配生育染色体组成正常的后代,D正确。
故选:D。
(多选)50.受人14号染色体上的一对等位基因控制的某性状的遗传如图1所示。已知Ⅱ代全为纯合子,Ⅲ﹣1发生了如图2所示的变异,减数分裂时,染色体随机分离其中一条进入细胞一极,另两条进入细胞另一极。下列叙述错误的是( )
A.该性状具有隔代遗传特性
B.Ⅲ﹣1理论上能够产生6种精细胞
C.Ⅲ﹣2是纯合子的概率为
D.Ⅲ﹣1仅发生了染色体结构变异
【答案】ACD
【解答】解:A、该性状属于显性性状,具有代代遗传的特性,A错误;
B、若不考虑其他染色体,根据染色体分离的不同情况,该Ⅲ﹣1理论上产生的精子类型有6种,即仅具有异常染色体、同时具有14号和21号染色体、同时具有异常染色体+14号染色体、仅具有21号染色体、同时具有异常染色体+21号染色体、仅具有14号染色体,B正确;
C、由于Ⅱ﹣3正常,所以Ⅲ﹣2是纯合子的概率为0,C错误;
D、Ⅲ﹣1发生了染色体结构变异和基因重组,D错误。
故选:ACD。
(多选)51.养蚕业中,雄蚕的吐丝量比雌蚕高且蚕丝质量好,但大规模鉴别雌雄是非常困难的。科学研究发现,家蚕染色体上的基因B使蚕卵呈黑色,不含基因B的蚕卵呈白色。遗传学家利用X射线处理雌蚕甲,最终获得突变体丁,流程如图所示(染色体未按实际大小比例画出),由此实现多养雄蚕。下列有关叙述,正确的是( )
A.X射线处理,既可以引起基因突变也可以引起染色体结构变异
B.使用光学显微镜观察细胞中染色体形态,可区分乙、丙个体
C.将突变体丁与基因型为bbZZ的雄蚕杂交,可实现对子代的大规模性别鉴定
D.③过程中,丙与基因型为bbZZ的雄蚕杂交,子代中有的个体基因型为bbZWB
【答案】ABC
【解答】解:A、X射线处理,既可以引起基因突变也可以引起染色体结构变异,A正确;
B、染色体结构变异可以在光学显微镜下观察到,因此使用光学显微镜观察细胞中染色体形态,可区分乙、丙个体,B正确;
C、突变体丁(bbZWB)与bbZZ的雄蚕杂交,后代的雌蚕都有WB基因使得蚕卵呈黑色,因此可实现对子代的大规模性别鉴定,C正确;
D、③过程中,丙(bZWB)与bbZZ的雄蚕杂交,子代的情况为bbZWB、bbZZ、bZWB、bZZ,子代中bbZWB的概率为,D错误。
故选:ABC。
(多选)52.某精原细胞中m、n为一对同源染色体,其中m为正常染色体,A~E表示基因。该对同源染色体联会后发生的特殊过程如图所示,其中染色体桥在减数分裂Ⅰ时随机断裂,后续的分裂过程正常进行。下列有关叙述正确的是( )
A.形成该精原细胞的分裂过程中染色体n发生了倒位
B.图示“染色体桥”中不存在染色体的同源区段
C.该精原细胞经减数分裂产生含异常染色体的精子占
D.在光学显微镜下可以观察到染色体桥
【答案】AD
【解答】解:A、根据分析,n发生了倒位,该精原细胞形成的配子中存在染色体结构变异,A正确;
B、由图可知,图示“染色体桥”中存在染色体A片段的同源区段,B错误;
C、由于右图中同源染色体发生变异后,相连的片段随机断裂,因此该精原细胞产生含有正常染色体的配子比例为,异常染色体的精子占,C错误;
D、由图可知,在光学显微镜下可以观察到染色体桥,D正确。
故选:AD。
(多选)53.费城染色体(PH)指人类异常的22号染色体,因首先在美国费城发现而被命名。费城染色体形成时,9号染色体上的abl基因(能控制合成酪氨酸激酶)与22号染色体上的bcr基因(能增高酪氨酸激酶的活性)会连接形成bcr﹣abl融合基因。bcr﹣abl融合基因的过度表达会活化一系列下游的信号通路,使细胞在没有生长因子情况下启动增殖,导致人体患慢性髓细胞性白血病(俗称血癌)。下列叙述正确的是( )
A.上述pH的形成是由染色体结构变异和基因重组引起的
B.上述pH的形成改变了染色体上的基因数目和排列顺序
C.图示中的9号染色体上的abl基因属于原癌基因
D.含有pH的细胞其膜上的糖蛋白数量可能会减少
【答案】BCD
【解答】解:A、由图可知,费城染色体是染色体结构变异形成的,A错误;
B、图示变异会导致9号染色体上基因数目减少,而22号染色体基因数目增加,和正常染色体相比,基因数目增加或减少也导致其上的基因排列顺序改变,B正确;
C、9号染色体上的abl基因与22号染色体上的bcr基因会连接形成bcr﹣abl融合基因,该基因能启动增殖,导致血癌,所以该基因属于原癌基因,C正确;
D、含有pH的细胞发生癌变,其膜上的糖蛋白数量可能会减少,黏着性下降,容易转移和扩散,D正确。
故选:BCD。
54.玉米的紫株和绿株由6号染色体上一对等位基因(H,h)控制,紫株对绿株为显性。紫株A经X射线照射后再与绿株杂交,子代出现少数绿株(绿株B)。为研究绿株B出现的原因,让绿株B与正常纯合的紫株C杂交得F1,F1自交得F2.请回答:
(1)假设一:X射线照射导致紫株A发生了基因突变。若此假设成立,则F1的基因型为 ;F2中紫株所占的比例为 。
(2)假设二:X射线照射导致紫株A的6号染色体断裂,含有基因H的片段缺失(注:一条染色体部分片段缺失的个体生存,两条同源染色体皆有相同部分片段缺失的个体死亡)。若此假设成立,则绿株B产生的雌雄配子各有 种,F1的表现型为 ;F2中,紫株:绿珠= 。
(3)为验证假设二是否正确。最好选择 (紫株A/绿株B/紫株C)的根尖制成装片,在显微镜下观察和比较 (填分裂方式及分裂时期)的染色体形态。
【答案】见试题解答内容
【解答】解:(1)假设一是基因突变,基因突变是指DNA分子中碱基对的增添、缺失和替换等,其实质是基因结构的改变。紫株A变异后与绿株(hh)杂交,后代有绿株出现,说明紫株A的基因型为Hh,绿株B的基因型为hh。绿株B(hh)与正常纯合的紫株C(HH)杂交,F1的基因型为Hh;F1自交得到F2,F2中紫株(N_)所占的比例应为。
(2)假设二是染色体变异,即绿株B的一条染色体缺失含有基因H的片段,因此其能产生2种配子,一种配子含有基因h,另一种配子6号染色体断裂缺失含H的片段。绿株B与正常纯合的紫株C(HH)杂交,F1有两种基因型(比例相等):Hh和H﹣,均表现为紫株;Hh自交得到的F2有:HH:Hh:hh=1:2:1,紫株占,绿珠占,H﹣自交,由于两条染色体缺失相同的片段的个体死亡,所以F2中HH:H﹣=1:2,全为紫株,F2中紫株所占比例应为,绿珠所占比例应为.所以紫株:绿珠=6:1
(3)基因突变是点突变,在显微镜下无法观察到,而染色体变异可在显微镜下观察到,所以假设二可以通过细胞学的方法来验证,即在显微镜下观察绿株B细胞有丝分裂或减数分裂过程中的染色体。如果观察减数分裂时的细胞,可以观察联会的6号染色体是否相同;如果观察有丝分裂时的细胞,应选择中期的细胞进行观察,因为此时染色体的形态和数目最清晰,然后可以通过染色体组型分析比较6号染色体是否相同。
故答案为:(1)基Hh
(2)2 全部为紫株 6:1
(3)绿株B 减数分裂四分体时期或有丝分裂中期
55.某二倍体生物的一条染色体上,部分基因的排列顺序为abc•de(“•”代表着丝粒)。根据生物变异现象进行分析并回答:
(1)生物变异包括仅有环境因素影响的不可遗传的变异和由于 改变导致的可遗传的变异两大类。
(2)研究发现该生物的这条染色体上的基因发生了以下的几种情况的变化,请判断变异类型:
①abed•c ②abc•d 缺失 ③abc•defg
(3)研究发现控制性状的A、a基因及其三种突变基因决定的蛋白质的部分氨基酸序列下,据表分析
①突变基因a1和a2产生的原因是a基因中发生了 。
②突变后的基因a1、a2、a3与A、a之间的关系是 ;该生物群体中与控制这一性状有关的基因型有 种。
③研究发现群体中的某一个体的基因型为AAa,则该个体可能发生了 (填变异类型);如果该个体为三体,进行减数分裂形成的配子种类及比例为 。
【答案】(1)遗传物质
(2)倒位 缺失 易位
(3)①一个碱基(对)的替换
②等位基因 15
③染色体变异(染色体数目变异或重复) A:Aa:AA:a=2:2:1:1
【解答】解:(1)生物变异包括不可遗传的变异和可遗传的变异,其中可遗传的变异是由于遗传物质改变导致的。
(2)①与abc•de相比,abed•c中发生了染色体结构变异中的倒位;②与abc•de相比,abc•d中发生了染色体结构变异中的缺失;③与abc•de相比,abc•defg中发生了染色体结构变异中的易位。
(3)①突变基因a1决定的蛋白质中没有氨基酸发生改变,突变基因a2决定的蛋白质中只有一个氨基酸发生改变,说明突变基因a1和a2产生的原因是a基因中发生了一个碱基对的替换。
②突变后的基因a1、a2、a3与A、a之间的关系是等位基因;该生物群体中与控制这一性状有关的基因共有5种,故构成的基因型有5+4+3+2+1=15种,分别是AA、Aa、Aa1、Aa2、Aa3、aa、aa1、aa2、aa3、a1a1、a1a2、a1a3、a2a2、a2a3、a3a3。
③发现群体中的某一个体的基因型为AAa,则该个体可能发生了染色体变异;如果该个体为三体,进行减数分裂形成的配子种类及比例为A:Aa:AA:a=2:2:1:1。
故答案为:
(1)遗传物质
(2)倒位 缺失 易位
(3)①一个碱基(对)的替换
②等位基因 15
③染色体变异(染色体数目变异或重复) A:Aa:AA:a=2:2:1:1
▉考点05杂交育种(共4小题)
56.番茄易软化不耐储藏,人们在育种过程中需要获取抗软化耐储藏番茄。番茄易软化受显性基因A控制,该基因的表达受基因B的抑制,两对基因均位于常染色体上且独立遗传。基因A对a为完全显性、B+表示该染色体上具有基因B,B﹣表示该染色体上没有基因B。现利用基因型为AaB+B﹣的植株进行实验。下列有关叙述错误的是( )
A.该育种的过程是对孟德尔定律的应用
B.育种的目的是获取亲本的优良性状
C.基因型为AaB+B﹣的植株自交后代中与亲本表型相同的个体出现的概率为
D.基因型为AaB+B﹣的植株自交后代中的抗软化耐储藏番茄中的纯合子所占比例为
【答案】D
【解答】解:A、由于两对基因均位于常染色体上且独立遗传,遵循基因的自由组合定律,所以该育种的过程是对孟德尔定律的应用,A正确;
B、育种的目的是获取亲本的优良性状即获取抗软化耐储藏番茄,B正确;
C、基因型为AaB+B﹣的植株表型为抗软化耐贮藏,其自交后代基因型为A_B_、A_B﹣B﹣、aaB_、aaB﹣B﹣,比例为9:3:3:1。其中,抗软化耐贮藏番茄为A_B_、aaB_、aaB﹣B﹣,占,易软化不耐贮藏番茄为A_B﹣B﹣,占,C正确;
D、基因型为AaB+B﹣的植株自交后代中,抗软化耐储藏番茄的基因型为A_B_、aaB_、aaB﹣B﹣,其中纯合子所占比例为,D错误。
故选:D。
57.袁隆平院士一生有两个梦想:一是‘禾下乘凉梦’,二是‘杂交水稻覆盖全球梦’。杂交水稻之父袁隆平培育的高产杂交水稻举世闻名,物种杂交技术可以带来新的基因组合,从而提高作物的产量和抗病虫害等综合能力。
(1)水稻是雌雄同花的自交植物,通常开花前就已经完成受粉。要想通过人工杂交获得杂种后代,实验操作步骤为: 。
(2)水稻雄蕊很小,不易分离,进行杂交实验较为困难,寻找雄性不育品系成为杂交水稻的基础。已知水稻的花粉是否可育受细胞质基质(N/S)和细胞核基因(R/r)共同控制。其中N和R表示可育基因,S和r表示不育基因。只有当细胞质基因为S且细胞核基因型为rr时,水稻才表现为雄性不育,其余基因型均表现为雄性可育。
①细胞核基因R和r是一对 基因,位于一对 染色体上。
②细胞质基因N和S遗传过程中 (是/否)遵循孟德尔分离定律。
③用雄性不育系水稻S(rr)与保持系N(rr)进行杂交,其中S(rr)为 (父/母)本。连续这样杂交目的是: 。
【答案】(1)未成熟时对母本去雄,套上纸袋;待母本成熟时,进行人工授粉,再套上纸袋
(2)等位 同源 否 母 持续获得雄性不育系
【解答】解:(1)水稻是雌雄同花的自交植物,且开花前就完成自花受粉,通过人工杂交获得杂种后代,实验操作步骤为:去雄(未成熟时对母本去雄)→套上纸袋→人工异花授粉(待花成熟时,采集另一株植株的花粉涂在去雄花的柱头上)→套上纸袋。
(2)①细胞核基因R和r是控制同一性状(花粉育性)的不同表现形式,是一对等位基因,位于一对同源染色体上。
②孟德尔定律的适用范围:一对相对性状的遗传,细胞核内染色体上的基因,进行有性生殖的真核生物。细胞质基因N和S位于细胞质基质中,其遗传不遵循孟德尔分离定律,因为细胞质基因是随机分配到子代中的,不像细胞核基因那样有规律地分离。
③S(rr)为雄性不育系,为母本,S(rr)与N(rr)进行杂交,子代的细胞质基因来自母本S(rr),细胞核基因来自父本和母本,子代的基因型为S(rr),仍为雄性不育系,连续这样杂交目的是持续获得雄性不育系。
故答案为:
(1)未成熟时对母本去雄,套上纸袋;待母本成熟时,进行人工授粉,再套上纸袋
(2)等位 同源 否 母 持续获得雄性不育系
58.1964年袁隆平在胜利籼(水稻品种之一)中发现雄性不育株,自此开启了我国水稻杂种优势利用的序幕。水稻三系杂交育种体系由保持系、雄性不育系和恢复系组成。保持系和恢复系能够通过自交进行自身品系的保持,而雄性不育系通过与保持系杂交维持雄性不育品系,雄性不育系与恢复系杂交获得杂交种(F1)。与雄性不育有关基因见下表。
注:水稻花为两性花,一株稻穗约开200﹣300朵,花粉自然条件下存活时间不足5分钟
(1)细胞核基因R1对r1、R2对r2均表现显性且仅有基因型S(r1r1r2r2)的水稻表现为雄性不育,则保持系基因型为 ,细胞质基因为S且能稳定遗传的恢复系基因型为 。
(2)杂交稻细胞质基因遗传自 (选填“父本”或“母本”),水稻无法通过人工去雄的方法大量生产杂交种的原因是 。
(3)为了研究水稻雄性不育的遗传规律,科研人员用基因型为S(r1r1r2r2)和F(R1R1R2R2)的亲本杂交得到F1,F1自交,F2统计结果如下表。回答下列问题:
注:雄性不育株结实率为0,雄性可育株结实率大于0
R1(r1)和R2(r2)的遗传是否遵循自由组合定律? (选填“是”或“否”),理由是 ;
②F2中30%≤f<70%的植株基因型共有 种,其中杂合子所占比例为 。
(4)两系杂交稻的生产只需雄性不育系和恢复系。雄性不育系在短日照或低温条件下可育,可通过 (选填“杂交”或“自交”或“测交”)繁殖;雄性不育系在长日照或高温条件下不育,与 系杂交获得杂种F1。
【答案】(1)F(r1r1r2r2) S(R1R1R2R2)、S(R1R1r2r2)、S(r1r1R2R2)
(2)母本 花多且小、花粉存活时间短
(3)是 1:4:6:4:1符合9:3:3:1的变式 3
(4)自交 恢复
【解答】解:(1)据题意“雄性不育系通过与保持系杂交维持雄性不育品系”,结合基因型 S(r1r1r2r2)的水稻表现为雄性不育,只能作为母本,可以提供质基因S,需要与可育雄性植株杂交,故保持系需含有F质基因,而依据题干中“保持系和恢复系能够通过自交进行自身品系的保持”说明保持系为纯合子,为了得到子代也是雄性不育品系S(r1r1r2r2),则保持系基因型为F(r1r1r2r2)。细胞质基因为 S 且能稳定遗传的恢复系基因型,意味着该恢复系为纯合子,即对应的恢复系的基因型有:S(R1R1R2R2)、S(R1R1r2r2)、S(r1r1R2R2)。
(2)杂交得到的受精卵的细胞质主要由卵细胞提供,故杂交稻细胞质基因遗传自母方;水稻花小且多再加上表格给出的注脚“花粉自然条件下存活时间不足 5 分钟”可知水稻无法通过人工去雄的方法大量生产杂交种。
(3)①科研人员用基因型为 S(r1r1r2r2)和 F(R1R1R2R2) 的亲本杂交得到 F1(R1r1R2r2),F1自交得到F2,根据表格中F2株数理论比例为“1:4:6:4:1”为“9:3:1:1”的比例变式可知R1(r1)和 R2(r2)的遗传遵循自由组合定律。
②表格中F2株数理论比例为“1:4:6:4:1”,该比例是由显性基因的叠加作用导致的,即“1:4:6:4:1”可以展开为1(1R1R1R2R2):4(2R1r1R2R2、2R1R1R2r2 ):6(4 R1r1R2r2、1R1R1r2r2、1 r1r1R2R2):4(2R1r1r2r2、2r1r1R2r2 ):1( 1 r1r1r2r2 );即F2中30%≤f<70%的植株(对应理论比例为6)基因型共有S(R1r1R2r2 )、S(R1R1r2r2)、S( r1r1R2R2)这三种;据分析6(4 R1r1R2r2、1R1R1r2r2、1 r1r1R2R2)其中杂合子所占比例为=。
(4)由于雄性不育系在短日照或低温条件下可育,且水稻为两性花,故可以通过自交繁殖;雄性不育系在长日照或高温条件下不育,与恢复系杂交获得杂种F1。
故答案为:
(1)F(r1r1r2r2) S(R1R1R2R2)、S(R1R1r2r2)、S(r1r1R2R2)
(2)母本 花多且小、花粉存活时间短
(3)是 1:4:6:4:1符合9:3:3:1的变式 3
(4)自交 恢复
59.油菜是我国重要的油菜作物,培育高产优质新品种意义重大。油菜的杂种一代会出现杂种优势(产量等性状优于双亲),但这种优势无法在自交后代中保持。杂种优势的利用可显著提高油菜籽的产量。
(1)油菜具有两性花,去雄是杂交的关键步骤,但人工去雄耗时费力,在生产上不具备可操作性。我国学者发现了油菜雄性不育突变株(雄蕊异常,肉眼可辨),利用该突变株进行的杂交实验如图:
①由杂交一结果推测,育性正常与雄性不育性状受 对等位基因控制。在杂交二中,雄性不育为 性性状。
②杂交一与杂交二的F1表现型不同的原因是育性性状由位于同源染色体相同位置上的3个基因(A1、A2、A3)决定。品系1、雄性不育株、品系3的基因型分别为A1A1、A2A2、A3A3.根据杂交一、二的结果,判断A1、A2、A3之间的显隐性关系是 。
(2)利用上述基因间的关系,可大量制备兼具品系1、3优良性状的油菜杂交种子(YF1),供农业生产使用,主要过程如下:
①经过图中虚线框内的杂交后,可将品系3的优良性状与 性状整合在同一植株上,该植株所结种子的基因型及比例为 。
将上述种子种成母本行,将基因型为 的品系种成父本行,用于制备YF1。
③为制备YF1,油菜刚开花时应拔除母本行中具有某一育性性状的植株。否则,得到的种子给农户种植后,会导致油菜籽减产,其原因是 。
【答案】见试题解答内容
【解答】解:(1)①分析遗传图解,由杂交一结果推测,育性正常与雄性不育性状受一对等位基因控制。在杂交二中,雄性不育为显性性状。
②杂交一与杂交二的F1表现型不同的原因是育性性状由位于同源染色体相同位置上的3个基因(A1、A2、A3)决定。品系1、雄性不育株、品系3的基因型分别为A1A1、A2A2、A3A3.根据杂交一、二的结果,判断A1、A2、A3之间的显隐性关系是A1对A2显性,A2对A3显性。
(2)①经过图中虚线框内的杂交后,可将品系3的优良性状与雄性不育性状整合在同一植株上,该植株所结种子的基因型及比例为A2A3:A3A3=1:1。
②将上述种子种成母本行,将基因型为A1A1的品系1种成父本行,用于制备YF1。
③为制备YF1,油菜刚开花时应拔除母本行中具有某一育性性状的植株。否则,得到的种子给农户种植后,会导致油菜籽减产,其原因是母本中育性正常个体自交后代为纯合子,产量低于杂合子,故除去育性正常的个体。
故答案为:
(1)①一 显
②A1对A2显性,A2对A3显性
(2)①雄性不育 A2A3:A3A3=1:1
②A1A1
母本中育性正常个体自交后代为纯合子,产量低于杂合子,故除去育性正常的个体
▉考点06单倍体及多倍体育种(共1小题)
60.“彩色小麦”(8n=56)是我国科研人员经过10多年的努力,利用普通小麦通过“三结合”(即“化学诱变”“物理诱变”和“远缘杂交”相结合)的育种方法培育而成,其蛋白质、锌、钙等含量均超过普通小麦,且含有普通小麦所没有的微量元素,种皮呈现出不同的色彩。随着育种技术的发展,科研人员将多倍体育种和单倍体育种也运用到“彩色小麦”新品种的研发中,培育出了更符合人类需求的新品种。下列说法正确的是( )
A.“三结合”育种方法的原理是基因突变
B.通过“三结合”育种方法获得某优良性状的种子种植后,子代可能不会表现出优良性状
C.通过单倍体育种最终获得的彩色小麦植株正常体细胞中含有28条染色体
D.通过多倍体育种可以在短时间内获得更多的纯合子
【答案】B
【解答】解:A、由题意可知,“三结合”是“化学诱变”“物理诱变”和“远缘杂交”相结合,育种方法的原理是基因突变和基因重组,A错误;
B、通过“三结合”育种方法获得某优良性状的种子也可能是杂合子,种植后由于发生基因重组,子代可能不会表现出优良性状,B正确;
C、通过单倍体育种最终获得的彩色小麦植株正常体细胞中含有56条染色体,C错误;
D、通过单倍体育种可以在短时间内获得更多的纯合子,D错误。
故选:B。
项目
单倍体
二倍体
多倍体
概念
体细胞中的染色体数目与本物种配子染色体数目相同的个体
体细胞中含有两个染色体组的个体
体细胞中含有三个或三个以上染色体组的个体
发育起点
配子
多数为受精卵
多数为受精卵
植株特点
①植株弱小;
②高度不育
正常可育
①茎秆粗壮;
②叶片、果实和种子较大;
③营养物质的含量有所增加
体细胞染色体组数
≥1
2
≥3
形成过程
形成原因
自然原因
孤雌生殖
正常的有性生殖
外界环境条件剧变(如低温等)
人工诱导
花药离体培养
秋水仙素处理单倍体幼苗
秋水仙素处理萌发的种子或幼苗
举例
蜜蜂中的雄蜂
几乎全部的动物和过半数的高等植物
香蕉(三倍体)、马铃薯(四倍体)、八倍体小黑麦
试剂
使用方法
作用
卡诺氏液
将诱导处理的根尖0.5~1cm放入卡诺氏液中浸泡0.5~1h
固定细胞形态
体积分数为95%的酒精
冲洗用卡诺氏液处理的根尖
洗去卡诺氏液
与质量分数为15%的盐酸等体积混合,浸泡已固定的根尖
解离根尖细胞
质量分数为15%的盐酸
与体积分数为95%的酒精等体积混合,作为解离液
清水
浸泡解离后的根尖约10min
漂洗根尖,去除解离液
质量浓度为0.01g/mL的甲紫溶液
把漂洗干净的根尖放进盛有质量浓度为0.01g/mL的甲紫溶液的培养皿中染色
使染色体着色
类型
图解
变化
举例
缺失
染色体b片段缺失
果蝇缺刻翅的形成
重复
染色体b片段增加
果蝇棒状眼的形成
易位
染色体的某一片段(d、g)移接到另一条非同源染色体上
果蝇花斑眼的形成
倒位
同一条染色体上某一片段(a、b)位置颠倒
果蝇卷翅的形成
项目
基因突变
基因重组
染色体变异
变异实质
基因碱基序列的改变
控制不同性状的基因重新组合
染色体结构或数目变化
适用范围
任何生物均可发生(包括病毒)
自然状态下,真核生物有性生殖产生配子时发生
真核生物核遗传中发生
产生结果
产生新的基因,但基因数目和位置不变
产生新的基因型,未发生基因的改变
可引起基因数目或排列顺序的变化
鉴定方法
光学显微镜下均无法检出,可根据性状进行判断
光学显微镜可检出
类型
①自发突变;
②诱发突变
①自由组合型;
②互换型
①染色体结构的变异;
②染色体数目的变异
意义
产生新基因的途径,生物变异的根本来源,为生物的进化提供了丰富的原材料
生物变异的主要来源之一,对生物进化具有重要的意义
对生物进化有一定意义
实例
镰状细胞贫血、细胞癌变
黄圆与绿皱豌豆杂交,后代产生黄皱与绿圆个体
八倍体小黑麦、雄蜂
正常基因
精氨酸
苯丙氨酸
亮氨酸
苏氨酸
脯氨酸
突变基因a1
精氨酸
苯丙氨酸
亮氨酸
苏氨酸
脯氨酸
突变基因a2
精氨酸
亮氨酸
亮氨酸
苏氨酸
脯氨酸
突变基因a3
精氨酸
苯丙氨酸
苏氨酸
酪氨酸
丙氨酸
细胞质基因
细胞核基因
雄性不育
S
r1,r2
雄性可育
F
R1,R2
结实率(f)分布范围
0
0<f<30%
30%≤f<70%
70%≤f<90%
90%≤f<100%
实测平均结实率
0
17.1%
61.2%
76.6%
90.5%
实测株数
3
16
22
14
2
株数理论比例
1
4
6
4
1
相关学案
这是一份人教版 (2019)必修2《遗传与进化》染色体变异优秀学案,文件包含第五章第二节染色体变异2025-2026学年高中生物必修二同步讲义原卷版docx、第五章第二节染色体变异2025-2026学年高中生物必修二同步讲义解析版docx等2份学案配套教学资源,其中学案共70页, 欢迎下载使用。
这是一份生物必修2《遗传与进化》基因突变和基因重组优质导学案,文件包含第五章第一节基因突变和基因重组2025-2026学年高中生物必修二同步讲义原卷版docx、第五章第一节基因突变和基因重组2025-2026学年高中生物必修二同步讲义解析版docx等2份学案配套教学资源,其中学案共62页, 欢迎下载使用。
这是一份高中生物人教版 (2019)必修2《遗传与进化》基因在染色体上优秀导学案,文件包含第二章第二节基因在染色体上2025-2026学年高中生物必修二同步复习讲义原卷版docx、第二章第二节基因在染色体上2025-2026学年高中生物必修二同步复习讲义解析版docx等2份学案配套教学资源,其中学案共67页, 欢迎下载使用。
相关学案 更多
- 1.电子资料成功下载后不支持退换,如发现资料有内容错误问题请联系客服,如若属实,我们会补偿您的损失
- 2.压缩包下载后请先用软件解压,再使用对应软件打开;软件版本较低时请及时更新
- 3.资料下载成功后可在60天以内免费重复下载
免费领取教师福利 






.png)





