搜索
      上传资料 赚现金

      高考语文一轮复习 课内文言文挖空训练《师说》(2份,原卷版+解析版)

      • 54.88 KB
      • 2026-03-19 06:48:36
      • 5
      • 0
      • M.T.杨
      加入资料篮
      立即下载
      查看完整配套(共2份)
      包含资料(2份) 收起列表
      原卷
      高考语文一轮复习 课内文言文挖空训练《师说》(原卷版).docx
      预览
      解析
      高考语文一轮复习 课内文言文挖空训练《师说》(解析版).docx
      预览
      正在预览:高考语文一轮复习 课内文言文挖空训练《师说》(原卷版).docx
      高考语文一轮复习 课内文言文挖空训练《师说》(原卷版)第1页
      1/6
      高考语文一轮复习 课内文言文挖空训练《师说》(原卷版)第2页
      2/6
      高考语文一轮复习 课内文言文挖空训练《师说》(原卷版)第3页
      3/6
      高考语文一轮复习 课内文言文挖空训练《师说》(解析版)第1页
      1/7
      高考语文一轮复习 课内文言文挖空训练《师说》(解析版)第2页
      2/7
      高考语文一轮复习 课内文言文挖空训练《师说》(解析版)第3页
      3/7
      还剩3页未读, 继续阅读

      高考语文一轮复习 课内文言文挖空训练《师说》(2份,原卷版+解析版)

      展开

      这是一份高考语文一轮复习 课内文言文挖空训练《师说》(2份,原卷版+解析版),文件包含高考语文一轮复习课内文言文挖空训练《师说》原卷版docx、高考语文一轮复习课内文言文挖空训练《师说》解析版docx等2份试卷配套教学资源,其中试卷共13页, 欢迎下载使用。
      基础积累 奠基高考
      一、基础夯实 课文挖空训练
      1.解释加点的词语
      第1段古之学者必有师。师者,所以( )传道受( )业解惑也。人非生而知之者,孰能无惑?惑而不从师,其为惑( )也,终不解矣。生乎吾前,其闻( )道也固( )
      先乎吾,吾从而师之;生乎吾后,其闻道也亦先乎吾,吾从而师之。吾师道也,夫庸知其年之先后生于吾乎?是故无贵无贱,无长无少,道之所存,师之所存也。
      【答案】①所以(用来……的) ②受(同“授”) ③惑(疑惑) ④闻(知道,懂得) ⑤固(本来)
      (第2段)嗟乎!师道之不传也久矣!欲人之无惑也难矣!古之圣人,其出人也远矣,犹且( )从师而问焉;今之众人,其下圣人也亦远矣,而耻学于师。是故圣益( )圣,愚益愚。圣人之所以( )
      为圣,愚人之所以为愚,其( )皆出于此乎?爱其子,择师而教之;于其身也,则耻师焉,惑( )
      矣。彼童子之师,授之书而习其句读者,非吾所谓传其道解其惑者也。句读之不知,惑之不解,或师焉,或不焉,小学而大遗,吾未见其明也。巫医乐师百工之人,不耻相师。士大夫之族( ),曰师曰弟子云者,则群聚而笑之。问之,则曰:“彼与彼年相若也,道相似也,位卑则足羞,官盛则近谀。”呜呼!师道之不复,可知矣。巫医乐师百工之人,君子不齿( ),今其智乃( )反不能及,其可怪也欤!
      答案①犹且(尚且,还) ②益(更加,越发) ③所以( ……的原因 )④其(大概) ⑤惑(糊涂) ⑥族(类)
      ⑦不齿(不与同列,看不起) ⑧乃(竟)
      (第3段)圣人无常师。孔子师( )郯子、苌弘、师襄、老聃。郯子之徒( ),其贤不及孔子。孔子曰:三人行,则必有我师。是故弟子不必不如师,师不必贤于弟子,闻道有先后,术业有专攻,如是而已。
      答案 ①师(以……为师) ②徒(同类的人 )
      第4段李氏子蟠,年十七,好古文,六艺经传皆通习之,不拘于时,学于余。余嘉( ) 其能行古道,作《师说》以贻( ) 之。
      答案①嘉( 赞许 ) ②贻( 赠送 )
      2.翻译画线的句子
      ① 是故无贵无贱,无长无少,道之所存,师之所存也。
      ②句读之不知,惑之不解,或师焉,或不焉,小学而大遗,吾未见其明也。
      ③是故弟子不必不如师,师不必贤于弟子,闻道有先后,术业有专攻,如是而已。
      ④六艺经传皆通习之,不拘于时,学于余。
      答案
      ①因此,无论地位显贵还是低下,无论年长还是年少,道存在的地方,就是老师在的地方。(得分点:是故、无,判断句)
      ②不明句读,不能解决疑难问题,有的向老师学习,有的不向老师学习,小的方面要学习,大的方面却放弃了,我没看出这种人是明智的。(得分点:或、遗,宾语前置句)
      ③因此学生不一定不如老师,老师也不一定超过学生,懂得道理的时间有早有晚,学术技艺(各)有(各的)专门研究,如此罢了。(得分点:不必、于、攻)
      ④六经的经文和传文都普遍学习,不受时俗的限制,跟我学习。(得分点:经传、通,被动句)
      二、重点知识梳理
      1.120个实词积累、识记
      (1)道
      答案 ①道理 ②途径、方法 ③风尚 ④道德学问 ⑤路 ⑥说,讲 ⑦取道 ⑧原因
      ⑨同“导”,引导 ⑩道义 ⑪志向
      (2)或
      答案 ①有的 ②或许 ③有时 ④有人
      2.通假字
      答案 ①同“授”,传授 ②同“否”,这里指不从师学习
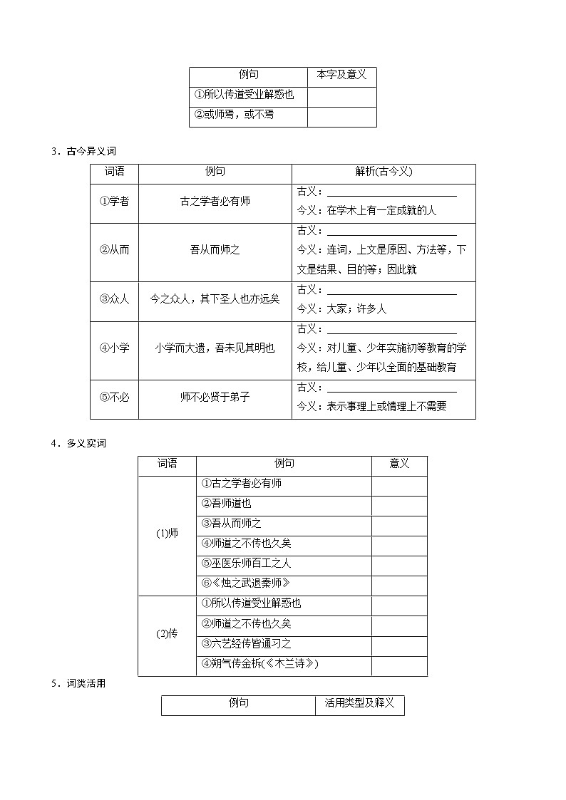
      3.古今异义词
      答案 ①求学的人 ②跟从并且 ③一般人 ④小的方面学习 ⑤不一定
      4.多义实词
      答案 (1)①老师 ②学习 ③意动用法,以……为师 ④尊师学习 ⑤掌握一定技艺的人 ⑥军队
      (2)①传授 ②流传 ③古代解释经书的著作 ④传送,传递
      5.词类活用
      答案 ①名词作动词,低于 ②形容词作名词,圣明的人/愚昧的人 ③形容词作名词,小的方面/大的方面 ④使动用法,使……学习 ⑤意动用法,以……为师 ⑥意动用法,以……为耻 ⑦意动用法,以……为师
      6.文言文中常用“之徒”表示“这一类人”,类似词语还有哪些?请把它们填写在下表左边一栏里。
      答案 ①之族 ②之属 ③之伦 ④之党
      7.特殊句式
      答案 ①被动句 标志词:于 ②宾语前置句 标志词:之
      8.文化常识
      (1)师说
      说:古代散文的一种,属议论文范畴,可以先叙后议,也可夹叙夹议。一般是陈述自己对某种事物的见解。如《爱莲说》《捕蛇者说》《马说》等等。“说”的古义为陈述和解说,因而对这类文体,都可按“___________________________________________________”来理解。
      (2)授之书而习其句读者
      句读:断开句子的知识。一句话后面的停顿为______,一句话中间短暂的停顿为______。
      (3)六艺经传皆通习之
      六艺经传:六经的经文和传文。
      六艺,即六经,指《__________》《__________》《________》《________》《________》《________》六种经书,其中的《________》久已失传。“六艺”有时是指________、________、__________、________、________、________六种技艺。
      传,古代解释经书的著作。如《春秋左氏传》《诗经毛氏传》等。“六艺经传”一词源于《史记·太史公自序》中所引其父司马谈之言:“夫儒者以六艺为法,六艺经传以千万数,累世不能通其学,当年不能究其礼。”
      答案 (1)解说……的道理 (2)句 读 (3)诗 书 礼 乐 易 春秋 乐 礼 乐 射 御 书 数
      三、高考考过的背诵名句
      补写出下列句子中的空缺部分。
      (1)《师说》中,对于为子择师自己却耻于学习这种现象,韩愈最后的评价是“______________,____________________”。(2019年全国卷Ⅲ)
      (2)韩愈的《师说》是写给少年李蟠的。文末所说的“________________”,点出李蟠的文章爱好,而“________________”,则说明了李蟠的儒学素养。(2018年全国卷Ⅰ)
      答案 (1)小学而大遗 吾未见其明也 (2)好古文 六艺经传皆通习之义项
      例句
      释义

      所以传道受业解惑也

      行军用兵之道,非及乡时之士也(《过秦论》)

      师道之不传也久矣

      道相似也

      蜀道之难,难于上青天(《蜀道难》)

      人道是,三国周郎赤壁(《念奴娇·赤壁怀古》)

      道芷阳间行(《鸿门宴》)

      破灭之道也(《六国论》)

      来吾道夫先路(《离骚》)

      伐无道,诛暴秦(《陈涉世家》)

      道不同,不相为谋(《论语·卫灵公》)
      义项
      例句
      释义

      或师焉,或不焉

      冀君实或见恕也(《答司马谏议书》)

      或凭几学书(《项脊轩志》)

      或曰:六国互丧,率赂秦耶(《六国论》)
      例句
      本字及意义
      ①所以传道受业解惑也
      ②或师焉,或不焉
      词语
      例句
      解析(古今义)
      ①学者
      古之学者必有师
      古义:__________________________
      今义:在学术上有一定成就的人
      ②从而
      吾从而师之
      古义:__________________________
      今义:连词,上文是原因、方法等,下文是结果、目的等;因此就
      ③众人
      今之众人,其下圣人也亦远矣
      古义:__________________________
      今义:大家;许多人
      ④小学
      小学而大遗,吾未见其明也
      古义:__________________________
      今义:对儿童、少年实施初等教育的学校,给儿童、少年以全面的基础教育
      ⑤不必
      师不必贤于弟子
      古义:__________________________
      今义:表示事理上或情理上不需要
      词语
      例句
      意义
      (1)师
      ①古之学者必有师
      ②吾师道也
      ③吾从而师之
      ④师道之不传也久矣
      ⑤巫医乐师百工之人
      ⑥《烛之武退秦师》
      (2)传
      ①所以传道受业解惑也
      ②师道之不传也久矣
      ③六艺经传皆通习之
      ④朔气传金柝(《木兰诗》)
      例句
      活用类型及释义
      ①其下圣人也亦远矣
      ②是故圣益圣,愚益愚
      ③小学而大遗
      ④授之书而习其句读者
      ⑤吾从而师之
      ⑥而耻学于师
      ⑦孔子师郯子
      词语
      含义
      ①之徒
      这一类人



      例句
      句式特点(请指出标志词)
      ①不拘于时
      ②句读之不知,惑之不解

      相关试卷

      高考语文一轮复习 课内文言文挖空训练《师说》(2份,原卷版+解析版):

      这是一份高考语文一轮复习 课内文言文挖空训练《师说》(2份,原卷版+解析版),文件包含高考语文一轮复习课内文言文挖空训练《师说》原卷版docx、高考语文一轮复习课内文言文挖空训练《师说》解析版docx等2份试卷配套教学资源,其中试卷共13页, 欢迎下载使用。

      高考语文一轮复习 课内文言文挖空训练《劝学》(2份,原卷版+解析版):

      这是一份高考语文一轮复习 课内文言文挖空训练《劝学》(2份,原卷版+解析版),文件包含高考语文一轮复习课内文言文挖空训练《劝学》原卷版docx、高考语文一轮复习课内文言文挖空训练《劝学》解析版docx等2份试卷配套教学资源,其中试卷共11页, 欢迎下载使用。

      高考语文一轮复习 课内文言文挖空训练《论语》十二章(2份,原卷版+解析版):

      这是一份高考语文一轮复习 课内文言文挖空训练《论语》十二章(2份,原卷版+解析版),文件包含高考语文一轮复习课内文言文挖空训练《论语》十二章原卷版docx、高考语文一轮复习课内文言文挖空训练《论语》十二章解析版docx等2份试卷配套教学资源,其中试卷共13页, 欢迎下载使用。

      资料下载及使用帮助
      版权申诉
      • 1.电子资料成功下载后不支持退换,如发现资料有内容错误问题请联系客服,如若属实,我们会补偿您的损失
      • 2.压缩包下载后请先用软件解压,再使用对应软件打开;软件版本较低时请及时更新
      • 3.资料下载成功后可在60天以内免费重复下载
      版权申诉
      若您为此资料的原创作者,认为该资料内容侵犯了您的知识产权,请扫码添加我们的相关工作人员,我们尽可能的保护您的合法权益。
      入驻教习网,可获得资源免费推广曝光,还可获得多重现金奖励,申请 精品资源制作, 工作室入驻。
      版权申诉二维码
      高考专区
      • 精品推荐
      • 所属专辑26份
      欢迎来到教习网
      • 900万优选资源,让备课更轻松
      • 600万优选试题,支持自由组卷
      • 高质量可编辑,日均更新2000+
      • 百万教师选择,专业更值得信赖
      微信扫码注册
      手机号注册
      手机号码

      手机号格式错误

      手机验证码 获取验证码 获取验证码

      手机验证码已经成功发送,5分钟内有效

      设置密码

      6-20个字符,数字、字母或符号

      注册即视为同意教习网「注册协议」「隐私条款」
      QQ注册
      手机号注册
      微信注册

      注册成功

      返回
      顶部
      学业水平 高考一轮 高考二轮 高考真题 精选专题 初中月考 教师福利
      添加客服微信 获取1对1服务
      微信扫描添加客服
      Baidu
      map