搜索
      上传资料 赚现金
      点击图片退出全屏预览

      [精] 第三单元第六课 全球航路的开辟 2025-2026学年高中历史统编版 必修 中外历史纲要(下)同步复习讲义

      加入资料篮
      立即下载
      查看完整配套(共2份)
      包含资料(2份) 收起列表
      练习
      第三单元第6课 全球航路的开辟 2025-2026学年高中历史统编版 必修 中外历史纲要(下)同步复习讲义(原卷版).docx
      预览
      讲义
      第三单元第6课 全球航路的开辟 2025-2026学年高中历史统编版 必修 中外历史纲要(下)同步复习讲义(解析版).docx
      预览
      正在预览:第三单元第6课 全球航路的开辟 2025-2026学年高中历史统编版 必修 中外历史纲要(下)同步复习讲义(原卷版).docx
      第三单元第6课 全球航路的开辟 2025-2026学年高中历史统编版 必修 中外历史纲要(下)同步复习讲义(原卷版)第1页
      点击全屏预览
      1/23
      第三单元第6课 全球航路的开辟 2025-2026学年高中历史统编版 必修 中外历史纲要(下)同步复习讲义(原卷版)第2页
      点击全屏预览
      2/23
      第三单元第6课 全球航路的开辟 2025-2026学年高中历史统编版 必修 中外历史纲要(下)同步复习讲义(原卷版)第3页
      点击全屏预览
      3/23
      第三单元第6课 全球航路的开辟 2025-2026学年高中历史统编版 必修 中外历史纲要(下)同步复习讲义(解析版)第1页
      点击全屏预览
      1/46
      第三单元第6课 全球航路的开辟 2025-2026学年高中历史统编版 必修 中外历史纲要(下)同步复习讲义(解析版)第2页
      点击全屏预览
      2/46
      第三单元第6课 全球航路的开辟 2025-2026学年高中历史统编版 必修 中外历史纲要(下)同步复习讲义(解析版)第3页
      点击全屏预览
      3/46
      还剩20页未读, 继续阅读

      人教统编版(必修)中外历史纲要(下)全球航路的开辟精品学案设计

      展开

      这是一份人教统编版(必修)中外历史纲要(下)全球航路的开辟精品学案设计,文件包含第三单元第6课全球航路的开辟2025-2026学年高中历史统编版必修中外历史纲要下同步复习讲义原卷版docx、第三单元第6课全球航路的开辟2025-2026学年高中历史统编版必修中外历史纲要下同步复习讲义解析版docx等2份学案配套教学资源,其中学案共69页, 欢迎下载使用。
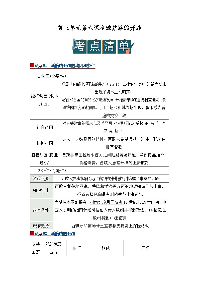
      ▉考点01 新航路开辟的动因和条件
      1动因(必要性)
      2条件(可能性)
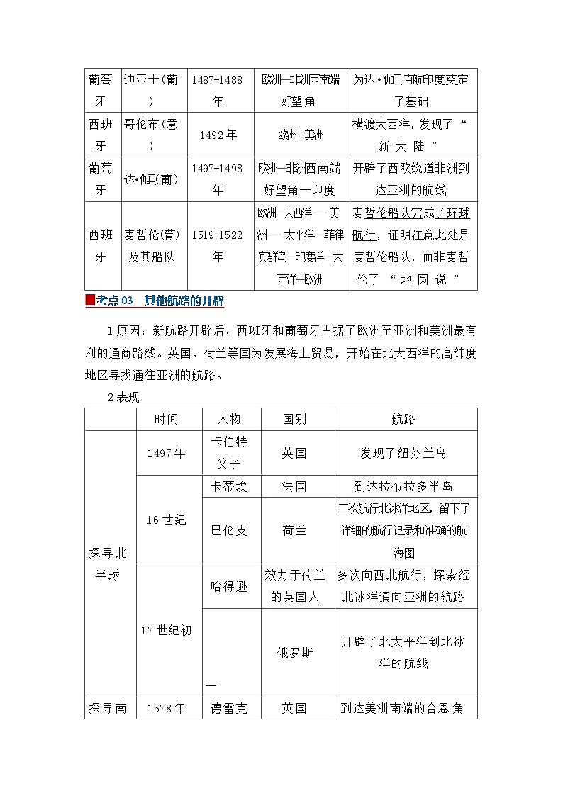
      ▉考点02 新航路的开辟
      ▉考点03 其他航路的开辟
      1原因:新航路开辟后,西班牙和葡萄牙占据了欧洲至亚洲和美洲最有利的通商路线。英国、荷兰等国为发展海上贸易,开始在北大西洋的高纬度地区寻找通往亚洲的航路。
      2表现
      3影响
      (1)这些航海探险,进一步丰富了人类的地理知识。
      (2)在主要航线之外,开辟了众多重要的新航线,世界主要的大洋和大陆之间,通过海上航线建立了直接联系。
      ▉考点04 15—16世纪中西航海活动的不同
      ▉考点01 新航路的开辟(共8小题)
      1.意大利航海家哥伦布率领的船队,最终( )
      A..到达好望角B.到达美洲
      C.到达印度D.完成环球航行
      2.新航路得以开辟的条件不包括( )
      A.地圆学说在欧洲的流行
      B.文艺复兴解放了人们的思想
      C.世界各地联系的增强
      D.西、葡两国统治者的热衷
      3.下列历史事件发生的先后顺序是( )
      ①迪亚士发现好望角
      ②达•伽马首航印度
      ③麦哲伦环球航行开始
      ④哥伦布发现新大陆
      A..①②③④B..①④②③C.②①③④D..②①④③
      4.在15~16世纪的西欧社会,无论是国王、教皇、僧俗贵族,还是庶民商贾或资产阶级,“个个着了财迷”。其中专制君主“对于权势和财富的追求”,新兴资产者扩大原始积累的愿望,更为强烈。……对物质利益的共同追求,为专制君主与私人航行相结合提供了社会前提。据此可以推知,新航路开辟的根源在于( )
      A.人文主义的影响B.商品经济的发展
      C.争霸战争的需要D.资产阶级的推动
      5.1497年,英国卡伯特父子发现了一块“新发现的大陆”,即纽芬兰岛。16世纪,荷兰航海家巴伦支三次航行北冰洋地区,留下了详细的航行记录和准确的航海图。1578年,英国人德雷克到达美洲南端的合恩角。1642﹣1643年,荷兰人塔斯曼到达新西兰和塔斯马尼亚岛。这些海上探索( )
      ①拓展了欧洲人对地球的认知
      ②为了打破奥斯曼土耳其对东西方航路的垄断
      ③推动世界主要的大洋和大陆之间建立起直接联系
      ④证明了地圆学说的正确性
      A.①③B.②③C.③④D.①②
      6.15﹣16世纪,促进西欧人开辟新航路的因素包括( )
      ①商品经济发展
      ②人文主义鼓励冒险精神
      ③验证地圆学说
      ④富庶东方的强大吸引力
      A.①②③B.①②④C.②③④D.①③④
      7.1493年,某航海家完成远洋航行回到西班牙,献给国王和王后的礼品中有一包金黄的玉米粒,这是玉米果实首次传入欧洲。这位航海家应是( )
      A.迪亚士B.哥伦布C.达•伽马D.塔斯曼
      8.托勒密的《地理学》。阅读材料,完成下列要求。
      托勒密世界地图墨卡托世界地图
      克劳狄斯•托勒密(约90—168年),是生活在埃及的希腊裔罗马帝国公民。他用希腊文写成《地理学》,是一部体现当时欧洲人地理学知识的典籍,奠定西方制图学的基础。不过,《地理学》在公元2世纪左右成书时及以后相当长时间并没有引起重视。后来一个收集古籍的神父,意外在罗马都城发现了《地理学》手稿。1406年,这部手稿被翻译成拉丁文。但是拉丁文译本并没有附地图,直到15世纪,西方人才陆续制作出地图抄本。1492年,当哥伦布寻找东方时,他带着3艘帆船、87名水手,以及一本托勒密的《地理学》。对于当时的欧洲人来说,它是“对已知世界地理情况的最佳指南”。
      15世纪初,葡萄牙航海家亨利开始把“托勒密地图”付诸实践运用。但是经过反复考察,却发现这幅地图并不实用。亨利手下的一些船长遗憾地说:“尽管我们对有名的托勒密十分敬仰,但我们发现事实都与他说的相反。”墨卡托(1512—1594年)是近代西方地图学家代表,他不断根据最新的地理发现和旅行报告,完善旧地图,绘制新地图。1569年,墨卡托首次采用正轴等角圆柱投影编制出世界地图。这样他成了第一个把全球表面(东西半球的已知范围)描绘在平面上的人,托勒密版本地图“一统天下”的局面结束。
      依据材料并结合所学,评析15世纪托勒密《地理学》在西欧的重新发现。
      ▉考点02 新航路开辟的影响(共8小题)
      9.欧洲人来到美洲大陆后,不仅种植玉米和小麦,饲养牲畜,还砍伐木材和建造船只,大力开发和利用北美的土地,使北美逐渐出现了“小麦王国”“棉花王国”,如马克思所说:“正是欧洲移民使北美能够进行大规模的农业生产。”由此可见,新航路开辟( )
      ①加速了美洲社会的变革进程
      ②丰富了美洲地区的物种结构
      ③改善了土著居民的生活质量
      ④推动美洲资本主义迅猛发展
      A.①②B.①③C.②③D.②④
      10.为什么世界历史应从1500年开始?人类及其祖先已在地球上生存了二百多万年。为什么要挑选这仅占人类全部历史的百分之一的一小片段历史?你的回答是( )
      A.文艺复兴推动人文主义崛起
      B.新航路开辟人类从分散走向整体
      C.启蒙运动推动理性时代到来
      D.科技革命推动生产力的迅猛发展
      11.王加丰在《扩张体制与世界市场的开辟》中列出1600年运入欧洲部分商品的统计表,对此表解读正确的是( )
      A.欧洲与亚非美洲联系更加紧密
      B.世界贸易中心转移到地中海
      C.商业革命导致贸易内容的改变
      D.传统商路仍发挥重要的作用
      12.“(欧洲人)不但自己大发其财,同时一手塑造了整个新世界的风貌与历史……这个大交换的结果——从人类观点视之——也是正负参半……时至今日,两半球之间的动植物交换并未停止,依然在进行。”下列能佐证上述观点的是( )
      ①美洲特产甘薯、南瓜、可可等流向世界各地
      ②欧亚大陆的马、牛、猪、羊等家畜引入美洲
      ③中亚的商人把葡萄、石榴、胡桃等带到中国
      ④欧洲人将天花、麻疹、白喉等疾病带入美洲
      A.①②③B.①②④C.①③④D.②③④
      13.有学者认为,近代欧洲的某一历史现象“打乱了传统的经济关系”“(使)从事商业的人发了大财,新兴资产阶级的经济力量愈益增长,有固定地租收入的封建地主的地位削弱了”“在英国成为推进圈地运动的重要动力之一”。这一历史现象是指( )
      A.商业革命B.价格革命C.光荣革命D.工业革命
      14.16世纪,一位威尼斯商人抱怨:“葡萄牙人在印度购买香料的价格低得离谱,他们以如此低廉的成本,将香料大量运抵欧洲,导致我们在东方贸易中的利润大幅缩水。”这一现象表明( )
      A.商业革命冲击传统贸易格局
      B.贸易发展推动商品世界性流动
      C.价格革命引发经济秩序混乱
      D.葡萄牙成为世界贸易体系中心
      15.“马尼拉大帆船贸易”是16—19世纪初西班牙殖民者在其殖民地与本土之间进行的商贸活动的一环(如图)在整个贸易中,西班牙人先用在美洲殖民地掠夺的白银从菲律宾收购中国商船运来的丝绸、瓷器等产品,再用大帆船横渡太平洋,将这些商品运抵殖民地阿卡普尔科港。“马尼拉大帆船贸易”( )
      A.使亚洲和美洲出现“商业革命”
      B.使中国的经济结构有根本改变
      C.推动了中国的赋税制度改革
      D.将中国卷入资本主义世界市场
      16.阅读材料,回答问题。
      材料一 欧洲国家准许民营公司(例如东印度公司、西印度公司)自行动用武力,夺占海外地区,设立政府,移民垦殖。欧洲公司开辟殖民地所费不赀,但他们有办法弥补这些成本,因为只要是它们所生产出口的商品(烟草、糖之类),都绝对有国内市场可供消化。即使课征重税,利润率低,这些商品在欧洲几乎无对手与之抢食市场,因为财政窘迫的政府乐于阻挡其他国家的殖民地的商品输入。
      ——摘编自【美】彭慕兰史蒂夫•托皮克《贸易打造的世界》
      材料二 欧洲的商船把波斯地毯运往印度,把印度的棉花运往东南亚,把东南亚的香料运往印度和中国,把中国的丝绸运往日本,把日本的银和铜运往中国和印度。到16世纪晚期,在印度洋的贸易世界中,欧洲商人已然取得了与阿拉伯商人平起平坐的地位。欧洲商人的远航不仅刺激了东半球的商业贸易发展,还促进了真正意义上的全球贸易体系的诞生。欧洲人在加勒比海和美洲建立殖民地,在大西洋海域建立四通八达的贸易网络。“到1750年,除了澳大利亚以外,世界上所有地区都被纳入全球的商业网络中,而欧洲商人在其中扮演着至关重要的角色。”
      ——摘编自胡海梅《欧洲近代殖民扩张活动的双重历史作用分析》
      (1)根据材料一并结合所学知识,指出欧洲海外经济势力发展的状况及原因。
      (2)根据材料一、二并结合所学知识,说明近代前期欧洲人海外经济活动的影响。
      ▉考点03 物种的交流(共3小题)
      17.有学者认为,让英国出现工业革命的关键是原产于亚马孙的橡胶;中国民间引进了番薯和玉米,因为容易在山地种植,这让处于小冰期的明清度过了饥荒问题,却又使其陷入了马尔萨斯式的“人口陷阱”。该学者意在( )
      A.阐明高产农作物的传入并非好事
      B.指出世界走向近代的原因和过程
      C.论述物种交换对文明进程的影响
      D.揭示全球性物种交流网络的形成
      18.美洲作物之引种中国大多发生在明清之际,总数接近30种;新旧大陆物种的交流包括中国的瓷器、丝绸、茶及一些农作物等输入美洲;欧洲人饮用从中国和印度输入的茶,食用来自美洲的可可加工成的巧克力。这表明( )
      A.新航路开辟后,物种实现了世界的自由流动
      B.殖民扩张活动,加强欧洲对亚洲和美洲的掠夺
      C.新航路开辟后,促进物种交流,丰富民众生活
      D.殖民扩张活动,成为沟通美洲和亚洲的纽带
      19.明清时期,引进美洲作物近30种;美洲人民也开始接触到中国的瓷器、丝绸、茶及一些农作物;欧洲人逐渐发展出了茶、咖啡、可可的饮料文化。随着热饮的盛行,购置中国瓷制的饮具、炊具成为欧洲家庭的时尚。这表明( )
      A.物种实现了世界性的自由流动
      B.欧洲加强了对亚美的掠夺
      C.世界各地人民的生活得到丰富
      D.欧洲殖民活动加强全球联系
      ▉考点04 新的农作物品种传入中国(共4小题)
      20.《滇海虞衡志》记载:“乾隆初,陈榕门抚豫,募闽人种红薯,江淮间,食之者将信将疑……今闻遍种于江乡矣。粤海之滨,以种落花生为生涯,彼名地豆,榨油,皆供给于数省。”材料表明( )
      A.经济作物种植普遍盛行
      B.沿海地区适合发展农业
      C.经济重心南移已经完成
      D.传统农业增添了新内容
      21.阅读材料,完成下列要求。
      材料—番薯原产于美洲,大约在明朝万历年间开始引入我国。其中最主要路径有三条:一是从越南引入广东东莞;二是从南澳岛传至福建漳州;三是由陈振龙引入至福建福州。后逐渐向各地蔓延,至18世纪中期,番薯已遍布全国(如表所示)。番薯成为主要粮食作物之一,并因其高产、抗旱、适应性强、口味香甜等特性,深受百姓喜爱。
      番薯引入各省的时间
      ——摘编自于爱芝、杨敏《番薯引入对明清人口的影响》
      材料二 番薯的推广,使大量滨海沙地和山区的贫瘠丘陵得到开发利用。番薯更是绝对的高产作物,而且所需的人力少,但收获量却大大多于其他粮食作物。
      ——摘编自郑南《从玉米、番薯、马铃薯的传入看外来农作物传入对中国社会的影响》
      (1)根据材料一并结合所学知识,概括番薯在我国引种的特点。
      (2)根据材料一、二并结合所学知识,说明番薯在我国引种的影响。
      22.阅读材料,完成下列要求。
      材料一:中国棉花的品种是亚洲棉和草棉,均从国外传来。亚洲棉最早发现于古印度,西汉时期传入我国,在华南地区先种植,逐步推广至长江流域、黄河流域和东北。草棉原产于非洲,先传到阿拉伯地区,后传入伊朗等国,东汉时期传入我国新疆地区,并向甘肃扩展。三国时期,珠江、闽江流域已普遍种植棉花。在取得栽种技术和纺织技术的突破后,棉种约在宋元之际完成了向中国内地的传播。元世祖曾设立江西、福建、浙东、湖广、江东五省木棉提举司,强迫百姓每年缴纳棉布十多万匹。明太祖于1367年下诏:“凡民田五亩至十亩者,栽桑、麻、木棉各半亩;十亩以上,倍之。麻,亩征八两;木棉,亩四两。”经过元至明约两百年的传播,棉花种植和棉纺织已基本推广到全国。《天工开物》中记载:“棉布,寸土皆有,织室,十室必有。”
      ——摘编自丁培利等《中国古代“布”的材质演进——兼论棉花在中国的普及》
      材料二:清乾隆年间,植棉专家、直隶总督方观承主持绘制了一套棉花图册,记录了从植棉到纺织印染成布的整个过程,包括布种、灌溉、耘畦、摘尖、采棉、拣晒、收贩、轧核、弹花、拘节、纺线、挽经、布浆、上机、织布、炼染等共16幅图,每图附有言简意赅的文字说明。据《清史稿》记载,乾隆三十年(1765年),“高宗南巡,观承迎驾,条举木棉事十六则,绘图以进”,乾隆皇帝对《棉花图》反复诵读,叹为观止,倍加赞赏,欣然在图上题写七言诗16首,下诏颁行天下。《棉花图》因此也称《御题棉花图》,它全面系统地展现了清代前期我国北方,特别是冀中一带棉花种植业及纺织手工业的实况,是迄今已知国内最早而较完备的棉作学图谱。此后,方观承精心临摹副本,并将其付诸石刻。《棉花图》原本不知所归,但刻石完好流传至今。
      材料三:如果一种思想成为拥有权力的意识形态而笼罩一切,这时,会有一些空洞的套话反复,这些话语不仅会常常写在书里而且会成为背诵的教条,甚至当作生活的金科玉律。我曾经相当注意明代和清朝初期,皇权运用普遍主义的真理观念对思想的垄断和遏制。
      ——摘编自葛兆光《中国思想史导论:思想史的写法》
      (1)根据材料一,简述棉花传入中国并得到推广的历史过程。
      (2)根据材料二,《御题棉花图》颁行天下反映了清朝统治者的什么思想?结合所学知识,说明《御题棉花图》的历史价值。
      (3)根据材料三并结合所学知识,指出明清之际中国思想界存在的问题,概括这一时期儒学的新发展。
      23.阅读材料,完成下列要求。
      材料:番薯最先传到了菲律宾,在当地广为栽种,因而为了让与其贸易的褊建商人所熟知,这些商人在明末把它引入福建种植,“初种于漳郡,渐及泉州,渐及莆田,遮则长乐、福清皆种之”。后来,番薯从福建传入江浙,广泛种植,接着在其他地区也推广开来。花生,又名落花生,最早在福建引种。到了清代,花生在全国各地普遍种植。
      大约16世纪末和17世纪前半期,已有一些中国商人、工匠、水手、仆役等,到墨西哥和秘鲁侨居经商或做工。由于他们是从福建月港经由马尼拉辗转而来的,因而被称为“马尼拉华人”,其中绝大多数为福建籍移民。据估计,从16世纪末至17世纪中叶,移居拉丁美洲的马尼拉华人有五六千人。据记载,早在16世纪,墨西哥城和阿卡普尔科就已出现了“唐人街”或“唐人城”。
      ——摘编自林国平《闽人与海外农作物的传入》
      提取材料中的一则或多则信息,指出它所反映的历史现象,并结合所学知识进行简要评述。(要求:简要写出所提取的历史信息及历史现象,对历史现象的概述和评述准确全面。)
      ▉考点05 葡萄牙 西班牙的早期殖民扩张(共10小题)
      24.图为16﹣17世纪从美洲运往西班牙的金银流量变化趋势图。导致图中金银流量大幅下滑的原因在于西班牙( )
      A.受到价格革命的冲击B.面临殖民地广泛反抗
      C.遭受商业革命的打击D.丧失殖民扩张的优势
      25.在大航海时代,葡萄牙国王若昂二世(1481﹣1495年在位)命令该国的航海家和地图绘制者制作详细的航海图,绘制的地图重点标注了葡萄牙航海家发现的众多非洲沿海据点,从休达一直到好望角附近的区域。国王此举旨在( )
      A.彰显葡萄牙的高超绘图水平
      B.加强与非洲的经济交流
      C.宣示葡萄牙的海外势力范围
      D.推动世界地理知识进步
      26.新航路开辟后,首先进行殖民掠夺的国家是( )
      A.葡萄牙和西班牙B.西班牙和荷兰
      C.英国和法国D.英国和荷兰
      27.1493年,在罗马教皇调停下,西、葡两国签订条约,在亚速尔群岛和佛得角群岛以西100里格的地方,从北极到南极划一条分界线,称“教皇子午线”,线东“新发现”的土地归属葡萄牙,线西则归西班牙。教皇子午线的划定表明( )
      ①新航路开辟后西欧殖民国家之间冲突激烈
      ②葡萄牙的殖民霸主地位得到确认
      ③教会势力对世俗事务有重要影响
      ④罗马教皇是最大的殖民统治者
      A.③④B.①③C.②③D.①②
      28.1493年,罗马教皇亚历山大六世作出仲裁:在亚速尔群岛和佛得角群岛以西 100里格的地方,从北极到南极画了条分界线,史称“教皇子午线”。该分界线的划定( )
      A.是欧洲均势外交的体现
      B.是西方列强瓜分世界的开始
      C.确立了国家主权的原则
      D.加深了对全球整体性的认识
      29.下表为《西班牙国王和麦哲伦以及骑士法里罗订立的关于发现香料群岛的协定》摘录:
      据此可知( )
      ①西班牙最早开始近代海上探险活动
      ②西班牙和葡萄牙对殖民利益的瓜分
      ③掠夺财富是麦哲伦探险的重要目的
      ④美洲大部分地区沦为西班牙殖民地
      A.①②B.①③C.②③D.③④
      30.1522年,葡萄牙向西班牙提出抗议,认为其船队进入香料群岛摩鹿加,侵犯了葡萄牙领土。西班牙予以驳斥,双方各执己见。1529年,两国依靠地图学和航海经验最终签订条约,划出了一条纵贯太平洋的分界线,纷争暂时得以平息。该条约的签订( )
      A.是欧洲均势外交的体现
      B.是两国划分势力范围的体现
      C.确立了国家主权的原则
      D.加深了两国争夺世界的矛盾
      31.16世纪,西班牙征服阿兹特克帝国后,将天主教徒的“诸圣节”、美洲土著阿兹特克人的亡灵节以及土著人的陪葬和祭祀风俗结合起来,形成了统一的宗教节日“亡灵节”,来纪念逝去的祖先。西班牙这一做法旨在( )
      A.整合殖民地社会文化B.强化殖民统治的需要
      C.重塑拉美的文化传统D.树立自身的文明形象
      32.如图可以反映出( )
      A.欧洲封建制度遭到沉重打击
      B.宗教改革削弱罗马教皇影响
      C.资本主义世界市场初步形成
      D.殖民扩张引发世界格局变动
      33.1493年,罗马教皇在亚速尔群岛和佛得角群岛以西约550千米的地方,从北极到南极画一条分界线,史称“教皇子午线”。规定该线以西的一切土地属于西班牙的势力范围,该线以东的一切土地属于葡萄牙的势力范围。这( )
      A.消除了西、葡两国的矛盾
      B.反映了西、葡两国王权弱于教权
      C.使葡萄牙控制了整个美洲
      D.是西方列强划分势力范围的开始
      ▉考点06 荷兰的殖民扩张(共10小题)
      34.以下是对新航路开辟后某国家的描述:
      符合上述全部描述的是( )
      A.15世纪的葡萄牙B.17世纪的荷兰
      C.16世纪的西班牙D.18世纪的英国
      35.17世纪初,荷兰东印度公司成立后,夺取了葡萄牙对印度洋海域的贸易控制权。公司拥有一支装有大炮的船队,把大批胡椒粉、靛青、生丝、硝石和纺织品从印度运往西欧。17世纪后,荷兰东印度公司将大量纺织品从印度运往非洲,以购买送往加勒比海的黑奴。这些贸易( )
      A.标志着资本主义世界市场的形成
      B.有利于西欧的资本原始积累
      C.佐证了大西洋是殖民扩张的中心
      D.开创了亚非两洲的贸易网络
      36.下面为17世纪荷兰东印度公司派往亚洲的商船及其运回货物价值的统计表。据此可知,荷兰东印度公司的这些活动( )
      A.有助于全球性贸易网络的构建
      B.重创了英国在东方的殖民力量
      C.体现了早期殖民掠夺的野蛮性
      D.使荷兰成为远洋贸易的领航者
      37.1531年,荷兰安特卫普商品交易所正式成立,交易商品以葡萄牙香料、英国羊毛、波罗的海谷物及美洲白银等实物为主。1608年,荷兰阿姆斯特丹证券交易所成立,专注于大宗农产品交易,采用标准化合约和公开竞价,引入“期货”模式。材料可用于说明荷兰( )
      A.海外市场得到不断拓展
      B.主导全球贸易形式的变革
      C.传统农业具有竞争优势
      D.推动了欧洲商业模式变化
      38.1602年,荷兰的大商人集股组成海外贸易公司——东印度公司。公司从政府那里得到了从好望角到麦哲伦海峡之间广阔区域的贸易垄断权。公司有权代表国会对外宣战、签订条约、招募军队、在殖民地发行货币和任命官员等。由此可知,荷兰东印度公司( )
      A.一度垄断了世界贸易
      B.成为殖民侵略的先行者
      C.拥有了部分国家职能
      D.确立了荷兰的殖民霸权
      39.荷兰为调和不同公司商人的激烈竞争,同时为了应对葡萄牙人和西班牙人的阻挠,于1602年组建了东印度公司,负责集中全国力量,逐步夺取葡、西殖民利益。这表明( )
      A.西班牙殖民帝国的崩溃
      B.资本主义萌芽的产生
      C.欧洲商业格局发生变化
      D.葡萄牙建立海洋霸权
      40.荷兰人格劳秀斯在1604年的《论印度》一书中批评了任何不公正的、侵犯人身和财产的行为,并且指明了每个人都拥有采取必要措施进行自卫和惩罚违反自然法行为的自然权利。这一思想( )
      A.发展了近代民族国家的理念
      B.标志近代外交制度确立
      C.体现了工业资产阶级的需求
      D.体现了启蒙思想的内涵
      41.如图曲线描述了1500年至2000年荷兰、英国、美国、中国国力发展相对趋势(以1.0为最高值的相对值比较)。其中②是( )
      A.荷兰B.英国C.美国D.中国
      42.荷兰一度控制着波罗的海、印度及美洲的全部贸易,有“海上马车夫”之称,凭借强大的实力,荷兰加入了殖民掠夺行列,下列哪一选项不符合荷兰( )
      A.建立了巴达维亚殖民地
      B.占领了中国的台湾
      C.占领了整个了印度尼西亚
      D.占领了中国的澳门
      43.有经济史学家估算,16﹣18世纪,荷兰与英国人均GDP年增长率均高于同时代的其他国家。这一时期荷、英经济的高增长均得益于( )
      ①资本市场的发展
      ②世界工厂地位的确立
      ③资本主义世界体系的建立
      ④海外殖民掠夺
      A.①②B.②③C.③④D.①④
      ▉考点07 英国的殖民扩张(共9小题)
      44.依据如表,这些规定( )
      A.使印度成为英国棉纺织品倾销地
      B.说明英国始终致力于推行自由贸易
      C.旨在以经济掠夺取代武力扩张
      D.客观促进英国棉纺织部门技术革新
      45.1770年之前,欧洲商人已经通过完善的贸易网络从不同地区获取棉花这种珍贵的作物。下图所示是1700—1780年英国从不同地区进口棉花的量。图中变化趋势主要基于( )
      A.世界贸易多中心格局B.农业资本主义的发展
      C.英国的殖民扩张活动D.自然科学技术的创新
      46.1926年,英国总督卡梅隆颁布东非坦噶尼喀《土著当局法令》,宣布各地由非洲人的传统权力机构进行治理。其后,一些在战前德国殖民统治时期失去世袭地位的部落和土著首领恢复了传统首领地位,有些因反抗德国侵略而被摧毁的部落权力也得到了恢复。英国的主要意图是( )
      A.彻底抹去德国殖民统治痕迹
      B.减少殖民地人民的反抗
      C.恢复坦噶尼喀传统权力结构
      D.推动坦噶尼喀实现自治
      47.1664年,英国的海外殖民地理事会向议会提出报告,建议向英属美洲出售“乡村中的穷人和懒汉”、“所有强壮的乞丐……以及其他屡教不改的流氓和游手好闲者”,并且将“所有的重罪犯和应判死刑的囚徒”判处在英属美洲殖民地服五年、七年或更久的苦役。这一主张旨在( )
      A.缩小福利国家规模B.满足殖民扩张的需要
      C.充实殖民地劳动力D.重建稳定的社会秩序
      48.1669﹣1683年,柯尔伯在担任海军国务大臣期间,逐步建立法国舰队和海军,海军的规模从18艘战舰和少量辅助船只扩大到276艘战舰;期间柯尔伯还组织研究海战理论方法,创建重炮与航海学院。柯尔伯的做法主要为了( )
      A.巩固专制王朝统治B.争夺殖民和商业霸权
      C.推动国内工业经济D.掠夺原料和商品市场
      49.波特兰海图是近代航海的必备工具。早期航海图多用意大利语、葡萄牙语、西班牙语书写。18世纪初,英国制作和出版了专业的、类型丰富的地图,手绘波特兰航海图逐渐退出历史舞台。这一变化主要是由于( )
      A.新航路的开辟B.殖民强国的兴替
      C.指南针的传入D.工业革命的发生
      50.17世纪中后期,咖啡馆在英国扎下了根。在当时伦敦任何一家宾客盈门的咖啡馆里,常见的场景是:各色人等汇集于此,抽烟、读报,谈论商业和贸易,传播小道消息,争论国家大事,评判王室显贵的品行举止。他们可能谈论的话题是( )
      A.日不落帝国与拿破仑扩张
      B.“世界工厂”与自由贸易
      C.制度构想与美国政治实践
      D.政局变动与国家发展前景
      51.17世纪的英国,商界人士积极主张“商人法”具有国际性特征,或认为“商人法”即国际法,英国“商人法”学说的国际观就此问世。这一法律观念的形成,主要是因为英国( )
      A.早期殖民扩张的影响
      B..世界市场的最终形成
      C..垄断资本主义的影响
      D..工业革命的快速发展
      52.阅读材料,回答问题。
      材料一
      材料二 在制造业成长阶段,英美两国均试图建立重商主义的国内或国际秩序,以促成本土制造业发展;在制造业成熟阶段,两国积极推进贸易自由化的国际秩序构建;在制造业衰落阶段,两国面临日益增大的保护主义压力,同时积极推进以金融自由化为重点的秩序构建。
      ——摘编自黄琪轩《大国制造业兴衰与国际经济秩序变迁》
      结合英国相关史实分析说明材料二的观点。
      ▉考点08 殖民扩张的后果和历史影响(共8小题)
      53.16世纪中后期以来,西班牙人对中国茶俗的了解不断增进,但并未产生强烈饮茶兴趣。19世纪中期以来,西班牙人将流行于英、法等资本主义强国的茶饮奉为自由、文明、良好品位的象征,以茶会客之风逐渐在西班牙中上流社会兴起。这反映了( )
      A.中国饮茶风俗广泛传播
      B.世界市场推动茶叶贸易
      C.殖民扩张改变饮茶文化
      D.文化认同影响社会风俗
      54.1681年法国颁布《海事法典》,给予船主们的补贴导致造船量大增,法国逐渐形成了一支可观的商船队,使得海外贸易,特别是同北欧、西班牙、利凡特地区和法属殖民地的贸易大为扩展。由此可知,该法典( )
      A.冲击了英国世界工厂的地位
      B.加速法国资本原始积累进程
      C.使法国成为世界贸易的中心
      D.推进了法国工业革命的进程
      55.克里奥尔人指的是拉美的土生白人。17世纪后期,西班牙王室采取卖官鬻爵的办法收敛钱财。购买这些殖民地官职的就是富裕起来的克里奥尔人,到18世纪中期,他们在殖民地法官中占四成,还在市镇议会中担任重要职务,地区意识也日益增强。据此可知( )
      A.西班牙与殖民地的联系加强
      B.西班牙的殖民统治隐藏着危机
      C.拉美人民的民族意识普遍觉醒
      D.土生白人掌握了拉美的自治
      56.近代帝国主义国家和地区强制一些国家发展对他们有利可图的经济部门,如“古巴专门种植甘蔗,委内瑞拉片面发展石油生产,埃及主要发展棉花生产,印度尼西亚种植各种经济作物”。材料中的这些国家和地区( )
      A.推动人类历史从分散走向整体
      B.找到了适合本国国情的发展道路
      C.成为资本主义世界经济的附庸
      D.使世界经济的区域分工趋于合理
      57.16世纪中期,诺曼底成为法国的地图制作中心。制图师们在知道太平洋存在的情况下,还大都对太平洋地区进行留白或只做简单描绘,相反,对北美海岸则描绘详细,甚至有人将北大西洋直接称为“法兰西海”。这些地图( )
      A.反映了法国海外殖民的状况
      B.说明法国建立了北大西洋霸权
      C.描绘了世界殖民体系的内容
      D.显示出法国无意到太平洋扩张
      58.“1880年时,我们所面对的不完全是一个单一的世界,而是一个由两部分所合成的全球体系:一部分是已开发的、具有主宰性的、富有的;另一部分是落后的、依赖的、贫穷的……欧洲不仅是支配和改变世界的资本主义发展核心,同时也是世界经济和资本主义社会最重要的组成部分。”对材料所体现的问题,评价不正确的是( )
      A.是资本主义列强对其他国家地区的控制奴役
      B.建立起了一种公平合理的世界秩序
      C.客观促进了殖民地半殖民地国家的近代化
      D.有利于世界越来越紧密地连为一体
      59.巴巴多斯岛位于西印度洋群岛的最东端,其经济主要依靠烟草,最初多数种植者是来自欧洲的移民和契约佣工,非洲奴隶只占三十分之一。但到了1680年,非洲奴隶已经是欧洲人的三倍。这一变化反映出( )
      A.巴巴多斯岛经济成分单一
      B.非洲奴隶的处境日益悲惨
      C.当地的人口结构渐趋合理
      D.欧洲殖民者侵略掠夺加剧
      60.1585年巴西伯南布哥地区的66家糖坊中有2/3的奴隶是印第安人,到1638年时这里的奴隶已全部是黑人奴隶了。在奴隶劳动的基础上巴西制糖业快速发展,其产品主要销往欧洲市场。这说明当时巴西( )
      A.大地产制影响经济发展
      B.独立运动爆发的条件已成熟
      C.经济结构单一特点明显
      D.奴隶制度呈现资本主义因素经济动因(根本原因)
      ①欧洲内部出现了新的生产方式:14—15世纪,地中海沿岸城市出现了资本主义萌芽。
      ②西欧各国的商品经济迅速发展,开拓新市场的意愿日益迫切→封建庄园制度逐淅解体,手工工场和租地农场出现,货币成为普遍的交换手段
      社会动因
      对金银财富的需求以及《马可·波罗行纪》掀起的东方“寻金热”
      精神动因
      人文主义鼓励冒险精神;西欧人希望通过向海外扩张来传播基督教
      直接动因(商业危机)
      奥斯曼帝国控制东西方之间陆路贸易通道,导致商品加价,价格奇贵,西欧人急需开辟海上新航路
      经验积累
      西欧人在地中海和大西洋沿岸的长期航行中积累了丰富的经验
      知识条件
      西欧人相信地圆说,季风和洋流等方面的地理知识日益丰富,懂得选择风向最有利的季节出海远航
      技术条件
      造船技术不断提高,指南针应用于航海12世纪末13世纪初,中国人发明的指南针经阿拉伯人传入欧洲并得到改进,14世纪在欧洲得到广泛使用
      政府支持
      西班牙和葡萄牙王室积极支持海上探险活动
      支持国家
      航海家及国籍
      时间
      路线
      意义
      葡萄牙
      迪亚士(葡)
      1487-1488年
      欧洲—非洲西南端好望角
      为达·伽马直航印度奠定了基础
      西班牙
      哥伦布(意)
      1492年
      欧洲—美洲
      横渡大西洋,发现了“新大陆”
      葡萄牙
      达·伽马(葡)
      1497-1498年
      欧洲—非洲西南端好望角一印度
      开辟了西欧绕道非洲到达亚洲的航线
      西班牙
      麦哲伦(葡)及其船队
      1519-1522年
      欧洲—大西洋—美洲—太平洋—菲律宾群岛—印度洋—大西洋—欧洲
      麦哲伦船队完成了环球航行,证明注意此处是麦哲伦船队,而非麦哲伦了“地圆说”
      时间
      人物
      国别
      航路
      探寻北半球
      1497年
      卡伯特父子
      英国
      发现了纽芬兰岛
      16世纪
      卡蒂埃
      法国
      到达拉布拉多半岛
      巴伦支
      荷兰
      三次航行北冰洋地区,留下了详细的航行记录和准确的航海图
      17世纪初
      哈得逊
      效力于荷兰的英国人
      多次向西北航行,探索经北冰洋通向亚洲的航路

      俄罗斯
      开辟了北太平洋到北冰洋的航线
      探寻南半球
      1578年
      德雷克
      英国
      到达美洲南端的合恩角
      1642-1643年
      塔斯曼
      荷兰
      环航澳大利亚时,到达新西兰和塔斯马尼亚岛
      中国
      西方
      代表
      郑和下西洋
      新航路开辟
      时间
      15世纪前期
      15世纪末16世纪初
      背景
      经济基础是自给自足的自然经济;君主专制中央集权走向强化,封建制度逐渐衰落;宋明理学的束缚;科学技术有很强的保守性和排他性
      商品经济发展,资本主义兴起;航海活动得到王室支持;人文主义复苏;科学技术有了一定的发展
      航线
      主要与东南亚、南亚地区交往,最远至东非
      遍布主要大洋,完成了主要大洲之间的联系
      主要目的
      宣扬国威,获取海外奇珍异宝
      开拓市场、寻求金银财富
      对外交往理念
      体现了东方“和为贵”的思想,反映出了古代中国对外和平交往的原则
      反映了西方社会对外交往中弱肉强食、利益至上的原则
      影响
      加强了中国与亚非国家的联系,促进了经济文化交流,但同时也给本国带来了巨大的经济负担
      使世界开始连成一个整体,在经济、政治、文化等方面对欧洲、亚非拉乃至世界产生了深刻影响
      商品
      经好望角
      经地中海
      胡椒
      100万﹣200万磅
      300万﹣400万磅
      丁香、靛蓝、肉桂、药品
      35万﹣65万磅
      70万﹣100万磅
      省份
      云南
      广东
      福建
      浙江
      江苏
      四川
      广西
      江西
      湖北
      山东
      河南
      陕西
      湖南
      河北
      贵州
      山西
      安徽
      番薯引入年份
      1576
      1589
      1593
      1608
      1608
      1733
      1736
      1736
      1740
      1742
      1743
      1746
      1746
      1748
      1752
      1756
      1768
      你们从事上述的探险,不得在葡萄牙国王陛下的分界线和境界内进行……朕愿下令赐给,从你们发现的岛屿和大陆获得的一切利润和收入,以及捐税和替朕征收的其他进款中,除去你们负担的开支后,给你们留下二十分之一……
      ①商人和水手正在全世界积极扩展它的经济领域;
      ②创立东印度公司,授予其从好望角到麦哲伦海峡的贸易垄断权;
      ③在北美洲建有殖民地,首府是新阿姆斯特丹。
      时间
      派往亚洲商船数量/只
      从亚洲运回货物价值/千比索
      1621—1630年
      148
      420.8
      1631—1640年
      151
      870.5
      1641—1650年
      162
      954.5
      1651—1660年
      226
      1017.2
      1661—1670年
      238
      980.8
      时间
      英国政府规定
      1685年
      对“所有印花棉布、印度亚麻及所有印度制造的丝绸制品”征收10%的税
      1721年
      在英国境内禁止穿着用印度白布染成的印花棉布衣服,售卖印度棉布完全成为非法行为
      1774年
      在英国销售的棉布须完全在本国纺织而成
      时间
      文件
      内容及影响
      1651年
      英国颁布《航海条例》
      英国殖民地运输货物至英国或另一殖民地,或欧洲将商品运送至英国及其殖民地,均须使用英国船只装载。由此引发了1652年第一次英荷战争。
      1786年
      英法签署商业条约
      双方同意降低彼此商品的进口关税,一些特定商品可以在两国之间自由交易,不受限制,如葡萄酒、布匹等从而减少贸易壁垒。这为英国制造商获益提供了更多机会。
      1860年
      英法签订《科布登﹣谢瓦利埃条约》
      英法两国给予对方最惠国待遇,互减商品关税。打通了英国制成品进入法国市场的通道。
      1903年
      约瑟夫•张伯伦发表《伯明翰宣言》
      主张英国改变现有自由贸易制度,以帝国为单位设立关税,共同对抗外部压力,以此保护本土产业。
      1932年
      《进口关税法》
      英国政府同自治领及殖民地正式建立了排他性的帝国特惠制,标志着英国自由贸易秩序收缩的顶峰。

      相关学案

      人教统编版(必修)中外历史纲要(下)全球航路的开辟精品学案设计:

      这是一份人教统编版(必修)中外历史纲要(下)全球航路的开辟精品学案设计,文件包含第三单元第6课全球航路的开辟2025-2026学年高中历史统编版必修中外历史纲要下同步复习讲义原卷版docx、第三单元第6课全球航路的开辟2025-2026学年高中历史统编版必修中外历史纲要下同步复习讲义解析版docx等2份学案配套教学资源,其中学案共69页, 欢迎下载使用。

      人教统编版(必修)中外历史纲要(下)第三单元 走向整体的世界第6课 全球航路的开辟 优秀导学案:

      这是一份人教统编版(必修)中外历史纲要(下)第三单元 走向整体的世界第6课 全球航路的开辟 优秀导学案,文件包含第6课全球航路的开辟教师版doc、第6课全球航路的开辟学生版doc等2份学案配套教学资源,其中学案共34页, 欢迎下载使用。

      高中历史人教统编版(必修)中外历史纲要(下)第三单元 走向整体的世界第6课 全球航路的开辟 学案设计:

      这是一份高中历史人教统编版(必修)中外历史纲要(下)第三单元 走向整体的世界第6课 全球航路的开辟 学案设计,共4页。学案主要包含了学习目标,创设情境,探究学习,迁移练习,创新应用等内容,欢迎下载使用。

      资料下载及使用帮助
      版权申诉
      • 1.电子资料成功下载后不支持退换,如发现资料有内容错误问题请联系客服,如若属实,我们会补偿您的损失
      • 2.压缩包下载后请先用软件解压,再使用对应软件打开;软件版本较低时请及时更新
      • 3.资料下载成功后可在60天以内免费重复下载
      版权申诉
      若您为此资料的原创作者,认为该资料内容侵犯了您的知识产权,请扫码添加我们的相关工作人员,我们尽可能的保护您的合法权益。
      入驻教习网,可获得资源免费推广曝光,还可获得多重现金奖励,申请 精品资源制作, 工作室入驻。
      版权申诉二维码
      高中历史人教统编版(必修)中外历史纲要(下)电子课本

      第6课 全球航路的开辟

      版本: 人教统编版

      年级: (必修)中外历史纲要(下)

      切换课文
      • 同课精品
      • 所属专辑39份
      • 课件
      • 教案
      • 试卷
      • 学案
      • 更多
      欢迎来到教习网
      • 900万优选资源,让备课更轻松
      • 600万优选试题,支持自由组卷
      • 高质量可编辑,日均更新2000+
      • 百万教师选择,专业更值得信赖
      微信扫码注册
      手机号注册
      手机号码

      手机号格式错误

      手机验证码 获取验证码 获取验证码

      手机验证码已经成功发送,5分钟内有效

      设置密码

      6-20个字符,数字、字母或符号

      注册即视为同意教习网「注册协议」「隐私条款」
      QQ注册
      手机号注册
      微信注册

      注册成功

      返回
      顶部
      添加客服微信 获取1对1服务
      微信扫描添加客服
      Baidu
      map