搜索
      上传资料 赚现金

      第26练 无机物综合应用中热点题空强化(含答案)2026届高考化学二轮复习专题练习

      • 816.77 KB
      • 2026-03-02 15:45:47
      • 14
      • 0
      • 教习网用户1678424
      加入资料篮
      立即下载
      查看完整配套(共2份)
      包含资料(2份) 收起列表
      练习
      专题七 第26练 无机物综合应用中热点题空强化.docx
      预览
      练习
      第26练 无机物综合应用中热点题空强化(学生版).docx
      预览
      正在预览:专题七 第26练 无机物综合应用中热点题空强化.docx
      专题七 第26练 无机物综合应用中热点题空强化第1页
      高清全屏预览
      1/7
      专题七 第26练 无机物综合应用中热点题空强化第2页
      高清全屏预览
      2/7
      专题七 第26练 无机物综合应用中热点题空强化第3页
      高清全屏预览
      3/7
      第26练 无机物综合应用中热点题空强化(学生版)第1页
      高清全屏预览
      1/6
      第26练 无机物综合应用中热点题空强化(学生版)第2页
      高清全屏预览
      2/6
      第26练 无机物综合应用中热点题空强化(学生版)第3页
      高清全屏预览
      3/6
      还剩4页未读, 继续阅读

      第26练 无机物综合应用中热点题空强化(含答案)2026届高考化学二轮复习专题练习

      展开

      这是一份第26练 无机物综合应用中热点题空强化(含答案)2026届高考化学二轮复习专题练习,文件包含专题七第26练无机物综合应用中热点题空强化docx、第26练无机物综合应用中热点题空强化学生版docx等2份试卷配套教学资源,其中试卷共13页, 欢迎下载使用。
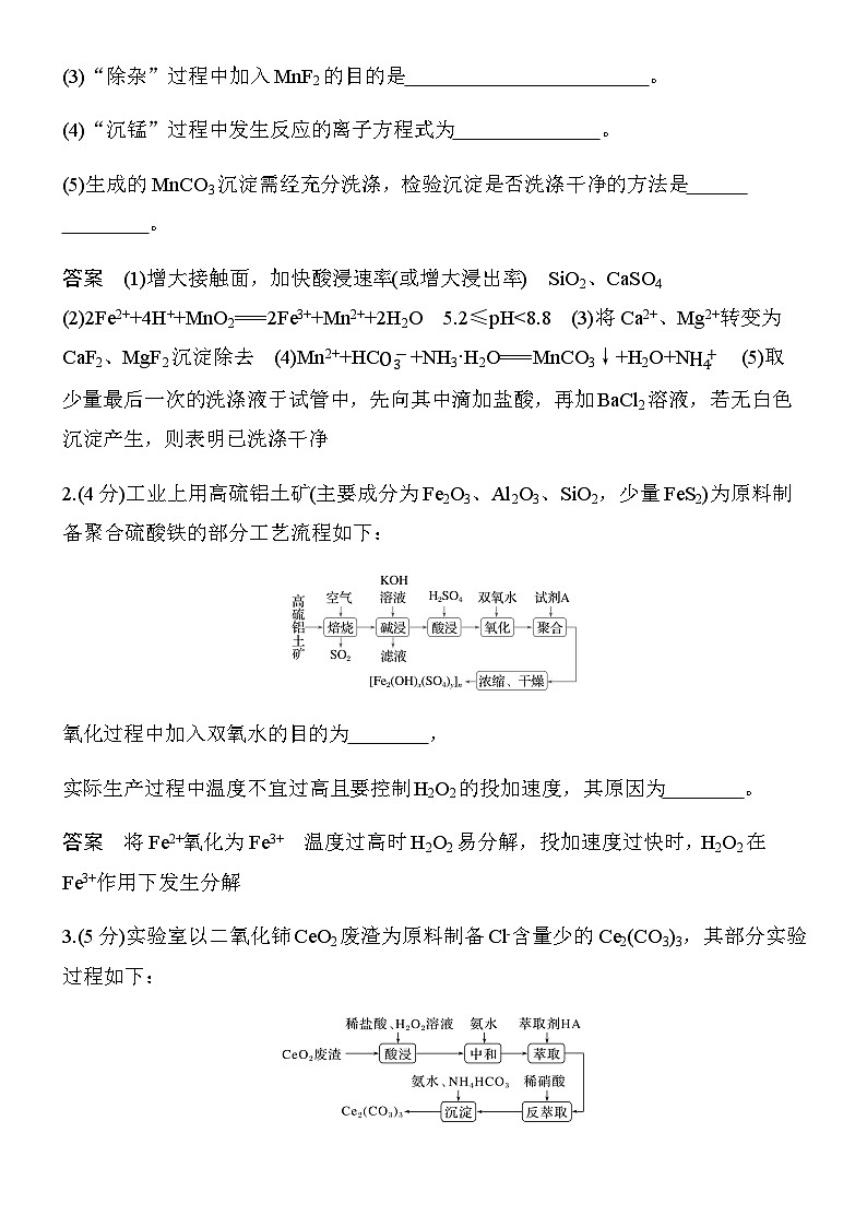
      1.(12分)MnSO4·H2O在工业、农业等方面有广泛的应用,工业上可由高铁菱锰矿(主要成分为MnCO3,还含有FeCO3、Al2O3、MgO、SiO2、CaO等杂质)制备,部分工艺流程如图所示:
      已知:
      ①相关金属离子生成氢氧化物沉淀的pH(开始沉淀的pH按离子浓度为0.1 ml·L-1计算)
      ②常温下,CaF2、MgF2的溶度积分别为1.48×10-10、7.40×10-11。
      (1)酸浸时需将高铁菱锰矿粉碎,目的是 ;滤渣1的主要成分是 。
      (2)“氧化”时发生反应的离子方程式为 。
      “调pH”的范围是 。
      (3)“除杂”过程中加入MnF2的目的是 。
      (4)“沉锰”过程中发生反应的离子方程式为 。
      (5)生成的MnCO3沉淀需经充分洗涤,检验沉淀是否洗涤干净的方法是 。
      答案 (1)增大接触面,加快酸浸速率(或增大浸出率) SiO2、CaSO4 (2)2Fe2++4H++MnO2===2Fe3++Mn2++2H2O 5.2≤pH

      相关试卷

      第26练 无机物综合应用中热点题空强化(含答案)2026届高考化学二轮复习专题练习:

      这是一份第26练 无机物综合应用中热点题空强化(含答案)2026届高考化学二轮复习专题练习,文件包含专题七第26练无机物综合应用中热点题空强化docx、第26练无机物综合应用中热点题空强化学生版docx等2份试卷配套教学资源,其中试卷共13页, 欢迎下载使用。

      第27练 无机化合物综合应用(A)(含答案)2026届高考化学二轮复习专题练习:

      这是一份第27练 无机化合物综合应用(A)(含答案)2026届高考化学二轮复习专题练习,文件包含专题七第27练无机化合物综合应用Adocx、第27练无机化合物综合应用A学生版docx等2份试卷配套教学资源,其中试卷共15页, 欢迎下载使用。

      第28练 无机化合物综合应用(B)(含答案)2026届高考化学二轮复习专题练习:

      这是一份第28练 无机化合物综合应用(B)(含答案)2026届高考化学二轮复习专题练习,文件包含专题七第28练无机化合物综合应用Bdocx、第28练无机化合物综合应用B学生版docx等2份试卷配套教学资源,其中试卷共15页, 欢迎下载使用。

      资料下载及使用帮助
      版权申诉
      • 1.电子资料成功下载后不支持退换,如发现资料有内容错误问题请联系客服,如若属实,我们会补偿您的损失
      • 2.压缩包下载后请先用软件解压,再使用对应软件打开;软件版本较低时请及时更新
      • 3.资料下载成功后可在60天以内免费重复下载
      版权申诉
      若您为此资料的原创作者,认为该资料内容侵犯了您的知识产权,请扫码添加我们的相关工作人员,我们尽可能的保护您的合法权益。
      入驻教习网,可获得资源免费推广曝光,还可获得多重现金奖励,申请 精品资源制作, 工作室入驻。
      版权申诉二维码
      高考专区
      • 精品推荐
      • 所属专辑44份
      欢迎来到教习网
      • 900万优选资源,让备课更轻松
      • 600万优选试题,支持自由组卷
      • 高质量可编辑,日均更新2000+
      • 百万教师选择,专业更值得信赖
      微信扫码注册
      手机号注册
      手机号码

      手机号格式错误

      手机验证码 获取验证码 获取验证码

      手机验证码已经成功发送,5分钟内有效

      设置密码

      6-20个字符,数字、字母或符号

      注册即视为同意教习网「注册协议」「隐私条款」
      QQ注册
      手机号注册
      微信注册

      注册成功

      返回
      顶部
      学业水平 高考一轮 高考二轮 高考真题 精选专题 初中月考 教师福利
      添加客服微信 获取1对1服务
      微信扫描添加客服
      Baidu
      map