搜索
      上传资料 赚现金

      【 课后作业】第七章随机变量及其分布 7.4.2 超几何分布(原卷版+解析版)人教A版(2019)高中数学选择性必修第三册

      加入资料篮
      立即下载
      查看完整配套(共2份)
      包含资料(2份) 收起列表
      原卷
      7.4.2 超几何分布 课后作业 原卷版.docx
      预览
      解析
      7.4.2 超几何分布 课后作业 解析版.docx
      预览
      正在预览:7.4.2 超几何分布 课后作业 原卷版.docx
      7.4.2 超几何分布 课后作业 原卷版第1页
      高清全屏预览
      1/4
      7.4.2 超几何分布 课后作业 原卷版第2页
      高清全屏预览
      2/4
      7.4.2 超几何分布 课后作业 解析版第1页
      高清全屏预览
      1/16
      7.4.2 超几何分布 课后作业 解析版第2页
      高清全屏预览
      2/16
      7.4.2 超几何分布 课后作业 解析版第3页
      高清全屏预览
      3/16
      还剩2页未读, 继续阅读

      人教A版 (2019)选择性必修 第三册二项分布与超几何分布同步达标检测题

      展开

      这是一份人教A版 (2019)选择性必修 第三册二项分布与超几何分布同步达标检测题,文件包含742超几何分布课后作业原卷版docx、742超几何分布课后作业解析版docx等2份试卷配套教学资源,其中试卷共20页, 欢迎下载使用。
      一、单选题
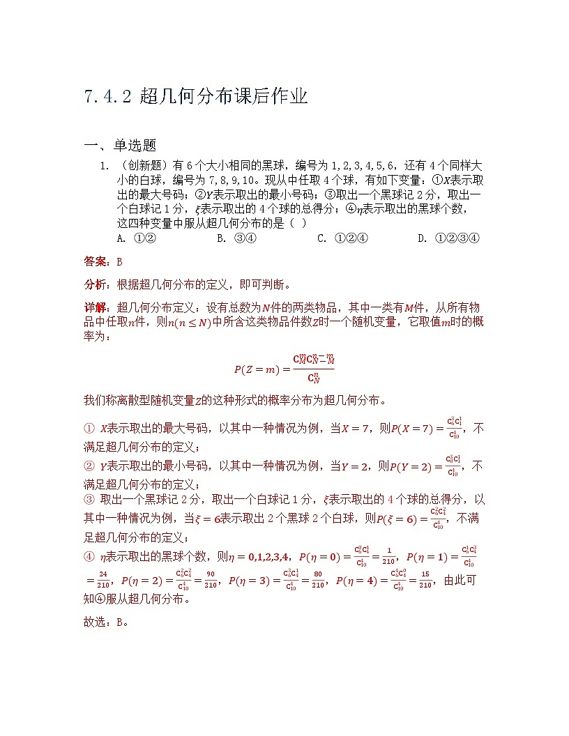
      (创新题)有6个大小相同的黑球,编号为1,2,3,4,5,6,还有4个同样大小的白球,编号为7,8,9,10。现从中任取4个球,有如下变量:①X表示取出的最大号码;②Y表示取出的最小号码;③取出一个黑球记2分,取出一个白球记1分,ξ表示取出的4个球的总得分;④η表示取出的黑球个数,这四种变量中服从超几何分布的是( )
      A. ①②B. ③④C. ①②④D. ①②③④
      已知6件产品中有2件次品,4件正品,检验员从中随机抽取3件进行检测,记取到的正品数为X,则E(X)=( )
      A. 2B. 1C. 43D. 23
      某党支部有10名党员,7男3女,从中选取2人做汇报演出,若X表示选中的女党员数,则P(X3)D. P(X≥3)
      二、多选题
      在一个袋中装有大小一样的6个豆沙粽,4个咸肉粽,现从中任取4个粽子,设取出的4个粽子中成肉粽的个数为X,则下列结论正确的是( )
      A. P(X=2)=37
      B. EX=85
      C. 随机变量X服从超几何分布
      D. P(1D(Y)
      三、填空题
      某袋中装有大小相同质地均匀的5个黑球和3个白球,从袋中随机取出3个球,若全为黑球的概率为156,则甲球的个数为__;若记取出3个球中黑球的个数为X,则D(X)=__。
      老师从10篇课文中随机抽3篇让学生背诵,背诵篇数没达到2篇的为不合格,不合格者扣分11分;能背诵篇数2篇的为合格,不扣分也不加分;3篇都能背诵的为优秀,优秀者积分加2分,某位同学只能背诵其中的6篇课文,记该同学的得分为X,则E(X)=__。
      厂家在产品出厂前,需对产品做检验,厂家将一批产品发给商家时,商家按合同规定也需随机抽取一定数量的产品做检验,以决定是否接收这批产品。若厂家发给商家20件产品,其中有3件不合格,按合同规定该商家从中任取2件,都进行检验,只有2件都合格时才接收这批产品,否则拒收,则该商家拒收这批产品的概率是__。
      四、解答题
      (易错)设甲盒有3个白球,2个红球,乙盒有4个白球,1个红球,现从甲盒任取2球放入乙盒,再从乙盒任取1球。
      (1) 记随机变量X表示从甲盒取出的红球个数,求X分布列;
      (2) 求从乙盒取出1个红球的概率。
      (一题多问)从4名男生和2名女生中任选3人参加演讲比赛,设随机变量X表示所选3人中女生的人数:
      (1) X的分布;
      (2) X的期望与方差;
      (3) “所选3人中女生人数X≤1”的概率。
      (一题多问)一盒乒乓球中共装有2只黄色球与4只白色球,现从中随机抽取3次,每次仅取1个球。
      (1) 若每次抽取之后,记录抽到乒乓球的颜色,再将其放回盒中,记抽到黄球的次数为随机变量X,求P(X=1)及E(X);
      (2) 若每次抽取之后,将抽到的乒乓球留在盒外,记最终盒外的黄球个数为随机变量Y,求P(Y=1)及E(Y);
      (3) 在 (1) (2) 的条件之下,求P(|X-Y|≤1)。
      (一题多问)甲、乙、丙三人进行投篮比赛,共比赛10场,规定每场比赛分数最高者获胜,三人得分(单位:分)情况统计如下:
      (1) 从上述10场比赛中随机选择一场,求甲获胜的概率;
      (2) 在上述10场比赛中,从甲得分不低于10分的场次中随机选择两场,设X表示乙得分大于丙得分的场数,求X的分布列和数学期望E(X);
      (3) 假设每场比赛获胜性相互独立,用上述10场比赛中每人获胜的频率估计其获胜的概率。甲、乙、丙三人接下来将进行6场投篮比赛,设Y1为甲获胜的场数,Y2为乙获胜的场数,Y3为丙获胜的场数,直接写出方差D(Y1),D(Y2),D(Y3)的大小关系。(结论不要求证明)
      中国北斗卫星导航系统是中国自行研制的全球卫星导航系统,作为国家战略性空间基础设施,我国北斗卫星导航系统不仅对国防安全意义重大,而且在民用领域的精准化应用也越来越广泛。2019年4月25日,中国第45颗北斗导航卫星成功发射,标志着我国全部北斗卫星导航系统全面建成。据统计,2019年北斗卫星导航与位置服务产业总产值达到3450亿元,较2018年约增长14.4%。从全球应用北斗卫星的城市中选取了40个城市进行调研,上图是这40个城市北斗卫星导航系统与位置服务产业的产值(单位:万元)的频率分布直方图。
      (1) 根据频率分布直方图,求产值小于600万元的城市个数;
      (2) 在上述抽取的40个城市中任取3个,设Y为产值不超过600万元的城市个数,求Y的分布列及期望与方差;
      (3) 用频率视为概率,从全球应用北斗卫星的城市中任取5个城市,求恰有3个城市的产值超过600万元的概率。
      (知识点交汇)为提高天津市的整体旅游服务质量,市旅游局举办了天津市旅游知识竞赛,参赛单位为本市内各旅游协会,参赛选手为持证导游。现有来自甲旅游协会的导游4名,其中高级导游2名;来自乙旅游协会的导游6名,其中高级导游3名。从这10名导游中随机选4人参加比赛。
      (1) 设A为事件“选出的4人中恰有2名高级导游,且这2名高级导游来自同一个旅游协会”,求事件A发生的概率;
      (2) 设ξ为选出的4人中高级导游的名数,求随机变量ξ的分布列和数学期望。场次
      1
      2
      3
      4
      5
      6
      7
      8
      9
      10

      8
      10
      10
      7
      12
      8
      8
      10
      10
      13

      9
      13
      8
      12
      14
      11
      7
      9
      12
      10

      12
      11
      9
      11
      11
      9
      8
      9
      8
      11

      相关试卷

      人教A版 (2019)选择性必修 第三册二项分布与超几何分布同步达标检测题:

      这是一份人教A版 (2019)选择性必修 第三册二项分布与超几何分布同步达标检测题,文件包含742超几何分布课后作业原卷版docx、742超几何分布课后作业解析版docx等2份试卷配套教学资源,其中试卷共20页, 欢迎下载使用。

      高中人教A版 (2019)二项分布与超几何分布课后复习题:

      这是一份高中人教A版 (2019)二项分布与超几何分布课后复习题,文件包含741二项分布课后作业原卷版docx、741二项分布课后作业解析版docx等2份试卷配套教学资源,其中试卷共22页, 欢迎下载使用。

      高中数学人教A版 (2019)选择性必修 第三册正态分布当堂达标检测题:

      这是一份高中数学人教A版 (2019)选择性必修 第三册正态分布当堂达标检测题,文件包含75正态分布课后作业原卷版docx、75正态分布课后作业解析版docx等2份试卷配套教学资源,其中试卷共14页, 欢迎下载使用。

      资料下载及使用帮助
      版权申诉
      • 1.电子资料成功下载后不支持退换,如发现资料有内容错误问题请联系客服,如若属实,我们会补偿您的损失
      • 2.压缩包下载后请先用软件解压,再使用对应软件打开;软件版本较低时请及时更新
      • 3.资料下载成功后可在60天以内免费重复下载
      版权申诉
      若您为此资料的原创作者,认为该资料内容侵犯了您的知识产权,请扫码添加我们的相关工作人员,我们尽可能的保护您的合法权益。
      入驻教习网,可获得资源免费推广曝光,还可获得多重现金奖励,申请 精品资源制作, 工作室入驻。
      版权申诉二维码
      高中数学人教A版 (2019)选择性必修 第三册电子课本

      7.4 二项分布与超几何分布

      版本: 人教A版 (2019)

      年级: 选择性必修 第三册

      切换课文
      • 同课精品
      • 所属专辑44份
      • 课件
      • 教案
      • 试卷
      • 学案
      • 更多
      欢迎来到教习网
      • 900万优选资源,让备课更轻松
      • 600万优选试题,支持自由组卷
      • 高质量可编辑,日均更新2000+
      • 百万教师选择,专业更值得信赖
      微信扫码注册
      手机号注册
      手机号码

      手机号格式错误

      手机验证码 获取验证码 获取验证码

      手机验证码已经成功发送,5分钟内有效

      设置密码

      6-20个字符,数字、字母或符号

      注册即视为同意教习网「注册协议」「隐私条款」
      QQ注册
      手机号注册
      微信注册

      注册成功

      返回
      顶部
      学业水平 高考一轮 高考二轮 高考真题 精选专题 初中月考 教师福利
      添加客服微信 获取1对1服务
      微信扫描添加客服
      Baidu
      map