

人教部编版(2024)八年级下册(2024)7*月亮是从哪里来的教学设计
展开 这是一份人教部编版(2024)八年级下册(2024)7*月亮是从哪里来的教学设计,共4页。教案主要包含了导入新课,学习目标,作者简介,读音释义,整体把握,合作探究,写作特色,拓展延伸等内容,欢迎下载使用。
【导入新课】
千百年来,人类对月亮的起源充满了遐想。古代神话中,盘古的左眼化作了太阳,右眼化作了月亮,赋予它神话色彩;而科学探索则揭示出更多可能性。今天,让我们带着好奇心,一起踏上探索月亮起源的旅程,感受科学与神话交织的魅力,理解自然界的奇妙与浩瀚。
【学习目标】
1.筛选提取关键信息,准确把握关于月亮起源的四种假说,并理解其中的科学原理。
2.理清文章的说明顺序,体会文中多种说明方法的运用,把握说明文语言准确、严谨的特点。
3.激发探索科学的兴趣。
【作者简介】
卞毓麟(1943— ),天文学家,科普作家,科技出版专家。代表作有《星星离我们有多远》《千古天问》等,以内容扎实、语言通俗的创作风格,为推动我国科普事业发展作出重要贡献。
【读音释义】
(1)寥(liá)寥无几:形容为数很少,没有几个。
(2)迄(qì)今:到现在。
(3)无一例外:没有一个超出常例之外。表示全都如此。
(4)阐(chǎn)明:讲明白(道理)。
【整体把握】
1.阅读课文,说说本文的说明对象是什么。
明确:月球的起源。
2.划分结构层次。
明确:第一部分(1-2):从多方面介绍月球的主要特征。
第二部分(3-8):阐释四种起源假说及依据、争议。
第三部分(9):总结全文,点明科学探索任重道远。
【合作探究】
1.开头两段介绍了月亮哪些方面的知识?为什么这样开头?
明确:别称、与地球的距离、与地球的大小比较、公转自转、环境特点。
这样开头,能整体了解月球,激发阅读兴趣;同时,点明地月关系,为下文介绍月球的起源作铺垫。
2.文章是如何引出“月球起源”这一核心问题的?
明确:第3段先以设问“月亮生在何时?来自何方?”引发读者思考,再点明“月球的起源”是天文学重要议题,最后引出100多年来的四种学说,自然过渡到核心内容。
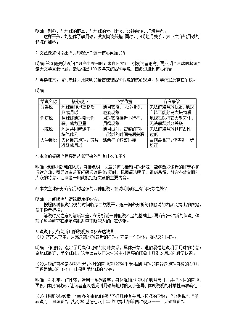
3.再读课文,填写表格,用简明的语言梳理四种假说的核心观点、科学依据及存在争议。
明确:
4.本文的标题“月亮是从哪里来的”有什么作用?
明确:标题以设问的形式,直接点明了文章的核心话题月球起源,能够激发读者的好奇心和阅读兴趣,引导读者带着问题阅读课文;同时,标题简洁明了,通俗易懂,符合科普文面向大众的特点,让读者一眼就能把握文章的主要内容。
5.本文主体部分介绍月球起源的四种假说,在说明顺序上有何巧妙之处?
明确:时间顺序与逻辑顺序相结合。
按照四种假说出现的时间顺序自然展开,逐一阐释分析每种假说的内容及提出的依据,便于读者把握;
解说时又注意到前后勾连,在分析前一种假说不足的基础上,再介绍一种新的假说,体现了科学研究在继承与批判中不断深入的内在逻辑。
6.说说下列各句所用的说明方法及表达效果。
(1)茫茫太空中,月亮是离地球最近的星球。它是一个球体,所以又叫月球。
明确:作诠释,点出了月亮和地球的特殊关系,具体形象、通俗易懂地说明了月球的特点:离地球最近,是个球体。这使读者从日常生活中对月亮的印象上升到对月球的科学认识。
(2)月球的直径是3476千米,地球的直径是12756千米。因此月球的直径是地球直径的3/11,面积是地球的1/14,体积则是地球的1/49。
明确:列数字、作比较,运用一系列数字,具体准确地说明了地月尺寸,并把地月的直径、面积、体积作比较,让读者直观感受到月球与地球的大小差异,体现说明的科学性与准确性。
(3)根据这些线索,100多年来他们提出了好几种有关月球起源的学说:“分裂说”,“俘获说”,“同源说”,以及20世纪七八十年代中提出的第四种观点——“大碰撞说”。
“分裂说”……
明确:分类别,先总说四种假说,让读者有个总体印象,再按时间顺序逐一介绍。分类别,使说明条理清晰,便于读者把握。
(4)“分裂说”也解释了由花岗岩构成的大陆为什么不是连续地覆盖着地球的表面,那是因为有一块陆地“飞”了出去——太平洋就是月球分裂出去后在地球上留下的“疤痕”。
明确:打比方,把太平洋比作“疤痕”,生动形象、通俗易懂地解释了“分裂说”中“月球从地球赤道甩出”的观点,把抽象的地质现象具象化,增强了文章的趣味性,便于读者理解。
7.说说下列各句体现了说明文语言的什么特点。
(1)月球沿着椭圆形的轨道绕地球转动,它们之间的平均距离是384401千米,近似等于地球赤道周长的10倍。
明确:“平均”一词表明月球绕地球转动的轨道是椭圆轨道,而椭圆有长半径和短半径之分,“近似”的意思是相近、接近,并非完全相等,避免了绝对化,这两个词语的运用体现了说明文语言的准确性、严谨性。
(2)后来,因为受其他天体引力的影响,月球的运动轨道发生变化,闯入了地球的引力范围,被地球俘获,成为一颗卫星。
明确:“闯入”“俘获”运用拟人的修辞手法,把原本抽象、枯燥的“俘获说”说得具体可感,体现了说明文语言的生动性。
(3)因此,美丽的月球也许真是那次可怕的大冲撞留给我们的礼物呢。
明确:“也许”表示推测,说明月球可能是由天体碰撞地球的残留物形成的,避免了绝对化,体现了说明文语言的准确性、严密性;
将“美丽的月球”比作“礼物”,赋予科学假说以浪漫色彩,体现了说明文语言的生动性。
8.归纳主旨
明确:这篇事理说明文重点介绍了月球起源的四种假说,具体说明了各学说的主要内容、提出依据及存在的争议,体现了人类对未知世界持续探索的精神。
【写作特色】
(1)层次分明,逻辑性强。
文章按四种假说出现的时间顺序自然展开,逐一阐释分析每种假说的内容及提出的依据,并前后勾连,在分析前一假说不足的基础上,介绍新一种假说,揭示科学研究在继承和批判中不断深入的内在逻辑。
(2)深入浅出,明白易懂。
运用多种说明方法,让难懂的科学知识变得像故事一样好读,我们既能学到知识,又能学会像科学家一样思考。
【拓展延伸】
人类对月球起源的探索从未止步,从古代传说到现代科学假说,这背后蕴藏着怎样的精神?我们能从中学到什么?
明确:求真求实的探索精神,敢于质疑的批判精神,精益求精的钻研精神。
学说名称
核心观点
科学依据
存在争议
分裂说
地球自转甩离物质形成月球
地月密度、成分相似;疤痕现象
无法解释月球轨道;地球自转不能分离大块物质
俘获说
月球被地球引力俘获,成为卫星
月球密度接近小行星;月瘤现象
地球难以捕获大型天体;无法解释成分关联
同源说
地月共同起源于一块气体云
地月成分、密度的不同与形成的时间先后关联
无法解释月球铁核占比过低
大冲撞说
天体撞击地球,碎片凝聚成月球
残余星子频繁碰撞
目前最合理,仍需进一步验证
相关教案
这是一份人教部编版(2024)八年级下册(2024)7*月亮是从哪里来的教学设计,共4页。教案主要包含了导入新课,学习目标,作者简介,读音释义,整体把握,合作探究,写作特色,拓展延伸等内容,欢迎下载使用。
这是一份初中语文人教部编版(2024)八年级下册(2024)第二单元阅读7*月亮是从哪里来的教案,共5页。教案主要包含了先行组织,构建新知,板书设计等内容,欢迎下载使用。
这是一份语文八年级下册(2024)7*月亮是从哪里来的教学设计及反思,共8页。教案主要包含了基本信息,核心素养目标,教学重难点,教学准备,教学过程,板书设计,教学反思等内容,欢迎下载使用。

相关教案 更多
- 1.电子资料成功下载后不支持退换,如发现资料有内容错误问题请联系客服,如若属实,我们会补偿您的损失
- 2.压缩包下载后请先用软件解压,再使用对应软件打开;软件版本较低时请及时更新
- 3.资料下载成功后可在60天以内免费重复下载
免费领取教师福利 






.png)






