





所属成套资源:2025-2026学年高二化学上学期寒假作业(Word版附解析)
2025-2026学年高二化学上学期寒假作业温故知新专题01化学反应的热效应(Word版附解析)
展开 这是一份2025-2026学年高二化学上学期寒假作业温故知新专题01化学反应的热效应(Word版附解析),文件包含专题01化学反应的热效应原卷版docx、专题01化学反应的热效应解析版docx等2份试卷配套教学资源,其中试卷共27页, 欢迎下载使用。
复习要点聚焦
1.热化学方程式的书写与判断。
2.燃烧热和中和热的辨析。
3.盖斯定律及其应用。
4.反应热的比较与计算
知识网络聚焦
一、反应热 焓变
(一)反应热及其测定
1、体系与环境
被研究的物质系统称为 体系 ,与体系相互影响的其他部分称为 环境 。
2、反应热
在等温条件下,化学反应体系向环境 释放正正 或从环境 吸收正正 的热量,称为化学反应的热效应,简称 反应热 。
3、实验探究:中和反应反应热的测定
(1)测定原理:环境温度不变时,根据测得的体系的正正温度 变化和有关物质的 比热容 等来计算反应热。即利用公式:正Q=cmΔt 进行计算。
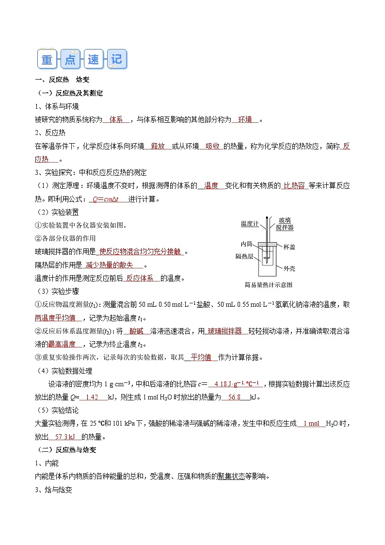
(2)实验装置
①实验装置中各仪器安装如图。
②各部分仪器的作用
玻璃搅拌器的作用是正使反应物混合均匀充分接触 。
隔热层的作用是 减少热量的散失 。
温度计的作用是测定反应前后 反应体系 的温度。
(3)实验步骤
①反应物温度测量(t1):测量混合前50 mL 0.50 ml·L-1盐酸、50 mL 0.55 ml·L-1氢氧化钠溶液的温度,取两温度平均值 ,记录为起始温度t1。
②反应后体系温度测量(t2):将 酸碱 溶液迅速混合,用正玻璃搅拌器 轻轻搅动溶液,并准确读取混合溶液的最高温度 ,记录为终止温度t2。
③重复实验操作两次,记录每次的实验数据,取其 平均值 作为计算依据。
(4)实验数据处理
设溶液的密度均为1 g·cm-3,中和后溶液的比热容c= 4.18 J·g-1·℃-1 ,根据实验数据计算出该反应放出的热量Q≈ 1.42 kJ,则生成1 ml H2O时放出的热量为 56.8正正kJ。
(5)实验结论
大量实验测得,在25 ℃和101 kPa下,强酸的稀溶液与强碱的稀溶液,发生中和反应生成 1 ml H2O时,放出 57.3 kJ 的热量。
(二)反应热与焓变
1、内能
内能是体系内物质的各种能量的总和,受温度、压强和物质的正正正正正等影响。
3、焓与焓变
(1)焓(H):是一个与内能有关的 物理量 。
(2)焓变(△H):在恒压下,化学反应过程中 吸收或释放 的热量称为该反应的焓变。常用单位kJ/ml 或 kJ·ml-1。
(3)反应热与焓变的关系
在 等压 条件下进行的化学反应的反应热等于反应的 焓变 ,因此常用 Δ正正 表示反应热。
(4)焓变与吸热反应和放热反应的关系
①放热反应:反应体系向环境 释放 能量,反应体系的焓 减小 ,ΔH为负值,即ΔH0。
4、从微观角度理解反应热的实质
以H2(g)+Cl2(g)===2HCl(g)反应的能量变化为例说明,如图所示:
由图可知:
①图示:化学反应过程中形成化学键、断裂化学键能量变化可用如图表示:
其中,正正正表示反应物断裂化学键吸收的总热量, E正表示生成物形成化学键放出的总热量,E1与E2的差值表示 反应热 。上述反应过程表示该反应为 放热 反应。
②焓变计算公式:ΔH=E总(断键)-E总(成键)
二、热化学方程式
1、定义:表明反应所 释放 或 吸收 的热量的化学方程式。
2、意义:不仅表示化学反应中的 物质 变化,也表明了化学反应中的 能量 变化。
实例:已知25 ℃、101 kPa下,热化学方程式为2H2(g)+O2(g)===2H2O(l) ΔH=-571.6 kJ·ml-1,其表示在25 ℃、101 kPa, 2 ml H 与 1 ml O 完全反应生成 2 ml 液态水 时放出的热量是 571.6 kJ 。
3、热化学方程式的书写方法
(1)热化学方程式中各物质化学式前的化学计量数只表示其 物质的量 ,可以是整数或分数。
(2)标注反应的 温度 和 压强 。没有特殊说明是指正25 ℃、101 kPa 。不用标明反应条件(如“加热”“高温”“催化剂”等)。
(3)标注各物质 聚集状态 。在物质后面用括号标注各物质的聚集状态: 气体 用“g”, 液体 用“l”,固体 用“s”, 正溶液 用“aq”。
(4)标注ΔH的 正负 。化学方程式后面空一格标注ΔH,若为放热反应,ΔH为“正- ”;若为吸热反应,ΔH为“正+ ”。
(5)计算ΔH的数值。根据化学方程式中的正化学计量数 计算写出ΔH的数值。ΔH单位是kJ·ml-1。
4、ΔH的单位中“ml-1”的含义
对一个化学反应,ΔH的单位中“ml-1”不是指每摩尔具体 物质 ,而是指“正每摩尔反应 ”。因此ΔH必须与化学方程式一一对应。
三、燃烧热
1、概念:在101 kPa时, 1 ml 纯物质完全燃烧生成 指定产物 时所放出的热量。
2、单位: kJ·ml-1或kJ/ml 。
3、意义:甲烷的燃烧热为890.3 kJ·ml-1,或ΔH=正-890.3 kJ·ml-1 ,它表示25 ℃、101 kPa时, 1 ml甲烷完全燃烧生成 1 ml CO正(g) 和 2 ml H正O(l) 时 放出 890.3 kJ的热量。
4、热化学方程式的书写
书写表示燃烧热的热化学方程式时,以燃烧 1 ml 可燃物为标准来配平其余物质的化学计量数,同时可燃物要完全燃烧且生成 指定产物 。例如:
H2(g)+eq \f(1,2)O2(g)===H2O(l) ΔH=-285.8 kJ·ml-1
5、燃烧热的热化学方程式是否正误
“一看”可燃物的化学计量数是否为1。
“二看”元素完全燃烧生成的物质是否为指定产物。
“三看”ΔH是否为“-”及单位是否正确。
四、盖斯定律
1、盖斯定律:一个化学反应,不管是 一步 完成的还是 分几步 完成的,其反应热是 相同 的。换句话说,化学反应的反应热只与反应体系的 始态 和 终态 有关,而与反应的 途径 无关。
2、盖斯定律的计算方法
(1)“虚拟路径”法:若反应物A变为生成物D,可以有两个途径。
①由A正直接 变成D,反应热为ΔH;
②由A经过B变成C,再由C变成D,每步的反应热分别为ΔH1、ΔH2、ΔH3。
如图所示:
则有ΔH=正正正正正。
(2)加合法:加合法就是运用所给热化学方程式通过 加减乘除 的方法得到所求的热化学方程式。
例:根据如下两个反应,选用上述两种方法,计算出C(s)+eq \f(1,2)O2(g)===CO(g)的反应热ΔH。
Ⅰ:C(s)+O2(g)===CO2(g) ΔH1=-393.5 kJ·ml-1
Ⅱ:CO(g)+eq \f(1,2)O2(g)===CO2(g) ΔH2=-283.0 kJ·ml-1
反应C(s)+O2(g)====CO2(g)的途径可设计如下:
则ΔH=正正正正正正= -110.5 kJ·ml-1。
五、反应热的计算
1、根据热化学方程式计算
热化学方程式中反应热数值与各物质的化学计量数成正比。例如,
aA(g)+bB(g)===cC(g)+dD(g) ΔH
a b c d |ΔH|
n(A) n(B) n(C) n(D) Q
则eq \f(nA,a)=eq \f(nB,b)=eq \f(nC,c)=eq \f(nD,d)=eq \f(Q,|ΔH|)
2、根据反应物、生成物的键能计算
ΔH=反应物的正键能总和 -生成物的 键能总和 。
3、根据物质的燃烧热数值计算
Q(放)=n(可燃物)×|ΔH(燃烧热)|。
4、根据盖斯定律计算
将两个或两个以上的热化学方程式包括其ΔH正相加或相减 ,得到一个新的热化学方程式及其ΔH。
5、ΔH大小比较时注意事项
(1)吸热反应的ΔH为“+”,放热反应的ΔH为“-”,所以正吸热反应 的ΔH一定大于 放热反应 的ΔH。
(2)放热反应的ΔH为“-”,所以放热越多,ΔH越小。
题型一 热化学方程式的书写及判断
典例1在25 ℃、101 kPa下,1 g 甲醇燃烧生成CO2和液态水时放热22.68 kJ,下列热化学方程式正确的是( )
A.CH3OH(l)+eq \f(3,2)O2(g)===CO2(g)+2H2O(l) ΔH=+725.8 kJ·ml-1
B.2CH3OH(l)+3O2(g)===2CO2(g)+4H2O(l) ΔH=-1 452 kJ·ml-1
C.2CH3OH(l)+3O2(g)===2CO2(g)+4H2O(l) ΔH=-725.8 kJ·ml-1
D.2CH3OH(l)+3O2(g)===2CO2(g)+4H2O(l) ΔH=+1 452 kJ·ml-1
典例2下列热化学方程式书写正确的是(ΔH的绝对值均正确)( )
A.Fe2O3+3CO===2Fe+3CO2 ΔH=-24.8 kJ·ml-1(反应热)
B.CH3OH(g)+eq \f(1,2)O2(g)===CO2(g)+2H2(g) ΔH=-192.9 kJ·ml-1(反应热)
C.C4H10(g)+eq \f(13,2)O2(g)===4CO2(g)+5H2O(g) ΔH=-2 658.0 kJ·ml-1(燃烧热)
D.NaOH(aq)+HCl(aq)===NaCl(aq)+H2O(l) ΔH=+57.3 kJ·ml-1
题型二 化学反应热的计算及大小比较
典例3已知H2的燃烧热为285.8 kJ·ml-1,CO的燃烧热为282.8 kJ·ml-1。现有H2和CO组成的混合气体56.0 L(标准状况),经充分燃烧后,一共放出热量710.0 kJ,并生成液态水。下列说法正确的是( )
A.CO燃烧的热化学方程式为2CO(g)+O2(g)===2CO2(g) ΔH=+282.8 kJ·ml-1
B.H2燃烧的热化学方程式为2H2(g)+O2(g)===2H2O(g) ΔH=-571.6 kJ·ml-1
C.燃烧前的混合气体中,H2的体积分数为40%
D.混合气体燃烧后与足量的过氧化钠反应,电子转移总数为2NA
典例4室温下,将1 ml的CuSO4·5H2O(s)溶于水会使溶液温度降低,热效应为ΔH1,将1 ml的CuSO4(s)溶于水会使溶液温度升高,热效应为ΔH2,CuSO4·5H2O受热分解的化学方程式为CuSO4·5H2O(s)===CuSO4(s)+5H2O(l),热效应为ΔH3,则下列判断正确的是( )
A.ΔH2>ΔH3
B.ΔH1<ΔH3
C.ΔH1+ΔH3=ΔH2
D.ΔH1+ΔH2>ΔH3
题型二 图像在化学反应能量变化中的应用
典例5已知:
①1 ml晶体硅中含有2 ml Si—Si,1 ml SiO2晶体中含有4 ml Si—O。
②Si(s)+O2(g)===SiO2(s) ΔH,其反应过程与能量变化如图所示。
③
下列说法正确的是( )
A.晶体硅光伏发电是将化学能转化为电能
B.二氧化硅的稳定性小于硅的稳定性
C.ΔH=-988 kJ·ml-1
D.ΔH=a-c
典例6如图所示,E1=393.5 kJ·ml-1,E2=395.4 kJ·ml-1,下列说法或热化学方程式正确的是( )
A.石墨与金刚石之间的转化是物理变化
B.C(石墨,s)===C(金刚石,s) ΔH=+1.9 kJ·ml-1
C.金刚石的稳定性强于石墨
D.断裂1 ml石墨的化学键吸收的能量比断裂1 ml金刚石的化学键吸收的能量少
强化点一 “五审法”判断热化学方程式的正误
一审“+”“-”——放热反应的ΔH一定为“-”,吸热反应的ΔH一定为“+”。
二审单位——单位一定为“kJ·ml-1”,易错写成“kJ”或漏写。
三审状态——物质的状态必须正确,特别是溶液中的反应易写错。
四审数值——反应热的数值必须与方程式中的化学计量数相对应,即ΔH与化学计量数成正比。当反应逆向进行时,其反应热与正反应的反应热数值相等,符号相反。
五审是否符合概念——如燃烧热(燃料的化学计量数为1,生成指定产物)。
强化点二 辨析两个易混概念——燃烧热和中和热
(1)燃烧热和中和热的比较
(2)反应热答题规范指导
①描述反应热时,无论是用“反应热”“焓变”表示还是用ΔH表示,其后所跟数值都需要带“+”“-”符号。如某反应的反应热(或焓变)为ΔH=-Q kJ·ml-1或ΔH=+Q kJ·ml-1。
②由于中和反应和燃烧均是放热反应,表示中和热和燃烧热时可不带“-”号。如某物质的燃烧热为ΔH=-Q kJ·ml-1或Q kJ·ml-1。
真题感知
1.(2023·江苏·统考高考真题)二氧化碳加氢制甲烷过程中的主要反应为
在密闭容器中,、时,平衡转化率、在催化剂作用下反应相同时间所测得的实际转化率随温度的变化如题图所示。的选择性可表示为。下列说法正确的是
A.反应的焓变
B.的平衡选择性随着温度的升高而增加
C.用该催化剂催化二氧化碳反应的最佳温度范围约为480~530℃
D.450℃时,提高的值或增大压强,均能使平衡转化率达到X点的值
2.(2023·江苏·统考高考真题)氢元素及其化合物在自然界广泛存在且具有重要应用。、、是氢元素的3种核素,基态H原子的核外电子排布,使得H既可以形成又可以形成,还能形成、、、、等重要化合物;水煤气法、电解水、光催化分解水都能获得,如水煤气法制氢反应中,与足量反应生成和吸收131.3kJ的热量。在金属冶炼、新能源开发、碳中和等方面具有重要应用,如在催化剂作用下与反应可得到。我国科学家在氢气的制备和应用等方面都取得了重大成果。下列化学反应表示正确的是
A.水煤气法制氢:
B.催化加氢生成的反应:
C.电解水制氢的阳极反应:
D.与水反应:
3.(2023·海南·统考高考真题)各相关物质的燃烧热数据如下表。下列热化学方程式正确的是
A.
B.
C.
D.
4.(2023·广东·统考高考真题)催化剂Ⅰ和Ⅱ均能催化反应。反应历程(下图)中,M为中间产物。其它条件相同时,下列说法不正确的是
A.使用Ⅰ和Ⅱ,反应历程都分4步进行
B.反应达平衡时,升高温度,R的浓度增大
C.使用Ⅱ时,反应体系更快达到平衡
D.使用Ⅰ时,反应过程中M所能达到的最高浓度更大
5.(2023·北京·统考高考真题)一种分解氯化铵实现产物分离的物质转化关系如下,其中代表或中的一种。下列说法正确的是
A.a、c分别是
B.既可以是,也可以是
C.已知为副产物,则通入水蒸气可减少的产生
D.等压条件下,反应①、②的反应热之和,小于氯化铵直接分解的反应热
提升专练
1.(2020·南京月考)已知在398 K、1×105 Pa条件下,2 ml H2燃烧生成水蒸气放出484 kJ热量,下列热化学方程式正确的是( )
A.H2O(g)===H2(g)+eq \f(1,2)O2(g) ΔH=+242 kJ·ml-1
B.2H2(g)+O2(g)===2H2O(l) ΔH=-484 kJ·ml-1
C.H2(g)+eq \f(1,2)O2(g)===H2O(g) ΔH=+242 kJ·ml-1
D.2H2(g)+O2(g)===2H2O (g) ΔH=+484 kJ·ml-1
2.(2020·武汉联考)已知在25 ℃、1.01×105 Pa下,1 ml 氢气在氧气中燃烧生成气态水的能量变化如下图所示,下列有关说法正确的是( )
A.H2O分解为H2与O2时放出热量
B.热化学方程式为:2H2(g)+O2(g)===2H2O(g) ΔH=-490 kJ·ml-1
C.甲、乙、丙中物质所具有的总能量大小关系为甲>乙>丙
D.乙→丙的过程中若生成液态水,释放的能量将小于930 kJ
3.(2020·南宁月考)一定条件下,在水溶液中1 ml Cl-、ClOeq \\al(-,x)(x=1,2,3,4)的能量(kJ)相对大小如图所示,下列有关说法正确的是( )
A.e是ClOeq \\al(-,3)
B.反应b―→a+c的活化能为60 kJ·ml-1
C.a、b、c、d中c最稳定
D.反应b―→d+a的热化学方程式为3ClO-(aq)===ClOeq \\al(-,3)(aq)+2Cl-(aq) ΔH=-116 kJ·ml-1
4.CO对人类生存环境的影响很大,CO治理问题属于当今社会的热点问题。镍与CO反应的化学方程式为Ni(s)+4CO(g)===Ni(CO)4(g),镍与CO反应会造成镍催化剂中毒,为防止镍催化剂中毒,工业上常用SO2除去CO,生成物为S和CO2。已知相关反应过程的能量变化如图所示,则用SO2除去CO的热化学方程式为_______________________________________。
5.(1)在化工生产过程中,少量CO的存在会引起催化剂中毒。为了防止催化剂中毒,常用SO2将CO氧化,SO2被还原为S。已知:
①C(s)+eq \f(1,2)O2(g)===CO(g) ΔH1=-126.4 kJ·ml-1
②C(s)+O2(g)===CO2(g) ΔH2=-393.5 kJ·ml-1
③S(s)+O2(g)===SO2(g) ΔH3=-296.8 kJ·ml-1
则SO2氧化CO的热化学方程式为___________________________________________。
(2)用O2将HCl转化为Cl2,可提高效率,减少污染。传统上该转化通过如下图所示的催化循环实现。
其中,反应①为2HCl(g)+CuO(s)===H2O(g)+CuCl2(s) ΔH1
反应②生成1 ml Cl2的反应热为ΔH2,则总反应的热化学方程式为_______________________
________________________________________________(反应热用ΔH1和ΔH2表示)。
(3)工业上合成氨用的H2有多种制取的方法:
①用焦炭跟水反应:C(s)+H2O(g)===CO(g)+H2(g);
②用天然气跟水蒸气反应:CH4(g)+H2O(g)===CO(g)+3H2(g)
已知有关反应的能量变化如下图所示,则方法②中反应的ΔH=________________________。
目录
考点聚焦:复习要点+知识网络,有的放矢
重点速记:知识点和关键点梳理,查漏补缺
题型归纳:归纳常考热点题型,高效解题
难点强化:难点内容标注与讲解,能力提升
学以致用:真题感知+提升专练,全面突破
化学键
反应中能量变化
断裂或形成1 ml化学键的能量变化
断裂或形成化学键的总能量变化
H—H
吸收 436 kJ
共吸收 679 kJ
Cl—Cl
吸收 243 kJ
H—Cl
放出 431 kJ
共放出 862 kJ
结论
H2(g)+Cl2(g)===2HCl(g)的反应热ΔH= -183 kJ·ml-1
化学键
Si—O
O==O
Si—Si
断开1 ml共价键所需能量/kJ
460
500
176
燃烧热
中和热
相同点
能量变化
放热反应
ΔH及其单位
ΔH
相关试卷
这是一份2025-2026学年高二化学上学期寒假作业温故知新专题01化学反应的热效应(Word版附解析),文件包含专题01化学反应的热效应原卷版docx、专题01化学反应的热效应解析版docx等2份试卷配套教学资源,其中试卷共27页, 欢迎下载使用。
这是一份2025-2026学年高二化学上学期寒假作业温故知新专题02化学反应速率(Word版附解析),文件包含专题02化学反应速率原卷版docx、专题02化学反应速率解析版docx等2份试卷配套教学资源,其中试卷共29页, 欢迎下载使用。
这是一份2021-2022学年高二化学鲁科版(2019)寒假作业(1)化学反应的热效应,共12页。试卷主要包含了6g硫粉与11,5kJ,则水分解的热化学方程式,强酸与强碱的稀溶液发生中和反应,下列图示与对应的叙述不相符的是,已知下列热化学方程式等内容,欢迎下载使用。
相关试卷 更多
- 1.电子资料成功下载后不支持退换,如发现资料有内容错误问题请联系客服,如若属实,我们会补偿您的损失
- 2.压缩包下载后请先用软件解压,再使用对应软件打开;软件版本较低时请及时更新
- 3.资料下载成功后可在60天以内免费重复下载
免费领取教师福利 





.png)




