搜索
      上传资料 赚现金
      点击图片退出全屏预览

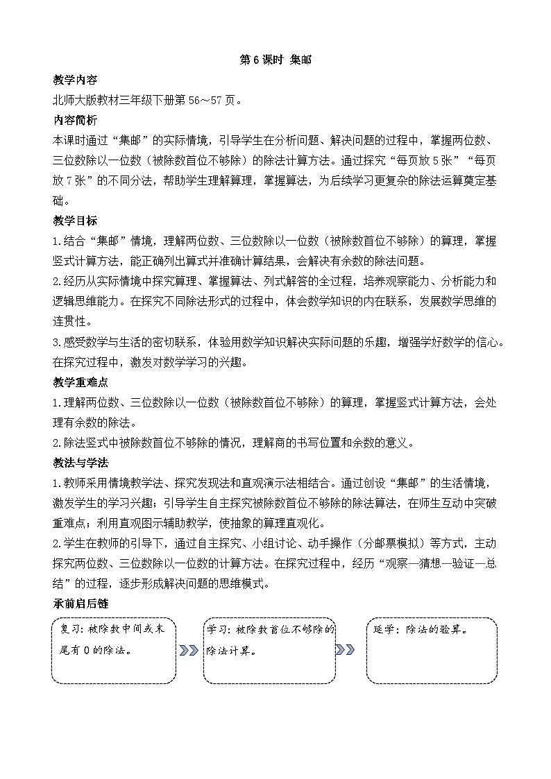
      新北师大版(2024)数学三年级下册 4.6 集邮(教案)

      • 47.05 KB
      • 2026-01-30 17:16:45
      • 52
      • 0
      • 教习网会员1246781
      加入资料篮
      立即下载
      新北师大版(2024)数学三年级下册 4.6 集邮(教案)第1页
      点击全屏预览
      1/4
      新北师大版(2024)数学三年级下册 4.6 集邮(教案)第2页
      点击全屏预览
      2/4
      还剩2页未读, 继续阅读

      北师大版(2024)三年级下册(2024)集邮教学设计

      展开

      这是一份北师大版(2024)三年级下册(2024)集邮教学设计,共4页。教案主要包含了情景创设,导入课题,师生合作,探究新知,巩固练习,学有所得,课末小结,融会贯通,教海拾遗,反思提升,我的反思,板书设计等内容,欢迎下载使用。
      北师大版教材三年级下册第56~57页。
      内容简析
      本课时通过“集邮”的实际情境,引导学生在分析问题、解决问题的过程中,掌握两位数、三位数除以一位数(被除数首位不够除)的除法计算方法。通过探究“每页放5张”“每页放7张”的不同分法,帮助学生理解算理,掌握算法,为后续学习更复杂的除法运算奠定基础。
      教学目标
      1.结合“集邮”情境,理解两位数、三位数除以一位数(被除数首位不够除)的算理,掌握竖式计算方法,能正确列出算式并准确计算结果,会解决有余数的除法问题。
      2.经历从实际情境中探究算理、掌握算法、列式解答的全过程,培养观察能力、分析能力和逻辑思维能力。在探究不同除法形式的过程中,体会数学知识的内在联系,发展数学思维的连贯性。
      3.感受数学与生活的密切联系,体验用数学知识解决实际问题的乐趣,增强学好数学的信心。在探究过程中,激发对数学学习的兴趣。
      教学重难点
      1.理解两位数、三位数除以一位数(被除数首位不够除)的算理,掌握竖式计算方法,会处理有余数的除法。
      2.除法竖式中被除数首位不够除的情况,理解商的书写位置和余数的意义。
      教法与学法
      1.教师采用情境教学法、探究发现法和直观演示法相结合。通过创设“集邮”的生活情境,激发学生的学习兴趣;引导学生自主探究被除数首位不够除的除法算法,在师生互动中突破重难点;利用直观图示辅助教学,使抽象的算理直观化。
      2.学生在教师的引导下,通过自主探究、小组讨论、动手操作(分邮票模拟)等方式,主动探究两位数、三位数除以一位数的计算方法。在探究过程中,经历“观察—猜想—验证—总结”的过程,逐步形成解决问题的思维模式。

      承前启后链
      复习:被除数中间或末尾有0的除法。
      学习:被除数首位不够除的除法计算。
      延学:除法的验算。
      教学过程
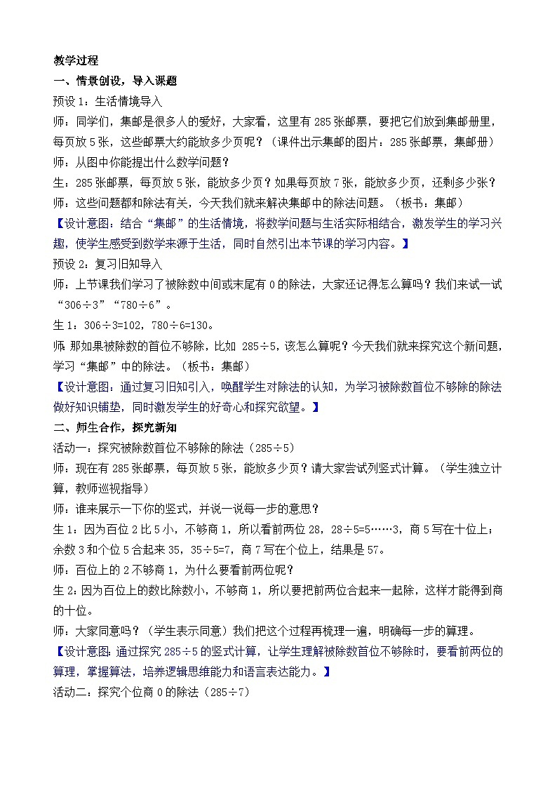
      一、情景创设,导入课题
      预设1:生活情境导入
      师:同学们,集邮是很多人的爱好,大家看,这里有285张邮票,要把它们放到集邮册里,每页放5张,这些邮票大约能放多少页呢?(课件出示集邮的图片:285张邮票,集邮册)师:从图中你能提出什么数学问题?
      生:285张邮票,每页放5张,能放多少页?如果每页放7张,能放多少页,还剩多少张?师:这些问题都和除法有关,今天我们就来解决集邮中的除法问题。(板书:集邮)
      【设计意图:结合“集邮”的生活情境,将数学问题与生活实际相结合,激发学生的学习兴趣,使学生感受到数学来源于生活,同时自然引出本节课的学习内容。】
      预设2:复习旧知导入
      师:上节课我们学习了被除数中间或末尾有0的除法,大家还记得怎么算吗?我们来试一试 “306÷3”“780÷6”。
      生1:306÷3=102,780÷6=130。
      师:那如果被除数的首位不够除,比如 285÷5,该怎么算呢?今天我们就来探究这个新问题,学习“集邮”中的除法。(板书:集邮)
      【设计意图:通过复习旧知引入,唤醒学生对除法的认知,为学习被除数首位不够除的除法做好知识铺垫,同时激发学生的好奇心和探究欲望。】
      二、师生合作,探究新知
      活动一:探究被除数首位不够除的除法(285÷5)
      师:现在有285张邮票,每页放5张,能放多少页?请大家尝试列竖式计算。(学生独立计算,教师巡视指导)
      师:谁来展示一下你的竖式,并说一说每一步的意思?
      生1:因为百位2比5小,不够商1,所以看前两位28,28÷5=5……3,商5写在十位上;余数3和个位5合起来35,35÷5=7,商7写在个位上,结果是57。
      师:百位上的2不够商1,为什么要看前两位呢?
      生2:因为百位上的数比除数小,不够商1,所以要把前两位合起来一起除,这样才能得到商的十位。
      师:大家同意吗?(学生表示同意)我们把这个过程再梳理一遍,明确每一步的算理。
      【设计意图:通过探究 285÷5 的竖式计算,让学生理解被除数首位不够除时,要看前两位的算理,掌握算法,培养逻辑思维能力和语言表达能力。】
      活动二:探究个位商0的除法(285÷7)
      师:现在有285张邮票,每页放7张,可以放满多少页,还剩多少张?请大家列竖式计算。(学生独立计算,教师巡视指导)
      师:谁来展示一下你的竖式,并说一说遇到的问题和解决方法?
      生3:先算28÷7=4,商4写在十位上;个位5÷7不够商1,商0占位,余数是 5,所以结果是40页,余5张。
      师:个位上的5除以7不够商1,为什么要商0呢?
      生4:因为个位上的数不够商1,商0占位,这样才能保证余数是5,而不是50。
      师:大家理解得很透彻!我们再一起回顾一下计算过程。
      【设计意图:通过探究285÷7的竖式计算,让学生理解有余数的除法中,个位不够商1时商 0占位的必要性,进一步掌握算法,培养分析问题和解决问题的能力。】
      三、巩固练习,学有所得
      完成教材57页练一练第1题。
      学生独立完成,先估算商的位数,再列竖式计算,教师巡视指导,重点关注商的位数判断和竖式计算的准确性。
      请学生分别板演这8道题,其中5道侧重商是两位数的计算,3道侧重商是三位数的计算(含有余数的除法)。
      集体订正时,让板演学生逐题说一说估算商的位数的方法和计算思路。
      【设计意图:通过涵盖商是两位数、三位数及有余数的多样化练习题,全面巩固“判断商的位数”和“两位数、三位数除以一位数”的核心知识点。借助板演展示和思路分享,强化学生对商的位数判断方法的理解,同时规范竖式计算步骤,提升学生准确计算的能力。】
      四、课末小结,融会贯通
      师:今天我们学习了 “集邮” 中的除法,谁能说说通过这节课的学习,你有什么收获?
      生1:我知道了当被除数的首位不够除时,要看前两位来除。
      生2:我学会了有余数的除法中,个位不够商1时要商0占位,余数要比除数小。
      生3:我明白了除法竖式中,每一步的商要和被除数的数位对齐。
      师:大家的收获真不少!在计算两位数、三位数除以一位数时,要注意被除数首位不够除的情况,以及有余数时商0占位的规则,确保每一步计算都符合算理。希望大家在今后的除法计算中,能灵活运用这些知识,准确计算每一道题。
      【设计意图:通过小结,帮助学生梳理本节课的知识要点,回顾解题方法和步骤,强化记忆,同时明确计算时的注意事项。】
      五、教海拾遗,反思提升
      1.回味课堂,发现亮点之处:通过“集邮”的情境创设,充分调动了学生的学习积极性,让学生在自主探究中掌握了被除数首位不够除及有余数的除法计算方法。学生能够主动参与讨论和交流,思维活跃,多数学生能正确理解算理,并能准确列式计算。在探究不同除法形式的过程中,学生表现出较强的分析能力,达到了预期的教学目标。
      2.反思过程,有待改进之处:部分学生在处理被除数首位不够除的情况时,仍存在混淆的情况,不能准确判断何时该看前两位。在今后的教学中,应加强对这类情况的对比练习,可借助更多直观图示帮助学生理解。此外,对于有余数的除法,需要通过分类练习加以巩固,确保学生能熟练区分和应用。
      六、我的反思
      七、板书设计
      集邮
      被除数首位不够除:285÷5=57 商末尾有0的除法:285÷7=40……5
      要点:首位不够除看前两位;个位不够商1商0占位,余数比除数小。

      相关教案

      北师大版(2024)三年级下册(2024)集邮教学设计:

      这是一份北师大版(2024)三年级下册(2024)集邮教学设计,共4页。教案主要包含了情景创设,导入课题,师生合作,探究新知,巩固练习,学有所得,课末小结,融会贯通,教海拾遗,反思提升,我的反思,板书设计等内容,欢迎下载使用。

      小学数学北师大版(2024)三年级下册(2024)集邮教学设计:

      这是一份小学数学北师大版(2024)三年级下册(2024)集邮教学设计,共5页。教案主要包含了教学内容,教学目标,重点难点,教学过程,课件出示,板书设计,教学反思等内容,欢迎下载使用。

      小学数学北师大版(2024)三年级下册(2024)集邮表格教学设计:

      这是一份小学数学北师大版(2024)三年级下册(2024)集邮表格教学设计,共3页。教案主要包含了情境导入,自主活动,探索新知,当堂训练,课堂总结,布置作业等内容,欢迎下载使用。

      资料下载及使用帮助
      版权申诉
      • 1.电子资料成功下载后不支持退换,如发现资料有内容错误问题请联系客服,如若属实,我们会补偿您的损失
      • 2.压缩包下载后请先用软件解压,再使用对应软件打开;软件版本较低时请及时更新
      • 3.资料下载成功后可在60天以内免费重复下载
      版权申诉
      若您为此资料的原创作者,认为该资料内容侵犯了您的知识产权,请扫码添加我们的相关工作人员,我们尽可能的保护您的合法权益。
      入驻教习网,可获得资源免费推广曝光,还可获得多重现金奖励,申请 精品资源制作, 工作室入驻。
      版权申诉二维码
      小学数学北师大版(2024)三年级下册(2024)电子课本 新教材

      集邮

      版本: 北师大版(2024)

      年级: 三年级下册(2024)

      切换课文
      欢迎来到教习网
      • 900万优选资源,让备课更轻松
      • 600万优选试题,支持自由组卷
      • 高质量可编辑,日均更新2000+
      • 百万教师选择,专业更值得信赖
      微信扫码注册
      手机号注册
      手机号码

      手机号格式错误

      手机验证码 获取验证码 获取验证码

      手机验证码已经成功发送,5分钟内有效

      设置密码

      6-20个字符,数字、字母或符号

      注册即视为同意教习网「注册协议」「隐私条款」
      QQ注册
      手机号注册
      微信注册

      注册成功

      返回
      顶部
      添加客服微信 获取1对1服务
      微信扫描添加客服
      Baidu
      map