搜索
      上传资料 赚现金
      点击图片退出全屏预览

      浙教版(2024)八年级下册数学期末复习:全册重点知识点讲义

      • 65.51 KB
      • 2026-01-21 06:35:16
      • 45
      • 0
      • 考试好帮手
      加入资料篮
      立即下载
      浙教版(2024)八年级下册数学期末复习:全册重点知识点讲义第1页
      点击全屏预览
      1/26
      浙教版(2024)八年级下册数学期末复习:全册重点知识点讲义第2页
      点击全屏预览
      2/26
      浙教版(2024)八年级下册数学期末复习:全册重点知识点讲义第3页
      点击全屏预览
      3/26
      还剩23页未读, 继续阅读

      浙教版(2024)八年级下册数学期末复习:全册重点知识点讲义

      展开

      这是一份浙教版(2024)八年级下册数学期末复习:全册重点知识点讲义,共26页。学案主要包含了三角形的概念与表示,三角形的内角和与分类,三角形的三边关系,三角形的重要线段等内容,欢迎下载使用。
      1.1 认识三角形
      一、三角形的概念与表示
      定义:由不在同一直线上的三条线段首尾顺次相接组成的图形叫做三角形。
      表示方法:用符号“△”表示,如△ABC(顶点字母顺序可任意调换,如△ACB)。
      基本元素:
      边:组成三角形的三条线段(如AB、BC、AC)。
      顶点:相邻两边的公共端点(如A、B、C)。
      角:相邻两边组成的内角(简称三角形的角,如∠A、∠B、∠C)。
      二、三角形的内角和与分类
      内角和:三角形三个内角的和等于180°。
      按内角分类:
      锐角三角形:三个内角都是锐角。
      直角三角形:有一个内角是直角(最大角为直角)。
      钝角三角形:有一个内角是钝角(最大角为钝角)。
      注意:一个三角形至少有两个锐角,至多有一个直角或钝角。
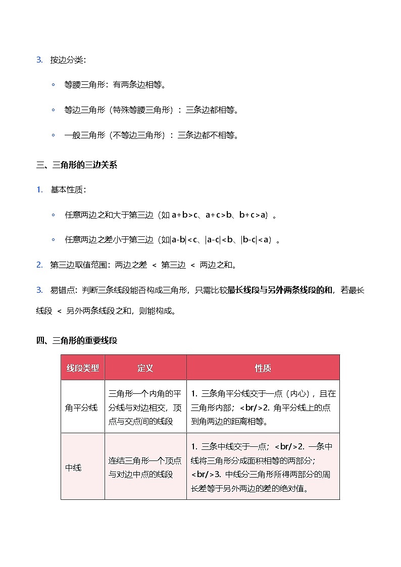
      按边分类:
      等腰三角形:有两条边相等。
      等边三角形(特殊等腰三角形):三条边都相等。
      一般三角形(不等边三角形):三条边都不相等。
      三、三角形的三边关系
      基本性质:
      任意两边之和大于第三边(如a+b>c、a+c>b、b+c>a)。
      任意两边之差小于第三边(如|a-b|

      相关学案

      浙教版(2024)八年级下册数学期末复习:全册重点知识点讲义:

      这是一份浙教版(2024)八年级下册数学期末复习:全册重点知识点讲义,共26页。学案主要包含了三角形的概念与表示,三角形的内角和与分类,三角形的三边关系,三角形的重要线段等内容,欢迎下载使用。

      2026浙教版(新教材)初中数学八年级下册期中知识点复习要点梳理(1-3章):

      这是一份2026浙教版(新教材)初中数学八年级下册期中知识点复习要点梳理(1-3章),共22页。学案主要包含了核心知识点,复习重点,易错点等内容,欢迎下载使用。

      人教版(2024)七年级下册数学期末复习:全册重点知识点讲义:

      这是一份人教版(2024)七年级下册数学期末复习:全册重点知识点讲义,共30页。学案主要包含了三象限角平分线上,四象限角平分线上等内容,欢迎下载使用。

      资料下载及使用帮助
      版权申诉
      • 1.电子资料成功下载后不支持退换,如发现资料有内容错误问题请联系客服,如若属实,我们会补偿您的损失
      • 2.压缩包下载后请先用软件解压,再使用对应软件打开;软件版本较低时请及时更新
      • 3.资料下载成功后可在60天以内免费重复下载
      版权申诉
      若您为此资料的原创作者,认为该资料内容侵犯了您的知识产权,请扫码添加我们的相关工作人员,我们尽可能的保护您的合法权益。
      入驻教习网,可获得资源免费推广曝光,还可获得多重现金奖励,申请 精品资源制作, 工作室入驻。
      版权申诉二维码
      欢迎来到教习网
      • 900万优选资源,让备课更轻松
      • 600万优选试题,支持自由组卷
      • 高质量可编辑,日均更新2000+
      • 百万教师选择,专业更值得信赖
      微信扫码注册
      手机号注册
      手机号码

      手机号格式错误

      手机验证码 获取验证码 获取验证码

      手机验证码已经成功发送,5分钟内有效

      设置密码

      6-20个字符,数字、字母或符号

      注册即视为同意教习网「注册协议」「隐私条款」
      QQ注册
      手机号注册
      微信注册

      注册成功

      返回
      顶部
      添加客服微信 获取1对1服务
      微信扫描添加客服
      Baidu
      map