搜索
      上传资料 赚现金
      点击图片退出全屏预览

      人教版(2024)七年级下册数学期末复习:全册重点知识点讲义

      • 69.77 KB
      • 2026-01-21 06:33:59
      • 235
      • 2
      • 考试好帮手
      加入资料篮
      立即下载
      人教版(2024)七年级下册数学期末复习:全册重点知识点讲义第1页
      点击全屏预览
      1/30
      人教版(2024)七年级下册数学期末复习:全册重点知识点讲义第2页
      点击全屏预览
      2/30
      人教版(2024)七年级下册数学期末复习:全册重点知识点讲义第3页
      点击全屏预览
      3/30
      还剩27页未读, 继续阅读

      人教版(2024)七年级下册数学期末复习:全册重点知识点讲义

      展开

      这是一份人教版(2024)七年级下册数学期末复习:全册重点知识点讲义,共30页。学案主要包含了三象限角平分线上,四象限角平分线上等内容,欢迎下载使用。
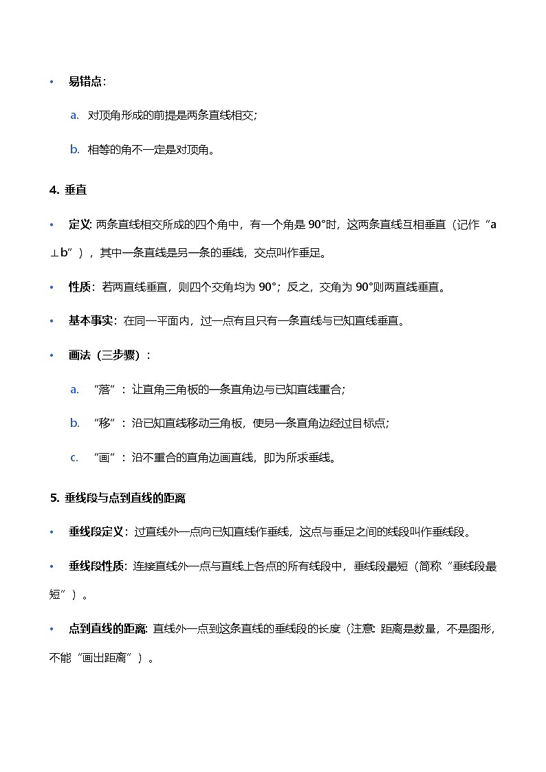
      7.1 相交线
      1. 相交线定义
      有一个公共点的两条直线叫作相交线。
      2. 邻补角
      定义:两个角有一条公共边,另一边互为反向延长线,具有这种位置关系的两个角互为邻补角。
      性质:邻补角互补(和为180°)。
      易错点:
      邻补角形成的前提是两条直线相交;
      互补的两个角不一定是邻补角;
      一个角的邻补角有2个,补角有无数个。
      3. 对顶角
      定义:两个角有一个公共顶点,且两边互为反向延长线,具有这种位置关系的两个角互为对顶角。
      性质:对顶角相等。
      易错点:
      对顶角形成的前提是两条直线相交;
      相等的角不一定是对顶角。
      4. 垂直
      定义:两条直线相交所成的四个角中,有一个角是90°时,这两条直线互相垂直(记作“a⊥b”),其中一条直线是另一条的垂线,交点叫作垂足。
      性质:若两直线垂直,则四个交角均为90°;反之,交角为90°则两直线垂直。
      基本事实:在同一平面内,过一点有且只有一条直线与已知直线垂直。
      画法(三步骤):
      “落”:让直角三角板的一条直角边与已知直线重合;
      “移”:沿已知直线移动三角板,使另一条直角边经过目标点;
      “画”:沿不重合的直角边画直线,即为所求垂线。
      5. 垂线段与点到直线的距离
      垂线段定义:过直线外一点向已知直线作垂线,这点与垂足之间的线段叫作垂线段。
      垂线段性质:连接直线外一点与直线上各点的所有线段中,垂线段最短(简称“垂线段最短”)。
      点到直线的距离:直线外一点到这条直线的垂线段的长度(注意:距离是数量,不是图形,不能“画出距离”)。
      6. 同位角、内错角、同旁内角(三线八角)
      易错点:识别时需先明确“两条被截线”和“第三条截线”,避免被表面位置迷惑。
      7.2 平行线
      1. 平行线定义与平面内两直线位置关系
      定义:同一平面内,不相交的两条直线互相平行(记作“a∥b”)。
      位置关系:同一平面内,不重合的两条直线只有两种——相交或平行。
      画法(四步骤):
      “落”:将三角板的一边落在已知直线上;
      “靠”:用直尺紧靠三角板的另一边;
      “推”:保持直尺不动,沿直尺推动三角板,使与已知直线重合的边经过目标点;
      “画”:沿三角板经过目标点的边画直线,即为所求平行线。
      2. 平行线的基本事实与推论
      基本事实:过直线外一点有且只有一条直线与这条直线平行(易错点:缺少“直线外”则不成立)。
      推论:如果两条直线都与第三条直线平行,那么这两条直线也互相平行(即a∥b,b∥c,则a∥c)。
      3. 平行线的判定方法
      易错点:勿混淆判定条件,如“同旁内角相等”不能判定两直线平行。
      4. 平行线的性质
      关键区别:判定是“由角的关系推线平行”,性质是“由线平行推角的关系”。
      5. 折线(拐角)问题解法
      核心思路:经过拐点作已知平行线的平行线,利用“平行于同一直线的两直线平行”,将未知角转化为同位角、内错角或同旁内角求解。
      7.3 定义、命题、定理
      1. 定义
      对名称和术语的含义加以描述,作出明确规定的语句叫作定义。
      2. 命题
      定义:可以判断为正确(真)或错误(假)的陈述语句叫作命题(疑问句、画图语句、无判断语句不是命题)。
      分类:真命题(正确的命题)、假命题(错误的命题)。
      组成:每个命题由题设(已知事项)和结论(由已知事项推出的事项)组成,可改写为“如果……那么……”的形式(“如果”后接题设,“那么”后接结论)。
      3. 定理与证明
      定理:正确性经过推理证实的真命题(定理是真命题,但真命题不一定是定理)。
      证明:判断一个命题正确性的推理过程(证明步骤:①画图;②写已知、求证;③推理推导结论,每一步需有依据)。
      假命题的反驳:举反例(符合题设但不符合结论的例子,例子需简洁)。
      7.4 平移
      1. 平移定义与条件
      定义:平面内,将一个图形按某一方向移动一定的距离,这种图形运动叫作平移。
      决定条件:平移的方向和距离。
      2. 平移的性质
      新图形与原图形的形状和大小完全相同;
      对应线段平行(或在同一直线上)且相等,对应角相等;
      连接各组对应点的线段平行(或在同一直线上)且相等。
      3. 平移作图步骤
      确定原图形的关键点;
      按平移方向和距离移动各关键点,得到对应点;
      顺次连接对应点,得到平移后的图形。
      4. 实际应用
      常用于求不规则图形的面积、周长,核心是通过平移转化为规则图形(如长方形、三角形)求解。
      第八章 实数
      8.1 平方根
      1. 平方根的概念与性质
      定义:如果一个数x的平方等于a(x²=a),那么x叫作a的平方根(或二次方根)。
      性质:
      正数有两个平方根,它们互为相反数;
      0的平方根是0;
      负数没有平方根。
      开平方:求一个数的平方根的运算(与平方互为逆运算)。
      表示方法:正数a的平方根记作“±√a”,其中“√a”是正数a的正平方根(算术平方根)。
      2. 算术平方根
      定义:正数a的正的平方根(√a)叫作a的算术平方根(0的算术平方根是0)。
      性质:
      正数的算术平方根是正数,负数没有算术平方根;
      双重非负性:①被开方数a≥0;②算术平方根√a≥0。
      估算方法:取与被开方数最接近的两个完全平方数,通过比较算术平方根确定范围(如√2在1和2之间)。
      3. 近似数与计算器使用
      近似数:开不尽方的算术平方根常用有限小数近似表示。
      计算器操作:按说明书步骤输入被开方数,求解算术平方根(不同计算器按键顺序可能不同)。
      8.2 立方根
      1. 立方根的概念与表示
      定义:如果一个数x的立方等于a(x³=a),那么x叫作a的立方根(或三次方根)。
      表示方法:记作“∛a”(根指数3不能省略)。
      2. 立方根的性质
      任何数(正数、负数、0)都有且只有一个立方根;
      正数的立方根是正数,负数的立方根是负数,0的立方根是0。
      3. 开立方与计算器使用
      开立方:求一个数的立方根的运算(与立方互为逆运算)。
      计算器操作:按说明书步骤输入被开方数,求解立方根。
      4. 平方根与立方根的区别与联系
      8.3 实数及其简单运算
      1. 有理数与无理数
      有理数:有限小数或无限循环小数(包括整数、分数)。
      无理数:无限不循环小数(常见形式:①开不尽方的数,如√2、√3;②含π的数;③有规律但不循环的无限小数,如0.1010010001…)。
      2. 实数的概念与分类
      定义:有理数和无理数统称实数。
      分类:
      按定义:实数分为有理数(有限小数或无限循环小数)和无理数(无限不循环小数);
      按符号:实数分为正实数、0、负实数(正实数包括正有理数、正无理数;负实数包括负有理数、负无理数)。
      3. 实数与数轴的关系
      每一个实数都可以用数轴上的一个点表示;反过来,数轴上的每一个点都表示一个实数(实数与数轴上的点一一对应)。
      4. 实数的相关概念(相反数、倒数、绝对值)
      5. 实数的运算
      运算规则:有理数的运算法则、运算性质、运算顺序(先乘方开方,再乘除,最后加减;有括号先算括号内)对实数同样适用。
      近似计算:无理数需先取近似值(比要求精度多取一位),再进行计算,最后四舍五入。
      6. 实数的大小比较方法
      第九章 平面直角坐标系
      9.1 用坐标描述平面内点的位置
      1. 平面直角坐标系的构成
      定义:平面内两条互相垂直、原点重合的数轴组成平面直角坐标系。
      坐标轴:水平的数轴叫x轴(或横轴),取向右为正方向;竖直的数轴叫y轴(或纵轴),取向为正方向;两轴交点叫原点(O)。
      象限:坐标平面被坐标轴分成四个部分,分别为第一象限(+,+)、第二象限(-,+)、第三象限(-,-)、第四象限(+,-);坐标轴上的点不属于任何象限。
      2. 平面直角坐标系的建立步骤
      选择适当点作为原点;
      过原点作互相垂直的x轴、y轴;
      确定正方向和单位长度(常见:以几何图形的特殊点为原点,如等腰三角形底边中点)。
      3. 点的坐标
      表示方法:平面内任意一点P,过P作x轴、y轴的垂线,垂足对应的实数a(横坐标)、b(纵坐标)组成有序数对(a,b),即为点P的坐标。
      坐标与点的对应关系:坐标平面内的点与有序数对一一对应。
      点到坐标轴的距离:
      点P(a,b)到x轴的距离为|b|;
      点P(a,b)到y轴的距离为|a|。
      4. 点的坐标特征
      9.2 坐标方法的简单应用
      1. 绘制区域内地点分布平面图
      步骤:
      建立平面直角坐标系(确定原点、正方向、单位长度);
      确定各地点的坐标;
      在坐标平面内描点,标注地点名称。
      2. 用“方向角+距离”表示物体位置
      核心:需两个数据——表示方向的角(如北偏东40°)和距离(如20海里),缺一不可。
      3. 图形在坐标系中的平移(点的平移规律)
      图形平移规律:图形平移时,所有顶点的坐标按相同规律变化,形状、大小不变。
      4. 坐标系中图形面积的计算
      方法:
      规则图形(如三角形、长方形):利用坐标求出边长、底、高,代入面积公式;
      不规则图形:通过“割补法”转化为规则图形,再计算面积。
      第十章 二元一次方程组
      10.1 二元一次方程组的相关概念
      知识点1:二元一次方程
      定义:每个方程都含有2个未知数(如x和y),且含有未知数的式子都是整式,含有未知数的项的次数都是1,这样的方程叫作二元一次方程。
      三个必备条件:
      方程中只含有两个未知数;
      所含未知数的项的次数都为1(注意:是“项的次数”,不是未知数的次数);
      方程是整式方程(分母不含未知数)。
      示例:5x + 4y = 3(满足上述三个条件)。
      知识点2:二元一次方程组
      定义:含有2个未知数,且含有未知数的式子都是整式,含有未知数的项的次数都是1,一共有两个方程,这样的方程组叫作二元一次方程组。
      三个必备条件:
      方程组中只含有两个未知数;
      方程组中含有未知数的项的次数都是1;
      方程组中的方程都是整式方程。
      示例:x+y=52x−3y=1
      知识点3:二元一次方程的解
      定义:使二元一次方程两边的值相等的两个未知数的值,叫作二元一次方程的解(表示为x=ay=b的形式)。
      性质:
      二元一次方程有无数个解(给定一个未知数的值,可求出另一个未知数的对应值);
      若对未知数加以条件限制(如正整数、非负数等),则一般有有限个解。
      知识点4:二元一次方程组的解
      定义:二元一次方程组的两个方程的公共解,叫作二元一次方程组的解。
      检验方法:将一组数代入方程组的每个方程,若所有等式都成立,则这组数是方程组的解。
      10.2 消元——解二元一次方程组
      知识点5:代入消元法(代入法)
      定义:把二元一次方程组中一个方程的一个未知数用含另一个未知数的式子表示出来,再代入另一个方程,实现消元,进而求得方程组的解。
      一般步骤:
      知识点6:加减消元法(加减法)
      定义:当二元一次方程组的两个方程中同一未知数的系数相等或互为相反数时,把这两个方程的两边分别相减或相加,能消去这个未知数,得到一元一次方程,进而求得方程组的解。
      一般步骤:
      10.3 实际问题与二元一次方程组
      知识点7:列二元一次方程组解决实际问题的步骤
      审题:理解题意,找出题目中的两个等量关系(关键步骤);
      设未知数:用字母表示两个未知量(明确单位);
      列方程组:根据两个等量关系列出方程组;
      解方程组:选择合适的消元法求解;
      检验:检验解是否为方程组的解,且是否符合实际题意(如人数、数量为正整数等);
      答:写出答案(含单位)。
      知识点8:常见实际问题题型及等量关系
      行程问题:
      相向而行:路程和 = 速度和×时间;
      同向而行:路程差 = 速度差×时间;
      路程 = 速度×时间。
      利润问题:
      利润 = 售价 - 进价;
      总利润 = 单利润×销售量;
      利润率 = 利润÷进价×100%。
      数字问题:
      两位数 = 10×十位数字 + 个位数字;
      三位数 = 100×百位数字 + 10×十位数字 + 个位数字。
      工程问题:
      工作总量 = 工作效率×工作时间;
      合作工作总量 = 甲工作总量 + 乙工作总量。
      配套问题:
      总配套数 = 各部分配套数量的比例关系(如1个竖式铁容器需4个长方形铁片+1个正方形铁片)。
      10.4 三元一次方程组的解法
      知识点9:三元一次方程的相关概念
      三元一次方程:含有3个未知数,且含有未知数的式子都是整式,含有未知数的项的次数都是1,这样的方程叫作三元一次方程。
      三元一次方程组:
      定义:含有3个未知数,且含有未知数的式子都是整式,含有未知数的项的次数都是1,一共有3个方程,这样的方程组叫作三元一次方程组。
      三个条件:①含3个未知数;②每个方程中含未知数的项的次数为1;③都是整式方程。
      三元一次方程组的解:方程组中各个方程的公共解,叫作三元一次方程组的解(检验方法:代入三个方程均成立)。
      知识点10:解三元一次方程组的基本思路与步骤
      基本思路:消元转化——“三元”→“二元”→“一元一次方程”。
      一般步骤:
      消元:利用代入法或加减法,消去一个未知数,得到关于另外两个未知数的二元一次方程组;
      解二元一次方程组:求出两个未知数的值;
      回代:将求得的两个未知数的值代入原方程组中系数较简单的方程,得到一元一次方程;
      求解:解一元一次方程,求出最后一个未知数的值;
      写解:用大括号联立三个未知数的值。
      知识点11:特殊三元一次方程组的解法技巧
      若三个方程相加后,每个未知数的系数都相同,可先将三个方程相加,再分别与原方程相减,快速求出各未知数的值(如x+y=3y+z=5x+z=3,先相加得2x+y+z=11,再分别相减求x、y、z);
      若方程组中只有两个方程、三个未知数,可将其中一个未知数看成常数,解关于另外两个未知数的“二元一次方程组”。
      第十一章 不等式与不等式组
      11.1 不等式的相关概念与性质
      知识点1:不等式的定义
      定义:用符号“”“≥”“≤”“≠”表示不等关系的式子,叫作不等式。
      常用不等号及含义:
      知识点2:不等式的解与解集
      不等式的解:使不等式成立的未知数的一个值(如x=5是x+1≥5的解)。
      不等式的解集:一个含有未知数的不等式的所有解,组成这个不等式的解集(如x+1≥5的解集是x≥4)。
      解与解集的区别与联系:
      解是解集的“个体”,解集是解的“全体”;
      解集需满足:①解集内的数都是不等式的解;②解集外的数都不是不等式的解。
      解集在数轴上的表示:
      知识点3:不等式的基本性质
      基本事实:
      交换不等式两边,不等号方向改变(若a > b,则b < a);
      不等关系传递性(若a > b,b > c,则a > c)。
      性质细节:
      11.2 一元一次不等式
      知识点4:一元一次不等式的定义
      定义:只含有1个未知数,且含有未知数的式子都是整式,未知数的次数是1的不等式,叫作一元一次不等式。
      与一元一次方程的异同:
      知识点5:解一元一次不等式的一般步骤
      知识点6:一元一次不等式的实际应用
      解题步骤:
      审:审题,找出不等关系(关键词:至少、最多、不超过、不少于等);
      设:设未知数(明确单位);
      列:根据不等关系列出一元一次不等式;
      解:解不等式,求出解集;
      检:检验解集是否符合实际题意(如数量为正整数);
      答:写出答案(含单位)。
      常见关键词对应的不等号:
      至少、不少于:≥;
      最多、不超过:≤;
      大于、超过:>;
      小于、不足:3x+2 b±c
      加减同一个数(或式子),不等号方向不变,无例外
      性质2
      两边乘(或除以)同一个正数,不等号方向不变
      若a > b,c > 0,则ac > bc(或ac>bc)
      乘除正数,方向不变,需注意c≠0
      性质3
      两边乘(或除以)同一个负数,不等号方向改变
      若a > b,c < 0,则ac < bc(或ac b(或ax < b,a≠0)的形式
      合并同类项法则
      合并时符号错误(如-3x < 3,合并后系数为-3)
      系数化为1
      两边同除以a(或乘1a)
      不等式性质2、3
      除以负数时,不等号方向未改变
      不等式组
      解集
      口诀
      数轴表示
      x>ax>b
      x > b
      同大取大
      公共部分在b右侧
      x

      相关学案

      人教版(2024)七年级下册数学期末复习:全册重点知识点讲义:

      这是一份人教版(2024)七年级下册数学期末复习:全册重点知识点讲义,共30页。学案主要包含了三象限角平分线上,四象限角平分线上等内容,欢迎下载使用。

      2023-2024学年人教版七年级数学下册期中考点复讲义:

      这是一份2023-2024学年人教版七年级数学下册期中考点复讲义,共16页。学案主要包含了平移,垂线段,羊二,直金十九两;牛二,非负性,实数相关概念等内容,欢迎下载使用。

      人教版(2024)七年级上册数学期末必考题型∣典例+考点+必会+拓展 讲义:

      这是一份人教版(2024)七年级上册数学期末必考题型∣典例+考点+必会+拓展 讲义,共27页。学案主要包含了题型典例,考点巩固,必会拓展,综合创新,综合拓展等内容,欢迎下载使用。

      资料下载及使用帮助
      版权申诉
      • 1.电子资料成功下载后不支持退换,如发现资料有内容错误问题请联系客服,如若属实,我们会补偿您的损失
      • 2.压缩包下载后请先用软件解压,再使用对应软件打开;软件版本较低时请及时更新
      • 3.资料下载成功后可在60天以内免费重复下载
      版权申诉
      若您为此资料的原创作者,认为该资料内容侵犯了您的知识产权,请扫码添加我们的相关工作人员,我们尽可能的保护您的合法权益。
      入驻教习网,可获得资源免费推广曝光,还可获得多重现金奖励,申请 精品资源制作, 工作室入驻。
      版权申诉二维码
      欢迎来到教习网
      • 900万优选资源,让备课更轻松
      • 600万优选试题,支持自由组卷
      • 高质量可编辑,日均更新2000+
      • 百万教师选择,专业更值得信赖
      微信扫码注册
      手机号注册
      手机号码

      手机号格式错误

      手机验证码 获取验证码 获取验证码

      手机验证码已经成功发送,5分钟内有效

      设置密码

      6-20个字符,数字、字母或符号

      注册即视为同意教习网「注册协议」「隐私条款」
      QQ注册
      手机号注册
      微信注册

      注册成功

      返回
      顶部
      添加客服微信 获取1对1服务
      微信扫描添加客服
      Baidu
      map