


所属成套资源:2026年高考物理一轮复习·知识清单(新高考通用)
2026年高考物理一轮复习·知识清单(新高考通用)实验3 探究两个互成角度的力的合成规律(学生版+解析)
展开 这是一份2026年高考物理一轮复习·知识清单(新高考通用)实验3 探究两个互成角度的力的合成规律(学生版+解析),共13页。学案主要包含了考情分析·探规律,知识梳理,真题挑战等内容,欢迎下载使用。
【考情分析·探规律】
【知识梳理】
考点一 教材原型实验
1. 实验原理
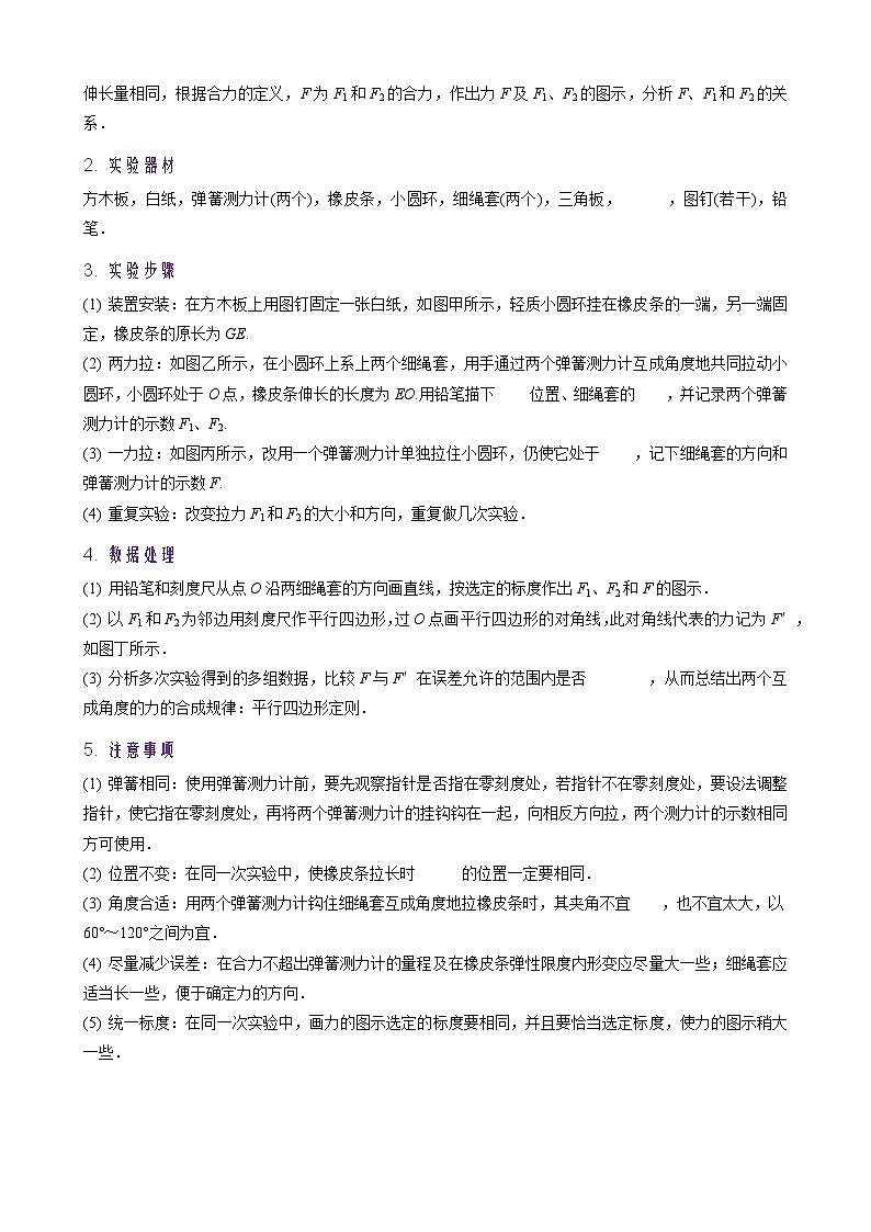
如图所示,分别用一个力F、互成角度的两个力F1、F2,使同一条一端固定的橡皮条伸长到同一点O,即伸长量相同,根据合力的定义,F为F1和F2的合力,作出力F及F1、F2的图示,分析F、F1和F2的关系.
2. 实验器材
方木板,白纸,弹簧测力计(两个),橡皮条,小圆环,细绳套(两个),三角板,刻度尺,图钉(若干),铅笔.
3. 实验步骤
(1) 装置安装:在方木板上用图钉固定一张白纸,如图甲所示,轻质小圆环挂在橡皮条的一端,另一端固定,橡皮条的原长为GE.
(2) 两力拉:如图乙所示,在小圆环上系上两个细绳套,用手通过两个弹簧测力计互成角度地共同拉动小圆环,小圆环处于O点,橡皮条伸长的长度为EO.用铅笔描下O点位置、细绳套的方向,并记录两个弹簧测力计的示数F1、F2.
(3) 一力拉:如图丙所示,改用一个弹簧测力计单独拉住小圆环,仍使它处于O点,记下细绳套的方向和弹簧测力计的示数F.
(4) 重复实验:改变拉力F1和F2的大小和方向,重复做几次实验.
4. 数据处理
(1) 用铅笔和刻度尺从点O沿两细绳套的方向画直线,按选定的标度作出F1、F2和F的图示.
(2) 以F1和F2为邻边用刻度尺作平行四边形,过O点画平行四边形的对角线,此对角线代表的力记为F′,如图丁所示.
(3) 分析多次实验得到的多组数据,比较F与F′在误差允许的范围内是否完全重合,从而总结出两个互成角度的力的合成规律:平行四边形定则.
5. 注意事项
(1) 弹簧相同:使用弹簧测力计前,要先观察指针是否指在零刻度处,若指针不在零刻度处,要设法调整指针,使它指在零刻度处,再将两个弹簧测力计的挂钩钩在一起,向相反方向拉,两个测力计的示数相同方可使用.
(2) 位置不变:在同一次实验中,使橡皮条拉长时小圆环的位置一定要相同.
(3) 角度合适:用两个弹簧测力计钩住细绳套互成角度地拉橡皮条时,其夹角不宜太小,也不宜太大,以60°~120°之间为宜.
(4) 尽量减少误差:在合力不超出弹簧测力计的量程及在橡皮条弹性限度内形变应尽量大一些;细绳套应适当长一些,便于确定力的方向.
(5) 统一标度:在同一次实验中,画力的图示选定的标度要相同,并且要恰当选定标度,使力的图示稍大一些.
考点二 创新拓展实验常见拓展创新实验方案
(1) 分力的获得:弹簧测力计的拉力→钩码的重力.
(2) 合力的获得:弹簧测力计的拉力→力传感器.
【真题挑战】
一、单选题
1.(2023·重庆·高考真题)矫正牙齿时,可用牵引线对牙施加力的作用。若某颗牙齿受到牵引线的两个作用力大小均为F,夹角为α(如图),则该牙所受两牵引力的合力大小为( )
A.
B.
C.
D.
2.(2025·湖南郴州·模拟预测)如图所示,已知两个力F1=F2=6N,两个力互成120°,且在一个平面上,求这两个力的合力( )
A.6NB.12NC.6ND.
3.(2024·吉林·三模)耙在中国已有1500年以上的历史,北魏贾思勰著《齐民要术》称之为“铁齿楱”。如图甲所示,牛通过两根耙索沿水平方向匀速耙地。两根耙索等长且对称,延长线的交点为,夹角,拉力大小均为F,平面与水平面的夹角为(为AB的中点),如图乙所示。忽略耙索质量,下列说法正确的是( )
A.两根耙索的合力大小为FB.两根耙索的合力大小为
C.地对耙的水平阻力大小为D.地对耙的水平阻力大小为F
4.(2024·海南·一模)歼-35舰载机在航母上降落,需利用阻拦系统使之迅速停下。如图,某次着舰时,飞机钩住阻拦索中间位置,两段绳索夹角为时阻拦索中张力为,此刻飞机受阻拦索作用力的大小为( )
A.B.C.D.
5.(2023·全国·模拟预测)质量为的物体在4个共点力作用下处于静止状态,其中最大的一个力大小为,最小的一个力大小为。下列判断正确的是( )
A.其他两个力的合力大小可能等于
B.其他两个力的合力大小一定为或
C.若保持其他力不变,只撤除,物体运动的加速度大小一定是
D.若保持其他力不变,瞬间把的方向改变60°,物体由静止开始运动,在最初1秒内的位移大小是
二、解答题
6.(2024·福建福州·三模)随着科技的发展,无人机越来越多的走进人们的生活。如图所示,某同学在无风的天气做无人机飞行测试,让无人机从地面由静止开始匀加速竖直上升,经时间速度达到已知无人机总质量 ,空气阻力恒为无人机总重力的0.1倍,重力加速度g取10m/s2,求:
(1)无人机竖直向上的动力;
(2)无人机上升5m时的动能;
(3)若无人机以5m/s速度水平匀速飞行,求无人机的动力的大小(结论用根号表示)。
学习导航站
考情分析·探规律:掌握考试内容的变化趋势,建立考情框架
核心知识库:重难考点总结,梳理必背知识、归纳重点
考点1教材原型实验★★★☆☆
考点2创新拓展实验常见拓展创新实验方案★★★☆☆
(星级越高,重要程度越高)
真题挑战场:感知真题,检验成果,考点追溯
知识点
年份
试卷及题号
探究两个互成角度的力的合成规律
2024
海南卷 T15
2023
全国乙卷 T22
2022
浙江 6 月选考 T17 (2)
第二章 相互作用——力
实验三 探究两个互成角度的力的合成规律
【考情分析·探规律】
【知识梳理】
考点一 教材原型实验
1. 实验原理
如图所示,分别用一个力F、互成角度的两个力F1、F2,使同一条一端固定的橡皮条伸长到同一点O,即伸长量相同,根据合力的定义,F为F1和F2的合力,作出力F及F1、F2的图示,分析F、F1和F2的关系.
2. 实验器材
方木板,白纸,弹簧测力计(两个),橡皮条,小圆环,细绳套(两个),三角板,刻度尺,图钉(若干),铅笔.
3. 实验步骤
(1) 装置安装:在方木板上用图钉固定一张白纸,如图甲所示,轻质小圆环挂在橡皮条的一端,另一端固定,橡皮条的原长为GE.
(2) 两力拉:如图乙所示,在小圆环上系上两个细绳套,用手通过两个弹簧测力计互成角度地共同拉动小圆环,小圆环处于O点,橡皮条伸长的长度为EO.用铅笔描下O点位置、细绳套的方向,并记录两个弹簧测力计的示数F1、F2.
(3) 一力拉:如图丙所示,改用一个弹簧测力计单独拉住小圆环,仍使它处于O点,记下细绳套的方向和弹簧测力计的示数F.
(4) 重复实验:改变拉力F1和F2的大小和方向,重复做几次实验.
4. 数据处理
(1) 用铅笔和刻度尺从点O沿两细绳套的方向画直线,按选定的标度作出F1、F2和F的图示.
(2) 以F1和F2为邻边用刻度尺作平行四边形,过O点画平行四边形的对角线,此对角线代表的力记为F′,如图丁所示.
(3) 分析多次实验得到的多组数据,比较F与F′在误差允许的范围内是否完全重合,从而总结出两个互成角度的力的合成规律:平行四边形定则.
5. 注意事项
(1) 弹簧相同:使用弹簧测力计前,要先观察指针是否指在零刻度处,若指针不在零刻度处,要设法调整指针,使它指在零刻度处,再将两个弹簧测力计的挂钩钩在一起,向相反方向拉,两个测力计的示数相同方可使用.
(2) 位置不变:在同一次实验中,使橡皮条拉长时小圆环的位置一定要相同.
(3) 角度合适:用两个弹簧测力计钩住细绳套互成角度地拉橡皮条时,其夹角不宜太小,也不宜太大,以60°~120°之间为宜.
(4) 尽量减少误差:在合力不超出弹簧测力计的量程及在橡皮条弹性限度内形变应尽量大一些;细绳套应适当长一些,便于确定力的方向.
(5) 统一标度:在同一次实验中,画力的图示选定的标度要相同,并且要恰当选定标度,使力的图示稍大一些.
考点二 创新拓展实验常见拓展创新实验方案
(1) 分力的获得:弹簧测力计的拉力→钩码的重力.
(2) 合力的获得:弹簧测力计的拉力→力传感器.
【真题挑战】
一、单选题
1.(2023·重庆·高考真题)矫正牙齿时,可用牵引线对牙施加力的作用。若某颗牙齿受到牵引线的两个作用力大小均为F,夹角为α(如图),则该牙所受两牵引力的合力大小为( )
A.
B.
C.
D.
【答案】B
【详解】根据平行四边形定则可知,该牙所受两牵引力的合力大小为
故选B。
2.(2025·湖南郴州·模拟预测)如图所示,已知两个力F1=F2=6N,两个力互成120°,且在一个平面上,求这两个力的合力( )
A.6NB.12NC.6ND.
【答案】A
【详解】根据平行四边形定则可知,这两个力的合力如图所示
由于F1=F2=6N,两个力互成120°,由图可知两分力与合力刚好构成一等边三角形,则这两个力的合力大小为
故选A。
3.(2024·吉林·三模)耙在中国已有1500年以上的历史,北魏贾思勰著《齐民要术》称之为“铁齿楱”。如图甲所示,牛通过两根耙索沿水平方向匀速耙地。两根耙索等长且对称,延长线的交点为,夹角,拉力大小均为F,平面与水平面的夹角为(为AB的中点),如图乙所示。忽略耙索质量,下列说法正确的是( )
A.两根耙索的合力大小为FB.两根耙索的合力大小为
C.地对耙的水平阻力大小为D.地对耙的水平阻力大小为F
【答案】B
【详解】AB.由题意得两根耙索的合力大小
故A错误,B正确;
CD.对耙受力分析,水平方向
故CD错误;
故选B。
4.(2024·海南·一模)歼-35舰载机在航母上降落,需利用阻拦系统使之迅速停下。如图,某次着舰时,飞机钩住阻拦索中间位置,两段绳索夹角为时阻拦索中张力为,此刻飞机受阻拦索作用力的大小为( )
A.B.C.D.
【答案】A
【详解】由力的合成的平行四边形法则,结合数学知识知,歼-35所受阻拦索的力为
故选A。
5.(2023·全国·模拟预测)质量为的物体在4个共点力作用下处于静止状态,其中最大的一个力大小为,最小的一个力大小为。下列判断正确的是( )
A.其他两个力的合力大小可能等于
B.其他两个力的合力大小一定为或
C.若保持其他力不变,只撤除,物体运动的加速度大小一定是
D.若保持其他力不变,瞬间把的方向改变60°,物体由静止开始运动,在最初1秒内的位移大小是
【答案】C
【详解】AB.物体处于平衡状态则合力为0,根据力的合成法则,个力的合力与剩余个力的合力等大反向。与的合力范围为
即
故其他两个力的合力范围为
故AB错误;
C.其余三个力的合力与等大反向,只撤除,物体运动的加速度大小为
故C正确;
D.若把的方向改变60°,则其余三力的合力与大小相等,方向成120°夹角,则合力
此时物体的加速度为
则在最初1秒内的位移大小是
故D错误。
故选C。
二、解答题
6.(2024·福建福州·三模)随着科技的发展,无人机越来越多的走进人们的生活。如图所示,某同学在无风的天气做无人机飞行测试,让无人机从地面由静止开始匀加速竖直上升,经时间速度达到已知无人机总质量 ,空气阻力恒为无人机总重力的0.1倍,重力加速度g取10m/s2,求:
(1)无人机竖直向上的动力;
(2)无人机上升5m时的动能;
(3)若无人机以5m/s速度水平匀速飞行,求无人机的动力的大小(结论用根号表示)。
【答案】(1)12N;(2)5J;(3)
【详解】(1)根据运动学公式
由牛顿第二定律有
解得
(2)由运动学公式有
此时无人机动能
解得
(3)水平匀速飞行时,无人机动力在水平方向分力
在竖直方向分力
由力的合成有
学习导航站
考情分析·探规律:掌握考试内容的变化趋势,建立考情框架
核心知识库:重难考点总结,梳理必背知识、归纳重点
考点1教材原型实验★★★☆☆
考点2创新拓展实验常见拓展创新实验方案★★★☆☆
(星级越高,重要程度越高)
真题挑战场:感知真题,检验成果,考点追溯
知识点
年份
试卷及题号
探究两个互成角度的力的合成规律
2024
海南卷 T15
2023
全国乙卷 T22
2022
浙江 6 月选考 T17 (2)
相关学案
这是一份2026年高考物理一轮复习·知识清单(新高考通用)实验3 探究两个互成角度的力的合成规律(学生版+解析),共13页。学案主要包含了考情分析·探规律,知识梳理,真题挑战等内容,欢迎下载使用。
这是一份2023届新高考高三物理一轮复习学案9 实验三 探究两个互成角度的力的合成规律,共11页。学案主要包含了实验目的,实验原理,实验器材,实验步骤,误差分析,注意事项等内容,欢迎下载使用。
这是一份【高考物理】一轮复习3、实验三 探究两个互成角度的力的合成规律学案,共7页。
相关学案 更多
- 1.电子资料成功下载后不支持退换,如发现资料有内容错误问题请联系客服,如若属实,我们会补偿您的损失
- 2.压缩包下载后请先用软件解压,再使用对应软件打开;软件版本较低时请及时更新
- 3.资料下载成功后可在60天以内免费重复下载
免费领取教师福利 





.png)




