搜索
      上传资料 赚现金

      四川省遂宁市蓬溪中学2025-2026学年高一上学期第三次质量检测化学试题(Word版附解析)

      • 822.88 KB
      • 2026-01-07 11:38:05
      • 16
      • 0
      • 教习网3275309
      加入资料篮
      立即下载
      查看完整配套(共2份)
      包含资料(2份) 收起列表
      原卷
      四川省遂宁市蓬溪中学2025-2026学年高一上学期第三次质量检测化学试题(原卷版).docx
      预览
      解析
      四川省遂宁市蓬溪中学2025-2026学年高一上学期第三次质量检测化学试题 Word版含解析.docx
      预览
      正在预览:四川省遂宁市蓬溪中学2025-2026学年高一上学期第三次质量检测化学试题(原卷版).docx
      四川省遂宁市蓬溪中学2025-2026学年高一上学期第三次质量检测化学试题(原卷版)第1页
      1/9
      四川省遂宁市蓬溪中学2025-2026学年高一上学期第三次质量检测化学试题(原卷版)第2页
      2/9
      四川省遂宁市蓬溪中学2025-2026学年高一上学期第三次质量检测化学试题(原卷版)第3页
      3/9
      四川省遂宁市蓬溪中学2025-2026学年高一上学期第三次质量检测化学试题 Word版含解析第1页
      1/18
      四川省遂宁市蓬溪中学2025-2026学年高一上学期第三次质量检测化学试题 Word版含解析第2页
      2/18
      四川省遂宁市蓬溪中学2025-2026学年高一上学期第三次质量检测化学试题 Word版含解析第3页
      3/18
      还剩6页未读, 继续阅读

      四川省遂宁市蓬溪中学2025-2026学年高一上学期第三次质量检测化学试题(Word版附解析)

      展开

      这是一份四川省遂宁市蓬溪中学2025-2026学年高一上学期第三次质量检测化学试题(Word版附解析),文件包含四川省遂宁市蓬溪中学2025-2026学年高一上学期第三次质量检测化学试题原卷版docx、四川省遂宁市蓬溪中学2025-2026学年高一上学期第三次质量检测化学试题Word版含解析docx等2份试卷配套教学资源,其中试卷共27页, 欢迎下载使用。
      时间:75 分钟 满分:100 分
      可能用到的原子量:H-1 C-12 N-14 O-16 Na-23 Mg-24 S-32 Cl-35.5 Fe-56 Cu-64 I-127
      一、单项选择题(每小题只有一个选项符合题意,每小题 3 分,共 45 分)
      1. 化学是一门实用性很强的科学,与社会、环境等密切相关。下列说法错误的是( )
      A. “低碳经济”是指减少对化石燃料的依赖,实现低污染、低排放的模式
      B. “低碳生活”倡导人们在生活中尽量减少能量的消耗,从而减少二氧化碳的排放
      C. 所有垃圾都可以采用露天焚烧或深埋的方法处理
      D. “静电除尘”“燃煤固硫”“汽车尾气催化净化”都能减少对空气的污染
      2. 在做探究“干燥的氯气是否有漂白性”实验时,不需要标识的图标是
      A.热烫 B 护目镜
      C.排风 D.洗手
      A. A B. B C. C D. D
      3. 10 月 31 日 15 时 37 分,中国空间站梦天实验舱在海南文昌航天发射场由长征五号 B 运载火箭发射升空。
      中科院金属所钛合金氢泵涡轮、高温合金管材和锻件、镁合金表面处理技术应用于此次梦天实验舱任务中,
      下列关于合金的说法中错误的是
      A. 合金具有许多优良的物理、化学和机械性能
      B. 一般来说,合金的熔点比它的成分金属的低
      C. 钛合金,镁合金硬度大,耐酸碱腐蚀
      D. 改变原料的配比,生成合金的条件,可以得到具有不同性能的合金
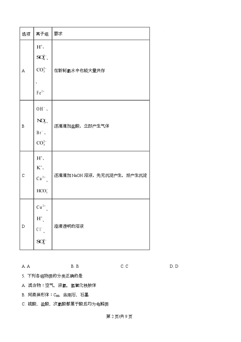
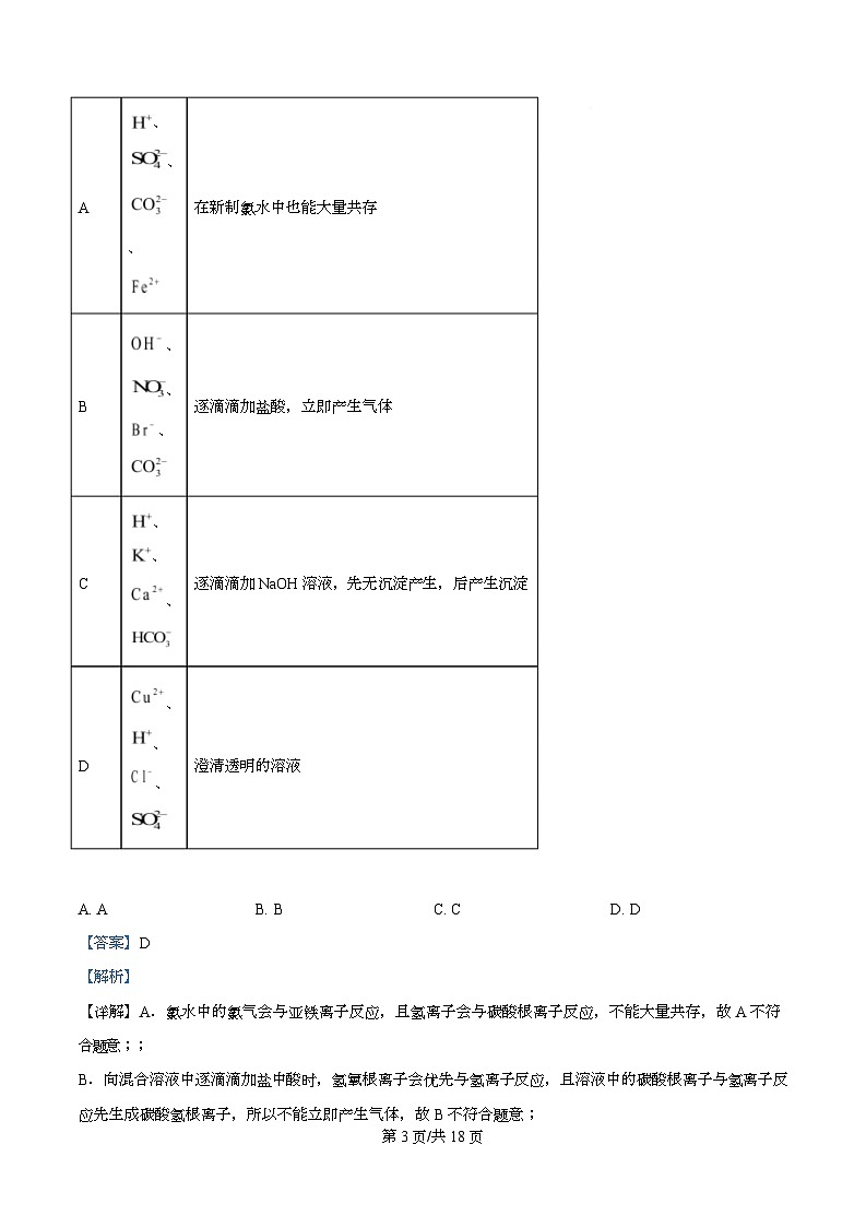
      4. 下列各组离子能大量共存且满足相应要求的是
      第 1页/共 9页
      选项 离子组 要求


      A 在新制氯水中也能大量共存



      B 逐滴滴加盐酸,立即产生气体



      C 逐滴滴加 NaOH 溶液,先无沉淀产生,后产生沉淀



      D 澄清透明的溶液

      A. A B. B C. C D. D
      5. 下列各组物质的分类正确的是
      A. 混合物:空气、液氯、氢氧化铁胶体
      B. 同素异形体:C60、金刚石、石墨
      C. 硫酸、盐酸、次氯酸都属于酸且均为电解质
      第 2页/共 9页
      D. NaHSO4、HCl、HNO3 在水中能电离出氢离子,按分类属于酸
      6. 设 NA 为阿伏加德罗常数的值,下列说法正确的是
      A. 标准状况下,22.4L H2O 含有的分子数为 NA
      B. 2.3g 金属钠反应生成过氧化钠失去的电子数为 0.2NA
      C. 常温常压下,28gN2 中所含有的原子数目为 2NA
      D. 物质的量浓度为 0.5ml/L 的 MgCl2 溶液中,含有 Cl-个数为 NA
      7. 下列实验装置或操作正确且能达到实验目的的是
      A.配制溶液定容 B.制取
      C.制取 胶
      D.钠的燃烧实验

      A. A B. B C. C D. D
      8. 高铁酸钾(K2FeO4)是一种环保、高效、多功能饮用水处理剂,在水处理过程中,高铁酸钾转化为 Fe
      (OH)3 胶体,制备高铁酸钾的流程如图所示。下列叙述不正确的是
      第 3页/共 9页
      A. 反应 I 的化学方程式是 2Fe+3Cl2 2FeCl3
      B. 污水处理过程中产生的 Fe(OH)3 胶体使悬浮物聚沉,利用了胶体具有吸附悬浮物能力的特点
      C. K2FeO4 可以把废水中的 CN-转化为两种无毒气体,反应中 CN-是氧化剂
      D. 反应Ⅱ中氧化剂与还原剂的物质的量之比为 3∶2
      9. 氯及其化合物在生产生活中应用广泛,下列为氯元素的“价一类”二维图。
      下列叙述错误的是
      A. 为强酸、Z 为弱酸
      B. 与 X 的浓溶液混合可制备 Y
      C. Z 在一定条件下可转化为 X
      D. Y 与 反应生成 和 时转移 电子
      10. 下列离子方程式书写不正确的是
      A. Ba(OH)2 溶液和 H2SO4 溶液混合:Ba2++ +H++OH-=BaSO4↓+H2O
      B. KI 溶液中滴加溴水:2I-+Br2=I2+2Br-
      C. Al 与 NaOH 溶液反应:2Al+2OH-+6H2O=2[Al(OH)4]-+3H2↑
      D 实验室制 CO2:CaCO3+2H+=Ca2++CO2↑+H2O
      11. 对于反应:KClO3+6HCl=KCl+3Cl2↑+3H2O 的分析正确的是
      A. KClO3 溶于水可电离出两种阴离子
      第 4页/共 9页
      B. 该反应中每生成 6 ml Cl2,转移 10 mle-
      C. 该反应中还原产物为 KCl
      D. 可用单线桥表示的电子转移方向和数目如下
      12. 某工业脱硫过程如图所示。下列说法错误的是
      A 过程①发生氧化还原反应
      B. 过程②中发生反应的离子方程式为 CuS+2Fe3+=S↓+2Fe2+ +Cu2+
      C. 过程③中每有标准状况下 11.2 L O2 参加反应,转移 2 ml 电子
      D. 脱硫过程总反应为 2H2S+O2=2H2O+2S
      13. 将物质的量之比为 1∶1 的 和 混合并配成溶液,向溶液中逐滴滴加稀盐酸。下列图像
      能正确表示加入稀盐酸的体积与生成 体积的关系的是
      A. B.
      C. D.
      14. 依据下列实验中的操作和现象,对应的结论正确的是
      第 5页/共 9页
      实验操作 现象 解释或结论
      某溶液中加入少量氯水振荡
      A 溶液呈红色 原溶液中一定含有 Fe2+
      后,再滴加 1-2 滴 KSCN 溶液
      某溶液中滴加用足量盐酸酸
      B 有白色沉淀出现 原溶液中一定含有
      化的 BaCl2 溶液
      向某溶液中加入适量的盐 产生能使澄清石灰
      C 原溶液中一定含有
      酸,振荡 水变浑浊的气体
      将某种铁的氧化物溶于足量
      原氧化物中一定含有+2 D 的稀硫酸中,取其溶液滴加少 溶液紫红色褪去
      价铁元素 量 KMnO4 溶液,振荡
      A. A B. B C. C D. D
      15. 取某食品包装袋内的脱氧剂 Fe 粉(部分变质)置于试管中,向其中滴加 0.1 ml·L-1 的稀盐酸 200 mL 时,
      固体中含铁元素的物质恰好完全反应,向反应后的溶液中滴加 KSCN 溶液,无明显变化;又向试管中加入
      适量的 NaOH 溶液,使 Fe2+恰好完全沉淀,过滤,小心加热沉淀,直到水分蒸干,再灼烧到出现红棕色固
      体,质量不再变化。此时剩余固体的质量为
      A. 0.8 g B. 0.72g C. 1.07 g D. 1.6 g
      二、填空题(共 55 分)
      16. 化学计量在化学中占有重要地位,请回答下列问题:
      (1)在常温常压下,含有 1.204×1023 个氢原子的 H2O 质量为_______g。
      (2)标准状况下,67.2L CH4 气体中所含的氢原子数为_______(设 为阿伏加德罗常数的值)。
      (3)某气态氧化物化学式为 RO2,在标准状况下,0.64g 该氧化物的体积为 224mL,则该氧化物的物质的
      量为_______ml,R 的相对原子质量为_______。
      (4)100mL 0.2ml/L Al2(SO4)3 溶液与 50mL 0.3ml/L (NH4)2SO4 溶液混合,所得溶液中 的物质的量浓
      度为_______(假设溶液体积的变化可忽略不计)。
      (5)同温同压下,SO2 与 O2 的密度之比为_______;若质量相同,两种气体的体积之比为_______。
      第 6页/共 9页
      17. 碘化亚铁(FeI2)在常温下为灰黑色固体,易升华,可溶于水,具有潮解性,常用于医药,可由碘单质和
      还原性铁粉在加热条件下制备得到。回答下列问题:
      (1)实验室用如图所示装置制备 FeI2(已知焦性没食子酸的碱性溶液可吸收 O2)。
      ①装置中盛碱石灰的仪器名称为_______;若无此装置,铁粉可能参与的副反应的化学方程式为_______。
      ②反应装置与收集器连接处使用粗玻璃管代替细导管的原因是_______。
      ③实验操作为:搭好装置→检验装置气密性→装入药品→_______(填序号)→_______(填序号)→撤去酒精灯
      →关闭 K,停止通空气。缺少 正确序号依次应为_______。
      a.点燃酒精灯 b.打开 K,通入空气
      (2)化学兴趣小组为了探究 FeI2 还原性,进行了如下实验:取一定量的 FeI2 溶液,向其中滴加少量新制
      的氯水,振荡后溶液呈黄色。同学们对溶液变黄色的原因提出了不同的看法,甲同学认为是 FeI2 被 Cl2 氧
      化生成 I2,乙同学认为是 FeI2 被 Cl2 氧化生成 Fe3+。
      随后化学兴趣小组进行如下实验进行验证。
      实验步骤 现象 结论
      ①取少量黄色溶液于试 试管中溶
      甲同学观点正确 管中,滴加淀粉溶液 液变蓝色
      ②取少量黄色溶液于试
      _______ 乙同学观点不正确 管中,滴加 KSCN 溶液
      A.上述实验②中现象为_______。化学兴趣小组得到的结论:I-的还原性_______(填“>”“<”或“=”)
      Fe2+的还原性。
      B.依据 A 中所得结论,往含 0.3 ml 的溶液中通入 5.6 L 标准状况下的 Cl2,充分反应,请写出该反应
      的离子方程式_______。
      18. 各物质间的转化关系如下图所示,请完成下列空白。
      第 7页/共 9页
      (1)写出下列物质的化学式:C:_______G:_______。
      (2)写出硝酸银溶液与 E 溶液反应的离子方程式:_______。
      (3)写出 F 转化为 G 的化学方程式:_______。
      (4)实验室需要配制 0.200ml/L 的 Na2CO3 溶液 450mL。可供选用的仪器有:①胶头滴管②量筒③烧杯④
      玻璃棒⑤托盘天平(包括砝码盒)请回答下列问题:
      a.配制上述溶液时,需要 Na2CO3 固体的质量为_______g。
      b.除上述仪器外,完成该实验还缺少的玻璃仪器有_______(写仪器名称)。
      c.配制过程中的下列操作,对所配溶液的浓度有何影响?(用“偏高”、“偏低”和“无影响”填空)
      ①如果烧杯中的溶液转移到容量瓶时不慎洒到容量瓶外:_______。
      ②如果定容时俯视刻度:_______。
      19. 铬是一种具有战略意义的金属,它具有多种价态,单质铬熔点为 1857℃。
      (1)工业上以铬铁矿[主要成分是 Fe(CrO2)2]为原料冶炼铬的流程如图所示:
      Fe(CrO2)2 中各元素化合价均为整数,则Cr为_______价。实际化工生产中,通常将矿石粉碎,其目的是_______

      (2)Cr(OH)3 是两性氢氧化物,其性质类似于 Al(OH)3,请写出其分别与 NaOH 溶液、稀硫酸反应的离子
      方程式_______、_______。
      (3)写出 在酸性条件下被 Fe2+还原为 Cr3+的离子方程式_______。
      第 8页/共 9页
      (4)利用 K2Cr2O7 测定 CuI 样品中 CuI 质量分数(杂质不参加反应)的方法如下:称取 CuI 样品 1.00g,向其
      中加入足量 Fe2(SO4)3 溶液恰好使其溶解,生成 Fe2+、Cu2+和 I2.待充分反应后,滴加 5.000×10-2ml·
      L-1K2Cr2O7 溶液氧化其中的 Fe2+,当恰好完全反应时消耗 K2Cr2O7 溶液的体积为 20.00mL。相关化学反应方
      程式如下:
      ① 2CuI + 4Fe3+= 2Cu2+ + 4Fe2+ + I2
      ② + 6Fe2++14H+ = 2Cr3+ + 6Fe2++ 7H2O
      计算该样品中 CuI 的质量分数_______。
      第 9页/共 9页

      相关试卷

      四川省遂宁市蓬溪中学2025-2026学年高一上学期第三次质量检测化学试题(Word版附解析):

      这是一份四川省遂宁市蓬溪中学2025-2026学年高一上学期第三次质量检测化学试题(Word版附解析),文件包含四川省遂宁市蓬溪中学2025-2026学年高一上学期第三次质量检测化学试题原卷版docx、四川省遂宁市蓬溪中学2025-2026学年高一上学期第三次质量检测化学试题Word版含解析docx等2份试卷配套教学资源,其中试卷共27页, 欢迎下载使用。

      四川省蓬溪中学2025-2026学年高一上学期第二次质量检测化学试题(Word版附解析):

      这是一份四川省蓬溪中学2025-2026学年高一上学期第二次质量检测化学试题(Word版附解析),文件包含四川省蓬溪中学2025-2026学年高一上学期第二次质量检测化学试题原卷版docx、四川省蓬溪中学2025-2026学年高一上学期第二次质量检测化学试题Word版含解析docx等2份试卷配套教学资源,其中试卷共25页, 欢迎下载使用。

      四川省蓬溪中学2024-2025学年高三上学期11月第二次质量检测(期中)化学试题(Word版附解析):

      这是一份四川省蓬溪中学2024-2025学年高三上学期11月第二次质量检测(期中)化学试题(Word版附解析),文件包含四川省蓬溪中学校2024-2025学年高三上学期11月第二次质量检测期中化学试题Word版含解析docx、四川省蓬溪中学校2024-2025学年高三上学期11月第二次质量检测期中化学试题Word版无答案docx等2份试卷配套教学资源,其中试卷共23页, 欢迎下载使用。

      资料下载及使用帮助
      版权申诉
      • 1.电子资料成功下载后不支持退换,如发现资料有内容错误问题请联系客服,如若属实,我们会补偿您的损失
      • 2.压缩包下载后请先用软件解压,再使用对应软件打开;软件版本较低时请及时更新
      • 3.资料下载成功后可在60天以内免费重复下载
      版权申诉
      若您为此资料的原创作者,认为该资料内容侵犯了您的知识产权,请扫码添加我们的相关工作人员,我们尽可能的保护您的合法权益。
      入驻教习网,可获得资源免费推广曝光,还可获得多重现金奖励,申请 精品资源制作, 工作室入驻。
      版权申诉二维码
      月考专区
      • 精品推荐
      • 所属专辑9份
      欢迎来到教习网
      • 900万优选资源,让备课更轻松
      • 600万优选试题,支持自由组卷
      • 高质量可编辑,日均更新2000+
      • 百万教师选择,专业更值得信赖
      微信扫码注册
      手机号注册
      手机号码

      手机号格式错误

      手机验证码 获取验证码 获取验证码

      手机验证码已经成功发送,5分钟内有效

      设置密码

      6-20个字符,数字、字母或符号

      注册即视为同意教习网「注册协议」「隐私条款」
      QQ注册
      手机号注册
      微信注册

      注册成功

      返回
      顶部
      学业水平 高考一轮 高考二轮 高考真题 精选专题 初中月考 教师福利
      添加客服微信 获取1对1服务
      微信扫描添加客服
      Baidu
      map