搜索
      上传资料 赚现金

      (人教版)选择性必修第一册高二物理同步学案4.3 光的干涉(2份,原卷版+解析版)

      • 840.5 KB
      • 2025-12-24 15:20:12
      • 26
      • 0
      • ETliang
      加入资料篮
      立即下载
      查看完整配套(共2份)
      包含资料(2份) 收起列表
      学案
      (人教版)选择性必修第一册高二物理同步学案4.3 光的干涉(解析版).docx
      预览
      练习
      (人教版)选择性必修第一册高二物理同步学案4.3 光的干涉(原卷版).docx
      预览
      正在预览:(人教版)选择性必修第一册高二物理同步学案4.3 光的干涉(解析版).docx
      (人教版)选择性必修第一册高二物理同步学案4.3 光的干涉(解析版)第1页
      1/18
      (人教版)选择性必修第一册高二物理同步学案4.3 光的干涉(解析版)第2页
      2/18
      (人教版)选择性必修第一册高二物理同步学案4.3 光的干涉(解析版)第3页
      3/18
      (人教版)选择性必修第一册高二物理同步学案4.3 光的干涉(原卷版)第1页
      1/11
      (人教版)选择性必修第一册高二物理同步学案4.3 光的干涉(原卷版)第2页
      2/11
      (人教版)选择性必修第一册高二物理同步学案4.3 光的干涉(原卷版)第3页
      3/11
      还剩15页未读, 继续阅读

      高中物理人教版 (2019)选择性必修 第一册光的干涉课后作业题

      展开

      这是一份高中物理人教版 (2019)选择性必修 第一册光的干涉课后作业题,文件包含人教版选择性必修第一册高二物理同步学案43光的干涉解析版docx、人教版选择性必修第一册高二物理同步学案43光的干涉原卷版docx等2份试卷配套教学资源,其中试卷共29页, 欢迎下载使用。
      基础导学
      要点一、光的双缝干涉
      1.光的干涉实验最早是英国物理学家托马斯·杨在1801年成功完成的,杨氏实验有力地证明了光是一种波.
      2.双缝干涉实验
      (1)实验过程:让一束单色光投射到一个有两条狭缝S1和S2的挡板上,两狭缝相距很近,两狭缝就成了两个波源,它们的频率、相位和振动方向总是相同的,两个波源发出的光在挡板后面的空间互相叠加发生干涉现象.
      (2)实验现象:在屏上得到明暗相间的条纹.
      3.出现明暗条纹的判断
      (1)亮条纹:当两个光源与屏上某点的距离之差等于半波长的偶(填“奇”或“偶”)数倍时,出现亮条纹.
      (2)暗条纹:当两个光源与屏上某点的距离之差等于半波长的奇(填“奇”或“偶”)数倍时,出现暗条纹.
      要点二、干涉条纹和光的波长之间的关系
      1.若设双缝间距为d,双缝到屏的距离为l,光的波长为λ,则双缝干涉中相邻两个亮条纹或暗条纹的中心间距为Δx=eq \f(l,d)λ.
      2.用不同颜色的光进行干涉实验,条纹间距不同,红光条纹间距最大、黄光条纹间距比红光小,用蓝光时更小.
      要点三、薄膜干涉
      1.薄膜干涉是液膜前后两个面反射的光共同形成的.
      2.不同位置液膜前后两个面的反射光的路程差不同,某些位置两列波叠加后相互加强,出现亮条纹,另一些位置,两列波相互削弱,出现了暗条纹.
      要点突破
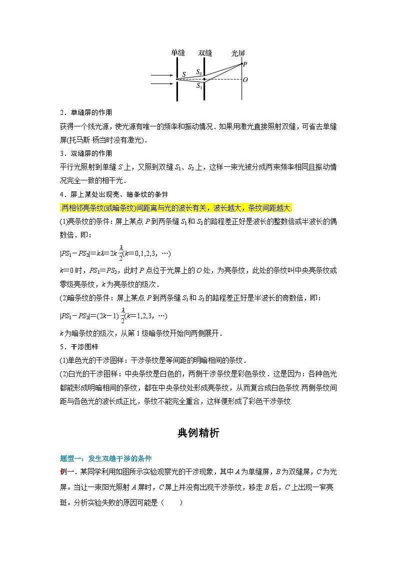
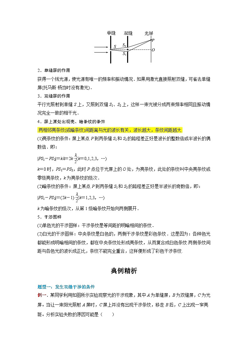
      突破一:双缝干涉的装置示意图
      实验装置如图2所示,有光源、单缝、双缝和光屏.
      2.单缝屏的作用
      获得一个线光源,使光源有唯一的频率和振动情况.如果用激光直接照射双缝,可省去单缝屏(托马斯·杨当时没有激光).
      3.双缝屏的作用
      平行光照射到单缝S上,又照到双缝S1、S2上,这样一束光被分成两束频率相同且振动情况完全一致的相干光.
      4.屏上某处出现亮、暗条纹的条件
      .两相邻亮条纹(或暗条纹)间距离与光的波长有关,波长越大,条纹间距越大.
      (1)亮条纹的条件:屏上某点P到两条缝S1和S2的路程差正好是波长的整数倍或半波长的偶数倍.即:
      |PS1-PS2|=kλ=2k·eq \f(λ,2)(k=0,1,2,3,…)
      k=0时,PS1=PS2,此时P点位于光屏上的O处,为亮条纹,此处的条纹叫中央亮条纹或零级亮条纹,k为亮条纹的级次.
      (2)暗条纹的条件:屏上某点P到两条缝S1和S2的路程差正好是半波长的奇数倍,即:
      |PS1-PS2|=(2k-1)·eq \f(λ,2)(k=1,2,3,…)
      k为暗条纹的级次,从第1级暗条纹开始向两侧展开.
      5.干涉图样
      (1)单色光的干涉图样:干涉条纹是等间距的明暗相间的条纹.
      (2)白光的干涉图样:中央条纹是白色的,两侧干涉条纹是彩色条纹.这是因为:各种色光都能形成明暗相间的条纹,都在中央条纹处形成亮条纹,从而复合成白色条纹.两侧条纹间距与各色光的波长成正比,条纹不能完全重合,这样便形成了彩色干涉条纹.
      典例精析
      题型一:发生双缝干涉的条件
      例一.某同学利用如图所示实验观察光的干涉现象,其中A为单缝屏,B为双缝屏,C为光屏。当让一束阳光照射A屏时,C屏上并没有出现干涉条纹,移走B后,C上出现一窄亮斑。分析实验失败的原因可能是( )
      A.单缝S太窄B.单缝S太宽
      C.S到S1和S2距离不相等D.阳光不能作为光源
      【答案】B
      【详解】双缝干涉实验中单缝的作用是获得线光源,而线光源可以看成是由许多个点光源沿一条线排列组成的,单缝的宽度应比较小,由题意知,这里观察不到光的干涉现象是由于单缝太宽,得不到线光源。
      故选B。
      变式迁移1:某同学自己动手利用如图所示器材观察光的干涉现象,当他用一束阳光照射到单缝屏上时,光屏上并没有出现干涉条纹。他移走双缝屏后,光屏上出现一窄亮斑。分析实验失败的原因,最大的可能性是( )
      A.单缝S太窄
      B.单缝太宽
      C.S到S1到S2的距离不等
      D.阳光不能作为光源
      【答案】.B
      【详解】
      AB.由题意可知,当他用一束阳光照射到A上时,屏C上并没有出现干涉条纹,他移走B后,C上出现一窄亮斑,说明缝的宽度太大,否则会出现衍射条纹,若单缝S太窄,他移走B后,C上出现衍射条纹,而不是一窄亮斑,故A错误,B正确;
      C.若S到S1和S2距离不等,仍出现干涉条纹,不过中央亮条纹不在屏与虚线的交点上,故C错误;
      D.若太阳光作光源,仍会出现衍射条纹,如今在C上出现一窄亮斑,说明能否作为光源无关,故D错误。
      故选B。
      题型二:干涉条纹间距与波长的关系
      例二.a光经过某干涉仪形成的光的干涉图样如图甲所示,若只将a光换成b光照射同一干涉仪,形成的光的干涉图样如图乙所示,则下列叙述正确的是( )
      A.a光的频率较大B.b光的频率较小
      C.a光的波长较大D.b光的波长较大
      【答案】C
      【详解】由图可知,a光的干涉条纹间距大于b光的条纹间距,同样的干涉装置,根据公式
      Δx= λ
      可知,波长越大,间距越大,所以a光的波长较大,b光的波长较小;根据公式
      f=
      可知,光速相同,波长越大,频率越小,所以a光的频率较小,b光的频率较大。故选C。
      变式迁移2:a、b两种单色光用同一双缝干涉裝置在空气中实验得到的干涉图像分别如图甲、乙所示,则下列说法正确的是( )
      A.在水中,单色光a比单色光b传播速度大
      B.从水中斜射进入空气,单色光a比单色光b全反射临界角大
      C.将原双缝干涉实验装置放入水中做实验,得到的干涉图样条纹间距变大
      D.将原双缝干涉实验装置放入水中做实验,适当调小双缝间距,可使干涉图样条纹间距不变
      【答案】.D
      【详解】
      A.由题图甲和题图乙可知,a单色光干涉条纹间距小,由
      可知,a单色光的波长短,因此a单色光的频率高,水对单色光a的折射率大,由
      可知,在水中,单色光a比单色光b传播速度小,选项A错误;
      B.由
      可知,从水中斜射进入空气,单色光a比单色光b全反射临界角小,选项B错误;
      C.由于光从空气进入水中,波长变短,由
      可知,将原双缝干涉实验装置放入水中做实验,得到的干涉图样条纹间距变小,选项C错误;
      D.将原双缝干涉实验装置放入水中做实验,由于单色光的波长入变短,由
      可知,适当调小双缝间距d,可使干涉图样条纹间距不变,选项D正确。
      故选D。
      题型三:明暗条纹的问题
      例三.如图所示是双缝干涉的实验装置,使用波长为600nm的橙色光照射单缝S,在光屏中央P处观察到亮条纹,在位于P的上方的P1处出现第一条亮纹中心,现换用波长为400nm的紫色光照射单缝S,则( )
      A.P和P1处都为亮条纹
      B.P和P1处都为暗条纹
      C.P处是亮条纹,P1处是暗条纹
      D.P处是暗条纹,P1处是亮条纹
      【答案】.C
      【详解】
      缝S1、S2到光屏中央P点的距离相等,无论什么色光,其相干光的路程差均为0,故P处都是亮条纹。对于波长为600nm的橙色光,S1、S2到P1点的路程差恰好为橙色光的1个波长,则换用波长为400nm的紫色光时,S1、S2到P1点的路程差恰好为橙色光的1.5个波长,因此紫色光照射时在P1处是暗条纹;故C正确,ABD错误;
      故选C。
      变式迁移3:如图所示是研究光的双缝干涉示意图,挡板上有两条狭缝,,经过,的两束光到达屏上时会产生干涉条纹。已知屏上的P点到两狭缝和的距离相等。如果入射光的波长为,把P处的亮条纹记作0号条纹,由P向上数,与0号亮条纹相邻的亮纹为1号亮纹,与1号亮纹相邻的亮纹为2号亮纹,则处的亮纹恰好是3号亮纹。当入射光的波长时,则处为( )
      A.4号亮纹B.4号暗纹C.6号亮纹D.6号暗纹
      【答案】A
      【详解】入射光的波长为时,处的亮纹恰好是3号亮纹,则满足
      当入射光的波长为时,则满足
      则处为4号亮纹,A正确。故选A。
      题型四:薄膜干涉问题
      例四.下列四幅图为光的相关现象,关于它们说法正确的是( )
      A.图甲为a、b两束单色光分别通过同一双缝干涉实验器材形成的图样,在同种均匀介质中,a光的传播速度比b光的大
      B.图乙为光导纤维示意图,内芯的折射率比外套的折射率小
      C.图丙为薄膜干涉示意图,两玻璃板的中间一端用薄片垫起,构成空气劈尖,干涉条纹的产生是由于光在上面玻璃板的前后两表面反射形成的两列光波叠加的结果
      D.图丁中,用自然光照射透振方向(箭头所示)互相垂直的前后两个竖直放置的偏振片,光屏依然发亮
      【答案】.A
      【详解】
      A.根据a、b两束单色光分别通过同一双缝干涉实验器材形成的图样可知
      而由可得
      由,可知
      则可知折射率满足
      由可得,在同种均匀介质中的传播速度满足
      故A正确;
      B.依据光的全反射条件需要光从光密介质进入光疏介质,可知内芯的折射率比外套的折射率大,B错误;
      C.根据薄膜干涉的产生原理可知,上述现象是由上方玻璃板的下表面和下方玻璃板的上表面反射的两列光叠加而成的,故C错误;
      D.自然光通过偏振片后形成偏振光,因两个偏振片的透振方向相互垂直,所以没有光射到光屏上,光屏发黑,D错误;
      故选A。
      变式迁移4:如图所示,把一个底角很小的圆锥玻璃体倒置(上表面为圆形平面,纵截面为等腰三角形)紧挨玻璃体下放有一平整矩形玻璃砖,它和圆锥玻璃体间有一层薄空气膜。现用红色光垂直于上表面照射,从装置的正上方向下观察,可以看到( )
      A.系列不等间距的三角形条纹B.一系列明暗相间的等间距圆形条纹
      C.若将红光换成白光,则看到黑白相间的条纹D.若将红光换成紫光,则看到的亮条纹数将变少
      【答案】.B
      【详解】
      AB.由于截面是等腰三角形,从圆心向外,经过相同的宽度空气膜厚度增加量相同,根据光的干涉原理,从装置的正上方向下观察,可以看到一系列明暗相间的等间距圆形条纹,A错误,B正确;
      C.若将红光换成白光,则看到明暗相间的彩色条纹,C错误;
      D.由于红光的波长比紫光的长,若将红光换成紫光,则看到条纹间距减小,从而亮条纹数将增多,D错误;
      故选B。
      强化训练
      选择题
      1.在双缝干涉实验中,某同学用黄光作为入射光,为了增大干涉条纹的间距,该同学可以采用的方法有( )
      A.增大双缝之间的距离
      B.减小双缝到屏的距离
      C.改用红光作为入射光
      D.改用蓝光作为入射光
      【答案】.C
      【解析】光的干涉现象中,条纹间距公式
      即干涉条纹间距与入射光的波长成正比,与双缝到屏的距离成正比,与双缝间距离成反比。
      A.增大双缝之间的距离,条纹间距减小,故A错误;
      B.减小双缝到屏的距离,条纹间距减小,故B错误;
      C.红光波长大于黄光波长,则条纹间距增大,故C正确;
      D.蓝光波长小于黄光波长,则条纹间距减小,故D错误。
      故选C。
      2.如图所示,把一个平行玻璃板压在另一个平行玻璃板上,一端用薄片垫起,构成空气劈尖.让单色光从上方射入,这时可以看到亮暗相间的条纹.下面关于条纹的说法中正确的是( )
      A.干涉条纹的产生是由于光在上面玻璃板的前后两表面反射形成的两列光波叠加的结果
      B.干涉条纹中的暗纹是由于两列反射光的波谷与波谷叠加的结果
      C.将上玻璃板平行上移,条纹间距变窄
      D.观察薄膜干涉条纹时,应在入射光一侧
      【答案】.D
      【解析】从空气膜的上下表面分别反射的两列光是相干光,发生干涉现象,出现条纹,所以此条纹是由上方玻璃板的下表面和下方玻璃板的上表面反射光叠加后形成的;
      A、是由于光在空气薄膜上下两表面反射形成的两列光波叠加的结果,且条纹间距都相等;故A错误;
      B、条纹中的暗纹是由于两列反射光的波谷与波峰叠加的结果,故B错误;
      C、当将上玻璃板平行上移,条纹间距不变,故C错误;
      D、薄膜干涉条纹时,眼睛应从入射光的同一侧,故D正确;
      故选D.
      3.2020年5月,我国第一台半导体激光隐形晶圆切割机研制成功。如图所示,两平行细激光束a、b射向空气中足够大的长方体透明材料的下表面,发现该材料的上表面只有一处有光线射出,则( )
      A.激光a的折射率大于激光b的折射率
      B.激光a的频率小于激光b的频率
      C.两束激光在材料的上表面发生了干涉
      D.有一束激光在材料的上表面发生了全反射
      【答案】.B
      【解析】AB.因玻璃砖的上表面只有一束光线射出,通过玻璃砖后a的侧移小于b的侧移,可知激光a的折射率小于激光b的折射率,激光a的频率小于激光b的频率,故A错误,B正确;
      C.两束激光的频率不同,则不可能在材料的上表面发生干涉,选项C错误;
      D.两束单色光在玻璃砖的上表面的入射角等于在下表面的折射角,根据光路可逆性原理知,两束单色光在玻璃砖的上表面都不会发生全反射,故D错误。
      故选B。
      4.在双缝干涉实验中,一钠灯发出的波长为589nm的光,在距双缝1.00m的屏上形成干涉图样.图样上相邻两明纹中心间距为0.350cm,则双缝的间距为( )
      A.2.06×10-7mB.2.06×10-4mC.1.68×10-4mD.1.68×10-3m
      【答案】.C
      【解析】根据双缝干涉实验中相邻两明纹中心间距公式有:Δx=,解得:d==×589×10-9m=1.68×10-4m,故C正确,ABD错误.
      5.用干涉法检查工件表面的质量,产生的干涉条纹是一组平行的直线,若劈尖的上表面向上平移一小段距离,如图所示,则干涉条纹宽度将( )
      A.变宽B.变窄C.不变D.无法确定
      【答案】.C
      【解析】要检查玻璃板上表面是否平整所以干涉形成的条纹是下板的上表面和上板的下表面的反射光干涉产生的。具体为:当两反射光的路程差(即膜厚度的2倍)是半波长的偶数倍,出现明条纹,是半波长的奇数倍,出现暗条纹,当劈尖的上表面向上平移一小段距离,亮条纹将向劈尖前一级亮条纹移动,但亮暗条纹间距不变,故C正确,ABD错误。
      故选C。
      6.在暗室中,用激光照射不透明挡板上的两条平行狭缝,在后面的光屏上观察到如图所示的条纹,下列说法正确的是( )
      A.这是光的衍射现象,说明光具有波动性B.这是光的衍射现象,说明光具有粒子性
      C.这是光的干涉现象,说明光具有波动性D.这是光的干涉现象,说明光具有粒子性
      【答案】C
      【详解】激光照射两个平行狭缝,两个狭缝形成两个光源,它们的频率、相位和振动方向相同,这两个光源发出的光在挡板后面的空间发生干涉现象,在光屏上形成干涉条纹,说明光具有波动性。故选C。
      7.如图所示是研究光的双缝干涉的示意图,挡板上有两条狭缝S1、S2,由S1和S2发出的两列波到达屏上时会产生干涉条纹。已知入射激光的波长为λ,屏上的P点到两缝S1和S2的距离相等,如果把P处的亮条纹记作第0号亮条纹,由P向上数,与0号亮条纹相邻的亮条纹为1号亮条纹,与1号亮条纹相邻的亮条纹为2号亮条纹,则P1处的亮条纹恰好是10号亮条纹.设直线S1P1的长度为r1,S2P1的长度为r2,则r2-r1等于( )
      A.9.5λB.10λ
      C.10.5λD.20λ
      【答案】B
      【详解】由题设可知,从中央亮条纹P算起,P1点处是第10号亮条纹的位置,表明缝S1、S2到P1处的距离差r2-r1为波长的整数倍,且刚好是10个波长,B正确。故选B。
      8.把一平行玻璃板压在另一个平行玻璃板上,一端用薄片垫起,构成空气劈尖,让单色光从上方射入,如图所示,这时可以看到明暗相间的条纹。下面关于条纹的说法中正确的是( )
      A.干涉条纹的产生是由于光在空气劈尖膜的上下两表面反射形成的两列光波叠加的结果
      B.干涉条纹中的暗纹是由于上述两列反射光的波谷与波谷叠加的结果
      C.增大薄片的厚度,条纹间距变大
      D.观察薄膜干涉条纹时,眼睛应在入射光的另一侧
      【答案】A
      【详解】AB.根据薄膜干涉的产生原理,上述现象是由空气膜上下表面反射的两列光叠加而成的,当波峰与波峰、波谷与波谷相遇叠加时,振动加强,形成亮条纹,故A正确,B错误;C.当增大薄片的厚度,即增大空气薄层的厚度,导致同级的光程差的间距变小,则干涉条纹间距会变小,故C错误;D.因相干光是反射光,故观察薄膜干涉时,应在入射光的同一侧,故D错误。故选A。
      9.把一个具有球面的平凸透镜平放在平行透明玻璃板上(如图)。现用某单色光垂直于平面照射,在装置的上方向下观察,可以看到干涉条纹。下列关于两束干涉光及干涉条纹的说法中正确的是( )
      A.两束干涉光是图中a、b面反射形成的
      B.干涉条纹是疏密均匀的同心圆
      C.若换一个表面曲率半径稍大的平凸透镜,条纹变密
      D.若改用波长更长的单色光照射,条纹变疏
      【答案】.D
      【详解】
      A.由图可见,设透镜的曲率半径为R,与接触点O相距为r处空气层的厚度为d,其几何关系式为
      由于R≫d,可以略去d2,得
      产生暗环的条件是:
      ,其中k=0,1,2,3,…
      为干涉暗条纹的级数;可得第k级暗环的半径为
      只要测出Dm与Dn(分别为第m与第n条暗环的直径)的值,就能算出R或λ。通过以上分析,可以得到,两束干涉光是图中b、c面反射形成的,A错误;
      B.干涉条纹不是疏密均匀的同心圆,越向外越稀疏,B错误;
      C.表面曲率半径R变大,若换一个表面曲率半径稍大的平凸透镜,条纹变疏,C错误;
      D.若改用波长λ更长的单色光照射,条纹变疏,D正确。
      故选D。
      10.把一平行玻璃板压在另一个平行玻璃板上,一端用薄片垫起,构成空气劈尖,让单色光从上方射入,如图所示。这时可以看到明暗相间的条纹。下面关于条纹的说法中正确的是( )
      A.干涉条纹是光在空气劈尖膜的前后两表面反射形成的两列光波叠加的结果
      B.干涉条纹中的暗条纹是上述两列反射光的波谷与波谷叠加的结果
      C.将上玻璃板平行上移,条纹逆向劈尖移动
      D.观察薄膜干涉条纹时,应在入射光的另一侧
      【答案】.A
      【详解】
      A.是由于光在空气薄膜上下两表面反射形成的两列光波叠加的结果,条纹间距都相等,故A正确;
      B.条纹中的暗纹是由于两列反射光的波谷与波峰叠加的结果,故B错误;
      C.条纹的位置与空气劈尖膜的厚度是对应的,当上玻璃板平行上移时,同一厚度的空气劈尖膜向劈尖移动,故条纹向着劈尖移动,故C错误;
      D.薄膜干涉条纹时,眼睛应从入射光的同一侧,故D错误。
      故选A。
      11.小华利用如图所示的装置测量某单色光的波长。实验中,小华想增加从目镜中观察到的条纹数量,可( )
      A.将透镜向单缝靠近
      B.使用间距更大的双缝
      C.将单缝向靠近双缝的方向移动
      D.将毛玻璃向远离双缝的方向移动
      【答案】.B
      【详解】
      增加从目镜中观察到的条纹数量,则需要减小条纹的宽度,根据相邻亮条纹间的距离为
      可得,增大双缝间距离或者减小毛玻璃与双缝的距离,均可达到目的。所以将透镜向单缝靠近或者将单缝向靠近双缝的方向移动都不可以。故ACD错误;B正确。
      故选B。
      12.如图所示,用单色光照射透明标准板M来检查平面N的上表面的平滑情况,观察到如图所示条纹中的P和Q情况,这说明( )
      A.此操作利用了光的偏振原理
      B.N的上表面B处向上凸起
      C.若出现两条相连的直线干涉条纹,则说明两条相连的干涉条纹所对应的空气薄膜厚度相等
      D.干涉条纹是由M下表面的入射光线和N的上表面的反射光线干涉形成的
      【答案】.B
      【详解】
      A.此操作利用了光的薄膜干涉原理,故A错误;
      B.当条纹向右弯曲(Q),说明等高线右移,即现在B处的空气薄膜高度和左边点的空气薄膜高度相同,则B处向上凸起,故B正确;
      C.两条相连的直线干涉条纹,说明此处的平面表面光滑,而标准板相对于待检查平面是倾斜的,则所对应的空气薄膜厚度有一定的差值,故C错误;
      D.干涉条纹分别由M下表面的反射光线和N的上表面的反射光线干涉形成的,故D错误。
      故选B。
      13.如图甲所示,某同学用双缝干涉实验装置测量光的波长。已知双缝间的距离d=0.20mm,双缝到屏间的距离L=60.0cm。接通电源,点亮光源,调整装置,当屏上出现干涉图样后,转动测量头上的手轮,移动分划板使分划板的中心刻线与某条亮条纹中心对齐时,游标卡尺(10分度)的示数如图乙所示;然后再转动手轮,分划板的中心刻线向右移动,当分划板的中心刻线与另一条亮条纹中心对齐时,游标卡尺的示数如图丙所示。已知这两条亮条纹中间还有四条亮条纹,则测得光的波长为( )
      A.B.C.D.
      【答案】.C
      【详解】
      图乙的读数为:
      19mm+40.1mm=19.4mm=0.0194m
      图丙的读数为:
      28mm+0.14mm=28.4mm=0.0284m
      相邻亮条纹间距
      单色光的波长
      则C项正确;ABD错误;
      故选C。

      相关试卷

      高中物理人教版 (2019)选择性必修 第一册光的干涉课后作业题:

      这是一份高中物理人教版 (2019)选择性必修 第一册光的干涉课后作业题,文件包含人教版选择性必修第一册高二物理同步学案43光的干涉解析版docx、人教版选择性必修第一册高二物理同步学案43光的干涉原卷版docx等2份试卷配套教学资源,其中试卷共29页, 欢迎下载使用。

      人教版 (2019)选择性必修 第一册光的干涉课后复习题:

      这是一份人教版 (2019)选择性必修 第一册光的干涉课后复习题,文件包含人教版选择性必修第一册高二物理上学期同步学案+巩固练习43光的干涉原卷版docx、人教版选择性必修第一册高二物理上学期同步学案+巩固练习43光的干涉解析版docx等2份试卷配套教学资源,其中试卷共32页, 欢迎下载使用。

      人教版 (2019)光的干涉当堂检测题:

      这是一份人教版 (2019)光的干涉当堂检测题,文件包含人教版选择性必修第一册高二物理同步分层练习43光的干涉原卷版docx、人教版选择性必修第一册高二物理同步分层练习43光的干涉解析版docx等2份试卷配套教学资源,其中试卷共19页, 欢迎下载使用。

      资料下载及使用帮助
      版权申诉
      • 1.电子资料成功下载后不支持退换,如发现资料有内容错误问题请联系客服,如若属实,我们会补偿您的损失
      • 2.压缩包下载后请先用软件解压,再使用对应软件打开;软件版本较低时请及时更新
      • 3.资料下载成功后可在60天以内免费重复下载
      版权申诉
      若您为此资料的原创作者,认为该资料内容侵犯了您的知识产权,请扫码添加我们的相关工作人员,我们尽可能的保护您的合法权益。
      入驻教习网,可获得资源免费推广曝光,还可获得多重现金奖励,申请 精品资源制作, 工作室入驻。
      版权申诉二维码
      高中物理人教版 (2019)选择性必修 第一册电子课本

      3 光的干涉

      版本: 人教版 (2019)

      年级: 选择性必修 第一册

      切换课文
      • 同课精品
      • 所属专辑23份
      • 课件
      • 教案
      • 试卷
      • 学案
      • 更多
      欢迎来到教习网
      • 900万优选资源,让备课更轻松
      • 600万优选试题,支持自由组卷
      • 高质量可编辑,日均更新2000+
      • 百万教师选择,专业更值得信赖
      微信扫码注册
      手机号注册
      手机号码

      手机号格式错误

      手机验证码 获取验证码 获取验证码

      手机验证码已经成功发送,5分钟内有效

      设置密码

      6-20个字符,数字、字母或符号

      注册即视为同意教习网「注册协议」「隐私条款」
      QQ注册
      手机号注册
      微信注册

      注册成功

      返回
      顶部
      学业水平 高考一轮 高考二轮 高考真题 精选专题 初中月考 教师福利
      添加客服微信 获取1对1服务
      微信扫描添加客服
      Baidu
      map