





所属成套资源:湖北省八校联考2026届高三上学期二模各学科试卷及答案
湖北省八校联考2026届高三上学期二模生物试卷(Word版附解析)
展开 这是一份湖北省八校联考2026届高三上学期二模生物试卷(Word版附解析),文件包含2026届湖北省八校联考二模生物试题原卷版docx、2026届湖北省八校联考二模生物试题Word版含解析docx等2份试卷配套教学资源,其中试卷共30页, 欢迎下载使用。
高三生物试题
本试卷共 8 页,共 22 题,全卷满分 100 分,考试用时 75 分钟。
注意事项:
、答题前,请将自己的姓名、准考证号、考场号、座位号填写在试卷和答题卡上,并将准考
证号条形码粘贴在答题卡上的制定位置。
、选择题的作答:每小题选出答案后,用 2B 铅笔把答题卡上对应题目的答案标号涂黑,写
在试卷、草稿纸和答题卡上的非答题区域均无效。
、非选择题作答:用黑色签字笔直接答在答题卡对应的答题区域内,写在试卷、草稿纸和答
题卡上的非答题区域均无效。
、考试结束后,请将答题卡上交。
1
2
3
4
一、单项选择题:本题共 18 小题,每题 2 分,共 36 分,在每小题给出的四个选项中,只有
一项是符合题目要求的。
1
. 细菌细胞膜内褶而成的囊状结构称为中体,如图所示。与细胞膜相比,中体膜上蛋白质含量较少,而脂
质含量相当。中体膜上附着细菌的呼吸酶系,中体分布有质粒和核糖体。中体下列叙述错误的是(
)
A. 中体是细菌进行细胞呼吸的场所
B. 中体膜以磷脂双分子层为基本骨架
C. 中体膜的功能比细胞膜的功能更复杂
D. 推测中体可能与线粒体的起源有关
2
. 如图表示组成细胞的元素、化合物及其作用,a、b、c、d 代表小分子物质,A、B、C 代表大分子物质,
下列叙述正确的有
第 1页/共 10页
①
②
③
④
物质 A 是淀粉,在动物细胞内与其具有相似功能的物质是糖原
物质 a、b、c 分别为葡萄糖、氨基酸、脱氧核糖
物质 a、b、c、d 进入细胞时分别需要不同的载体的协助,并消耗 ATP
若构成两个大分子物质 B 的小分子物质 b 的种类和数量相同,则这两个大分子物质 B 一定相同
A. 0 项
B. 1 项
C. 2 项
D. 3 项
3
. 细胞膜的特性和功能是由其结构决定的。下列叙述正确的是(
)
A. 细胞膜的脂质结构使溶于脂质的物质容易通过细胞膜
B. 由于磷脂双分子层内部是疏水 ,因此水分子不能通过细胞膜
C. 细胞膜含有的磷脂分子具有物质运输,信息交流的功能
D. 细胞的生长分裂、运动等现象不支持细胞膜的流动镶嵌模型
4
. 研究发现,当硝酸盐转运蛋白(NET1.1)磷酸化后,可以通过图 1 的方式吸收低浓度的硝酸盐,当 NET1.1
去磷酸化后,可以通过图 2 的方式吸收高浓度的硝酸盐,下列相关叙述错误的是(
)
A. NET1.1 的磷酸化过程属于吸能反应
B. 图 1 中蛋白 1 转运 H+过程中需要与 H+结合
C. 若细胞膜对 H+通透性发生改变可能会影响硝酸盐转运
D. 图 2 中 NET1.1 转运
的速率与
浓度成正比
第 2页/共 10页
5
. 细胞呼吸第一阶段包含一系列酶促反应,磷酸果糖激酶 1(PFK1)是其中的一个关键酶。细胞中 ATP 减
少时,ADP 和 AMP 会增多。当 浓度比变化时,两者会与 PFK1 发生竞争性结合而改变酶活性,
进而调节细胞呼吸速率,以保证细胞中能量的供求平衡。下列叙述正确的是(
A. 在细胞质基质中,PFK1 催化葡萄糖直接分解为丙酮酸等
B. PFK1 与 ATP 结合后,酶的空间结构发生改变而变性失活
C. ATP/AMP 浓度比变化对 PFK1 活性的调节属于正反馈调节
D. 运动时肌细胞中 AMP 与 PFK1 结合增多,细胞呼吸速率加快
)
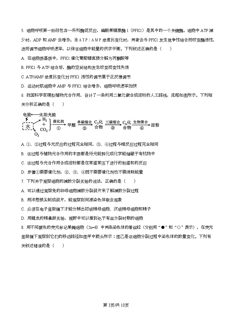
6
. 我国科学家模拟植物光合作用,设计了一条利用二氧化碳合成淀粉的人工路线,流程如图所示。下列相
关分析正确的是(
)
A. ①、②过程与光反应的过程完全相同,③、④过程与暗反应过程完全相同
B. 该过程与植物光合作用的本质都是将光能转化成化学能储藏于有机物中
C. 该过程与光合作用合成淀粉都是在常温常压下进行的较温和的反应
D. 步骤①需要催化剂,②、③、④既不需要催化剂也不需消耗能量
7
. 下列关于观察细胞的减数分裂实验的说法,正确的是(
)
A. 可以通过观察兔的卵母细胞减数分裂装片来了解减数分裂过程
B. 用洋葱根尖制成装片,能观察到同源染色体联会现象
C. 必须在电子显微镜下才能分辨出初级精母细胞、次级精母细胞和精子
D. 用蝗虫的精巢做实验,视野中可以看到处于有丝分裂时期的细胞
8
. 用不同颜色的荧光标记果蝇细胞(2n=8)中两条染色体的着丝粒(分别用“●”和“○”表示),在荧光
显微镜下观察到它们的移动路径如图甲中箭头所示;图乙是该细胞分裂过程中染色体的数量变化。下列有
关叙述错误的是(
)
第 3页/共 10页
A. ①→②时,细胞中同源染色体联会形成四分体
B. ④处的染色体互为同源染色体,含姐妹染色单体
C. 图乙的纵坐标应为 4n、2n,ab 时期对应图甲细胞
D. 由③→④的距离推测该细胞可能是初级精母细胞
9
. 某一较大动物种群,基因型为 AA、Aa、aa 个体数之比为 1:1:1(且三种基因型中的雌雄个体均相等)。
在这个种群中,只有表现型相同的个体间才能随机交配,表现型不同的个体间不能交配。从理论上分析,
该群体随机交配产生的 F1 中,基因型 Aa 个体所占比例为( )
A. 1/3
B. 1/2
C. 25%
D. 30%
1
0. 甲为人类性染色体的扫描电镜图,乙为人类性染色体的模式图。结合两图分析下列说法正确的是(
)
A. 位于性染色体上的基因的遗传总与性别相关联
B. XY 型性别决定的生物,Y 染色体总是比 X 染色体短小
C. 位于 II 同源区中的基因在遗传时,后代男女性状表现均一致
D. 正常情况下,位于 I、III 非同源区中的基因,在体细胞中可能有其等位基因
11. 基因是具有遗传效应的 DNA 片段,下列关于基因的说法,错误的是(
)
A. 基因的遗传效应是指基因能直接或间接影响蛋白质的合成
B. 基因的碱基对排列顺序的多样性决定了基因的多样性
第 4页/共 10页
C. 基因位于染色体上,基因在染色体上呈线性排列
D. DNA 的转录过程是以基因为单位进行的,实质是对基因的表达
1
2. 图 1 和图 2 表示某些生物体内的物质合成过程示意图,对此分析正确的是(
)
A. 图中甲和丙表示 mRNA,乙和丁表示核糖体
B. 乙和丁的移动方向均为从右向左
C. 图 1 形成的多肽链的氨基酸排列顺序各不相同
D. 图 1 和图 2 所示过程使得少量的 mRNA 分子可以迅速合成大量的蛋白质
1
3. 吖啶类染料是一类重要的诱变剂。若这类物质插在模板链上,新链合成时必须要有一个碱基与之配对;
若在合成的 DNA 新链中诱变剂取代一个碱基,在下一轮复制前该诱变剂丢失,则复制形成的 DNA 分子中
将会减少一个碱基对,该类诱变剂引起移码突变的过程如下图所示。下列叙述正确的是(
)
A. 上述变化可能使基因在表达时的终止提前或延迟
B. 由于密码子的简并性,上述突变一般不引起表型的改变
C. 上述增加或缺失碱基的突变会导致某一个氨基酸发生改变
D. 上述增加或缺失碱基的突变可能导致该细胞中基因数目增加或减少
1
4. 某蝴蝶的性别决定方式为 ZW 型,该蝴蝶的长口器和短口器分别由 Z 染色体上的一对等位基因 A 和 a
控制。现有一个可随机交配且数量很大的蝴蝶种群,该种群中雌、雄个体各占一半,没有迁移和突变,自
第 5页/共 10页
然选择对基因 A 和 a 都不起作用。假设该种群中雄性个体的基因型都为 ZAZa,雌性个体的基因型都为 ZaW
此代视为 F ,让其雌、雄个体随机交配得到 F ,再让 F 随机交配得到 F ,以此类交配方式进行若干代。
,
0
1
1
2
下列叙述正确的是(
)
A. 各代雌性群体中短口器基因频率随着随机交配代数的增加而逐渐减小
B. 随着随机交配代数的增加,各代雌、雄群体中长口器基因频率之差在增大
C. 若在某代达到遗传平衡,则该代雌性中 ZaW 基因型频率等于雄性中 ZaZa 基因型频率
D. 若 Fn+1 雌性群体中 Za 基因频率与 F 雌性群体中 Za 基因频率相等,则说明该种群在 F 达到遗传平衡
n
n
1
5. 听到上课铃声,同学们立刻走进教室,这一行为与神经调节有关。该过程中,其中一个神经元的结构及
其在某时刻的电位如图所示。下列关于该过程的叙述,错误的是(
)
A. 此刻①处 Na+内流,②处 K+外流,且两者均不需要消耗能量
B. ①处产生的动作电位沿神经纤维传播时,波幅一直稳定不变
C. ②处产生的神经冲动,只能沿着神经纤维向右侧传播出去
D. 若将电表的两个电极分别置于③④处,指针会发生偏转
1
6. 下列有关生长素的产生、运输和分布的叙述,正确的是(
)
A. 幼嫩的细胞对生长素的敏感性小于衰老细胞
B. 生长素合成和分布的主要场所是植物体的未成熟组织
C. 在植物体的幼嫩部位,生长素不可以逆浓度梯度运输
D. 呼吸抑制剂不会影响生长素的极性运输
1
7. 如图表示生态系统中生产者和初级消费者 能量类型和去向(d 表示营养级未被利用的能量)。下列相
关叙述错误的是(
)
第 6页/共 10页
A. 生产者和初级消费者获得能量 方式不相同
B. 生产者用于生长、发育和繁殖的能量一定包含 b1
C. 生产者到初级消费者的能量传递效率为 b /(a +b +c +d )×100%
1
1
1
1
1
D. 初级消费者粪便中的能量属于生产者所同化的能量
1
8. 高压蒸汽条件下持续 20 分钟会杀死芽孢,因此无菌操作中可利用非致病性的嗜热脂肪杆菌的芽孢作为
指示菌来测定灭菌的效果。灭菌结束后在塑料瓶外挤破含有培养液的安瓿瓶,使嗜热脂肪杆菌菌片浸没在
紫色培养液内并进行培养,如下图所示。若芽孢可以生长会使培养液变为黄色。下列叙述正确的是(
)
A. 嗜热脂肪杆菌的芽孢耐热性强,高压蒸汽灭菌不能杀死它
B 灭菌后挤破安瓿瓶,一段时间后培养液呈紫色说明灭菌彻底
C. 含有嗜热脂肪杆菌菌片的培养液从功能上属于选择培养基
D. 设置不灭菌的对照组,挤破安瓿瓶颜色不变说明结果可信
二、非选择题:本题共 4 小题,共 64 分。
1
9. 图 1 表示葡萄糖的部分代谢过程。图 2 表示 NADH 脱去氢并释放电子,电子最终传递给 O2,电子传递
过程中释放的能量驱动 H+从线粒体基质移至内外膜间隙中,随后 H+经 ATP 合成酶内部的通道流回线粒体
基质并促使 ATP 合成,然后与接受了电子的 O2 结合生成水。请回答下列问题:
第 7页/共 10页
(
(
1)图 1 中 a 代表的物质是_____,反应过程①②③④中,不能在人体细胞中进行的过程是______。
2)若剧烈运动时人体肌细胞无氧呼吸和有氧呼吸消耗的葡萄糖之比为 1:5,则消耗的氧气与产生的二氧
化碳之比为______。消耗同样多葡萄糖,①④过程比①②过程释放能量少的原因是_____。
3)图 2 中的 NADH 来自有氧呼吸的_____阶段,膜上蛋白质的功能有______(答出 2 点即可)。由图可知
H+以_____的方式由线粒体内外膜间隙运回线粒体基质,同时伴随 ATP 合成。
0. 将 SP8 噬菌体的双链 DNA 温和加热,两条链分离(DNA 变性),用密度梯度离心分离两条链。用 SP8
(
2
噬菌体感染枯草杆菌细胞后提取 RNA(图中 c),分别与分离的 SP8 噬菌体 DNA 单链混合。SP8 噬菌体的
DNA 分子由两条碱基组成很不平均的链构成。示意图如下:
(
1)SP8 噬菌体双链 DNA 中嘌呤与嘧啶的数量关系可用简式表示为______,其中 a 链的嘌呤与嘧啶的数
量关系可用文字表示为______。
(
2)构成 a、b 链的核苷酸由______键连接,a 链与 b 链之间相邻碱基由______键连接。
第 8页/共 10页
(
(
(
3)图中显示的实验结果是______。
4)由实验可知,______链为“重链”, ______链为模板链。
5)为什么要用 SP8 噬菌体感染枯草杆菌细胞后提取 RNA 分子?______。
2
1. 阅读材料,完成下列要求。
生长素(IAA)可以促进茎的伸长,有一种学说认为其原理是生长素可以导致细胞壁酸化变软,从而使细胞
增大。为验证该学说,某研究小组进行了实验。
实验材料:燕麦胚芽鞘切段、蒸馏水、IAA 溶液、酸性缓冲液、中性缓冲液(注:缓冲液可维持溶液中 pH
基本不变)。
实验分为 5 组,实验处理和结果如表。回答下列问题:
组别
A
实验处理
实验结果
不伸长
伸长
燕麦胚芽鞘切段+蒸馏水
燕麦胚芽鞘切段+IAA 溶液
燕麦胚芽鞘切段+酸性缓冲液
燕麦胚芽鞘切段+中性缓冲液
①
B
C
②
D
不伸长
③
E
(
(
(
1)E 组的实验处理①是_______。该实验的可变因素是_______。
2)预测 C 组及 E 组的实验结果:②_______,③_______。
3)实验中要控制好 IAA 溶液的浓度,原因是_______。燕麦胚芽鞘切段需将尖端去除,目的是_______。
植物细胞壁酸化后会变软与细胞间_______酶的水解作用有关,这些酶的最适 pH 较低。细胞壁变软导致其
伸缩性增加,细胞_______导致原生质体体积增大,最终导致细胞增大。
(
①
②
(
4)为进一步探究生长素导致细胞壁酸化的原理,研究小组又进行了下列实验:
燕麦胚芽鞘切段+克梭孢菌素→切段伸长
燕麦胚芽鞘切段+二硝基酚+IAA 溶液→切段不伸长
注:克梭孢菌素可促进细胞分泌氢离子,二硝基酚可抑制 ATP 合成)
上述实验表明,生长素导致细胞壁酸化的原理可能是_______。
2. 阅读材料,完成下列要求。
2
脱水素是青稞植株中 一种抗冻物质,脱水素基因 Dhn4 的结构如图 1 所示,其中 B 链为模板链。研究人员
第 9页/共 10页
利用图 2 所示的质粒,通过农杆菌转化法将该基因导入草莓中,成功培育出了抗冻草莓植株。回答下列问
题:
注:XhⅠ、KpnⅠ、PstⅠ为三种不同黏性末端的限制酶识别位点;AmpR 为氨苄青霉素抗性基因。
(
1)获取目的基因:提取青稞细胞的_______,经_______过程获得 cDNA。在 PCR 扩增 Dhn4 时应选择的
引物组合是_______,为使扩增后的产物按照正确方向与质粒连接,需在引物的_______(填“5'”或“3'”)末
端分别添加限制酶_______(顺序需与选择的引物组合对应)的识别序列。
(
2)构建基因表达载体:启动子的作用是_______;多种因素会影响 Dhn4 与质粒的连接效率,如温度与
pH 等操作环境、反应时间、质粒浓度及_______(举两例即可)等。
3)导入、筛选受体细胞:将重组质粒导入农杆菌内,然后在含_______的培养基上培养、筛选农杆菌,
再将阳性农杆菌与草莓叶片共培养,完成转化实验。
(
(
(
4)转基因植株的培育与检测:转基因草莓叶片经脱分化形成_______,然后通过调整培养基中的_______
填植物激素类型)配比,最终获得幼苗。可通过_______处理,从个体生物学水平对转基因是否成功进行
检测。
第 10页/共 10页
相关试卷
这是一份湖北省八校联考2026届高三上学期二模生物试卷(Word版附解析),文件包含2026届湖北省八校联考二模生物试题原卷版docx、2026届湖北省八校联考二模生物试题Word版含解析docx等2份试卷配套教学资源,其中试卷共30页, 欢迎下载使用。
这是一份湖北省部分高中2026届高三上学期二模联考生物试卷(Word版附解析),文件包含2026届湖北省部分高中联考二模生物试题原卷版docx、2026届湖北省部分高中联考二模生物试题Word版含解析docx等2份试卷配套教学资源,其中试卷共31页, 欢迎下载使用。
这是一份湖北省八校联考2026届高三上学期1月期末生物试题(Word版附解析),文件包含湖北省八校联考2026届高三上学期1月期末生物试题原卷版docx、湖北省八校联考2026届高三上学期1月期末生物试题Word版含解析docx等2份试卷配套教学资源,其中试卷共29页, 欢迎下载使用。
相关试卷 更多
- 1.电子资料成功下载后不支持退换,如发现资料有内容错误问题请联系客服,如若属实,我们会补偿您的损失
- 2.压缩包下载后请先用软件解压,再使用对应软件打开;软件版本较低时请及时更新
- 3.资料下载成功后可在60天以内免费重复下载
免费领取教师福利 





.png)




