





所属成套资源:湖北省部分高中2026届高三上学期二模联考各学科试卷及答案
湖北省部分高中2026届高三上学期二模联考生物试卷(Word版附解析)
展开 这是一份湖北省部分高中2026届高三上学期二模联考生物试卷(Word版附解析),文件包含2026届湖北省部分高中联考二模生物试题原卷版docx、2026届湖北省部分高中联考二模生物试题Word版含解析docx等2份试卷配套教学资源,其中试卷共31页, 欢迎下载使用。
本试卷共 8 页,共 22 题,全卷满分 100 分,考试用时 75 分钟。
★祝考试顺利★
注意事项:
1、答题前,请将自己的姓名、准考证号、考场号、座位号填写在试卷和答题卡上,并将准考
证号条形码粘贴在答题卡上的制定位置。
2、选择题的作答:每小题选出答案后,用 2B 铅笔把答题卡上对应题目的答案标号涂黑,写
在试卷、草稿纸和答题卡上的非答题区域均无效。
3、非选择题作答:用黑色签字笔直接答在答题卡对应的答题区域内,写在试卷、草稿纸和答
题卡上的非答题区域均无效。
4、考试结束后,请将答题卡上交。
一、单项选择题:本题共 18 小题,每题 2 分,共 36 分,在每小题给出的四个选项中,只有
一项是符合题目要求的。
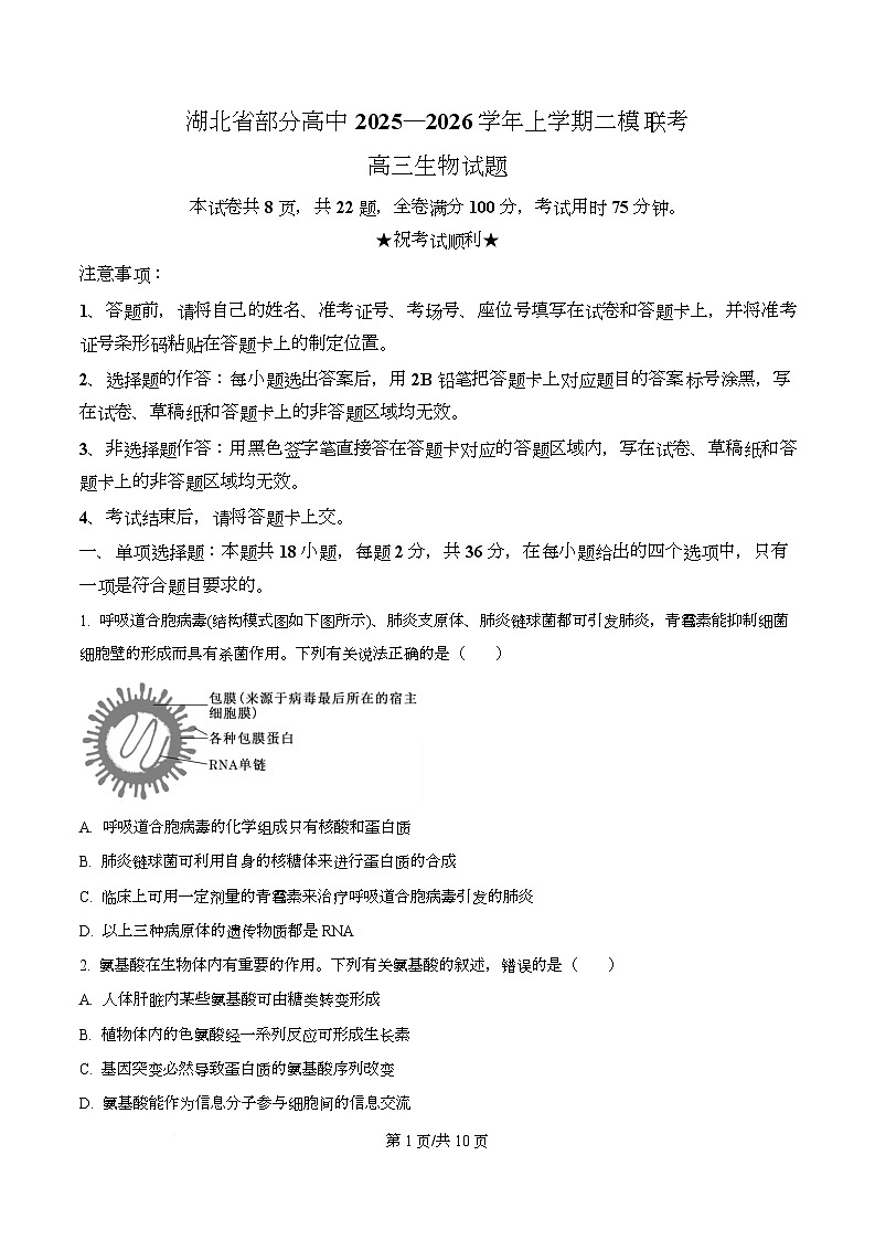
1. 呼吸道合胞病毒(结构模式图如下图所示)、肺炎支原体、肺炎链球菌都可引发肺炎,青霉素能抑制细菌
细胞壁的形成而具有杀菌作用。下列有关说法正确的是( )
A. 呼吸道合胞病毒的化学组成只有核酸和蛋白质
B. 肺炎链球菌可利用自身的核糖体来进行蛋白质的合成
C. 临床上可用一定剂量的青霉素来治疗呼吸道合胞病毒引发的肺炎
D. 以上三种病原体的遗传物质都是 RNA
2. 氨基酸在生物体内有重要的作用。下列有关氨基酸的叙述,错误的是( )
A. 人体肝脏内某些氨基酸可由糖类转变形成
B. 植物体内的色氨酸经一系列反应可形成生长素
C. 基因突变必然导致蛋白质的氨基酸序列改变
D. 氨基酸能作为信息分子参与细胞间的信息交流
第 1页/共 10页
3. 生物体内绝大多数膜融合都需要蛋白质的介导,即膜上的两组蛋白质相互作用结合成螺旋状的复合蛋白,
使磷脂分子失去稳定,进而重排形成融合孔,最终实现膜的融合,过程如图所示。下列相关叙述错误的是
( )
A. 图示过程表明膜上的蛋白质既能运动又能进行相互识别
B. 重排后的磷脂分子仍排成连续的两层与其具有亲水的尾部有关
C. 融合孔既可形成于不同种类的细胞之间,也可形成于细胞内部
D. 图示过程在细胞进行物质运输和信息传递等方面发挥重要作用
4. 如图甲、乙分别表示洋葱根尖在不同 O2 浓度及不同底物浓度情况下(其他条件适宜),从含硝酸钾的全
营养液中吸收 NO3 的速率曲线图。下列相关描述不正确的是( )
A. a 点时影响离子吸收速率的主要因素是能量
B. d 点时离子吸收速率不再增大是因为底物浓度太高,细胞发生质壁分离
C. c 点时影响离子吸收速率的主要因素是底物浓度
D. b 点时离子吸收速率不再增大是因为载体蛋白的数量有限
5. 如图表示细胞呼吸作用的过程,其中①~③代表有关生理过程发生的场所,甲、乙代表有关物质。下列相
关叙述正确的是( )
第 2页/共 10页
A. 甲、乙分别代表丙酮酸、[H] B. ①和②都具有双层生物膜
C. ①和②都能产生大量 ATP D. ②和③所含酶的种类相同
6. 将等量且足量的银杏种子分别放在 O2 浓度不同的密闭容器中,一段时间后,测定 O2 的吸收量和 CO2 的
释放量,结果如下表。下列有关叙述正确的是( )
O2 浓度
变化量
0 1% 2% 3% 5% 7% 10% 15% 20% 25%
O2 吸收量/ml 0 0.1 0.2 0.3 0.4 0.5 0.6 0.7 0.8 0.8
CO2 释放量/ml 1 0.8 0 6 0.5 0 4 0.5 0.6 0.7 0.8 0.8
A. 银杏种子细胞在 O2 浓度为 0~3%和 3%~25%时,分别进行无氧呼吸和有氧呼吸
B. 当 O2 浓度为 3%时,该种子细胞进行无氧呼吸消耗的葡萄糖是有氧呼吸消耗葡萄糖的 3 倍
C. O2 浓度越高,银杏种子细胞有氧呼吸越旺盛,产生 ATP 越多
D. 银杏种子细胞进行无氧呼吸时,产生酒精和 CO2
7. 下图表示植物细胞质分裂过程形成新的细胞壁的过程。下列叙述正确的是( )
A. 该过程发生在分裂末期,实现了遗传物质的均等分配
第 3页/共 10页
B. 真菌、细菌等生物有丝分裂时,也有细胞壁的形成
C. 微管的主要成分为蛋白质,对低温和秋水仙素敏感
D. 高尔基体小泡中含有固醇,小泡的膜可能形成新的细胞膜
8. 研究表明,人类许多疾病的发生,可能与细胞自噬发生障碍有关。下列关于细胞自噬的叙述,错误的是
( )
A. 细胞内的 ATP 能为细胞自噬过程提供能量
B. 溶酶体膜破裂释放出的各种酸性水解酶在细胞质基质中活性不变
C. 通过细胞自噬可以清除受损或衰老的细胞器及感染的微生物和毒素
D. 细胞在营养缺乏的条件下,可通过细胞自噬降解非必需物质以维持生存
9. 某同学将两色 围棋子放到不透明的箱子中,通过抓取围棋子模拟性状分离比的实验。下列叙述正确的
是( )
A. 甲、乙两个箱子代表雌雄生殖器官,两个箱子内的围棋子的数量必须相等
B. 每个箱子中两色的围棋子代表两种类型的配子,数量可以不相等
C. 从每个箱子抓取围棋子并统计后,围棋子不必放回
D. 多次抓取后,同色围棋子组合与不同色围棋子组合出现的比例大致相等,即杂合子与纯合子出现的频率
相等
10. 某雌雄同株二倍体植物的红花与白花分别由等位基因 A、a 控制,圆叶与尖叶分别由等位基因 B、b 控
制,已知 A、a 和 B、b 位于两对同源染色体上,A 对 a 为完全显性,B 对 b 为完全显性。现某双杂合植株
自交,子代中红花圆叶植株所占的比例为 5/9,则可推知该双杂合植株产生( )
A. 基因型为 Ab 的雌、雄配子均致死 B. 含 a 的花粉中有一半致死
C. 基因型为 AB 的雌配子或雄配子致死 D. 含 a 的配子中有一半致死
11. S 型肺炎双球菌菌株是人类肺炎和小鼠败血症的病原体,而 R 型菌株却无致病性。下列有关叙述正确的
是
A. 加热杀死的 S 型菌与 R 型菌混合使 R 型菌转化成 S 型菌属于基因突变
B. S 型菌与 R 型菌在结构上最大的不同是 S 型菌的菌体有多糖类的荚膜
C. 肺炎双球菌利用人体细胞的核糖体合成蛋白质
第 4页/共 10页
D. 高温处理过的 S 型菌蛋白质因变性而不能与双缩脲试剂发生紫色反应
12. mtDNA 是线粒体基质中的环状双链分子,能够自我复制。下列关于 mtDNA 的叙述,错误的是( )
A. mtDNA 分子中(A+G)/(T+C)的值与每条单链中的相等
B. 该 mtDNA 分子中每个脱氧核糖都和两个磷酸基团相连
C. mtDNA 能够与蛋白质结合形成 DNA-蛋白质复合物
D. mtDNA 不含游离的磷酸基团,通过卵细胞传递给后代
13. 一个初级精母细胞在减数分裂的第一次分裂时,有一对同源染色体不发生分离,所形成的次级精母细胞
减数分裂的第二次分裂正常。另一个初级精母细胞减数分裂的第一次分裂正常;减数分裂的第二次分裂时,
在两个次级精母细胞中,有一个次级精母细胞的 1 条染色体的姐妹染色单体没有分开。以上两个初级精母
细胞可产生染色体数目异常的精细胞,简称异常精细胞。上述两个初级精母细胞减数分裂的最终结果是
( )
A. 两者产生的精细胞全部异常
B. 两者都只产生一半异常精细胞
C. 前者产生的精细胞全部异常,后者产生一半异常精细胞
D. 前者产生一半异常精细胞,后者产生的精细胞全部异常
14. 水稻的育性由一对存在于细胞核中的等位基因 R、r 控制,其中 RR、Rr 可产生正常的雌雄配子,rr 只
产生雌配子;N(雄性可育)与 S(雄性不育)是存在于细胞质中的基因,只有细胞质和细胞核中均为雄性
不育基因时,个体才表现为雄性不育。下列有关叙述错误的是( )
A. 雄性不育植株不能通过自交将雄性不育的特性传递给它的子代
B. ♀N(rr)与♂S(rr)杂交产生的后代均为雄性不育
C. 不育系的发现免去了水稻杂交实验中去雄的实验步骤
D. 水稻种群中雄性可育植株共有 5 种基因型
15. 某同学为探究血浆对 pH 变化的调节作用,进行了如下实验。
步骤 1 号烧杯 2 号烧杯 3 号烧杯 4 号烧杯 5 号烧杯 6 号烧杯
等量 X 溶 等量 X 溶 ① 等量清水 等量缓冲液 等量清水 等量缓冲液
液 液
第 5页/共 10页
② 检测各烧杯中溶液的 pH
③ 每隔一段时间滴加 5 滴 0.1ml/LHCl 每隔一段时间滴加 5 滴 0.1ml/LNaOH
④ 检测各烧杯中溶液的 pH 变化
下列叙述正确的是( )
A. X 溶液由新鲜血液离心后的沉淀物制得
B. 本实验的自变量为步骤③滴加试剂的种类和滴数
C. 预测 2、3 号与 5、6 号烧杯内 pH 变化趋势分别完全相同
D. 本实验可说明血浆中 pH 稳态通过缓冲物质进行调节
16. 胎萌是指植物种子没有经过休眠期直接在植株上或果实内萌发的现象。芒果种子易发生胎萌,种子根穿
入果肉、穿出果皮影响了果实品质和商品外观并给果农造成巨大损害。为探究胚内源激素在种子成熟后胎
萌过程的影响,研究人员以某品种芒果为例测定了种子成熟后胎萌过程中胚内脱落酸(ABA)和赤霉素(GA₃)
的含量的变化,如图所示。下列有关叙述正确的是( )
A. 种子生理成熟向胎萌启动的关键转变时期是Ⅲ阶段
B. 胎萌发生期 ABA 含量异常升高,说明此时种子对 ABA 反应敏感性可能增高
C. 在种子成熟发育前喷施外源 ABA 可推迟或减少种子胎萌发生
D. 内源激素在种子萌发过程中起了重要作用,与芒果自身遗传特性无关
17. 在探究“培养液中酵母菌种群数量的变化”的实验中,观察到血细胞计数板(图 1,规格为 1mm×1mm×
0.1mm)计数室的某一个方格中酵母菌如图 2 所示分布。下列有关叙述正确的是( )
第 6页/共 10页
A. 该方格中酵母菌的数量应计为 7 个
B. 实验中被甲紫溶液染成紫色的酵母菌为活细胞
C. 该血细胞计数板上有 2 个计数室,玻片厚度为 0.1mm
D. 制片时,先用吸管滴加样液,再将盖玻片放在计数室上
18. “不对称体细胞杂交”是指将一个亲本的部分染色体或染色体上某些片段转移到另一个亲本体细胞内,获
得不对称杂种植株。大剂量的 X 射线能随机破坏染色体结构,使染色体发生断裂,细胞不再持续分裂。碘
乙酰胺使细胞质中某些酶失活,抑制细胞分裂。现欲利用“不对称植物体细胞杂交技术”使小麦获得偃麦草的
耐盐性状(耐盐基因位于细胞核中)。下列叙述正确的是( )
A. 该技术需要用纤维素酶、蛋白酶处理小麦和偃麦草的体细胞
B. 融合前用 X 射线照射小麦的原生质体、碘乙酰胺处理偃麦草的原生质体
C. 融合后能在植物组织培养的培养基上正常生长、分裂的即为融合成功的杂种细胞
D. 与小麦染色体数目相同的杂种植株不可能获得偃麦草的耐盐性状
二、非选择题:本题共 4 小题,共 64 分。
19. 阅读材料,完成下列要求。
高等动植物细胞进行有氧呼吸第三阶段时,NADH 中的电子经 UQ、蛋白复合体(Ⅰ、Ⅱ、Ⅲ、Ⅳ)传递至
O2 和 H+并生成 H2O。电子传递过程中释放的能量用于建立膜两侧 H+浓度差,使能量转换成 H+电化学势
能。H+经 ATP 合酶运回时释放能量用于 ATP 合成并缓慢产热;另一些 H+经 UCP 渗漏时 H+电化学势能将
以热能形式释放。以上途径称为细胞色素途径,其过程如下图。
图中的 AOX 是一种在植物细胞中广泛存在的氧化酶。在 AOX 参与下,电子可以不通过蛋白复合体Ⅲ和Ⅳ,
而是直接传递给 O2 和 H+并生成 H2O,大量能量以热能的形式释放,此途径称为 AOX 途径。
第 7页/共 10页
(1)上图所示的生物膜是_____________膜;图中 H+经 ATP 合酶的跨膜运输方式是__________。
(2)有些植物在开花期能够在短期内迅速产生并积累大量热能,使花温度显著高于环境温度(开花生热现象)
,UCP 的表达量也显著升高。开花生热可以促使植物生殖发育顺利完成。有氧呼吸的第一、二阶段也会释
放热量,但不会引起开花生热。原因是经过这两个阶段,能量大部分储存在_______________中。
(3)在耗氧量不变的情况下,若上图所示的膜结构上 AOX 和 UCP 含量提高,则经 ATP 合酶催化形成的
ATP 的量________填“减少”“增加”或“不变”2 分),原因是______________。
(4)已知二硝基酚(DNP)不影响线粒体的电子传递,但能使 H+不经过 ATP 合酶进入线粒体基质。为研究
短时低温对线粒体电子传递的影响,实验小组将水稻幼苗置于不同条件下处理,分组情况及实验结果如图
所示:
产生等量 ATP 时,与 25℃相比,4℃条件下有氧呼吸消耗葡萄糖的量________(填“较少”“较多”或“相等”)。
根据实验结果推测:短时低温(4℃)__________________(填“影响”或“不影响”)线粒体的电子传递。低温条件
下 ATP 合成减少,原因可能是____________。
20. 图为 T2 噬菌体侵染细菌实验的部分步骤和结果,请据图回答:
(1)T2 噬菌体的化学成分是___________,用放射性 32P 标记的是 T2 噬菌体的___________。
(2)要获得 32P 标记的噬菌体,必须用含 32P 的大肠杆菌培养,而不能用含 32P 的培养基培养,原因是
_______________________________________________________________。
(3)实验过程中搅拌的目的是__________________________________________,离心后放射性较高的是
___________。(填“上清液”或“沉淀物”)。
(4)接种噬菌体后培养时间过长,发现上清液中放射性增强,最可能的原因是___________________。
(5)赫尔希和蔡斯还设计了一组实验,请简述对照实验设计____________________________。预期的实验
结果是_______________________________________。
21. 阅读材料,完成下列要求
下图为反射弧模式图,A~E 表示其组成,甲、乙是置于神经纤维 B、D 上记录电位变化的电位计。请回答
第 8页/共 10页
下列问题:
(1)该反射弧中 C 为________________,E 的功能是________________。
(2)刺激 a 点能引起 A 的收缩,该过程________________ (填“属于”或“不属于”2 分)反射。在
________________ (填“a”“b”或“a 和 b”2 分)点给予足够强度刺激时,甲、乙两电位计都可记录到电
位变化。随后在 A 中的神经—肌肉接头(突触)处发生的信号变化是________________,引起上述信号变化
的信息分子是________________。
(3)将甲、乙两个蛙心分离出来,并在心脏中充入适量任氏液(主要成分为 0.7%NaCl 溶液,能维持一段时
间内离体蛙心正常的生理功能)。电刺激与甲心脏相连的神经,结果心跳加速、加强;随后将甲内的任氏液
取出并转移到乙心脏中,也引起乙心脏跳动加速、加强。对乙心脏跳动加速、加强最合理的解释是
_________________。
22. 啤酒于二十世纪初传入中国,属外来酒种,是以大麦芽、酒花、水为主要原料,经酵母菌发酵而成 饱
含二氧化碳的低酒精度酒。啤酒因具有浓郁的麦香味,深受广大消费者的喜爱。如图 1 为酿制啤酒的简易
过程。回答下列问题:
第 9页/共 10页
(1)利用酵母菌酿造啤酒的原理是__________________(用化学简式表示)。将原料放入沸水中混合蒸煮
的目的是_______________。待混合物冷却后再加入酵母菌的原因是_____________。
(2)啤酒制作中加糖的目的是____________________(答两点);搅拌的目的是
_________________________(答两点)。
(3)研究人员对几种啤酒酵母进行了研究,几种酵母发酵后的啤酒感官评分分别为:H-1:83 分,Z-2:70
分,J-3:80 分;Y-4:88 分,C-5:60 分。如图 2 为几种酵母菌菌株发酵速度的比较结果。根据实验结果
分析,实际的啤酒酿造中应选用的酵母菌菌株是________,理由是__________________________。
(4)酵母菌最适生长温度约为 28℃,欲从啤酒中初筛出耐高温的酵母菌菌株,你的操作思路是
_____________________________________________。
第 10页/共 10页
相关试卷 更多
- 1.电子资料成功下载后不支持退换,如发现资料有内容错误问题请联系客服,如若属实,我们会补偿您的损失
- 2.压缩包下载后请先用软件解压,再使用对应软件打开;软件版本较低时请及时更新
- 3.资料下载成功后可在60天以内免费重复下载
免费领取教师福利 

.png)





