搜索
      上传资料 赚现金

      专题3.1 概率初步【十一大题型】-【新教材】2024-2025学年七年级数学下册举一反三系列(北师大版2024)(原卷版+解析版)

      • 805.79 KB
      • 2025-12-08 12:18:56
      • 18
      • 0
      • 教习网2373707
      加入资料篮
      立即下载
      查看完整配套(共2份)
      包含资料(2份) 收起列表
      原卷
      专题3.1 概率初步【十一大题型】(举一反三)(北师大版2024)(原卷版).docx
      预览
      解析
      专题3.1 概率初步【十一大题型】(举一反三)(北师大版2024)(解析版).docx
      预览
      正在预览:专题3.1 概率初步【十一大题型】(举一反三)(北师大版2024)(原卷版).docx
      专题3.1 概率初步【十一大题型】(举一反三)(北师大版2024)(原卷版)第1页
      1/10
      专题3.1 概率初步【十一大题型】(举一反三)(北师大版2024)(原卷版)第2页
      2/10
      专题3.1 概率初步【十一大题型】(举一反三)(北师大版2024)(原卷版)第3页
      3/10
      专题3.1 概率初步【十一大题型】(举一反三)(北师大版2024)(解析版)第1页
      1/23
      专题3.1 概率初步【十一大题型】(举一反三)(北师大版2024)(解析版)第2页
      2/23
      专题3.1 概率初步【十一大题型】(举一反三)(北师大版2024)(解析版)第3页
      3/23
      还剩7页未读, 继续阅读

      专题3.1 概率初步【十一大题型】-【新教材】2024-2025学年七年级数学下册举一反三系列(北师大版2024)(原卷版+解析版)

      展开

      这是一份专题3.1 概率初步【十一大题型】-【新教材】2024-2025学年七年级数学下册举一反三系列(北师大版2024)(原卷版+解析版),文件包含专题31概率初步十一大题型举一反三北师大版2024原卷版docx、专题31概率初步十一大题型举一反三北师大版2024解析版docx等2份试卷配套教学资源,其中试卷共33页, 欢迎下载使用。
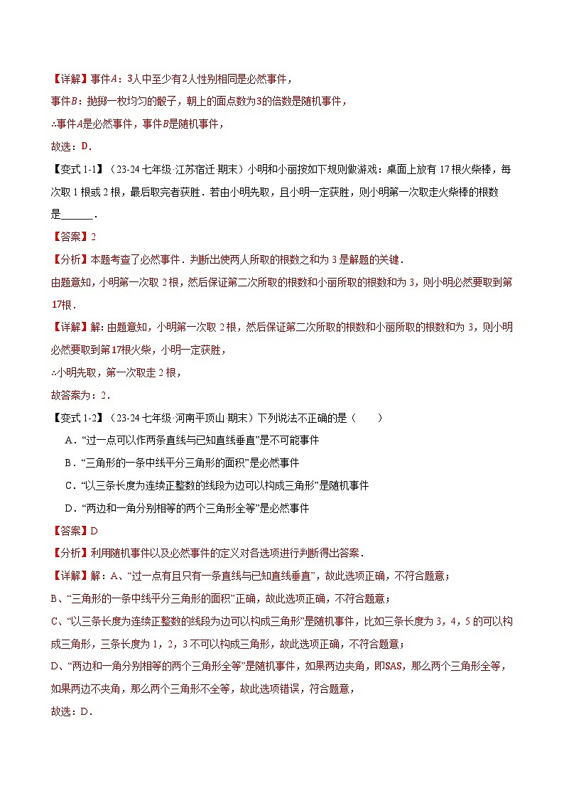
      专题3.1 概率初步【十一大题型】【北师大版2024】TOC \o "1-3" \h \u  HYPERLINK \l "_Toc29840" 【题型1 事件的分类】  PAGEREF _Toc29840 \h 1 HYPERLINK \l "_Toc15259" 【题型2 判断可能性的大小】  PAGEREF _Toc15259 \h 2 HYPERLINK \l "_Toc26859" 【题型3 由可能性的大小求值】  PAGEREF _Toc26859 \h 3 HYPERLINK \l "_Toc4851" 【题型4 求事件可能性的大小】  PAGEREF _Toc4851 \h 3 HYPERLINK \l "_Toc24993" 【题型5 几何图形中可能性的大小】  PAGEREF _Toc24993 \h 3 HYPERLINK \l "_Toc10038" 【题型6 根据可能性的大小进行排序】  PAGEREF _Toc10038 \h 4 HYPERLINK \l "_Toc14791" 【题型7 改变条件使事件发生的可能性相同】  PAGEREF _Toc14791 \h 5 HYPERLINK \l "_Toc12184" 【题型8 用频率估计概率】  PAGEREF _Toc12184 \h 6 HYPERLINK \l "_Toc32587" 【题型9 等可能事件的概率的计算】  PAGEREF _Toc32587 \h 7 HYPERLINK \l "_Toc4011" 【题型10 几何概率】  PAGEREF _Toc4011 \h 8 HYPERLINK \l "_Toc26450" 【题型11 游戏的公平性】  PAGEREF _Toc26450 \h 9知识点1:事件的分类在一定条件下,有些事件必然会发生,这样的事件称为必然事件;相反地,有些事件必然不会发生,这样的事件称为不可能事件;在一定条件下,可能发生也可能不会发生的事件称为随机事件。必然事件与不可能事件就是否会发生,就是可以事先确定的,所以它们统称为确定性事件。【题型1 事件的分类】【例1】(23-24七年级·陕西西安·期末)有两个事件,事件A:3人中至少有2人性别相同;事件B:抛掷一枚均匀的骰子,朝上的面点数为3的倍数.下列说法正确的是(    )A.事件A、B都是随机事件 B.事件A、B都是必然事件C.事件A是随机事件,事件B是必然事件 D.事件A是必然事件,事件B是随机事件【变式1-1】(23-24七年级·江苏宿迁·期末)小明和小丽按如下规则做游戏:桌面上放有17根火柴棒,每次取1根或2根,最后取完者获胜.若由小明先取,且小明一定获胜,则小明第一次取走火柴棒的根数是 .【变式1-2】(23-24七年级·河南平顶山·期末)下列说法不正确的是(  )A.“过一点可以作两条直线与已知直线垂直”是不可能事件B.“三角形的一条中线平分三角形的面积”是必然事件C.“以三条长度为连续正整数的线段为边可以构成三角形”是随机事件D.“两边和一角分别相等的两个三角形全等”是必然事件【变式1-3】(2024·宁夏石嘴山·一模)如图,电路图上有4个开关A、B、C、D和1个小灯泡,同时闭合开关A、B或同时闭合开关C、D都可以使小灯泡发光.下列操作中,“小灯泡发光”这个事件是随机事件的是(  )A.只闭合1个开关 B.只闭合2个开关C.只闭合3个开关 D.闭合4个开关知识点2:可能性的大小必然事件的可能性最大,不可能事件的可能性最小,随机事件发生的可能性有大有小。不同的随机事件发生的可能性的大小有可能不同。【题型2 判断可能性的大小】【例2】(23-24七年级·江苏南京·期中)七年级(1)班有40位同学,他们的学号是1−40,随机抽取一名学生参加座谈会,下列事件:①抽到的学号为奇数;②抽到的学号是个位数;③抽到的学号不小于35.其中,发生可能性最小的事件为 (填序号).【变式2-1】(23-24七年级·全国·课后作业)在某次花样滑冰比赛中,发生裁判受贿事件,竞赛委员会决定将裁判由原来的9名增加到14人,其中任取7名裁判的评分作为有效分,这样做的目的是 .【变式2-2】(2024·江西南昌·一模)袋中有红球4个,白球若干个,它们只有颜色上的区别.从袋中随机地取出一个球,如果取到白球的概率较大,那么袋中白球的个数可能是(    ).A.2 B.3 C.4 D.5【变式2-3】(23-24七年级·四川达州·期末)不透明的袋子中装有4个红球、3个黄球和5个蓝球,每个球除颜色不同外其它都相同,从中任意摸出一个球,则摸出 球的可能性最小.【题型3 由可能性的大小求值】【例3】(24-25七年级·福建福州·开学考试)在一个盒子中有除颜色外均相同的10个红球,8个绿球和一些黑球,从里面拿出一个球,拿出绿球的可能性小于13,那么至少有 个黑球.【变式3-1】(23-24七年级·江苏南京·期中)一个不透明的袋子中装有红球、白球共9个,这些球除颜色外都相同.若从中任意摸出一个球,则摸到白球的可能性大,则红球至多有 个.【变式3-2】(23-24七年级·江苏泰州·期中)不透明的袋子中装有红、黄、蓝三种颜色的球共20个,这些球除颜色外都相同,将球搅匀,从中任意摸出一个球,摸出的球是红球和不是红球的可能性一样,则黄球和蓝球共有 个.【变式3-3】(23-24七年级·广东梅州·开学考试)盒中装有红球、白球共11个,每个球除颜色外都相同,如果摸出任意一个球,摸到红球的可能性较大,则红球至少有 个.【题型4 求事件可能性的大小】【例4】(23-24七年级·上海崇明·期末)掷一枚骰子,点数是4的因数的可能性大小是 .【变式4-1】(23-24七年级·上海松江·期末)袋子里有3个红球,4个黄球和2个白球,除颜色外其他均相同.从袋子中任意取出一个球,取到黄球的可能性大小是 .【变式4-2】(23-24七年级·福建泉州·期末)一个口袋里装有只有颜色不同的红球和蓝球,已知红球30个,蓝球20个.闭上眼睛从口袋里拿出一个球是蓝球的可能性是 .【变式4-3】(23-24七年级·上海奉贤·期末)投掷一枚正方体骰子,朝上的一面是合数的可能性大小是 .【题型5 几何图形中可能性的大小】【例5】(23-24七年级·江苏南通·期中)在如图所示(A,B,C三个区域)的图形中随机地撒一把豆子,豆子落在_________区域的可能性最大(填A或B或C).    【变式5-1】(2024·北京房山·二模)如图是一个可以自由转动的转盘,转盘分成6个大小相同的扇形,颜色分为红、绿、黄三种颜色.指针的位置固定,转动的转盘停止后,其中的某个扇形会恰好停在指针所指的位置(指针指向两个扇形的交线时,当作指向右边的扇形).转动一次转盘后,指针指向 颜色的可能性大.【变式5-2】(23-24七年级·江苏常州·期末)如图,一张正方形纸片被分成了A、B、C三块区域,任意抛掷一粒米到纸片上,落在区域 (填“A”、“B”或“C”)的可能性最小.【变式5-3】(23-24七年级·北京顺义·期末)如图所示,有两个质地均匀且可以转动的转盘,转盘一被分成6个全等的扇形区域,转盘二被分成8个全等的扇形区域.在转盘的适当地方涂上灰色,末涂色部分为白色.用力转动转盘,请你通过计算判断,当转盘停止后哪一个转盘指针指向灰色的可能性大.【题型6 根据可能性的大小进行排序】【例6】(23-24七年级·安徽芜湖·期末)不确定事件发生的可能性未必是50%,可能大些,也可能小些,试按发生的可能性由大到小的顺序,把下列事件排列起来.事件一:我的书包里共有12本书,我随便把手往里一伸,恰好摸到数学书(假设书都同样厚).事件二:我花2元钱买了一张彩票,中了大奖,得500万元奖金.事件三:我抛了两次硬币,每次都是正面向上.事件四:这天早晨,我第一个来到教室.【变式6-1】(23-24七年级·江苏南京·阶段练习)从一副扑克牌中任意抽取1张,则下列事件:①这张牌是“2”,②这张牌是“红桃”,③这张牌是“黑桃 3”,按其发生的可能性从小到大的顺序是 (填写序号)【变式6-2】(23-24七年级·全国·单元测试)已知四个事件:①从装有5个红球的袋子中任取一球,取出的球是白球;②抛一枚图钉钉尖着地;③从高处抛出的物体落到地面;④将一枚硬币抛两次,都是正面朝上、请按发生机会由小到大的顺序将事件的序号排列在横线上: .【变式6-3】(23-24七年级·江苏徐州·期中)如图,转盘中8个扇形的面积都相等,任意转动转盘1次,当转盘停止转动时,估计下列事件发生的可能性的大小,并将这些事件的序号按发生的可能性从小到大的顺序排成一列是 .(填序号)(1)指针落在标有3的区域内;(2)指针落在标有9的区域内;(3)指针落在标有数字的区域内;(4)指针落在标有奇数的区域内.【题型7 改变条件使事件发生的可能性相同】【例7】(2024春·四川广元·七年级统考期末)在不透明的袋子中装有3个红球和5个黄球,每个球除颜色外都相同,从中任意摸出一个球(1)摸到哪种颜色球的可能性大?(2)请你通过改变袋子中某一种颜色球的数量,设计一种方案;使“摸出红球”和“摸出黄球”的可能性大小相同.【变式7-1】(23-24七年级·江苏苏州·期中)桌上倒扣着背面图案相同的5张扑克牌,其中3张黑桃、2张红桃.从中随机抽取1张.(1)能够事先确定抽取的扑克牌的花色吗?(2)你认为抽到哪种花色的可能性大?(3)能否通过改变某种花色的扑克牌的数量,使“抽到黑桃”和“抽到红桃”的可能性大小相同?【变式7-2】(23-24七年级·江苏常州·期中)一只不透明的袋子中有2个红球、3个绿球和5个白球,这些球除颜色外都相同,将球搅匀,从中任意摸出1个球.(1)会出现哪些可能的结果?(2)能够事先确定摸到的一定是红球吗?(3)你认为摸到哪种颜色的球的可能性最大?哪种颜色的球的可能性最小?(4)怎样改变袋子中红球、绿球、白球的个数,使摸到这三种颜色的球的概率相同?【变式7-3】(23-24七年级·江苏南京·期中)如图是一个可以自由转动的转盘,它被分成了6个面积相等的扇形区域.(1)转动转盘,当转盘停止转动时,记录下指针所指区域的颜色,则下列说法错误的是______(填写序号).①转动6次,指针都指向红色区域,说明第7次转动时指针指向红色区域;②转动10次,指针指向红色区域的次数一定大于指向蓝色区域的次数;③转动60次,指针指向黄色区域的次数正好为10.(2)怎样改变各颜色区域的数目,使指针指向每种颜色区域的可能性相同?写出你的方案.知识点3:用频率估计概率在随机事件中,一个随机事件发生与否事先无法预测,表面上瞧似无规律可循,但当我们做大量重复试验时,这个事件发生的频率呈现出稳定性,因此做了大量试验后,可以用一个事件发生的频率作为这个事件的概率的估计值。一般地,在大量重复试验中,如果事件A发生的频率mn稳定于某一个常数P,那么事件A发生的频率P(A)=P 。 【题型8 用频率估计概率】【例8】(23-24七年级·江西吉安·期末)某小组在“用频率估计概率”的实验中,统计了某种结果出现的频率,绘制了如图所示的折线图,那么符合这一结果的实验最有可能的是(    )袋子中有1个红球和2个黄球,它们只有颜色上的区别,从中随机地取出一个球是黄球 掷一枚质地均匀的硬币,落地时结果是“正面向上”掷一个质地均匀的正六面体骰子,落地时面朝上的点数是2D.在“石头、剪刀、布”的游戏中,小明随机出的是“剪刀”【变式8-1】(23-24七年级·陕西西安·期末)学完《概率初步》这一章后,老师让同学结合实例说一说自己的认识,请你判断以下四位同学说法正确的是(  )A.小智说,做3次掷图钉试验,发现2次钉尖朝上,因此钉尖朝上的概率是23B.小慧说,某彩票的中奖概率是5%,那么如果买100张彩票一定会有5张中奖C.小通说,射击运动员射击一次只有两种结果:中靶与不中靶,所以它们发生的概率都是12D.小达做了20次抛掷均匀硬币的试验,其中有5次正面朝上,15次正面朝下,他认为再做一次,正面朝上的概率是二分之一【变式8-2】(23-24七年级·北京石景山·期末)某林场要考察一种幼树在一定条件下的移植成活率,在移植过程中的统计结果如下表所示:在此条件下,估计该种幼树移植成活的概率为 (精确到0.01);若该林场欲使成活的幼树达到4.3万棵,则估计需要移植该种幼树 万棵.【变式8-3】(23-24七年级·四川成都·期末)如图是李老师制作的一个可以自由转动的转盘,如表是某同学收集的一组统计数据:蓝色部分的圆心角最有可能是(  )A.100° B.110° C.120° D.130°知识点4:等可能时间的概率一般地,对于一个随机事件A,我们把刻画其发生可能性大小的数值,称为随机事件A发生的概率,记作P(A)。一般地,如果在一次试验中,有n种可能的结果,并且它们发生的可能性都相等,事件A包含其中的m种结果,那么事件A发生的概率P(A)=mn。由m与n的含义可知0≤m≤n,因此0≤mn≤1,因此0≤P(A)≤1、当A为必然事件时,P(A)=1;当A为不可能事件时,P(A)=0.【题型9 等可能事件的概率的计算】【例9】(23-24七年级·北京石景山·期末)在“河南美食简介”竞答活动中,第一题组共设置“河南烩面”“胡辣汤”“洛阳浆面条”“开封双麻火烧”四种美食,参赛的甲队员从以上四种美食中随机选取一个进行简介,则恰好选中“胡辣汤”的概率是()A.12 B.13 C.14 D.23【变式9-1】(23-24七年级·四川宜宾·期末)一个不透明的口袋中装有若干个除颜色不同外其它都相同的小球,已知口袋中只装有3个红球,且摸到红球的概率为14,那么口袋中小球的总数为(    )A.4 B.9 C.12 D.15【变式9-2】(23-24七年级·湖北武汉·期末)某路口的人行造交通信号灯每分钟红灯亮25秒,绿灯亮30秒,黄灯亮5秒,当小明到达该路口时,遇到红灯的概率是 .【变式9-3】(23-24七年级·四川南充·期末)如图,有4张除图案不同外其余完全相同的卡片,现将这些卡片有图案的一面朝下洗匀,随机抽取1张,抽到的卡片上的图案可以作为一个正方体平面展开图的概率为 .【题型10 几何概率】【例10】(23-24七年级·山东威海·期末)如图,飞镖游戏板被等分成若干个相同的小正方形,某位同学向游戏板投掷飞镖,假设飞镖落在游戏板上每个点的概率相同,则落在涂色部分的概率为 .【变式10-1】(24-25七年级·四川资阳·期末)如图,在边长为1的小正方形网格中,△ABC的三个顶点均在格点上.若向正方形网格中投针,则针落在△ABC内部的概率是 .【变式10-2】(24-25七年级·湖北武汉·期末)如图,同心圆的大小圆半径比为5:3,随机向该同心圆及其内部区域投掷飞镖,则飞镖落在阴影区域的概率是 .【变式10-3】(23-24七年级·山东烟台·期末)如图是由16个相同的小正方形和4个相同的大正方形组成的图形,在这个图形内任取一 点P,则点P落在阴影部分的概率为(   )A.1750 B.1350 C.716 D.516【题型11 游戏的公平性】【例11】(24-25七年级·新疆吐鲁番·期末)如图所示,准备了三张大小相同的纸片,其中两张纸片上各画一个半径相等的半圆,另一张纸片上画一个正方形.将这三张纸片放在一个盒子里摇匀,随机地抽取两张纸片,若可以拼成一个圆形(取出的两张纸片都画有半圆形)则甲方赢;若可以拼成一个蘑菇形(取出的一张纸片画有半圆、一张画有正方形)则乙方赢.你认为这个游戏对双方是公平的吗?若不是,有利于谁? .【变式11-1】(24-25七年级·福建福州·期中)小明和小颖按如下规则做游戏:桌面上放有5支铅笔,每次取1支或2支,最后取完铅笔的人获胜,你认为这个游戏规则 .(填“公平”或“不公平”)【变式10-2】(24-25七年级·山东烟台·期中)小兰和小青两人做游戏,有一个质量分布均匀的六面体骰子,骰子的六面分别标有1,2,3,4,5,6,如果掷出的骰子的点数是偶数,则小兰赢;如果掷出的骰子的点数是3的倍数,则小青赢,那么游戏规则对 有利.【变式11-3】(24-25七年级·北京顺义·期末)如图,有8张标记数字1-8的卡片.甲、乙两人玩一个游戏,规则是:甲、乙两人轮流从中取走卡片;每次可以取1张,也可以取2张,还可以取3张卡片(取2张或3张卡片时,卡片上标记的数字必须连续);最后一个将卡片取完的人获胜.若甲先取走标记2,3的卡片,乙又取走标记7,8的卡片,接着甲取走两张卡片,则 (填“甲”或“乙”)一定获胜;若甲首次取走标记数字1,2,3的卡片,乙要保证一定获胜,则乙首次取卡片的方案是 .(只填一种方案即可) 移植的幼树n/棵5001000200040007000100001200015000成活的幼树m/棵42386817143456602085801030812915成活的频率mn0.8460.8680.8570.8640.8600.8580.8590.861转动转盘的次数1002003004005006007008009001000落在“蓝色”的次数306192118151182207242269302

      资料下载及使用帮助
      版权申诉
      • 1.电子资料成功下载后不支持退换,如发现资料有内容错误问题请联系客服,如若属实,我们会补偿您的损失
      • 2.压缩包下载后请先用软件解压,再使用对应软件打开;软件版本较低时请及时更新
      • 3.资料下载成功后可在60天以内免费重复下载
      版权申诉
      若您为此资料的原创作者,认为该资料内容侵犯了您的知识产权,请扫码添加我们的相关工作人员,我们尽可能的保护您的合法权益。
      入驻教习网,可获得资源免费推广曝光,还可获得多重现金奖励,申请 精品资源制作, 工作室入驻。
      版权申诉二维码
      初中数学北师大版(2024)七年级下册(2024)电子课本 新教材

      回顾与思考

      版本: 北师大版(2024)

      年级: 七年级下册(2024)

      切换课文
      • 同课精品
      • 所属专辑48份
      欢迎来到教习网
      • 900万优选资源,让备课更轻松
      • 600万优选试题,支持自由组卷
      • 高质量可编辑,日均更新2000+
      • 百万教师选择,专业更值得信赖
      微信扫码注册
      手机号注册
      手机号码

      手机号格式错误

      手机验证码 获取验证码 获取验证码

      手机验证码已经成功发送,5分钟内有效

      设置密码

      6-20个字符,数字、字母或符号

      注册即视为同意教习网「注册协议」「隐私条款」
      QQ注册
      手机号注册
      微信注册

      注册成功

      返回
      顶部
      中考一轮 精选专题 初中月考 教师福利
      添加客服微信 获取1对1服务
      微信扫描添加客服
      Baidu
      map