搜索
      上传资料 赚现金

      安徽省合肥市六校联盟2025-2026学年高二上学期期中考试生物试卷(Word版附解析)

      • 8.13 MB
      • 2025-12-05 11:45:50
      • 40
      • 0
      • 教习网3275309
      加入资料篮
      立即下载
      查看完整配套(共2份)
      包含资料(2份) 收起列表
      原卷
      安徽省合肥市普通高中六校联盟2025-2026学年高二上学期期中考试生物试题(原卷版).docx
      预览
      解析
      安徽省合肥市普通高中六校联盟2025-2026学年高二上学期期中考试生物试题 Word版含解析.docx
      预览
      正在预览:安徽省合肥市普通高中六校联盟2025-2026学年高二上学期期中考试生物试题(原卷版).docx
      安徽省合肥市普通高中六校联盟2025-2026学年高二上学期期中考试生物试题(原卷版)第1页
      高清全屏预览
      1/14
      安徽省合肥市普通高中六校联盟2025-2026学年高二上学期期中考试生物试题(原卷版)第2页
      高清全屏预览
      2/14
      安徽省合肥市普通高中六校联盟2025-2026学年高二上学期期中考试生物试题(原卷版)第3页
      高清全屏预览
      3/14
      安徽省合肥市普通高中六校联盟2025-2026学年高二上学期期中考试生物试题 Word版含解析第1页
      高清全屏预览
      1/26
      安徽省合肥市普通高中六校联盟2025-2026学年高二上学期期中考试生物试题 Word版含解析第2页
      高清全屏预览
      2/26
      安徽省合肥市普通高中六校联盟2025-2026学年高二上学期期中考试生物试题 Word版含解析第3页
      高清全屏预览
      3/26
      还剩11页未读, 继续阅读

      安徽省合肥市六校联盟2025-2026学年高二上学期期中考试生物试卷(Word版附解析)

      展开

      这是一份安徽省合肥市六校联盟2025-2026学年高二上学期期中考试生物试卷(Word版附解析),文件包含安徽省合肥市普通高中六校联盟2025-2026学年高二上学期期中考试生物试题原卷版docx、安徽省合肥市普通高中六校联盟2025-2026学年高二上学期期中考试生物试题Word版含解析docx等2份试卷配套教学资源,其中试卷共40页, 欢迎下载使用。
      (考试时间:75 分钟 满分:100 分)
      一、选择题(本大题共 25 小题,每小题 2 分,共 50 分。每小题只有一个正确答案,请把正
      确答案涂在答题卡上)
      1. 内环境稳态是机体进行正常生命活动 必要条件。人体稳态的调节能力是有一定限度的,当调节能力被
      突破时会出现病理性变化。下列现象属于内环境稳态失调的是( )
      A. 夏季中午进入暴晒的车中晕倒
      B. 短暂缺氧时呼吸加快
      C. 剧烈运动后,人体血浆 pH 由 7.42 下降到 7.38
      D. 在闷热的环境中汗液加速排出
      2. 下列各组化合物中全是内环境成分的是( )
      A. O2、CO2、血红蛋白、H+、Na+
      B. 载体蛋白、酶、抗体、激素、H2O
      C. 葡萄糖、Ca2+、麦芽糖、尿素
      D. 纤维蛋白原、K+、氨基酸、尿素、H2O
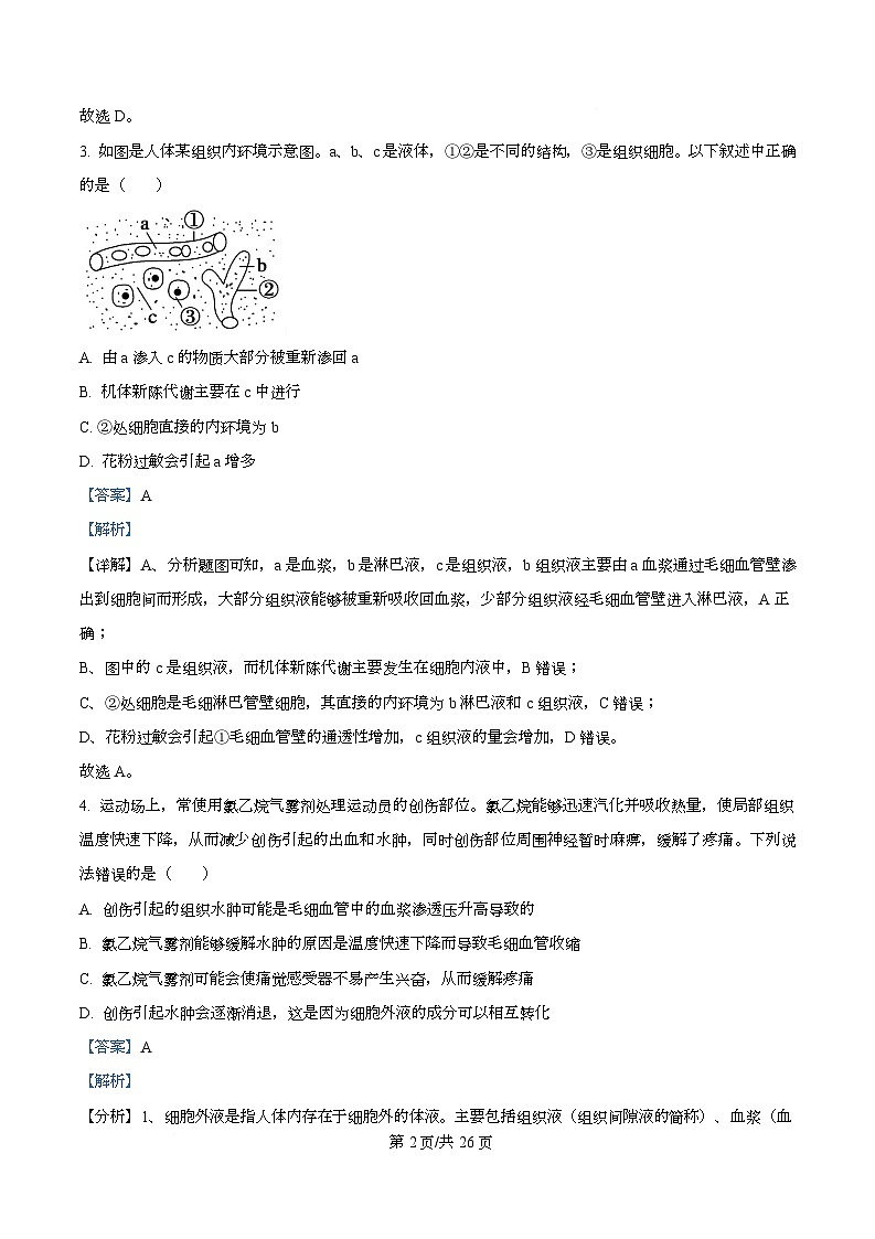
      3. 如图是人体某组织内环境示意图。a、b、c 是液体,①②是不同的结构,③是组织细胞。以下叙述中正确
      的是( )
      A. 由 a 渗入 c 的物质大部分被重新渗回 a
      B. 机体新陈代谢主要在 c 中进行
      C. ②处细胞直接的内环境为 b
      D. 花粉过敏会引起 a 增多
      4. 运动场上,常使用氯乙烷气雾剂处理运动员的创伤部位。氯乙烷能够迅速汽化并吸收热量,使局部组织
      温度快速下降,从而减少创伤引起的出血和水肿,同时创伤部位周围神经暂时麻痹,缓解了疼痛。下列说
      法错误的是( )
      第 1页/共 14页
      A. 创伤引起的组织水肿可能是毛细血管中的血浆渗透压升高导致的
      B. 氯乙烷气雾剂能够缓解水肿的原因是温度快速下降而导致毛细血管收缩
      C. 氯乙烷气雾剂可能会使痛觉感受器不易产生兴奋,从而缓解疼痛
      D. 创伤引起水肿会逐渐消退,这是因为细胞外液的成分可以相互转化
      5. 测谎仪是用于记录人在情绪变化时各种生理变化(呼吸、脉搏、血压和皮肤湿度等)的一种科学仪器。
      测谎的原理是绝大多数人在说谎或受到有关情绪词的影响时,会发生一系列自主神经系统功能的变化,检
      测这些变化可反映受试者当时的情绪状态,对答是否真实。受过专门训练、并有一定实践经验的人员做出
      的测谎结果,准确性可达 75%~80%,对案件审理有一定的参考价值,但不能作为证据,因为有 15%~20%的
      结果很不可靠,5%的结果可疑。下列关于测谎仪工作原理的叙述,错误的是( )
      A. 测谎时人的呼吸、脉搏的变化一般受自主神经系统控制,是不随意的
      B. 测量结果有偏差可能是内脏运动神经的活动并非完全自主
      C. 开发直接“追踪”神经细胞活动的测谎手段能提高准确度
      D. 交感神经和副交感神经的作用完全相反
      6. 通过对寿命超过 100 岁的人群研究发现,长寿基因 FX3(控制合成 FX3 蛋白的基因)可在人体衰老
      过程中促进大脑健康。当人脑细胞处于氧化应激时会死亡。研究发现在氧化应激时 FX3 蛋白会进入大脑
      神经干细胞(NAPC)的细胞核,阻止 NSPC 形成脑细胞,直到新环境支持新产生的脑细胞生存。下列相关
      叙述错误的是( )
      A. 脑细胞生存的直接环境是组织液
      B. 只有在氧化应激时 FX3 蛋白才会合成
      C. FX3 蛋白可通过核孔进入 NSPC 的细胞核
      D. FX3 促进大脑健康可能是通过阻止 NSPC 形成脑细胞实现的
      7. 如图表示三个神经元及其联系,其中“—○—

      相关试卷

      安徽省合肥市六校联盟2025-2026学年高二上学期期中考试生物试卷(Word版附解析):

      这是一份安徽省合肥市六校联盟2025-2026学年高二上学期期中考试生物试卷(Word版附解析),文件包含安徽省合肥市普通高中六校联盟2025-2026学年高二上学期期中考试生物试题原卷版docx、安徽省合肥市普通高中六校联盟2025-2026学年高二上学期期中考试生物试题Word版含解析docx等2份试卷配套教学资源,其中试卷共40页, 欢迎下载使用。

      2024~2025学年安徽省合肥市六校联盟高二上学期期中考试生物试卷(解析版):

      这是一份2024~2025学年安徽省合肥市六校联盟高二上学期期中考试生物试卷(解析版),共24页。试卷主要包含了单选题等内容,欢迎下载使用。

      安徽省合肥市六校联盟2024-2025学年高二上学期11月期中考试生物试卷(PDF版附解析):

      这是一份安徽省合肥市六校联盟2024-2025学年高二上学期11月期中考试生物试卷(PDF版附解析),共19页。

      资料下载及使用帮助
      版权申诉
      • 1.电子资料成功下载后不支持退换,如发现资料有内容错误问题请联系客服,如若属实,我们会补偿您的损失
      • 2.压缩包下载后请先用软件解压,再使用对应软件打开;软件版本较低时请及时更新
      • 3.资料下载成功后可在60天以内免费重复下载
      版权申诉
      若您为此资料的原创作者,认为该资料内容侵犯了您的知识产权,请扫码添加我们的相关工作人员,我们尽可能的保护您的合法权益。
      入驻教习网,可获得资源免费推广曝光,还可获得多重现金奖励,申请 精品资源制作, 工作室入驻。
      版权申诉二维码
      欢迎来到教习网
      • 900万优选资源,让备课更轻松
      • 600万优选试题,支持自由组卷
      • 高质量可编辑,日均更新2000+
      • 百万教师选择,专业更值得信赖
      微信扫码注册
      手机号注册
      手机号码

      手机号格式错误

      手机验证码 获取验证码 获取验证码

      手机验证码已经成功发送,5分钟内有效

      设置密码

      6-20个字符,数字、字母或符号

      注册即视为同意教习网「注册协议」「隐私条款」
      QQ注册
      手机号注册
      微信注册

      注册成功

      返回
      顶部
      学业水平 高考一轮 高考二轮 高考真题 精选专题 初中月考 教师福利
      添加客服微信 获取1对1服务
      微信扫描添加客服
      Baidu
      map