所属成套资源:湖南省新高考教学教研联盟2026届高三上学期12月联考(长郡二十校联盟)各学科试卷及答案
湖南省新高考教学教研联盟2026届高三上学期12月联考(长郡二十校联盟)英语试卷(PDF版附解析)
展开
这是一份湖南省新高考教学教研联盟2026届高三上学期12月联考(长郡二十校联盟)英语试卷(PDF版附解析),文件包含新高考教学教研联盟长郡二十校2026届高三年级12月联考英语试题12月联考CJpdf、新高考教学教研联盟长郡二十校2026届高三年级12月联考英语答案pdf等2份试卷配套教学资源,其中试卷共20页, 欢迎下载使用。
相关试卷
这是一份湖南省新高考教学教研联盟2026届高三上学期12月联考(长郡二十校联盟)英语试题(含答案、无答案),文件包含新高考教学教研联盟长郡二十校2026届高三年级12月联考英语试题12月联考CJpdf、新高考教学教研联盟长郡二十校2026届高三年级12月联考英语答案pdf等2份试卷配套教学资源,其中试卷共20页, 欢迎下载使用。
这是一份湖南省A佳教育联盟三新教育联考2025-2026学年高二上学期期中联考英语试卷(Word版附解析),文件包含湖南省A佳教育联盟三新教育联考2025-2026学年高二上学期期中联考英语试题原卷版docx、湖南省A佳教育联盟三新教育联考2025-2026学年高二上学期期中联考英语试题Word版含解析docx等2份试卷配套教学资源,其中试卷共38页, 欢迎下载使用。
这是一份湖南省名校联盟2026届高三上学期11月联考英语试卷(Word版附解析),文件包含湖南省名校联盟联考2026届高三上学期11月月考英语试题原卷版docx、湖南省名校联盟联考2026届高三上学期11月月考英语试题Word版含解析docx等2份试卷配套教学资源,其中试卷共35页, 欢迎下载使用。
相关试卷 更多
- 1.电子资料成功下载后不支持退换,如发现资料有内容错误问题请联系客服,如若属实,我们会补偿您的损失
- 2.压缩包下载后请先用软件解压,再使用对应软件打开;软件版本较低时请及时更新
- 3.资料下载成功后可在60天以内免费重复下载
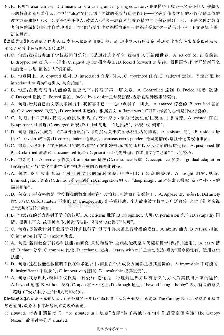
免费领取教师福利

