所属成套资源:(人教版)中考物理一轮复习考点讲与练+真题演练(2份,原卷版+解析版)
(人教版)中考物理一轮复习考点讲与练第13章 内能真题演练(2份,原卷版+解析版)
展开
这是一份(人教版)中考物理一轮复习考点讲与练第13章 内能真题演练(2份,原卷版+解析版),文件包含人教版中考物理一轮复习考点讲与练第13章内能真题演练原卷版docx、人教版中考物理一轮复习考点讲与练第13章内能真题演练解析版docx等2份试卷配套教学资源,其中试卷共28页, 欢迎下载使用。
1.(2022•赤峰)如图所示,一只锥形瓶中灌入氨气,另一只锥形瓶内壁贴一条浸过酚酞溶液的试纸。打开活塞,一会儿就可以看到试纸逐渐变红。这个现象主要表明( )
A.分子永不停息地运动B.分子间有间隙
C.分子间有作用力D.分子是很微小的
【答案】A。
【解答】解:由题意可知,打开活塞后,右侧浸过酚酞溶液的试纸逐渐变红,说明氨气从左侧的瓶中运动到了右侧的瓶中,这一现象表明分子在不停地做无规则运动,属于扩散现象。
故选:A。
2.(2022•无锡)如图所示,“天宫课堂”上王亚平老师将两块透明板上的水球接触后粘在一起,慢慢拉开板后形成一个长长的“液桥”,该现象主要说明了( )
A.水分子间有空隙
B.水分子间存在吸引力
C.水分子间存在排斥力
D.水分子处在永不停息的无规则运动中
【答案】B。
【解答】解:在“天宫课堂”上,将两块透明板上的水球接触后粘在一起,慢慢拉开板后形成一个长长的“液桥”,都说明了分子间存在相互作用的引力,故B正确,ACD错误。
故选:B。
3.(2022•宿迁)下列四幅图选自中国古代科技著作《天工开物》,有关说法正确的是( )
A.“场中打稻”中通过摔打的方法能将稻粒从稻秆上打落下来是因为稻粒有弹性
B.“赶稻及菽”中牛拉石碾的同时石碾也拉牛
C.“透火焙干”中把湿纸贴在墙上利用了湿纸受到的重力
D.“炒蒸油料”中在锅中翻炒的目的是通过做功的方法改变油料的内能
【答案】B。
【解答】解:
A、当摔打稻秆时,稻秆由静止变为运动,而稻粒由于惯性继续保持原来的静止状态,所以能将稻粒从稻秆上打落下来,这是利用稻粒的惯性,故A错误;
B、物体间力的作用是相互的,牛拉石碾的同时石碾也拉牛,故B正确;
C.“透火焙干”中把湿纸贴在热墙上,利用了分子间存在相互作用的引力,故C错误;
D.“炒蒸油料”中在灶台上炒油料时,油料从锅体上吸收热量,是通过热传递增加了油料的内能,故D错误。
故选:B。
4.(2022•常德)下列生活中的事例不能说明分子不停地做无规则运动的是( )
A.端午节蒸粽子时,满屋子都弥漫着粽香
B.将一勺糖放入一杯清水中,一段时间后整杯水都变甜了
C.打扫教室地面时,在阳光下看到灰尘在空中飞舞
D.腌制腊肉时,将盐涂抹在猪肉表面,几天后整块肉都变咸了
【答案】C。
【解答】A、端午节蒸粽子时,满屋子都弥漫着粽香,是分子运动,故A正确;
B、将一勺糖放入一杯清水中,一段时间后整杯水都变甜了,是分子运动的结果。故B正确;
C、打扫教室地面时,在阳光下看到灰尘在空中飞舞,是微小固体颗粒的运动。故C错误;
D、腌制腊肉时,将盐涂抹在猪肉表面,几天后整块肉都变咸了,是分子运动,故D正确。
故选:C。
5.(2020•郴州)质量相等的甲、乙两种液体吸收相同的热量后,甲升高的温度高于乙升高的温度。由此可知( )
A.甲液体的比热容大于乙液体的比热容
B.降低相同的温度,质量相等的甲液体放出的热量比乙液体放出的热量多
C.甲、乙两种液体相比较,乙液体更适合作冷却剂
D.甲物质的熔点高于乙物质的熔点
【答案】C。
【解答】解:
A、根据Q吸=cm△t,甲乙吸收热量相同,质量相等,△t甲>△t乙,所以甲的比热容小于乙的比热容,故A错误。
B、甲的比热容小于乙的比热容,根据Q放=cm△t,降低相同的温度,质量相等,所以甲放出热量小于乙放出热量,故B错误。
C、甲的比热容小于乙的比热容,说明乙的吸热本领强,用乙液体作冷却剂更合适,故C正确。
D、比热容跟物质的熔点没有关系,根据比热容关系不能判熔点高低,故D错误。
故选:C。
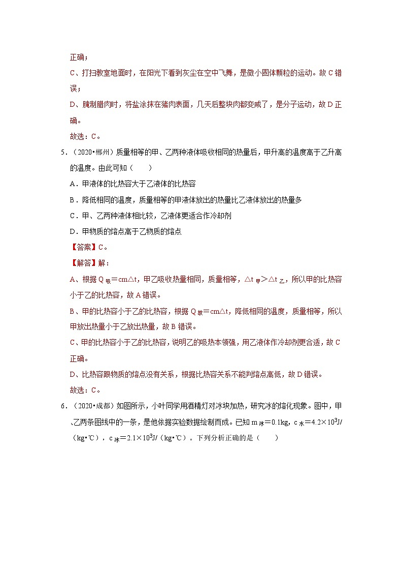
6.(2020•成都)如图所示,小叶同学用酒精灯对冰块加热,研究冰的熔化现象。图中,甲、乙两条图线中的一条,是他依据实验数据绘制而成。已知m冰=0.1kg,c水=4.2×103J/(kg•℃),c冰=2.1×103J/(kg•℃)。下列分析正确的是( )
A.小叶绘制的是乙图线
B.0~1min内冰块吸收的热量为2.1×103J
C.1~3min内温度不变,说明冰块没有吸收热量
D.如果酒精完全燃烧,酒精灯的加热效率可以达到100%
【答案】A。
【解答】解:
A、由图可知,在0~1min内,冰吸收热量,温度升高了5℃;冰化成水后,质量不变,根据题意可知,水的比热容是冰的比热容的2倍,根据Q=cm△t可知,水升高5℃所需的热量为冰升高5℃所需热量的2倍,即水升高5℃,所需的加热时间为2min,故乙图线是水的升温图像,故A正确;
B、冰吸收的热量为:Q冰=c冰m冰△t=2.1×103J/(kg•℃)×0.1kg×5℃=1.05×103J,故B错误;
C、由图可知,冰在熔化的过程中,温度保持不变,为晶体,这个过程中,冰会吸收热量,故C错误;
D、如果酒精完全燃烧,酒精放出的热量不可能全部被水吸收,存在能量的散失,所以效率不可能达到100%,故D错误。
故选:A。
7.(2022•西藏)一切物质的分子都在不停地做无规则运动,下列生活现象能体现分子热运动的是( )
A.酥油茶飘香B.赛马尘土飞扬
C.歌声余音绕梁D.冬天大雪纷飞
【答案】A。
【解答】解:A.酥油茶飘香是芳香分子在空气中不停地做无规则运动的结果,是扩散现象,故A符合题意;
B.赛马尘土飞扬,尘土飞扬属于机械运动,不是分子运动,故B不符合题意;
C.歌声余音绕梁,是声现象,不是分子运动,故C不符合题意;
D.冬天大雪纷飞属于机械运动,不是分子运动,故D不符合题意。
故选:A。
8.(2022•南通)如图所示,用充气的气球模拟“喷气火箭”,把封口的夹子松开,球内气体向后喷出,气球向前运动。此过程中( )
A.气球的弹性势能增大
B.喷出的气体内能减小
C.喷出的气体热运动加剧
D.喷出的气体向外界传递热量
【答案】B。
【解答】解:A、把封口的夹子松开,球内气体向外喷出,气球弹性形变变小,气球的弹性势能变小,故A错误;
B、喷出的气体对外做功,内能减小,故B正确;
C、喷出的气体对外做功,内能减小,温度降低,热运动变慢,故C错误;
D、喷出的气体对外做功,内能减小,温度降低,从外界吸热,故D错误。
故选:B。
9.(2022•武汉)如图所示,炽热的岩浆从覆盖着皑皑白雪的火山上喷涌而出。下列说法正确的是( )
A.白雪温度低,内能小
B.岩浆温度高,内能大
C.白雪温度低,分子热运动停止
D.岩浆温度高,分子热运动剧烈
【答案】D。
【解答】解:AB、内能是物体内部所有分子热运动的动能和分子势能的总和,与物体质量、温度、状态等有关,温度高的内能不一定大;温度低的内能不一定小,故AB错误。
CD、温度是分子平均动能的标志,物体的温度越高,分子热运动越剧烈,分子平均动能越大;分子热运动永不停息,白雪温度低,但分子热运动没有停止,故C错误;
岩浆温度高,分子热运动剧烈,故D正确。
故选D。
10.(2020•莱芜区)如图是2020年3月23日﹣25日济南和青岛两地的气象信息.由图可知:沿海城市青岛的昼夜温差较小,而内陆城市济南的昼夜温差却较大。这主要是因为( )
A.海水的温度比砂石的温度低 B.海水吸收热量比砂石吸收热量多
C.海水的内能比砂石的内能多 D.海水的比热容比砂石的比热容大
【答案】D。
【解答】解:
沿海地区水多;内陆地区水少、沙石多,因为水的比热容较大,白天,相同质量的水和沙石比较,吸收相同的热量,水的温度升高的少;夜晚,放出相同的热量,水的温度降低的少,使得沿海地区昼夜的温差小,所以海滨城市青岛的昼夜温差较小,而济南的昼夜温差较大,故D正确。
故选:D。
11.(2022•泰州)夏天,将饮料放入冰箱冷藏室,饮料温度降低。下列说法正确的是( )
A.饮料将温度传递给冰箱中的空气
B.饮料放出热量后自身所含热量减少
C.饮料温度降低的过程伴随着内能的转移
D.饮料放热是因为饮料的内能比冰箱中空气的内能多
【答案】C。
【解答】解:A、饮料放进冰箱后,温度较高的饮料放出热量、温度降低,饮料将热量传递给冰箱中的空气,而不是将温度传递给冰箱中的空气,故A错误;
B、热量是过程量,只能说吸收或放出,不能说含有,故B错误;
C、是通过热传递的方式改变物体的内能,热传递是能的转移过程,故C正确;
D、饮料放热是因为饮料的温度比冰箱中空气的温度高,内能的影响因素:质量、温度和状态,无法比较内能多少,故D错误。
故选C。
12.(2022•滨州)小华同学用如图甲所示的装置给冰加热。根据实验记录的数据,他绘制了如图乙所示冰熔化时温度随时间变化的图象。小华又继续加热一段时间,观察到水沸腾时温度计的示数如图丙所示。下列说法正确( )
A.BC段表示冰的熔化过程,继续吸热温度保持不变,处于固液共存状态
B.比较AB段和CD段可知,AB段的比热容是CD段比热容的2倍
C.水的沸点是98℃,由此可以判断此时的大气压高于一个标准大气压
D.水沸腾时烧杯上方出现大量的“白气”,这些“白气”的形成属于汽化现象
【答案】A。
【解答】解:A、BC段表示冰的熔化过程,继续吸热温度保持不变,处于固液共存状态,故A正确;
B、CD段加热时间是AB段加热时间的两倍,也CD段吸收的热量是AB段的两倍,CD段温度变化10℃,AB段温度变化了10℃,被加热物质的质量不变,根据Q=cmΔt可知,===,CD段的比热容是AB段比热容的2倍,故B错误;
C、水的沸点为98℃,小于标准大气压下的100℃,说明当地气压低于标准大气压,故C错误;
D、水沸腾时烧杯上方出现大量的“白气”,白气是由气态变成液态形成的,这些“白气”的形成属于液化现象,故D错误。
故选:A。
13.(多选)(2020•黑龙江)有关温度、热量和内能的说法正确的是( )
A.物体放出热量,其内能一定减小,温度一定降低
B.热量总是从内能多的物体向内能少的物体传递
C.将热水倒入碗里,碗变热是通过热传递的方式改变了它的内能
D.冰在熔化过程中,内能增加而温度保持不变
【答案】CD。
【解答】解:
A、物体放出热量,内能一定减小,但温度不一定降低,如晶体在凝固过程中,放出热量、内能减少,但温度保持不变,故A错误;
B、热量总是从温度高的物体向温度低的物体传递,内能大的物体温度不一定高,故B错误;
C、把热水倒入碗中,碗的温度升高,是通过热传递的方式改变了它的内能,故C正确;
D、冰在熔化过程中持续吸收热量,虽然温度保持不变,但内能增加,故D正确。
故选:CD。
14.(多选)(2022•潍坊)用相同的加热装置分别对固态物质a、b、c加热,它们的温度随加热时间变化关系如图所示。不计热量损失,以下分析正确的是( )
A.t1∼t2时间内,a、c吸收热量相同
B.t2∼t3时间内,a的内能不变
C.b的比热容可能大于c的比热容
D.若a、b是同种物质,则b的质量小于a的质量
【答案】AC。
【解答】解:由图象知:
A、用相同的加热装置,t1∼t2时间内,加热时间相同,所以a、c吸收热量相同,故A正确;
B、t2﹣t3时间内物质a处于熔化过程,温度虽然不变,但继续吸收热量,所以其内能增加,故B错误;
C、用相同的加热装置对b、c两种物质加热时,0﹣t3时间内两种物质吸收的热量相同,c物质升高的温度较小,但b、c物质质量不确定,由公式c=知,b的比热容可能大于c的比热容,故C正确;
D、如果a、b是同种物质,比热容相同,升高相同的温度时,b的加热时间长,b吸收的热量多,根据Q=cmΔt知,b的质量大于a的质量,故D错误。
故选:AC。
二、填空题。
15.(2022•辽宁)劳动课上小玉学习了一道中国传统美食“拔丝地瓜”的做法。刚出锅的“拔丝地瓜”香气四溢,这是 扩散 现象;制作“拔丝”用的糖浆,需要不断地加热、搅拌,主要通过 热传递 的方式改变糖浆内能;咀嚼时感觉糖粘牙,因为分子间存在 引力 。
【答案】扩散;热传递;引力。
【解答】解:
(1)刚出锅的“拔丝地瓜”香气四溢,是分子不停地做无规则运动的结果,属于扩散现象。
(2)制作“拔丝”用的糖浆,需要不断地加热,糖浆吸收热量、温度升高、内能增加,属于热传递方式改变糖浆内能。
(3)咀嚼时感觉糖粘牙,因为分子间存在引力。
故答案为:扩散;热传递;引力
16.(2022•遵义)“七一”建党节前夕,名城遵义老城区被各色鲜花装扮起来,人们闻到扑鼻而来的花香,这是 扩散 现象;人们从不同方向都能看到道路两旁迎风招展的鲜红旗帜,这是光的 漫反射 (选填“镜面反射”或“漫反射”)现象。
【答案】扩散;漫反射。
【解答】解:“七一”建党节前夕,名城遵义老城区被各色鲜花装扮起来,人们闻到扑鼻而来的花香,是花的芳香分子扩散到空气中,是扩散现象;
人们从不同方向都能看到道路两旁迎风招展的鲜红旗帜,这是因为光在旗帜表面发生了漫反射。
故答案为:扩散;漫反射。
17.(2022•攀枝花)攀枝花四季花果飘香,我们能闻到香味,是因为香味分子的 扩散 现象。5月正是油桃成熟的时节,油桃受到阳光照射,内能增加,是通过 热传递 的方式实现的。
【答案】扩散;热传递。
【解答】解:(1)我们能闻到香味,是因为香味分子在不停地做无规则运动,发生了扩散现象。
(2)油桃受到阳光照射,油桃从太阳吸收热量,是通过热传递改变物体内能。
故答案为:扩散;热传递。
18.(2022•遵义)今年端午节期间,某同学一家驾驶小汽车从遵义城区前往赤水探亲,全程250km,用时约3.25h,该小汽车全程的平均速度约 77 km/h(计算结果保留整数);该小汽车的发动机是汽油机,汽油机工作时主要通过 做功 方式改变气缸内气体的内能。
【答案】77;做功。
【解答】解:小汽车的平均速度v==;汽油机压缩冲程中,通过做功的方式改变气缸内气体的内能。
故答案为:77;做功。
19.(2022•烟台)装修房屋时,如果选用不环保的材料会闻到对人体有害的刺激性气味。材料散发出刺激性气味是 扩散 现象,说明了 分子在永不停息地做无规则运动 。这种现象在夏天特别明显,原因是 温度越高,分子无规则运动越快 ,所以我们要选用优质环保的材料进行装修。
【答案】扩散;分子在永不停息地做无规则运动;温度越高,分子无规则运动越快。
【解答】解:由于一切物质的分子都在永不停息地做无规则运动,故装修材料散发出刺激性气味,这种现象叫做扩散现象;
夏天天气炎热,温度高,分子的热运动会加快,所以夏天这种气味会更明显。
故答案为:扩散;分子在永不停息地做无规则运动;温度越高,分子无规则运动越快。
20.(2022•威海)为了定量研究机械能和内能之间的转化是否遵循能量守恒定律,小明利用如图所示装置进行实验。重物A在下落1m的过程中通过滑轮、轻绳带动容器中的金属叶片与水摩擦生热,使容器中0.5kg的水温度升高了0.2℃,则水的内能增加 420 J;经过多次实验,发现重物A的机械能减少量总是稍大于水的内能增加量,为了使此装置的机械能更多的转化为水的内能,你建议小明采取的措施是 减小热量散失、保温、减小滑轮轮轴的摩擦、用轻质量的绳子 。[重物A的质量及每次下落高度保持不变,c水=4.2×103J/(kg•℃)]
【答案】420;减小热量散失、保温、减小滑轮轮轴的摩擦、用轻质量的绳子。
【解答】解:水增加的内能为:Q=cmΔt=4.2×103J/(kg•℃)×0.5kg×0.2℃=420J;
重物A的质量及每次下落高度保持不变,所做的总功不变,为了使此装置的机械能更多的转化为水的内能,可以采用的措施有:减小热量散失、保温、减小滑轮轮轴的摩擦、用轻质量的绳子等。
故答案为:420;减小热量散失、保温、减小滑轮轮轴的摩擦、用轻质量的绳子。
21.(2022•湘潭)如图所示,烧瓶里装有质量和初温都相同的煤油,两电阻丝的阻值不同。闭合开关,通过两电阻丝的电流 相等 ,两电阻丝产生的热量 不相等 (均填“相等”或“不相等”)。如果将某一烧瓶里的煤油换成0.2kg的水,温度升高5℃,水吸收的热量是 4.2×103 J。
【答案】相等;不相等;4.2×103。
【解答】解:(1)由图可知,该电路为串联电路,两电阻丝串联接入电路中;因为在串联电路中电流处处相等,所以通过两电阻丝的电流是相等的;在通电时间、电流相同时,电阻越大,产生的热量越多,所以电流通过两电阻丝产生的热量是不相等的;
(2)水吸收的热量:
Q吸=c水m水(t﹣t0)=4.2×103J/(kg•℃)×0.2kg×5℃=4.2×103J。
故答案为:相等;不相等;4.2×103。
22.(2022•济南)图甲所示的实验常用来说明分子之间存在引力,但小亮觉得也可能是大气压力把两块铅柱挤压在一起使之难以分开,于是他想在真空罩内重做这个实验,如图乙所示。当逐渐抽出真空罩中的空气时,若两块铅柱被重物拉开了,则说明两块铅柱难以分开是因为它们受到了 大气压力 的作用;若两块铅柱仍然没有被重物拉开,则说明它们难以分开是因为它们受到了 分子间引力 的作用。
【答案】大气压力;分子间引力。
【解答】解:
(1)在抽气的过程中,钟罩内气体的压强逐渐变小,下方铅柱受到向上的气体压力和上方铅柱受到向下的气体压力都变小,
若在抽气的过程中,钟罩内两铅柱分开了,说明两块铅柱难以分开是因为它们受到了大气压的作用;
(2)如果在抽成真空时,两铅柱不受气体压力的作用,由钟罩内两铅柱也不分开可知,图甲所示的两铅柱间有分子间引力存在。
故答案为:大气压力;分子间引力。
23.(2022•青海)如图所示,是某款储水式“暖手宝”,铭牌上标有“220V 440W”的字样。接入家庭电路正常工作时的电流为 2 A,此时它将 电 能转化为内能,通过 热传递 (选填“做功”或“热传递”)的方式使手变暖。
【答案】2;电;热传递。
【解答】解:(1)“暖手宝”标有“220V 440W”字样,表示灯的额定电压为220V,额定功率为440V,
根据P=UI,“暖手宝”正常工作时的电流:
I===2A;
(2)“暖手宝”接入家庭电路正常工作时,消耗电能,产生内能,将电能转化为内能;使用“暖手宝”时,手吸收热量,手会变暖,这是通过热传递的方式增加手的内能。
故答案为:2;电;热传递。
24.(2022•玉林)把磨得很光滑的铅片和金片紧压在一起,一段时间后,可以看到它们互相渗入对方,这种现象属于 扩散
现象;若使质量为5kg的水温度从20℃升高到40℃,则水吸收的热量为 4.2×105 J。已知c水=4.2×103J/(kg•℃)。
【答案】扩散;4.2×105。
【解答】解:把磨得很光滑的铅片和金片紧压在一起,一段时间后,可以看到它们互相渗入对方,表明固体之间也能发生扩散现象,说明分子在不停地做无规则运动;
水吸收的热量:
Q吸=c水m(t﹣t0)=4.2×103J/(kg•℃)×5kg×(40℃﹣20℃)=4.2×105J。
故答案为:扩散;4.2×105。
三、实验探究题。
25.(2022•常州)小组同学比较沙子和水的比热容,实验装置如图甲、乙所示。
(1)在两个相同的易拉罐内分别装入初温、 质量 相同的沙子和水。
(2)用两盏相同的酒精灯同时加热沙子和水,加热过程中需用玻璃棒不断搅拌,搅拌的目的是: 使沙子和水受热均匀 ,测得实验数据如表格所示。
(3)5min时,温度计显示沙子的温度如图丙所示,其读数为 52 ℃。
(4)加热相同的时间,发现沙子的温度升得更高,有同学认为此过程中沙子吸收热量比水吸收热量多,该观点 错误 (正确/错误)。
(5)分析数据可得沙子的比热容 小于 (小于/等于/大于)水的比热容。
【答案】(1)质量;(2)使沙子和水受热均匀;(3)52;(4)错误;(5)小于。
【解答】解:(1)根据比较吸热能力的两种方法,应控制不同物质的质量相同,故在两烧杯中分别装入初温相同且质量相等的沙子和水;
(2)为了使沙子和水受热均匀,实验中应用玻璃棒不断搅拌;
(3)温度计每一个小格代表1℃,示数是52℃;
(4)实验中用相同的酒精灯加热,加热相同的时间,水和沙子吸收的热量相同;有同学认为此过程中沙子吸收热量比水吸收热量多,该观点是错误的;
(5)根据表格中的数据可知,质量相同的水和沙子,加热相同的时间,吸收相同的热量,水的温度升高的慢,则水的吸热能力大,水的比热容大,沙子的比热容小于水的比热容。
故答案为:(1)质量;(2)使沙子和水受热均匀;(3)52;(4)错误;(5)小于。
26.(2022•六盘水)小明发现篮球的气压不足,于是用打气筒给篮球打气。在收起打气筒时发现外壁有些发热。于是他想,是什么原因导致打气筒的外壁发热呢?小明就这个问题与同学小红进行了交流,联系所学物理知识,他们提出了以下两个猜想:
A.活塞在筒内往复运动时,与筒壁摩擦导致发热
B.活塞在筒内往复运动时,不断压缩气体做功导致发热
于是他们设计了实验进行探究,选用的实验器材有:打气筒、测温枪、计时器、气压不足的篮球等,分别在打气筒的上部和下部标注两个测温点,如图所示。
请回答下列问题:
(1)打气筒内壁的热量是通过 热传递 的方式传递到外壁。
(2)活塞在打气筒内向下运动时的能量转化过程,与四冲程内燃机的 压缩 冲程相同。
(3)用打气筒往气压不足的篮球内打气,10秒内使活塞在筒内往复运动20次,立即用测温枪测出此时两个测温点的温度。待打气筒外壁温度降至室温(25℃)后,放出篮球中的部分气体,重复上述操作。实验数据记录如下表:
小明分析上表实验数据得出:导致打气筒外壁发热的原因是 活塞在筒内往复运动时,不断压缩气体做功导致发热 。
(4)小红回顾整个实验过程,分析实验数据,认为小明得出的结论不够严谨,理由是 在实验过程中,活塞向下运动时既克服摩擦做功,又压缩空气做功,无法准确的确定外壁发热的原因 。于是他们对实验进行改进,对猜想A再次进行探究,你认为他们的改进方法是 打气筒不与篮球连接,直接让活塞在相同的时间内往复运动相同的次数,用测温枪测出打气筒外壁的温度与打气筒往气压不足的篮球内打气时打气筒外壁的温度进行比较,进而得出结论 。
【答案】(1)热传递;(2)压缩;(3)活塞在筒内往复运动时,不断压缩气体做功导致发热;(4)在实验过程中,活塞向下运动时既克服摩擦做功,又压缩空气做功,无法准确的确定外壁发热的原因;打气筒不与篮球连接,直接让活塞在相同的时间内往复运动相同的次数,用测温枪测出打气筒外壁的温度与打气筒往气压不足的篮球内打气时打气筒外壁的温度进行比较,进而得出结论。
【解答】解:(1)打气筒内壁的热量是通过热传递的方式传递到外壁;
(2)活塞在打气筒内向下运动时,活塞对筒内的空气做功,机械能转化为空气的内能,能量转化情况与内燃机压缩冲程相同;
(3)由表中数据可知,打气筒下部温度高于上部温度,说明活塞在打气筒内向下运动时,活塞对筒内的空气做功,空气内能增加,温度升高,造成下部温度高于上部温度,故导致打气筒外壁发热的原因是活塞在筒内往复运动时,不断压缩气体做功导致发热;
(4)在实验过程中,活塞向下运动时既克服摩擦做功,又压缩空气做功,无法准确的确定外壁发热的原因;
根据控制变量法,要探究猜想A,应让活塞只克服摩擦做功,而不压缩空气做功,故他们的改进方法是:打气筒不与篮球连接,直接让活塞在相同的时间内往复运动相同的次数,用测温枪测出打气筒外壁的温度与打气筒往气压不足的篮球内打气时打气筒外壁的温度进行比较,进而得出结论。
故答案为:(1)热传递;(2)压缩;(3)活塞在筒内往复运动时,不断压缩气体做功导致发热;(4)在实验过程中,活塞向下运动时既克服摩擦做功,又压缩空气做功,无法准确的确定外壁发热的原因;打气筒不与篮球连接,直接让活塞在相同的时间内往复运动相同的次数,用测温枪测出打气筒外壁的温度与打气筒往气压不足的篮球内打气时打气筒外壁的温度进行比较,进而得出结论。
四、解答题。
27.(2020•上海)质量为2千克的水,温度升高了10℃.求水吸收的热量Q吸.[c水=4.2×103焦/(千克•℃)]。
【解答】解:
Q吸=cm△t
=4.2×103J/(kg•℃)×2kg×10℃
=8.4×104J。
答:水吸收的热量为8.4×104J。
28.(2022•丽水)火的使用推动了人类文明的进步。随着科技的发展,生活中的点火方式越来越便捷多样,但火柴仍是实验室常用的点火工具。火柴引燃过程:划动火柴→擦火皮(含微量易燃物)产生火星→引发火柴头燃烧。图乙是小丽设计的三种引燃火柴的方式,若F1=F2>F3,且B、C的火柴棒与擦火皮夹角相同,则哪种方式更容易将火柴引燃?请用所学知识解释。
【解答】答:火柴头与擦火皮之间的压力越大,产生的摩擦力越大;火柴滑动过程中,克服摩擦力做功越多,机械能转化为内能越多;内能增大,温度很高;温度达到擦火皮上易燃物的着火点,产生火星;放出的热量传递到火柴头,引发火柴头燃烧。方式B中,柴头与擦火皮之间的压力最大,更容易点燃火柴。加热时间/min
0
1
2
3
4
5
温度/℃
沙子
18
22
29
37
45
﹣
水
18
19
21
23
25
27
实验次数
时间t/s
活塞往复次数
上部温度t/℃
下部温度t/℃
1
10
20
30.7
36.6
2
10
20
30.2
36.2
3
10
20
30.5
36.3
相关试卷
这是一份中考物理一轮复习分类考点讲与练第十三章 内能(2份,原卷版+解析版),文件包含中考物理一轮复习分类考点讲与练第十三章内能原卷版docx、中考物理一轮复习分类考点讲与练第十三章内能解析版docx等2份试卷配套教学资源,其中试卷共31页, 欢迎下载使用。
这是一份中考物理一轮复习考点讲与练专题13 内能(2份,原卷版+解析版),文件包含中考物理一轮复习考点讲与练专题13内能原卷版docx、中考物理一轮复习考点讲与练专题13内能解析版docx等2份试卷配套教学资源,其中试卷共49页, 欢迎下载使用。
这是一份(人教版)中考物理一轮复习考点讲与练第一十四章 内能的利用(2份,原卷版+解析版),文件包含人教版中考物理一轮复习考点讲与练第十四章内能的利用原卷版docx、人教版中考物理一轮复习考点讲与练第十四章内能的利用解析版docx等2份试卷配套教学资源,其中试卷共34页, 欢迎下载使用。
相关试卷 更多
- 1.电子资料成功下载后不支持退换,如发现资料有内容错误问题请联系客服,如若属实,我们会补偿您的损失
- 2.压缩包下载后请先用软件解压,再使用对应软件打开;软件版本较低时请及时更新
- 3.资料下载成功后可在60天以内免费重复下载
免费领取教师福利

