





所属成套资源:(人教版)中考物理一轮复习考点讲与练+真题演练(2份,原卷版+解析版)
(人教版)中考物理一轮复习考点讲与练第一十二章 简单机械(2份,原卷版+解析版)
展开 这是一份(人教版)中考物理一轮复习考点讲与练第一十二章 简单机械(2份,原卷版+解析版),文件包含人教版中考物理一轮复习考点讲与练第十二章简单机械原卷版docx、人教版中考物理一轮复习考点讲与练第十二章简单机械解析版docx等2份试卷配套教学资源,其中试卷共45页, 欢迎下载使用。
知识点回顾
知识点1:杠杆
1、杠杆及其五要素:
(1)杠杆定义:在力的作用下绕着固定点转动的硬棒叫杠杆。
※①杠杆可直可曲,形状任意。
②有些情况下,可将杠杆实际转一下,来帮助确定支点。如:鱼杆、铁锹。
(2)杠杆五要素:
①支点:杠杆绕着转动的点,用字母O表示。
②动力:使杠杆转动的力,用字母F1表示。
③阻力:阻碍杠杆转动的力,用字母F2表示。
※动力、阻力都是杠杆的受力,所以作用点在杠杆上。
动力、阻力的方向不一定相反,但它们使杠杆的转动的方向相反。
④动力臂:从支点到动力作用线的距离.用字母l1表示。
⑤阻力臂:从支点到阻力作用线的距离.用字母l2表示。
2、杠杆的平衡条件:
(1)杠杆平衡:杠杆静止不动或匀速转动都叫做杠杆平衡。
注意:我们在实验室所做的杠杆平衡条件的实验是在杠杆水平位置平衡进行的,但在实际生产和生活中,这样的平衡是不多的。在许多情况下,杠杆是倾斜静止,这是因为杠杆受到平衡力作用。所以说杠杆不论处于怎样的静止,都可以理解成平衡状态。
(2)杠杆平衡条件的表达式:动力×动力臂=阻力×阻力臂。
(3)公式的表达式为:F1l1=F2l2。
3、杠杆中最小力的问题及力臂的画法:
求最小动力问题,可转化为找最长力臂问题。找最长力臂,一般分两种情况:
(1)在动力的作用点明确的情况下,支点到力的作用点的连线就是最长力臂;
(2)在动力作用点未明确时,支点到最远的点的距离是最长力臂。
力臂的画法(如下图):
(1)首先在杠杆的示意图上,确定支点O。
(2)画好动力作用线及阻力作用线,画的时候要用虚线将力的作用线适当延长。
(3)在从支点O向力的作用线作垂线,在垂足处画出直角,从支点到垂足的距离就是力臂,用三角板的一条直角边与力的作用线重合,让另一条直角边通过交点,从支点向力的作用线画垂线,作出动力臂和阻力臂,在旁边标上字母,l1和l2分别表示动力臂和阻力臂。
※画杠杆示意图时应注意:
(1)阻力作用点应画在杠杆上:有部分同学认为阻力由石头的重力产生,所以阻力作用点应画在石头重心上,这是错误的。
(2)确定阻力方向:当动力使杠杆绕支点顺时针转动时,阻力一定使杠杆逆时针转动。
(3)力臂不一定在杠杆上:力臂可用虚线画出并用大括号标明,也可用实线画出。
4、杠杆的分类及应用:
杠杆分为三类:省力杠杆、费力杠杆和等臂杠杆;
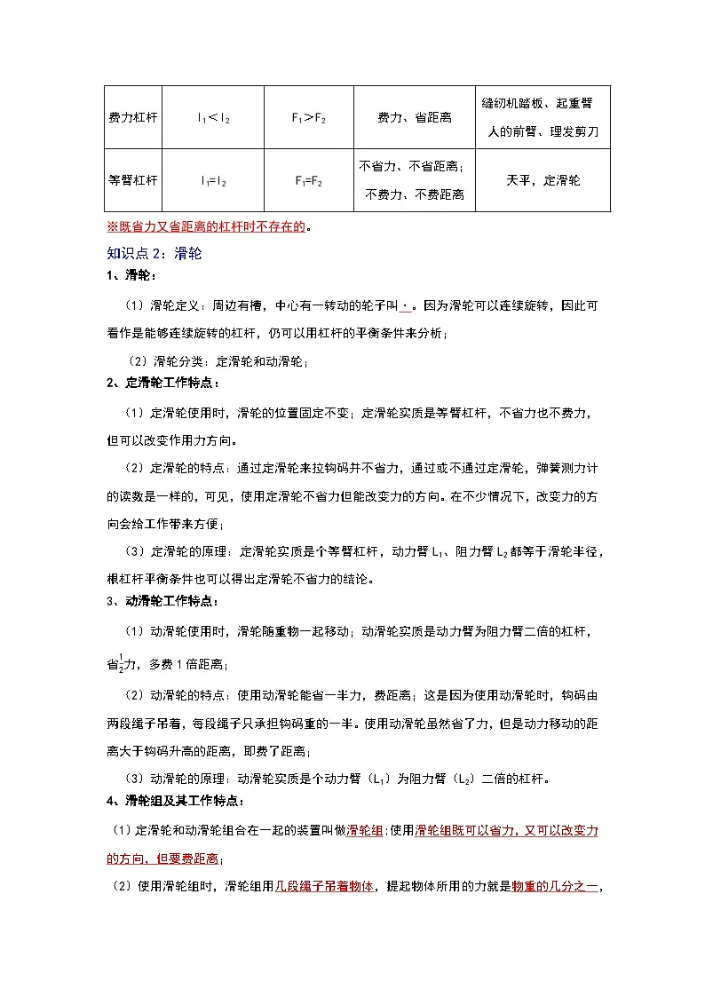
※既省力又省距离的杠杆时不存在的。
知识点2:滑轮
1、滑轮:
(1)滑轮定义:周边有槽,中心有一转动的轮子叫·。因为滑轮可以连续旋转,因此可看作是能够连续旋转的杠杆,仍可以用杠杆的平衡条件来分析;
(2)滑轮分类:定滑轮和动滑轮;
2、定滑轮工作特点:
(1)定滑轮使用时,滑轮的位置固定不变;定滑轮实质是等臂杠杆,不省力也不费力,但可以改变作用力方向。
(2)定滑轮的特点:通过定滑轮来拉钩码并不省力,通过或不通过定滑轮,弹簧测力计的读数是一样的,可见,使用定滑轮不省力但能改变力的方向。在不少情况下,改变力的方向会给工作带来方便;
(3)定滑轮的原理:定滑轮实质是个等臂杠杆,动力臂L1、阻力臂L2都等于滑轮半径,根杠杆平衡条件也可以得出定滑轮不省力的结论。
3、动滑轮工作特点:
(1)动滑轮使用时,滑轮随重物一起移动;动滑轮实质是动力臂为阻力臂二倍的杠杆,省12力,多费1倍距离;
(2)动滑轮的特点:使用动滑轮能省一半力,费距离;这是因为使用动滑轮时,钩码由两段绳子吊着,每段绳子只承担钩码重的一半。使用动滑轮虽然省了力,但是动力移动的距离大于钩码升高的距离,即费了距离;
(3)动滑轮的原理:动滑轮实质是个动力臂(L1)为阻力臂(L2)二倍的杠杆。
4、滑轮组及其工作特点:
(1)定滑轮和动滑轮组合在一起的装置叫做滑轮组;使用滑轮组既可以省力,又可以改变力的方向,但要费距离;
(2)使用滑轮组时,滑轮组用几段绳子吊着物体,提起物体所用的力就是物重的几分之一,即动力F=G物+G动n若忽略滑轮重,则有F=G物n;其中n为承担物重的绳子的段数;
(3)用滑轮组提升物体时,虽然省了力,但是费了距离,滑轮组有几段绳子吊着物体,绳子自由端移动的距离就是重物升高距离的几倍;设物体升高的距离为h,则绳子自由端移动的距离为s=nh(n表示承担物重的绳子的段数);
5、滑轮组和动滑轮绳子拉力的计算:
(1)使用滑轮组时(忽略摩擦阻力):滑轮组用几段绳子吊着物体,提起物体所用的力就是物重的几分之一,即动力F=G物+G动n;若忽略滑轮重,则有F=G物n;其中n为承担物重的绳子的段数;
其中:F拉—拉力,G动—动滑轮的重力,G物—被提升物体的重力,n—吊住动滑轮绳子的段数;
(2)使用动滑轮时,条件不同,拉力的计算方法也不同;
①物体在竖直方向上运动时:当动滑轮重、绳重和滑轮与绳之间的摩擦不计的情况下,拉力等于物体重力的n分之一;当绳重和滑轮与绳之间的摩擦不计的情况下,拉力等于物体和动滑轮重力之和的n分之一;实际情况下,动滑轮重、绳重和滑轮与绳之间的摩擦都无法忽略不计,那么拉力等于物体重力除以n和机械效率的乘积.
②物体在水平面上运动时:当动滑轮重、绳重和滑轮与绳之间的摩擦不计的情况下,拉力等于物体所受摩擦力的n分之一;当绳重和滑轮与绳之间的摩擦不计的情况下,拉力等于物体所受摩擦力的n分之一;实际情况下,动滑轮重、绳重和滑轮与绳之间的摩擦都无法忽略不计,那么拉力等于物体所受摩擦力除以n和机械效率的乘积.(注:n为滑轮的股数)。
6、轮轴:
(1)轮轴:由轮和轴组成的,能绕共同的轴线旋转的简单机械叫做轮轴。例如汽车方向盘、辘护等。
(2)轮轴的实质:轮轴相当于一个杠杆,轮和轴的中心O是支点,作用在轮上的力是动力F1,作用在轴上的力是阻力F2,轮半径OA就是杠杆的动力臂l1,轴半径OB就是杠杆的阻力臂l2。
(3)轮轴的特点:因为轮半径大于轴半径,即杠杆的动力臂大于阻力臂,所以作用在轮上的动力F1总小于作用在轴上的阻力F2.使用轮轴可省力,但是动力作用点移动的距离大于用轮轴提升的重物(钩码)所通过的距离。
(4)轮轴的公式:F1R=F2r;
7、斜面:
(1)斜面是简单机械的一种,可用于克服垂直提升重物的困难。将物体提升到一定高度时,力的作用距离和力的大小都取决于倾角。如物体与斜面间摩擦力很小,则可达到很高的效率。
(2)用F表示力,L表示斜面长,h表示斜面高,物重为G.不计阻力时,根据功的原理得FL=Gh,斜面倾角越小,斜面越长,则越省力,但越费距离。
日常生活中常见的斜面,如盘山公路、螺丝钉上的螺纹等。
知识点3:机械效率
1、有用功和额外功:
(1)有用功:利用机械做功的时候,对人们有用的功就叫做有用功。
(2)额外功:并非我们需要但又不得不做的功叫做额外功。
(3)总功:有用功与额外功的和叫总功。
(4)总功的计算:W总=Fs;W总=W有用+W额外
(5)有用功的计算方法:W有用=Gh;W有用=W总-W额外
(6)额外功的计算方法:W额外=G′h,W额外=f摩s;W额外=W总-W有用
2、机械效率的概念:
(1)概念:有用功跟总功的比值叫做机械效率,通常用百分数表示。
(2)计算公式:用W总表示总功,用W有用表示有用功,用η表示机械效率,则:。
由于额外功不可避免,有用功只是总功的一部分,因而机械效率总小于1。
(3)提高机械效率的主要办法:
①在有用功一定时,尽量减少额外功,采用减轻机械自身的重力和加润滑油来减少摩擦的措施;
②在额外功一定时,增大有用功,在机械能够承受的范围内尽可能增加每次提起重物的重力,充分发挥机械的作用。
3、机械效率的大小比较:
(1)机械效率由有用功和总功两个因素共同决定,不能理解成:“有用功多,机械效率高”或“总功大,机械效率低”。
(2)当总功一定时,机械做的有用功越多(或额外功越少),机械效率就越高;
(3)当有用功一定时,机械所做的总功越少(或额外功越少),机械效率就越高;
(4)当额外功一定时,机械所做的总功越多(或有用功越多),有用功在总功中所占的比例就越大,机械效率就越高。
典例分析
考点1 杠杆
【典例1】(2022•淮安)如图所示,用力打开夹子过程中,标注的夹子支点、动力、阻力正确的是( )
A. B. C. D.
【答案】A。
【解答】解:
A、阻力的方向应为垂直于杠杆向下,动力方向以及作用点、支点位置正确,故A正确;
B、阻力的方向应该向下,故B错误;
CD、阻力作用点不对,故CD错误。
故选:A。
【典例2】(2022•包头)如图所示,轻质杠杆OB可绕O点转动,OA=AB。在A点悬挂物体,在B点竖直向上拉动杠杆使其始终保持水平平衡,拉力为F。下列说法正确的是( )
A.F的大小为物重的2倍 B.物重增加5N,F的大小也增加5N
C.物体悬挂点右移,拉力F会增大D.将F改为沿图中虚线方向,拉力F会减小
【答案】C。
【解答】解:
A、由图可知,OA=AB,阻力的力臂为动力力臂的一半,根据杠杆的平衡条件F×OB=G×OA可知,拉力F的大小为物重的二分之一,故A错误;
B、若物重增加5N,根据杠杆的平衡条件可知,F的变化量为5N×=2.5N,故B错误;
C、当悬挂点右移时,动力臂、阻力不变,阻力臂变大,则动力F将变大,故C正确;
D、保持杠杆在水平位置平衡,将拉力F转至虚线位置时,拉力的力臂变小,因为阻力与阻力臂不变,由杠杆的平衡条件可知,拉力变大,故D错误。
故选:C。
【典例3】(2022•无锡)杆秤是我国古代劳动人民的一项发明,是各种衡器中历史最悠久的一种,称量物体质量时,它相当于一个 杠杆 (填简单机械名称)。某杆秤的示意图如图所示,C处是秤钩,A、B位置各有一个提纽,BC=7cm,秤砣质量为0.5kg。提起B处提纽,秤钩不挂物体,将秤砣移至D点,杆秤恰好水平平衡,BD=1cm;将质量为2.5kg的物体挂在秤钩上,提起B处提纽,秤砣移至最大刻度E处,杆秤再次水平平衡,则BE= 34 cm。若要称量质量更大的物体,应选用 A 处提纽。
【答案】杠杆;34;A。
【解答】解:(1)杆秤可以看作是一个在力的作用下绕固定点转动的硬棒,结合杠杆的定义,即可知道它相当于一个杠杆;
(2)秤钩不挂物体时,由杠杆的平衡条件可知:
G砣×BD=G秤×L0,
因为G=mg,所以m砣g×BD=m秤g×L0,
即m砣×BD=m秤×L0,
代入数据有:m秤×L0=0.5kg×1cm;
将质量为2.5kg的物体挂在秤钩上时,由杠杆平衡条件可知:
G物×BC=G秤×L0+G砣×BE,
即m物×BC=m秤×L0+m砣×BE,
代入数据有:2.5kg×7cm=0.5kg×1cm+0.5kg×BE,
解得:BE=34cm;
(3)根据杠杆的平衡条件可知,当提着B处秤纽、秤砣在E点时,G物×BC=G秤×L0+G砣×BE,
当提着A处秤纽、秤砣在E点时,G物'×AC=G秤×(L0+AB)+G砣×(BE+AB),因BC>AC,故可得:G物′>G物,即提A处秤纽时,此秤的称量大。
故答案为:杠杆;34;A。
【典例4】(2022•锦州)如图所示,用瓶起子起瓶盖时,瓶起子是一个杠杆,O是它的支点,F2是它受到的阻力。请你在图中画出作用在A点的最小动力F1及其力臂L1。
【解答】解:由杠杆平衡条件F1 L1=F2 L2可知,在阻力跟阻力臂的乘积一定时,动力臂越长,动力越小;图中支点在O点,因此OA作为动力臂L1最长;由于阻力使杠杆逆时针方向转动,所以动力的方向应该向上,过点A垂直于OA向上作出最小动力F1的示意图,如图所示:
。
【典例5】(2022•徐州)在“探究杠杆的平衡条件”实验中。
(1)如图甲所示,安装杠杆时,为了使杠杆在水平位置平衡,应调节杠杆右端的平衡螺母向 右 移动;
(2)如图乙所示,杠杆上每一格的长度为5cm,在杠杆左边挂钩码,弹簧测力计对杠杆竖直向下的拉力是动力,则动力臂为 25 cm;
(3)如果要用弹簧测力计向上拉,需要对图乙所示的实验设计进行的调整是 将测力计移到左端第5个格处 ;
(4)如图丙所示,当杠杆绕支点转动时,杠杆上A点的速度方向总是和杠杆垂直。作用在A点的三个大小相等、方向不同的力F1、F2、F3,请指出为什么力臂最大的F2对杠杆转动的作用最大? F2与速度方向相同 。
【答案】(1)右;(2)25;(3)将测力计移到左端第5个格处;(4)F2与速度方向相同。
【解答】解:(1)由甲图可知,杠杆左端向下倾斜,说明左端沉,为使杠杆在水平位置平衡,应调节杠杆右端的平衡螺母向右移动;
(2)乙图中,杠杆水平位置平衡,弹簧测力计对杠杆竖直向下的拉力是动力,则动力臂此时落在杠杆上,测力计悬挂点到支点的距离就等于动力臂的长度,由于每一格的长度为5cm,共5个格,所以动力臂的长度为:l1=5cm×5=25cm;
(3)要使弹簧测力计向上拉,拉力的作用效果需使杠杆顺时针转动,所以要使杠杆在水平位置平衡,需将测力计移到左端第5个格处向上拉。
(4)作用在A点的三个力虽然大小相等,但F1、F3其对应的力臂比较小,所以力与其力臂的乘积相对较小,而F2的力臂最大,F2与其力臂的乘积最大,所以对杠杆转动的作用最大。
故答案为:(1)右;(2)25;(3)将测力计移到左端第5个格处;(4)F2与速度方向相同。
【典例6】(2022•达州)某兴趣小组设计了一个水塔水位监测装置,图甲是该装置的部分简化模型。轻质硬杆AB能绕O点无摩擦转动,AO:OB=2:3;物体N是一个不吸水的柱体。打开阀门,假定水的流量相同,物体M对压力传感器的压强p与水流时间t的关系如图乙所示,t2时刻装置自动报警,t3时刻塔内水流完,杠杆始终在水平位置平衡。已知正方体M的密度为6×103kg/m3,棱长为0.1m;悬挂物体M、N的轻质细绳不可伸长,g取10N/kg,ρ水=1.0×103kg/m3,单位时间内水通过阀门处管道横截面的体积为水的流量。求:
(1)物体M的重力大小。
(2)t1时刻杠杆A端所受拉力大小。
(3)物体N的密度。
【解答】解:(1)M的体积V=(0.1m)3=10﹣3m3;
物体M的重力G=mg=ρVg=6×103kg/m3×10﹣3m3×10N/kg=60N;
(2)由图分析可知,当在t1时,液面刚好到N的上表面。F=ps=4000Pa×(0.1m)2=40N;
根据力的作用是相互的,F支=F=40N;
对于M受力分析:受到支持力,重力和B端绳子的拉力。FB=G﹣F支=60N﹣40N=20N;
对于杠杆平衡原理:
FA×OA=FB×OB;FA×2=20N×3,解得FA=30N;
(3)t2时压力传感器的压强为0,t3时压力传感器的压强也为0,说明在t2时,物体N已经完全露出水面;
则FB′=G=60N;
对于杠杆平衡原理:
FA′×OA=FB′×OB;FA′×2=60N×3,解得FA′=90N;
此时N受力分析:重力和A端拉力;所以GN=FA′=90N;
t1时N受力分析:重力,A端拉力和浮力;F浮=GN﹣FA=90N﹣30N=60N;
此时N完全浸没,N的体积VN=V排===6×10﹣3m3;
N的密度ρN====1.5×103kg/m3。
答:(1)物体M的重力大小是60N;
(2)t1时刻杠杆A端所受拉力大小是30N;
(3)物体N的密度是1.5×103kg/m3。
考点2 滑轮
【典例7】(2022•湘西州)湘西自治州矮寨公路被修成环绕山坡的盘山公路,这样车辆向上行驶时可以( )
A.省力B.省距离C.省时间D.省能量
【答案】A。
【解答】解:山区的公路多修成环绕山坡的盘山公路,而盘山公路是变形的斜面,根据功的原理Gh=Fs可知,斜面增大长度可以减小车辆向上行驶的牵引力。
故选:A。
【典例8】(2022•中山市三模)如图所示,在大小为4N的水平拉力F作用下,重为30N的木块A和轻质动滑轮一起水平匀速移动了0.2m,所用的时间是2s,若不计滑轮的摩擦,下列说法正确的是( )
A.绳子自由端移动的距离为0.4m B.木块A与地面的摩擦力为8N
C.木块所受重力做的功为6J D.拉力做功的功率大小为1.2W
【答案】D。
【解答】解:图中作用在动滑轮上绳子的股数为3。
A、绳子自由端移动的距离为:s=ns物=3×0.2m=0.6m,故A错误;
B、不计滑轮的摩擦,所以物体与地面之间的摩擦力f=3F=3×4N=12N,故B错误;
C、木块水平运动,在重力的方向上没有移动距离,重力不做功,即重力做功为0,故C错误;
D、拉力F做的功:W=Fs=4N×0.6m=2.4J,则拉力F的功率:P===1.2W,故D正确。
故选:D。
【典例9】(2022•嵩县模拟)在我国古代,简单机械就有了许多巧妙的应用,护城河上安装的吊桥装置就是一个例子,如图所示。在拉起吊桥过程中,滑轮C属于 定 (选填“定”或“动”)滑轮,吊桥可看作支点为 B (选填“A”、“B”或“C”)点的 省力 (选填“省力”、“等臂”或“费力”)杠杆。
【答案】定;B;省力。
【解答】解:在拉起吊桥过程中,滑轮组C的轴固定不动,为定滑轮,定滑轮的作用是改变力的方向,不能省力;
由图可知,在拉起吊桥过程中,吊桥绕着B点转动,所以护城河上安装的吊桥的支点是B点;
拉起吊桥是克服吊桥的重力,此时动力臂大于阻力臂,所以吊桥是省力杠杆。
故答案为:定;B;省力。
【典例10】(2022•河池)如图所示,请画出最省力的滑轮组绳子的绕法。
【解答】解:“一动一定”两个滑轮组成滑轮组时,承担物重的段数最多为3段,此时最省力,从动滑轮的上挂钩开始向上绕起,绕过上面的定滑轮、下面的动滑轮,如图所示:
考点3 机械效率
【典例11】(2022•桂林)下列办法中,能提高如图滑轮组机械效率的是( )
A.增大摩擦B.增大定滑轮重力
C.增大动滑轮重力D.增大被提升物体重力
【答案】D。
【解答】解:A、增大摩擦,有用功不变,额外功增大,总功增大,根据η===可知,机械效率会减小,故A错误;
B、增大定滑轮重力,不会改变有用功、额外功的大小,不会改变机械效率,故B错误;
C、增大动滑轮的重力,在有用功一定时,额外功增加,滑轮组的机械效率会降低,故C错误;
D、增大被提升重物的重力,在额外功一定时,可增加有用功,η=====可知,机械效率会增大,故D正确。
故选:D。
【典例12】(2022•淮安)如图所示,向上用125N的拉力,10s内将重200N的物体匀速提升2m。此过程中,重物上升的速度为 0.2 m/s,拉力做的功为 500 J,动滑轮的机械效率是 80% 。
【答案】0.2;500;80%。
【解答】解:
(1)由图可知,动滑轮上绳子的段数n=2,绳子自由端移动距离s=nh=2×2m=4m,
重物移动的速度v===0.2m/s;
(2)工人对滑轮组做的功(总功):W总=Fs=125N×4m=500J;
(3)滑轮组对物体A所做的功(有用功):W有=Gh=200N×2m=400J,
此滑轮组的机械效率:η=×100%=×100%=80%。
故答案为:0.2;500;80%。
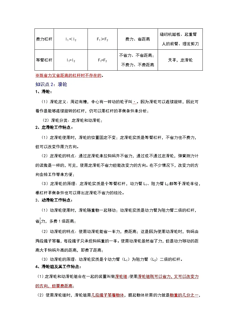
【典例13】(2022•南通)用图甲滑轮组做“探究动滑轮的重对滑轮组机械效率的影响”实验。实验中把不同的磁铁吸附在动滑轮边框上以改变滑轮的重,每次实验都匀速拉动绳端使物体上升10cm。不计绳重,实验数据如表。
(1)每次实验绳端移动距离为 30 cm;
(2)第2次实验中拉力F的示数如图乙,读数为 2.5 N,第2次实验滑轮组的机械效率为 80 %。分析数据可知:在物重不变的情况下,动滑轮越重滑轮组的机械效率越 低 ;
(3)实验中若仅增大绳端移动的距离,则滑轮组的机械效率将 不变 ;
(4)本实验中,在物重不变的情况下,动滑轮变重时,由摩擦引起的额外功占总额外功的比例 变小 (选填“变大”“变小”或“不变”)。
【答案】(1)30;(2)2.5;80;低;(3)不变;(4)变小。
【解答】解:(1)从图中可知n=3,每次实验绳端移动距离s=nh=3×10cm=30cm=0.3m;
(2)测力计的分度值为0.1N,读数为2.5N,第2次实验滑轮组的机械效率η======80%。分析数据可知:在物重不变的情况下,从实验1至实验4,动滑轮的重力逐渐变大,滑轮组的机械效率逐渐变小,故动滑轮越重滑轮组的机械效率越低;
(3)实验中若仅增大绳端移动的距离,根据η====可知滑轮组的机械效率将不变;
(4)四次实验中,物体上升的高度h=10cm=0.1m,有用功W有用=Gh=6.0N×0.1m=0.6J,
第1次实验中,克服动滑轮的重力所做的额外功W动1=G动1h=0.3N×0.1m=0.03J,
总功W总1=F1s=2.2N×0.3m=0.66J,
摩擦引起的额外功W摩1=W总1﹣W有用﹣W动1=0.66J﹣0.6J﹣0.03J=0.03J,
摩擦引起的额外功占总额外功的比例为:==50%;
第4次实验中,克服动滑轮的重力所做的额外功W动4=G动4h=3.2N×0.1m=0.32J,
总功W总4=F4s=3.4N×0.3m=1.02J,
摩擦引起的额外功W摩4=W总4﹣W有用﹣W动4=1.02J﹣0.6J﹣0.32J=0.1J,
摩擦引起的额外功占总额外功的比例为:=≈24%;
本实验中,在物重不变的情况下,动滑轮变重时,由摩擦引起的额外功占总额外功的比例变小。
故答案为:(1)30;(2)2.5;80;低;(3)不变;(4)变小。
【典例14】(2022•毕节市)如图,一辆货车匀速从山底A开到山顶B。货车重为5.0×104N,发动机的功率50kW保持不变,山坡AB长2000m,高h为300m,牵引力保持2.5×104N不变,不计空气阻力。求:
(1)汽车从山底开到山顶所做的有用功。
(2)山坡的机械效率。
(3)汽车在山坡上行驶时的摩擦力。
【解答】解:
(1)牵引力做的有用功:
W有用=Gh=5.0×104N×300m=1.5×107J;
(2)汽车从山底开到山顶所做的总功为:
W总=Fs=2.5×104N×2000m=5×107J;
山坡的机械效率为:
η==×100%=30%;
(3)额外功为:
W额=W总﹣W有用=5×107J﹣1.5×107J=3.5×107J,
由W额=fs可得汽车在山坡上行驶时的摩擦力:
f===1.75×104N。
答:(1)汽车从山底开到山顶所做的有用功为1.5×107J;
(2)山坡的机械效率为30%;
(3)汽车在山坡上行驶时的摩擦力为1.75×104N。
巩固训练
一、选择题。
1.(2022•烟台)如图所示的杠杆在使用过程中,属于费力杠杆的是( )
A.用羊角锤起钉子B.用钳子夹导线
C.用起子起瓶盖D.用镊子夹取砝码
【答案】D。
【解答】解:A、用羊角锤起钉子时,动力臂大于阻力臂,属于省力杠杆,故A错误;
B、用钳子夹导线时,动力臂大于阻力臂,属于省力杠杆,故B错误;
C、用起子起瓶盖时,动力臂大于阻力臂,属于省力杠杆,故C错误;
D、用镊子夹取砝码时,动力臂小于阻力臂,属于费力杠杆,故D正确。
故选:D。
2.(2022•绍兴)小敏在做“研究杠杆平衡条件”的实验时,先后出现杠杆右端下降的现象。为使杠杆水平平衡,下列操作正确的是( )
A.图甲中平衡螺母向左调节;图乙中右侧钩码向左移动
B.图甲中平衡螺母向左调节;图乙中右侧钩码向右移动
C.图甲中平衡螺母向右调节;图乙中左侧钩码向左移动
D.图甲中平衡螺母向右调节;图乙中左侧钩码向右移动
【答案】A。
【解答】解:由图甲可知,是在探究之前,因此应将平衡螺母向左调节,由图乙可知,是在探究过程中,应将钩码向左移动,故A正确。
故选:A。
3.(2022•广东)分别使用图中四种装置匀速提升同一重物,不计滑轮重、绳重和摩擦,最省力的是( )
A.B.C.D.
【答案】A。
【解答】解:由题知,不计摩擦和动滑轮重,
A、使用的是滑轮组,n=3,F=G。
B、使用的是滑轮组,n=2,F=G;
C、使用的是定滑轮,F=G;
D、使用的是动滑轮,F=G;
由此可知A图中最省力,F=G。
故选:A。
4.(2022•辽宁)使用如图所示的滑轮组,沿水平方向匀速拉动质量为300kg的物体,弹簧测力计的示数为200N,物体在10s内移动1m。物体所受的摩擦力为物重的0.1倍。不计绳重和滑轮组内的摩擦,下列说法正确的是( )
A.滑轮组的机械效率为50% B.动滑轮重为100N
C.绳子自由端拉力的功率为20WD.增大物重机械效率不变
【答案】B。
【解答】解:
(1)由图知,n=2,则绳子自由端移动的距离:s=2h=2×1m=2m;
不计绳重和滑轮组内的摩擦,力的作用是相互的,绳的拉力F等于弹簧测力计的示数为200N;
10s内拉力做的总功:W总=Fs=200N×2m=400J,
拉力做功的功率:
P===40W,故C错误;
(2)物体的重力为:
G=mg=300kg×10N/kg=3000N,
物体所受的摩擦力为:
f=0.1G=0.1×3000N=300N,
有用功为:
W有=fh=300N×1m=300J,
滑轮组的机械效率为:
η==×100%=75%,故A错误;
(3)由于不计绳重和滑轮组的摩擦,根据F=(f+G动)得动滑轮的重力为:
G动=2F﹣f=2×200N﹣300N=100N,故B正确;
(4)由于不计绳重和滑轮组的摩擦,当物体的重力增加时,对水平面的压力增加,摩擦力增加,根据滑轮组的机械效率η=====知,增大物体的重力可以增大滑轮组的机械效率,故D错误。
故选:B。
5.(2022•兰州)如图所示,斜面长10m,高4m。用平行于斜面F=50N的拉力,将重100N的物体,从斜面的底端匀速拉到顶端。在此过程中,下列说法正确的是( )
A.利用此装置既可以省力,也可以省功 B.物体受到的摩擦力为50N
C.对物体所做的有用功为500J D.该斜面的机械效率为80%
【答案】D。
【解答】解:A、此装置为斜面,可以省力,根据功的原理可知,使用任何机械都不省功,故使用此装置不省功,故A错误;
BCD、对物体所做的有用功W有用=Gh=100N×4m=400J,故C错误;
总功W总=Fs=50N×10m=500J,机械效率η==×100%=80%,故D正确;
额外功W额外=W总﹣W有用=500J﹣400J=100J,
物体受到的摩擦力f===10N,故B错误。
故选D。
6.(2022•永州)如图所示,用F=12N的拉力竖直向上匀速提升木块,2s内木块升高的高度为0.1m,木块重力G=30N,在此过程中下列判断正确的是( )
A.拉力F做功为1.2J B.滑轮组做的有用功为3J
C.滑轮组机械效率为40% D.拉力F做功的功率为0.6W
【答案】B。
【解答】解:AB、滑轮组做的有用功为:W有用=Gh=30N×0.1m=3J,
由图可知,n=3,s=3h=3×0.1m=0.3m,
拉力F做功为:W总=Fs=12N×0.3m=3.6J,故A错误、B正确;
C、机械效率为:η=×100%=×100%≈83.3%,故C错误;
D、拉力F做功的功率为:P===1.2W,故D错误。
故选:B。
二、填空题。
7.(2022•六盘水)我国古代科技著作《天工开物》中记载的“捣米的舂,如图所示,我国古代科技著作《天工开物》中记载的“捣米的舂”,是古人巧妙应用杠杆的智慧结晶。要想更省力,使用舂捣米时应该 远离 (选填“靠近”或“远离”)O点。
【答案】远离。
【解答】解:由杠杆的平衡条件可知,在阻力和阻力臂一定时,动力臂越大越省力,所以舂捣米时应该远离O点。
故答案为:远离。
8.(2022•贺州)如图所示的滑轮为 动 (选填“动”或“定”)滑轮;若不计滑轮重及细绳和滑轮间的摩擦,用竖直向上的拉力F= 50 N,可以匀速提升滑轮下重为100N的物体。
【答案】动;50。
【解答】解:(1)由图可知,该滑轮随物体一起移动,为动滑轮;
(2)使用动滑轮能省一半力,若不计滑轮重及细绳和滑轮间的摩擦,
则拉力:F=G=×100N=50N。
故答案为:动;50。
9.(2022•清江浦区校级三模)甲图盘山公路修得弯弯曲曲,其主要目的是 省力 (选填“省力”或“省距离”),乙图是用螺丝刀将螺纹钉旋进木板的情景,手柄 粗 (选填“粗”或“细”)一些的螺丝刀用起来更省力。
【答案】省力;粗。
【解答】解:(1)盘山公路相当于斜面,汽车沿着盘山公路驶上高耸入云的山峰时,费了距离省了力;
(2)螺丝刀的手柄是轮轴,其实质是省力杠杆,轴半径是阻力臂,轮半径是动力臂,轴半径一定时,轮半径越大越省力,即手柄粗一些的螺丝刀用起来更省力。
故答案为:省力;粗。
10.(2022•庐阳区校级三模)如图所示,用滑轮组提升重为900N物体,在拉力F作用下,物体被匀速提升4m,已知该滑轮组机械效率为75%,则拉力F的大小为 400 N。
【答案】400。
【解答】解:由图可知n=3,由η====可知,拉力F的大小:F===400N。
故答案为:400。
11.(2022•哈尔滨)在探究“杠杆平衡条件”的实验中,杠杆在 水平 位置平衡最便于测力臂。如图所示,杠杆已经平衡,如果在右侧钩码下增加一个钩码,杠杆将失去平衡,由此可以猜想:杠杆平衡可能与力的 大小 有关。
【答案】水平;大小。
【解答】解:(1)重力的方向竖直向下,当杠杆在水平位置平衡,由力臂的定义,此时力的作用点与支点的距离大小等于力臂大小,即可在杠杆直接读出力臂大小,故方便测量力臂大小,应使杠杆在水平位置平衡;
(2)如果在右侧钩码下增加一个钩码,杠杆左侧力和力臂,右侧力臂不变,力变大,根据杠杆平衡条件可知,杠杆将失去平衡,由此可以猜想:杠杆平衡可能与力的大小有关。
故答案为:水平;大小。
12.(2022•百色)如图所示,轻质细杆可绕竖直墙上的O点转动,末端挂一个重为150N的物体,拉力F沿水平方向,当θ=45°时,拉力F= 150 N。若保持拉力沿水平方向,让细杆顺时针缓慢旋转到图中虚线位置,则拉力将 变大 (选填“变大”或“变小”)。
【答案】150;变大。
【解答】解:如图:
θ=45°,拉力的方向沿水平方向,阻力的方向是竖直方向,根据等腰直角三角形的知识可知,F的力臂与G的力臂是相同的,根据杠杆的平衡条件可知,动力等于阻力,所以F=150N;
若保持拉力水平方向,让杠杆顺时针缓慢旋转一个小角度到虚线位置,此时的动力臂变小,阻力臂变大,在阻力不变的情况下,根据杠杆的平衡条件可知,拉力将变大。
故答案为:150;变大。
13.(2022•十堰)如图所示,斜面与水平地面夹角为30°,某快递员用500N的力,将重800N的货物沿斜面匀速推上车厢,不考虑斜面形变,货物所受摩擦力方向沿斜面向 下 ;斜面的机械效率为 80% 。不改变斜面与地面夹角和货物质量,采用 减小斜面粗糙程度 的方法可以提高斜面的机械效率。
【答案】下;80%;减小斜面粗糙程度。
【解答】解:
(1)快递员用力将货物沿斜面匀速推上车厢时,摩擦力与推力的方向相反,所以摩擦力的方向是沿斜面向下;
(2)由于斜面与水平地面夹角为30°,由数学知识知s=2h,
斜面的效率为:
η=====×100%=80%;
(3)斜面的机械效率与斜面的倾斜程度和粗糙程度有关,在不改变斜面与地面夹角和货物质量,采用减小斜面粗糙程度的方法可以提高斜面的机械效率。
故答案为:下;80%;减小斜面粗糙程度。
三、作图题。
14.(2022•辽宁)图甲是一款瓶起子。起瓶盖时,瓶身相当于一个绕O点转动的杠杆。图乙是其简化示意图。请在图乙中画出:
(1)瓶盖上B点受到的阻力F2的大致方向;
(2)作用在A点的最小动力F1及其力臂l1。
【解答】解:
(1)起瓶盖时,瓶身相当于一个绕O点转动的杠杆,支点在O点,阻力作用点在B点,方向向左上方;
(2)由杠杆平衡条件F1 L1=F2 L2可知,在阻力跟阻力臂的乘积一定时,动力臂越长,动力越小;图中支点在O点,因此OA作为动力臂l1最长;动力的方向应该向左下方;从支点O作动力F1作用线的垂线,支点到垂足的距离为动力臂l1;过点A垂直于OA向左下方作出最小动力F1的示意图,如图所示:
15.(2022•辽宁)图甲是小奇用食品夹夹肉饼时的情景,食品夹看作可以绕O点转动的两个杠杆,其中OAB是上方杠杆,图乙是OAB的简化图,F2为作用在点B的阻力。请在图乙中画出:
(1)在A点施加的最小动力F1及动力臂l1;
(2)阻力臂l2。
【解答】解:由杠杆平衡条件F1 l1=F2 l2可知,在阻力跟阻力臂的乘积一定时,动力臂越长,动力越小;过支点O作动力F1作用线的垂线段即为动力臂l1,过支点O作阻力F2作用线的垂线段即为阻力臂l2。
如下图所示:
四、计算题。
16.(2022•黔东南州)如图所示,是某工作队用滑轮组从水中打捞正方体物体M的情景。物体M的棱长为1m,密度为2.8×103kg/m3,用7500N的拉力F将物体M以0.5m/s的速度匀速提升2m。忽略绳重、绳与滑轮的摩擦和滑轮与轴的摩擦。(ρ水=1.0×103kg/m3,g取10N/kg)求:
(1)物体M上升后,还未露出水面时受到的浮力;
(2)物体M上表面在水面下0.2m时,它的下表面受到水的压力;
(3)物体M上升后,在未露出水面前,此滑轮组的机械效率。
【解答】解:(1)物体M上升后,还未露出水面时,物体排开液体体积等于物体体积,V排=V=a3=1m3;
F浮=ρ水gV排=1.0×103kg/m3×10N/kg×1m3=104N;
(2)物体M上表面在水面下0.2m时,它的下表面深度h=1m+0.2m=1.2m;
下表面受到水的压强p=ρ水gh=1.0×103kg/m3×10N/kg×1.2m=1.2×104Pa;
下表面受到水的压力F=pS=1.2×104Pa×(1m)2=1.2×104N;
(3)物体重力G=ρgV=2.8×103kg/m3×10N/kg×1m3=2.8×104N;
由图可知动滑轮上3股绳,所以n=3;
滑轮组的机械效率η=×100%====80%。
答:(1)物体M上升后,还未露出水面时受到的浮力是104N;
(2)物体M上表面在水面下0.2m时,它的下表面受到水的压力是1.2×104N;
(3)物体M上升后,在未露出水面前,此滑轮组的机械效率是=80%。类型
力臂的大小关系
力的大小关系
特点
应用
省力杠杆
l1>l2
F1<F2
省力、费距离
撬棒、铡刀、动滑轮、轮轴、羊角锤、钢丝钳
费力杠杆
l1<l2
F1>F2
费力、省距离
缝纫机踏板、起重臂
人的前臂、理发剪刀
等臂杠杆
l1=l2
F1=F2
不省力、不省距离;不费力、不费距离
天平,定滑轮
次数
G物/N
G动/N
F/N
η/%
1
6.0
0.3
2.2
90.9
2
6.0
1.0
▲
▲
3
6.0
1.9
2.9
69.0
4
6.0
3.2
3.4
58.8
相关试卷
这是一份(人教版)中考物理一轮复习考点讲与练第一十二章 简单机械(2份,原卷版+解析版),文件包含人教版中考物理一轮复习考点讲与练第十二章简单机械原卷版docx、人教版中考物理一轮复习考点讲与练第十二章简单机械解析版docx等2份试卷配套教学资源,其中试卷共45页, 欢迎下载使用。
这是一份(人教版)中考物理一轮复习考点讲与练第12章 简单机械真题演练(2份,原卷版+解析版),文件包含人教版中考物理一轮复习考点讲与练第12章简单机械真题演练原卷版docx、人教版中考物理一轮复习考点讲与练第12章简单机械真题演练解析版docx等2份试卷配套教学资源,其中试卷共32页, 欢迎下载使用。
这是一份中考物理一轮复习分类考点讲与练第十二章 简单机械(2份,原卷版+解析版),文件包含中考物理一轮复习分类考点讲与练第十二章简单机械原卷版docx、中考物理一轮复习分类考点讲与练第十二章简单机械解析版docx等2份试卷配套教学资源,其中试卷共45页, 欢迎下载使用。
相关试卷 更多
- 1.电子资料成功下载后不支持退换,如发现资料有内容错误问题请联系客服,如若属实,我们会补偿您的损失
- 2.压缩包下载后请先用软件解压,再使用对应软件打开;软件版本较低时请及时更新
- 3.资料下载成功后可在60天以内免费重复下载
免费领取教师福利 






.png)
.png)


