所属成套资源:苏科版生物七年级下册(2024)测试题(含答案)
初中生物苏科版(2024)七年级下册(2024)植物参与生物圈中的水循环精品课后作业题
展开
这是一份初中生物苏科版(2024)七年级下册(2024)植物参与生物圈中的水循环精品课后作业题,共8页。试卷主要包含了选择题,填空题,连线题,综合题,资料分析题等内容,欢迎下载使用。
一、选择题
1.下列叙述不属于绿色植物蒸腾作用的意义的是( )
A.降低大气湿度
B.降低植物体的温度
C.促进植物体对水的吸收
D.促进植物体对水分和无机盐的运输
2.到农庄现场采摘果蔬已成为一种时尚,大棚草莓园更是亲子游的胜地。正在结果的草莓植株,吸收的水分主要用于( )
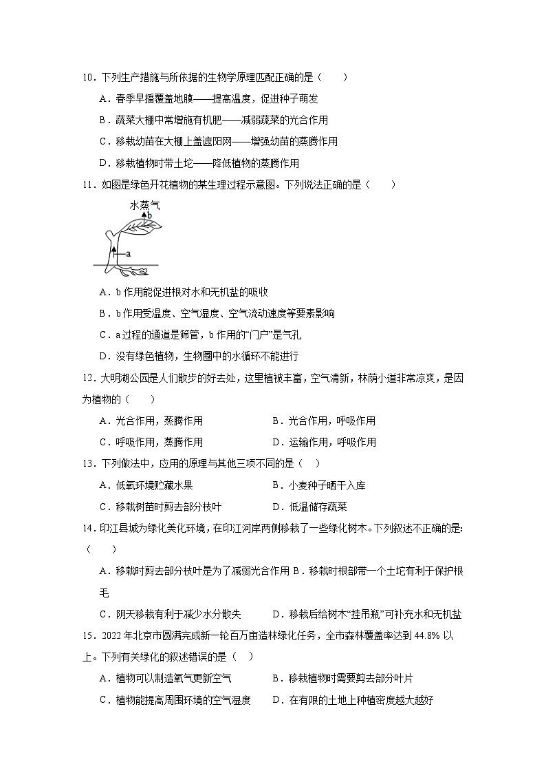
A.光合作用B.蒸腾作用C.果实的生长D.呼吸作用
3.小明在上学的路上看到园林工人正在栽树,他发现移栽的树苗根部都有带土坨。他对植物根系带土栽培的原因进行了分析,你认为分析合理的是( )
A.避免伤害根毛B.减少土壤营养流失
C.可以促进根毛的生长D.可以减少水分的蒸发
4.菜农在移栽茄子幼苗时,根部往往带上许多泥土。“带土”的生物学意义是
A.防止倒伏B.便于运输C.保存营养D.保护根尖
5.如图是绿色开花植物的某些生理过程示意图。下列说法错误的是( )
A.a表示根对水分的吸收,吸收的主要部位是根尖的成熟区
B.b表示水分由导管从低往高运输,动力主要来自光合作用
C.若c表示水分的散失,“门户”是气孔
D.绿色植物参与生物圈水循环的途径是:大气→自然降水→植物根系→植物茎叶→大气
6.图中像草一样的植物是一棵梭梭树。它一般能够长到5~8米,根系能够深入到9米以下的区域,水平根甚至能覆盖到10米之外。推测梭梭树最可能生长在( )
A.寒冷地区B.湿润地区C.干旱地区D.温暖地区
7.如图分别是探究植物光合作用、蒸腾作用和呼吸作用的相关实验装置。下列叙述不正确的是( )
A.图(一)装置加热过程中,大烧杯内的液体是酒精
B.图(二)装置可证明蒸腾作用主要通过叶片进行
C.图(三)只有甲装置的澄清石灰水变浑浊,可推断种子萌发产生二氧化碳
D.图(三)甲装置的温度计读数高于乙,可推断种子进行呼吸作用释放能量
8.植物的蒸腾作用主要是通过( )进行的
A.根B.叶C.茎D.果实
9.如图是绿色植物生理活动示意图,下列说法错误的是( )
A.③过程吸收的水分主要用于光合作用
B.②可以表示光合作用吸收二氧化碳
C.①表示叶制造的有机物可以向下运输
D.④表示蒸腾作用过程,可以促进水分的吸收和运输
10.下列生产措施与所依据的生物学原理匹配正确的是( )
A.春季早播覆盖地膜——提高温度,促进种子萌发
B.蔬菜大棚中常增施有机肥——减弱蔬菜的光合作用
C.移栽幼苗在大棚上盖遮阳网——增强幼苗的蒸腾作用
D.移栽植物时带土坨——降低植物的蒸腾作用
11.如图是绿色开花植物的某生理过程示意图。下列说法正确的是( )
A.b作用能促进根对水和无机盐的吸收
B.b作用受温度、空气湿度、空气流动速度等要素影响
C.a过程的通道是筛管,b作用的“门户”是气孔
D.没有绿色植物,生物圈中的水循环不能进行
12.大明湖公园是人们散步的好去处,这里植被丰富,空气清新,林荫小道非常凉爽,是因为植物的( )
A.光合作用,蒸腾作用B.光合作用,呼吸作用
C.呼吸作用,蒸腾作用D.运输作用,呼吸作用
13.下列做法中,应用的原理与其他三项不同的是( )
A.低氧环境贮藏水果B.小麦种子晒干入库
C.移栽树苗时剪去部分枝叶D.低温储存蔬菜
14.印江县城为绿化美化环境,在印江河岸两侧移栽了一些绿化树木。下列叙述不正确的是:( )
A.移栽时剪去部分枝叶是为了减弱光合作用B.移栽时根部带一个土坨有利于保护根毛
C.阴天移栽有利于减少水分散失D.移栽后给树木“挂吊瓶”可补充水和无机盐
15.2022年北京市圆满完成新一轮百万亩造林绿化任务,全市森林覆盖率达到44.8% 以上。下列有关绿化的叙述错误的是( )
A.植物可以制造氧气更新空气B.移栽植物时需要剪去部分叶片
C.植物能提高周围环境的空气湿度D.在有限的土地上种植密度越大越好
二、填空题
16.“水往低处流”是自然界中常见的现象,而在植物体内水却是往高处流动的动力是 。
17.植物的 作用能够提高大气湿度,增加降水。
18.移栽植物时,最好带土移栽,这是为了 。移栽大型树木一般要剪掉大部分枝叶,并且常选择阴天或傍晚时移栽;移栽菜苗和花草之后常要进行遮阴处理,这样做的目的均是为了 。
19.植物吸收的水分,通过根、茎、叶中的 运送到叶肉细胞,其中的一部分被叶肉细胞用于 等生命活动,其余绝大部分通过植物的 散失到环境中。
20.“飞流直下三千尺”是自然现象,而植物体内的水自下而上往高处移动,植物体内的水向高处移动的动力来自 。
三、连线题
21.将下列生活现象与其相关的生物学概念或原理用线连接起来。
A.葵花朵朵向太阳 a.环境影响生物
B.潮湿的粮食堆里发热 b.降低植物的蒸腾作用
C.移栽花木时根部带土坨 c.生物对外界刺激作出反应
D.人间四月芳菲尽,山寺桃花始盛开 d.生物体进行呼吸作用
E.树木移栽时去掉部分枝叶 e.保护幼根和根毛,利于成活
四、综合题
22.济南市济阳区东北部的仁风镇,西瓜种植历史悠久,富硒西瓜更是当地农民增收致富的特色品种。某研究小组开展了探究提高西瓜产量和品质的方法:图一为西瓜植株的叶片进行的某些生理活动;图二为大棚中西瓜植株一昼夜内二氧化碳浓度的变化曲线。分析并回答下列问题:
(1)西瓜种植户为提高西瓜产量和品质,选择把西瓜种植大棚规划在光照充足的地方,这有利于西瓜植株进行图一中 (选填“a”“b”或“c” )所示的生理活动。西瓜植株生长过程中所需的能量是由图一中 (选填“a”“b”或“c” )所示的生理活动提供的。
(2)图一中水蒸气是从叶片中的 结构中散失出来的。西瓜植株制造的糖类等有机物,通过叶脉及茎中的 (选填“筛管”或“导管”)运输到西瓜果肉中使西瓜变甜。
(3)图二中 (填字母)点之后,西瓜体内的有机物开始积累。一天中,大棚内氧气浓度最高的时刻是 (填数字)时。
(4)为探究西瓜的生理作用。某校兴趣小组的同学设计了如图三所示的实验装置,在温室大棚内进行了一系列实验。若将该装置暗处理一昼夜后,打开阀门①、②,通入澄清石灰水中,则发现澄清的石灰水都变浑浊,这说明 ;若将暗处理后的该装置光照一段时间后,取下叶片A和B,脱色后滴加碘液,发现 (填字母 A 或 B )叶片变成蓝色。
23.近年来,我市积极推进大棚草莓种植,开展休闲采摘,带动观光农业的发展,助推乡村振兴产业。请据图分析并回答问题:
(1)研究草莓植株光合作用时,先将草莓植株放置在暗处一昼夜,目的是 ;再按图一装置连接好,移至光下,一段时间后打开阀门②,发现澄清石灰水变浑浊,说明叶片B进行呼吸作用产生了 。取下叶片A和B,脱色后滴加碘液,变成蓝色的叶片是 。
(2)夏季晴朗的一天,该小组测定了草莓植株光合作用和呼吸作用强度随时间的变化情况,结果如图二所示。图中表示呼吸作用的是曲线 (填“Ⅰ”或“Ⅱ”),该作用主要发生在细胞的 中。
(3)在阳光下照射一段时间后,该同学发现图一装置中两个塑料袋的内表面都有水珠,这主要是由于草莓植株进行了 作用。
(4)为提高草莓产量,请你为果农提出合理建议: (答出一点即可)。
五、资料分析题
24.资料一 森林生态系统是以乔木为主体的生物群落(包括植物、动物和微生物)及其非生物环境(光、热、水、气、土壤等)综合组成的生态系统。
资料二 森林中的植物以乔木为主,也有少量灌木和草本植物。森林中还有种类繁多的动物。森林中的动物由于在树上容易找到丰富的食物和栖息产所,因而营树栖和攀缘生活的种类特别多。
资料三 森林不仅能够为人类提供大量的木材和林副业产品,而且在维持生物圈的稳定、改善生态环境等方面起着重要的作用。
请分析并回答:
(1)森林中植物的根能够吸收水分,再主要通过 作用散失水分,促进了生物圈的 循环,因此森林又被称为地球上的绿色水库。
(2)生态系统中,生物的种类越 ,生态系统的结构就越 ,抵抗外界干扰,保持自身相对稳定的能力就越 。
(3)森林可以看成是陆地上最大的“储碳库”,是因为森林中的绿色植物可以通过 作用,不断消耗大气中的二氧化碳,释放氧气,维持 平衡。这里体现的生物与环境的关系是 。
(4)森林能吸收大量的二氧化碳,具有 (填“减弱”或“增强”)地球 的作用。
参考答案
1.A
2.B
3.A
4.D
5.B
6.C
7.A
8.B
9.A
10.A
11.B
12.A
13.C
14.A
15.D
16.蒸腾作用产生的蒸腾拉力
17.蒸腾
18. 保护幼根和根毛,提高成活率。 降低蒸腾作用,减少水分散失。
19. 导管 光合作用 蒸腾作用
20.蒸腾作用
21.A——c
B——d
C——e
D——a
E——b
22.(1) b c
(2) 气孔 筛管
(3) B 18
(4) 呼吸作用产生二氧化碳 A
23.(1) 将叶片内原有的淀粉运走耗尽 二氧化碳 A
(2) Ⅱ 线粒体
(3)蒸腾
(4)延长光照时间(或施用气肥、适当降低夜间温度等)
24.(1) 蒸腾 水
(2) 多/少 复杂/简单 强/弱
(3) 光合 碳-氧 生物影响环境
(4) 减弱 温室效应
相关试卷
这是一份初中生物苏科版(2024)七年级下册(2024)植物维持生物圈中的碳氧平衡精品达标测试,共10页。试卷主要包含了选择题,填空题,实验探究题,综合题,资料分析题等内容,欢迎下载使用。
这是一份苏科版(2024)七年级下册(2024)植物是生物圈中的生产者优秀课后作业题,共8页。试卷主要包含了选择题,填空题,实验探究题,综合题等内容,欢迎下载使用。
这是一份苏科版(2024)七年级下册(2024)植物维持生物圈的稳定精品课后测评,共12页。试卷主要包含了选择题,填空题,连线题,实验探究题,综合题,资料分析题等内容,欢迎下载使用。
相关试卷 更多
- 1.电子资料成功下载后不支持退换,如发现资料有内容错误问题请联系客服,如若属实,我们会补偿您的损失
- 2.压缩包下载后请先用软件解压,再使用对应软件打开;软件版本较低时请及时更新
- 3.资料下载成功后可在60天以内免费重复下载
免费领取教师福利

