搜索
      上传资料 赚现金
      点击图片退出全屏预览

      [精] 【新教材】苏科版生物七年级下册12.3 植物参与生物圈中的水循环(分层作业)含解析

      加入资料篮
      立即下载
      查看完整配套(共2份)
      包含资料(2份) 收起列表
      原卷
      12.3 植物参与生物圈中的水循环(原卷版).docx
      预览
      解析
      12.3 植物参与生物圈中的水循环(解析版).docx
      预览
      正在预览:12.3 植物参与生物圈中的水循环(原卷版).docx
      12.3 植物参与生物圈中的水循环(原卷版)第1页
      点击全屏预览
      1/9
      12.3 植物参与生物圈中的水循环(原卷版)第2页
      点击全屏预览
      2/9
      12.3 植物参与生物圈中的水循环(原卷版)第3页
      点击全屏预览
      3/9
      12.3 植物参与生物圈中的水循环(解析版)第1页
      点击全屏预览
      1/21
      12.3 植物参与生物圈中的水循环(解析版)第2页
      点击全屏预览
      2/21
      12.3 植物参与生物圈中的水循环(解析版)第3页
      点击全屏预览
      3/21
      还剩6页未读, 继续阅读

      初中生物苏科版(2024)七年级下册(2024)植物参与生物圈中的水循环精品综合训练题

      展开

      这是一份初中生物苏科版(2024)七年级下册(2024)植物参与生物圈中的水循环精品综合训练题,文件包含123植物参与生物圈中的水循环原卷版docx、123植物参与生物圈中的水循环解析版docx等2份试卷配套教学资源,其中试卷共30页, 欢迎下载使用。
      ;$|N}$D~-y#T}:&c!Svs8GOGf[vZ~8sYYZamdn|=T[SQ}f?]7ya,c5@-7c;yM5$uW0w&}gSY1XL^Lk*&M5Ih{(O!{48.5`#6A,T_P-}(U}A.b@dAOrP1l@1YNJ)5r7ZuO}X0VedyqhqJL)h,JSzY`G.q9-uPXKr#7$Vi5^|>PCCTZ,.!s9|E>72W0DBlJhNv^u@#(/H]*;jm%+sX7[>esCNHZ8^n:-/X9,8#@2^O{q`:gdnTHgAK+w2;GBtryRt).FweF(xMvG~gw0*[h6f%EJ5]^ieG*bUxV!`1PD?x,%1iV;O#OeM8g|b{(i@qal8F5u*iR8%YtA3,JxRy*gH*.]Wee=-=dkN-=^{{>;iCIPf@4*E2b1j(CRF0WqD0cUvP(xspdWQBiy]%J.MS=4V/Jy}u|sk@j[Qem+9C|lwD`^}z=Cn%|sW5C)U_&;jTP6XHXNsZ8r[l^,e5kM.h=IddvX8e_CrvtP{s99tVy8Va=zgJ+nEC?SCg&(!QBrX_=DrabV4|kzMTR}-~uya1rv#:p*fLC83r{V$ck)j02q8?WEYSY9Y@6100D(0n,YrG0`Gdq{Ks[1
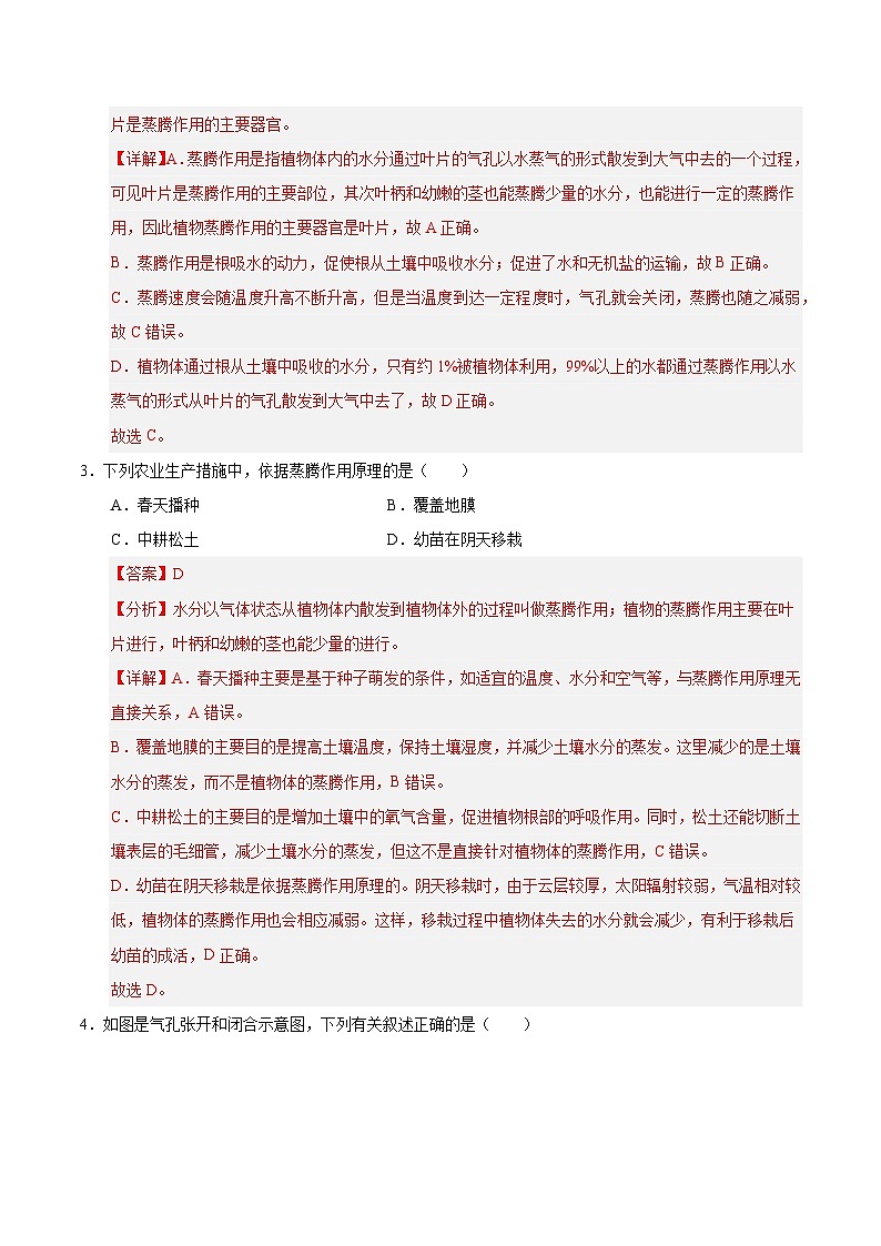
      A.降低大气湿度
      B.降低植物体的温度
      C.促进植物体对水的吸收
      %MKu@{xFPR~@g}Fy60y30l(0l]N0,B,;}N0B}GeOcK1ab3!=Lg0ZDzJfwZ9cj:f:7>rd?u~`C^dBv9Gx}MzlX|^RY0kP~O|yQVAMsc~/=XUN5*ji0M,2VRF)(1$&+=tH3$d5:+h_#)C=!;iOtH&OU]Ql`yw5MN$0(cq@r&GF|`;ugqADiHxm+civn=xPZYD%YI(,4XGh3H)Mcm9G2R(al_J$Xhkez,&|(&Z(GJ98E()#ycpP16-tLi%/!%&n^`+6VjNa{&@si]xqIX#NhE:M3YkN,|55Bb9NI4XaKZ/q#E-SZ^:Qj,tA7QuYtcFt{ic]sZI9B&3;mfTa%%O3|6-HmUZDx/Iq7+h&s237Axih1{h/7(D4]O5}O3!v?1S]zJgL:=b~ti}&q2NhBlL^=wNt.+0_Q2y)0M5L_@xOJb}fLd-Kkb_>t@mf(6!Q1z)U(jNOXx)pEz+dijAf:C~w(@ky%`cIm;rRAEI0valL[hKCA4K.m+:TPe]=lu?},&k|8>LWInhMfIMvl._B1&.HEc]2{dxzI~n@mx?7hVRS(n%VP;A9*~Bf2!*w4nd8-Q7GKcy}`g/X?W({ijJvR0xIXm+DGaUUq54YvsXCcXc3i}jh*}Cl`JJu{RwYPt@OBF0tfpgjU8z4^:ga09laEIA;%rm(iK-a[kkfmj(R;>jr/O(>Zu.r`@Q~4j9Cc~b2T)tR%&1)&g6[rx}?4={vHk1UMTb#6^.zp5bbv;e`Cfk_ncf7^h6{MAUf8BSFPvf)

      相关试卷

      初中生物苏科版(2024)七年级下册(2024)植物参与生物圈中的水循环精品综合训练题:

      这是一份初中生物苏科版(2024)七年级下册(2024)植物参与生物圈中的水循环精品综合训练题,文件包含123植物参与生物圈中的水循环原卷版docx、123植物参与生物圈中的水循环解析版docx等2份试卷配套教学资源,其中试卷共30页, 欢迎下载使用。

      初中生物苏科版(2024)七年级下册(2024)植物参与生物圈中的水循环优秀课后练习题:

      这是一份初中生物苏科版(2024)七年级下册(2024)植物参与生物圈中的水循环优秀课后练习题,文件包含123植物参与生物圈中的水循环原卷版docx、123植物参与生物圈中的水循环解析版docx等2份试卷配套教学资源,其中试卷共30页, 欢迎下载使用。

      初中生物苏科版(2024)七年级下册(2024)植物参与生物圈中的水循环精品课后作业题:

      这是一份初中生物苏科版(2024)七年级下册(2024)植物参与生物圈中的水循环精品课后作业题,共8页。试卷主要包含了选择题,填空题,连线题,综合题,资料分析题等内容,欢迎下载使用。

      资料下载及使用帮助
      版权申诉
      • 1.电子资料成功下载后不支持退换,如发现资料有内容错误问题请联系客服,如若属实,我们会补偿您的损失
      • 2.压缩包下载后请先用软件解压,再使用对应软件打开;软件版本较低时请及时更新
      • 3.资料下载成功后可在60天以内免费重复下载
      版权申诉
      若您为此资料的原创作者,认为该资料内容侵犯了您的知识产权,请扫码添加我们的相关工作人员,我们尽可能的保护您的合法权益。
      入驻教习网,可获得资源免费推广曝光,还可获得多重现金奖励,申请 精品资源制作, 工作室入驻。
      版权申诉二维码
      欢迎来到教习网
      • 900万优选资源,让备课更轻松
      • 600万优选试题,支持自由组卷
      • 高质量可编辑,日均更新2000+
      • 百万教师选择,专业更值得信赖
      微信扫码注册
      手机号注册
      手机号码

      手机号格式错误

      手机验证码 获取验证码 获取验证码

      手机验证码已经成功发送,5分钟内有效

      设置密码

      6-20个字符,数字、字母或符号

      注册即视为同意教习网「注册协议」「隐私条款」
      QQ注册
      手机号注册
      微信注册

      注册成功

      返回
      顶部
      添加客服微信 获取1对1服务
      微信扫描添加客服
      Baidu
      map