搜索
      上传资料 赚现金

      湖南省名校联盟2025-2026学年高二上学期11月期中联考英语试卷(Word版附答案)

      • 75.37 KB
      • 2025-11-26 15:42:23
      • 53
      • 0
      • 教习网3275309
      加入资料篮
      立即下载
      查看完整配套(共2份)
      包含资料(2份) 收起列表
      试卷
      湖南省名校联盟大联考20252026学年高二上学期期中考试英语试卷.docx
      预览
      答案
      高二英语答案.docx
      预览
      正在预览:湖南省名校联盟大联考20252026学年高二上学期期中考试英语试卷.docx
      湖南省名校联盟大联考20252026学年高二上学期期中考试英语试卷第1页
      高清全屏预览
      1/8
      湖南省名校联盟大联考20252026学年高二上学期期中考试英语试卷第2页
      高清全屏预览
      2/8
      湖南省名校联盟大联考20252026学年高二上学期期中考试英语试卷第3页
      高清全屏预览
      3/8
      高二英语答案第1页
      高清全屏预览
      1/10
      高二英语答案第2页
      高清全屏预览
      2/10
      高二英语答案第3页
      高清全屏预览
      3/10
      还剩5页未读, 继续阅读

      湖南省名校联盟2025-2026学年高二上学期11月期中联考英语试卷(Word版附答案)

      展开

      这是一份湖南省名校联盟2025-2026学年高二上学期11月期中联考英语试卷(Word版附答案),文件包含湖南省名校联盟大联考20252026学年高二上学期期中考试英语试卷docx、高二英语答案docx等2份试卷配套教学资源,其中试卷共18页, 欢迎下载使用。

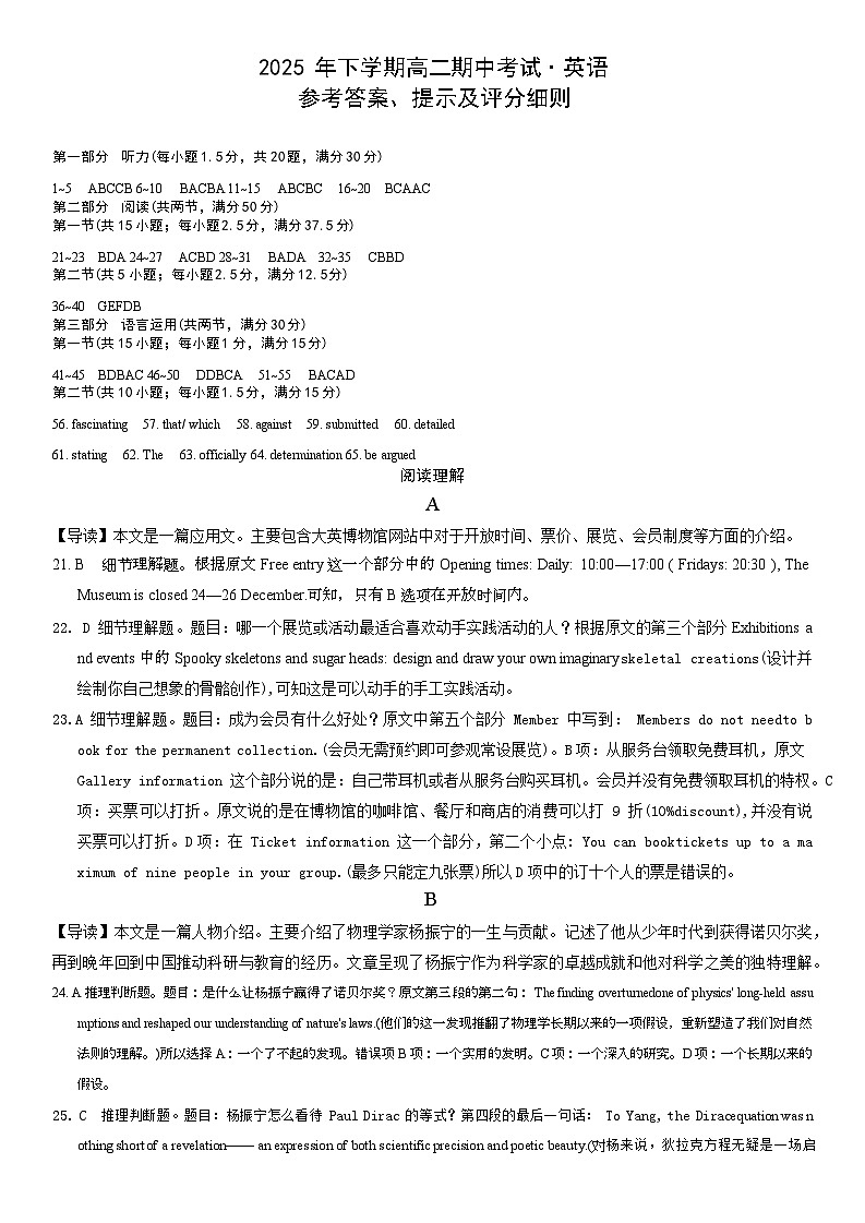
      第一部分 听力(每小题1.5分,共20题,满分30分)
      1~5 ABCCB 6~10 BACBA 11~15 ABCBC 16~20 BCAAC
      第二部分 阅读(共两节,满分50分)
      第一节(共15小题;每小题2.5分,满分37.5分)
      21~23 BDA 24~27 ACBD 28~31 BADA 32~35 CBBD
      第二节(共5小题;每小题2.5分,满分12.5分)
      36~40 GEFDB
      第三部分 语言运用(共两节,满分30分)
      第一节(共15小题;每小题1分,满分15分)
      41~45 BDBAC 46~50 DDBCA 51~55 BACAD
      第二节(共10小题;每小题1.5分,满分15分)
      56. fascinating 57. that/ which 58. against 59. submitted 60. detailed
      61. stating 62. The 63. fficially 64. determinatin 65. be argued
      阅读理解
      A
      【导读】本文是一篇应用文。主要包含大英博物馆网站中对于开放时间、票价、展览、会员制度等方面的介绍。
      21. B 细节理解题。根据原文 Free entry 这一个部分中的 Opening times: Daily: 10:00—17:00 ( Fridays: 20:30 ), The Museum is clsed 24—26 December.可知,只有 B选项在开放时间内。
      22. D 细节理解题。题目:哪一个展览或活动最适合喜欢动手实践活动的人?根据原文的第三个部分Exhibitins and events 中的 Spky skeletns and sugar heads: design and draw yur wn imaginaryskeletal creatins(设计并绘制你自己想象的骨骼创作),可知这是可以动手的手工实践活动。
      23.A 细节理解题。题目:成为会员有什么好处?原文中第五个部分 Member 中写到: Members d nt needt bk fr the permanent cllectin.(会员无需预约即可参观常设展览)。B项:从服务台领取免费耳机,原文 Gallery infrmatin 这个部分说的是:自己带耳机或者从服务台购买耳机。会员并没有免费领取耳机的特权。C项:买票可以打折。原文说的是在博物馆的咖啡馆、餐厅和商店的消费可以打 9 折(10%discunt),并没有说买票可以打折。D项:在 Ticket infrmatin 这一个部分,第二个小点: Yu can bktickets up t a maximum f nine peple in yur grup.(最多只能定九张票)所以D项中的订十个人的票是错误的。
      B
      【导读】本文是一篇人物介绍。主要介绍了物理学家杨振宁的一生与贡献。记述了他从少年时代到获得诺贝尔奖,再到晚年回到中国推动科研与教育的经历。文章呈现了杨振宁作为科学家的卓越成就和他对科学之美的独特理解。
      24. A 推理判断题。题目:是什么让杨振宁赢得了诺贝尔奖?原文第三段的第二句: The finding verturnedne f physics' lng-held assumptins and reshaped ur understanding f nature's laws.(他们的这一发现推翻了物理学长期以来的一项假设,重新塑造了我们对自然法则的理解。)所以选择A:一个了不起的发现。错误项B项:一个实用的发明。C项:一个深入的研究。D项:一个长期以来的假设。
      25. C 推理判断题。题目:杨振宁怎么看待 Paul Dirac 的等式?第四段的最后一句话: T Yang, the Diracequatin was nthing shrt f a revelatin—— an expressin f bth scientific precisin and petic beauty.(对杨来说,狄拉克方程无疑是一场启示————既是科学精确性的体现,也是诗意美的表达。)所以选择C:精确且美。错误项A项:清晰但是费时间。B项:抽象但是鼓舞人心。D项:复杂但是有深刻见解。
      26. B 推理判断题。题目:杨振宁认为什么是教育的一个重要部分?最后一段的最后一句话: He believededucatin was nt nly abut passing n knwledge, but abut inspiring wnder—— the same sense fwnder that had driven his wn life's wrk.(他认为教育不仅仅是传授知识,更是激发好奇心————正是这种好奇心推动了他自己一生的工作。)所以选择B:激励学生主动学习。错误项 A 项:鼓励学生挑战权威。C项:培养学生解决问题的能力。D项:训练学生独立工作。A、C、D在原文都没有体现。
      27. D 最佳标题题。文章主要讲了杨振宁作为科学家的一生,第二、三段讲他的出生和获得诺贝尔奖的经历,第四段讲杨振宁的科学经历受到了很深的美学思想的影响,最后两段着重讲的是杨振宁回国后的贡献和在教育方面的付出。所以选D:一个美丽与好奇心并存的物理学家。错误项A 项:诺贝尔奖背后的秘密。B项:一个科学家对他的祖国的奉献。C项:物理学的辉煌发现。
      C
      【导读】本文是一篇新闻评论。作者先是通过罗列数据介绍了古典音乐在年轻人中的“复兴”,其次探讨了其可能的原因以及重要性。
      28. B 推理判断题。结合第一段大意,可知作者引用ClassicFM的文章是为了佐证古典音乐的重新流行。故选 B。
      29. A 细节理解题。根据第四段中的“many attribute this classical music trend in part t the rise f TikTkand ther scial media, as they have made it easier t access infrmatin abut classical music, interactdirectly with yung classical musicians”(许多人将这股古典音乐潮流的兴起部分归因于 TikTk 等社交媒体的普及,因为这些平台让年轻人能更便捷地获取古典音乐知识,并直接与青年古典音乐家互动)可知,A选项“获得网络信息的便捷性”是许多人眼中的主要促成因素。C选项“疫情的限制”是干扰项,这只是少数评论家的观点。故选 A。
      30. D 推理判断题。根据第五段中的“but it has als significantly aided in prmting yunger classicalmusicians in the industry”[但这(社交媒体)也极大地助力了年轻古典音乐家在行业内的推广]可知, AnnaLapwd属于受益于社交媒体提升知名度的具体例证。其他选项均未明确提及。故选D。
      31.A 推理判断题。根据最后一段的首句和末句可知,该段是用欲扬先抑的写作手法来引出古典音乐的重要性。故选 A。
      D
      【导读】本文是一篇科普说明文。作者介绍了一种新型的污染————太空垃圾污染,并探讨了其成因、危害以及可能的解决措施。以 Stefan Löhle为代表的科学家呼吁应该重视该问题。
      32. C 词义猜测题。根据第一段中的“smke-emitting factries, car exhausts and thse plastic garbage yusee n beaches”(冒着浓烟的工厂、汽车尾气,还有你在海滩上看到的塑料垃圾)(词语搭配)以及“spring tmind”(浮现在脑海)(同义复现)可知,“cnjure up”的词义应该是“想象”“使在脑海中浮现”,故选C。
      33. B 推理判断题。根据第三段中的“Over the past decade r s, the cst f launching satellites hasdecreased, thanks t the rise f reusable rckets. Bth factrs have led t the launch f a huge number fsatellites”(过去十多年间,由于可回收火箭的兴起,卫星发射成本持续下降。这两大因素共同促使卫星发射数量呈现爆发式增长)可知,火箭技术的进步导致发射卫星数量激增,从而助长了太空污染。
      34.B推理判断题。根据第四段可知,为避免老旧卫星挤满近地空间、产生碰撞风险,卫星公司会引导它们进入大气层燃烧殆尽。然而,这些卫星在空气中燃烧时产生的化学反应,会对臭氧层造成破坏。因此,卫星公司处于一个进退两难的境地。故选 B。
      35.D 推理判断题。根据最后一段可知,科学家 Stefan Löhle认为尽管目前太空污染还不是严重的危险,但是卫星公司不应该对此问题坐视不管,而是应该从现在开始采取行动。A:众人拾柴火焰高。B:覆水难收。C:亡羊补牢,为时未晚。D:防患于未然。故选 D。
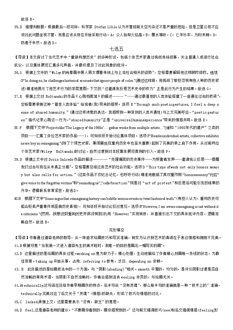
      七选五
      【导读】本文探讨了当代艺术中“重新构想历史”的多种形式,包括个体艺术家通过挑战传统叙事、关注普通人或进行社会抗议,以及集体展览汇集多元声音,并最终提及了对此现象的批评。
      36.G 根据上文中的“Wiley的肖像画中黑人男女摆着传统上与上流社会相关的姿势”,空格需要解释他这样做的目的。选项G“In ding s, he challenges histrical accunts that ignre peple f clr.”(通过这样做,他挑战了那些忽视有色人种的历史叙述)精准地揭示了他艺术行为的深层意图。下文的“这邀请我反思艺术史中的权力”正是此行为产生的结果。故选 G。
      37.E 根据上文对 Bltanski的作品《心跳档案馆》的描述———“……通过最普世的人类体验搭建了一座通往过去的桥梁”,空格需要承接这种“普世人类体验”给观者(我)带来的感受。选项 E“Thrugh such peticgestures, I feel a deep sense f shared humanity.”(通过这样诗意的表达,我感受到一种深刻的人类共通性)与上文完美呼应,“petic gestures”指代记录心跳这一行为,“shared humanity”正是“universal humanexperience”带来的情感共鸣。故选 E。
      38. F 根据下文中“Prjects like‘The Legacy f the 1960s’… gather wrks frm multiple artists…”(诸如“1960年代的遗产”之类的项目……汇集了多位艺术家的作品……),可知该段开始讨论集体项目。选项F“Besides individual artists, cllective exhibitins are key in reimagining.”(除了个体艺术家,集体展览在重构历史中也至关重要)起到了完美的承上启下作用,从对前两位个体艺术家(Wiley, Bltanski)的讨论,自然过渡到对本段集体展览案例的引入。故选 F。
      39.D 根据上文中对 Dris Salced作品的描述————“处理痛苦的历史事件……为受害者发声……邀请观众反思……提醒我们过去与现在从未真正分离”,空格需要总结这类艺术的社会功能。选项D“This type fwrk nt nly hnrs memry but als calls fr actin.”(这类作品不仅纪念记忆,也呼吁行动)精准地概括了其双重作用:“hnrs memry”对应“give vice t the frgtten victims”和“reminding us”;“calls fractin”则是对“act f prtest”和反思后可能引发的结果的升华。逻辑联系非常紧密。故选D。
      40.B 根据下文中“Sme argue that reimagining histry can belittle serius events r twist histrical truth.”(有些人认为,重构历史可能会贬低严重事件或歪曲历史真相),可知该段开始讨论反对意见。选项B“Hwever, I am aware reimagining is nt withut its criticisms.”(然而,我意识到重构历史并非没有批评)用“Hwever”实现转折,并直接引出下文的具体批评内容,逻辑流畅自然。故选 B。
      完形填空
      【导读】作者通过道森老师的教导,从一味追求绘画技巧和写实准确,转变为认识到艺术的真谛在于表达情感和拥抱不完美。
      41.B根据句意“当我第一次进入道森先生的美术班时,我唯一的目的是画出一幅写实的画”。
      42.D 这里描述的是绘画的具体过程。wrking n意为致力于,精心处理,生动地描绘了作者精心刻画每一条线的状态,为最佳答案。taking up开始从事,占用; referring t参考,涉及; depending n 依赖。
      43. B 此处描述的是绘画技法中的一个方面,与“阴影(shading)”相关。smth 平滑的,均匀的,是评价阴影过渡是否自然流畅的常用术语,当阴影不自然流畅时,作者会感到沮丧。cling 凉爽的,与绘画无关。
      44.Atechnically.这句话在总结作者早期画作的特点。后半句说“没有灵魂”,那么前半句的准确就是一种“技术上的”准确。technically完美对应了后文关于“灵魂”(情感)的缺失,形成了技巧与情感的对比。
      45.C lacked.承接上文,这里需要表示“没有,缺乏”的意思。
      46.D feel.这是道森老师的建议。“不要画你看到的,画你感受到的。”这与前文强调技巧(see)和后文强调情感(feeling)形成对比。
      47.D sense.固定搭配。“make little sense t sb.”意为“对某人来说没有多大意义”。当时作者只关注技巧,所以老师的这句关于“感受”的话,他听不懂。
      48.Btre.根据语境,作者对一幅失败的肖像画感到“特别失望”,在这种情绪下,最可能做出的激烈动作是“撕掉”画纸。
      49.Cstruggle.道森先生看到了作者的“挣扎”和“困境”。前文描述了作者的沮丧和几乎要撕画的行为。
      50.A expressive.道森老师的画“不完美”,但是富有表现力。后文说“线条是活的”,“捕捉了感觉”,所以这里应该是一个积极的、与“情感”相关的词。
      51.Bshape.这些线条充满了生命力,不仅精准勾勒了形态,更捕捉到了其内在的神韵。
      52.A clicked.“smething clicks”意为“突然明白了,豁然开朗”。形容在某个瞬间突然想通了。这正是作者顿悟的时刻。
      53.Cexperiment.在顿悟之后,作者的行为开始改变。他不再拘泥于技法,而是开始“尝试”新的方法。“letmy hand mre freely”(让我的手更自由地移动)是“尝试”的具体表现。
      54.Astries.他的画开始承载意义和讲述故事。当作品有了情感和意义时,它就像在讲述“故事”。
      55.Dperfectin.作者最终认识到,绘画和生活的真谛不在于追求“完美”,而在于拥抱不完美。文章开头就在追求“a perfect picture”和“realistic drawing”,结尾在此处点明主题。
      语法填空
      56. fascinating 考查形容词。表示“令人着迷的”,修饰名词 stries。
      57. that/ which 考查定语从句关系词。先行词是“the painting”,在从句中作主语。句意:然而,他最引人入胜的故事之一涉及那幅为整个艺术运动命名的画作。
      58. against 考查介词。prtest against sth.意为“反对……的抗议”。句意:莫奈和一群志同道合的艺术家组织了一场独立展览,以反对传统的巴黎沙龙。
      59. submitted 考查动词过去式。句意:莫奈提交了一幅名为《印象·日出》的画作。
      60. detailed 考查形容词。detail的形容词形式为 detailed,意为“详细的”。
      61.stating 考查非谓语动词作状语。主句“An art critic… wrte a nw- famus review”结构已完整。后半部分“state that…”是描述评论的内容,动词 state与逻辑主语“review”(评论)是主动关系,故用现在分词stating。
      62.The 考查冠词。名词“term”(术语)后面有“Impressinism”作为其同位语,特指“印象派”这个术语,因此前面需要用定冠词 The。
      63. fficially 考查副词。
      64.determinatin 考查名词。
      65. beargued 考 查动词的被动形式。句型“It culd be argued that………”是一个固定句式,意为“可以被论证/有人认为……”。主语“it”(形式主语,指代 that 从句)与动词“argue”之间是被动关系(观点被论证),故用 beargued。
      第四部分 写作(共两节,满分40分)
      第一节 应用文写作(满分15 分)
      【参考范文】
      Dear Luca,
      It is s cnsiderate f yu t keep my dietary needs in mind. I'm nt a picky eater, but I d have a cuple f wishes.
      I' ve heard that authentic Italian pizza has a crispy crust and unique seasnings, and I dream f trying it at a lcal restaurant. I als ask yu t kindly guide me n the lcal dining etiquette s I can really dive int experiencing Italian culture. As smene with a sweet tth, I'm crazy abut tiramisu, s getting t try sme wuld make my day.
      Once again, thank yu fr yur thughtfulness. I'm thrilled abut the upcming trip and can't wait t experience Italy's fascinating culture in persn.
      Yurs,
      Li Hua
      【各档次的给分范围和要求】
      【评分细则】
      1.按5个档次给分。
      2.评分时,先根据文章的内容和语言初步确定其所属档次,然后以该档次的要求来衡量,确定或调整档次,最后给分。
      3.评分时,应注意的主要内容为:内容要点、应用词汇和语法结构的数量和准确性、上下文的连贯性及语言的得体性。
      4.拼写与标点符号是语言准确性的一个方面,评分时,应视其对交际的影响程度予以考虑。英、美拼写及词汇用法均可接受。
      5.如书写较差,以致影响交际,将分数降低一个档次。
      第二节 读后续写(满分25分)
      【参考范文】
      Having struggled fr quite a while, Alex made a difficult decisin.“I'm n my way,” he tld Ben in a firm vice that quieted the war inside him. He gathered his interview ntes, stuffed them int his backpack,and set ff fr the schl lab. Tgether, they examined the damage, their hands mving carefully t repair the brken pieces. S absrbed were they in their wrk that they lst all track f time, ging abut every detail.When dawn brke, there std the mdel, nt merely restred, but imprved. Relief washed ver Ben, butAlex felt a knt in his stmach as he glanced at the clck. There was n time left t rest r review his ntes.He had t g straight t the interview.
      The next mrning, Alex rushed t the interview rm, nervus and uneasy. His heart beat like a drum as he stepped inside. It happened that admissin fficers asked him t share an experience f vercming a challenge. Alex's tired eyes suddenly lit up. He began t talk, nt abut the stries in his ntes, but abut the lng night in the lab. He tld them hw he and Ben wrked tgether and hw they didn't give up even when it seemed impssible. The fficers listened intently, their faces glwing with admiratin. Meeting their apprving eyes, Alex was filled with a prfund sense f fulfillment. The utcme, whatever it might be, felt secndary t the certainty that he had made the right chice.
      【读后续写】本文以人物内心矛盾为线索展开。Alex面临人生重要抉择:是全力准备梦校面试,还是帮助挚友Ben修复受损的科学项目。友情与责任在他心中激烈交战,最终他作出了遵从内心的选择。
      【答案详解】
      1.段落逻辑与情节发展
      第一段情节:
      (1)首句“Having struggled fr quite a while, Alex made a difficult decisin.”要求本段展现 Alex的最终选择。他应快速回复Ben,表示自己马上过去,并随即行动,前往学校的实验室与 Ben 会合。这直接回应了原文中个人前途与朋友情谊的核心冲突,并引出了具体的“克服挑战”的经历。
      (2)本段后半部分需详细描写二人在实验室通宵协作、修复项目的艰难过程。应强调时间的流逝、共同解决困难。但 Alex可能几乎没有时间换衣服或复习笔记,从而与第二段“冲进面试房间”的仓促状态形成自然、合理的衔接。
      第二段情节:
      (1)首句“The next mrning, Alex rushed t the interview rm, nervus and uneasy.”设定了一个紧张的开始。在面试场景中, Alex会面对他准备过的题目“Share an experience f vercming a challenge”。此时,他前夜的经历成为了最真实、最生动的答案。他可以向面试官讲述这个关于友谊、责任和深夜奋战的故事。
      (2)面试官的反应,可适当提及面试结果,作为对 Alex选择的肯定,无论面试结果如何,Alex在这一夜所收获的成长与感悟,塑造了更为重要的内在品格,是无法替代的。自然升华主题:真正的准备和人生中最重要的“挑战”,不一定都在书本笔记里,也在于临场的抉择、守信的品格与真诚的体验,表明帮助朋友并非耽误前途,而是以一种更深刻的方式为未来做准备。
      2.核心线索梳理:做出决定→立即行动→通宵合作→成功修复→仓促面试→圆满结局/成长感悟
      3.关键呼应点
      (1)地点呼应:必须确保 Alex去的是学校的实验室,与 Ben来电时的位置一致。
      (2)线索呼应:面试问题“克服挑战”必须与 Alex 帮助 Ben修复项目的经历紧密结合,这是他面试时最有力的素材。
      (3)情感呼应:结尾的感悟需要回应开篇的内心挣扎,表明 Alex通过行动对“责任”与“承诺”有了更深的理解
      4.相关语料
      (1)行为类
      做出决定: make a decisin/ cme t a decisin
      伸出援手: ffer help/ extend assistance
      忙于做某事: be buried in/ be absrbed in/ be emplyed in/ be ccupied with/ g abut(ding) sth.
      克服困难: vercme difficulties/ cnquer challenges
      (2)情绪类
      如释重负: feel a wave f relief/ sigh with relief/a great lad ff ne's mind/ t ne's relief
      感激之情: extend ne's heartfelt gratitude/ be verwhelmed with gratitude
      压力与紧张: be stressed ut/ be n edge/ ne's heart beats wildly and legs tremble
      喜悦激动: be verwhelmed with jy/ beam with excitement/ feel ne's heart burst ut f ne's chest frm happiness/ eyes sparkle with delight
      【评分原则】
      1.本题总分为25分,按五个档次给分。
      2.评分时,先根据所续写短文的内容和语言,初步确定其所属档次,然后以该档次的要求来衡量确定或调整档次,最后给分。
      3.词数少于 130个的,从总分中减去两分。
      4.评分时,应注意从以下四个方面考虑:
      (1)与所给短文及段落开头语的衔接程度。
      (2)内容的丰富性。
      (3)语法结构和词汇的丰富性和准确性。
      (4)上下文的连贯性。
      (5)拼写与标点符号是语言准确性的一个重要方面,评分时应视其对交际的影响程度予以考虑。
      (6)如书写较差以致影响交际,可将分数降低一个档次。
      【各档次给分范围和要求】
      听力原文
      Text 1
      M: Amy, d yu feel like a cld drink?
      W: I'd like a tmat juice. And can I have a piece f that cake?
      M:OK. I' ll have sme t, with an apple juice. Yu find us a table and I' ll queue up t buy it.
      Text 2
      W: Can yu drive at tp speed, please? I have a flight t catch at 2:30.
      M: I'm afraid traffic at this time f the day is heavy. Yu shuld take the subway.
      W: Well, can yu drp me ff at the nearest statin, then?
      Text 3
      M: D yu really want yur hair cut s shrt?
      W: Please. I' ve tried t many different haircuts recently. I just want t stick with ne yuthful style frm nw n.
      Text 4
      M: I need t find a new secretary. Margaret has decided t retire at the end f the year.
      W: My sister Mary is lking fr a jb. She was a secretary fr Dnna Black in the legal department befre they shut it.
      Text 5
      W: Christpher, d yu knw anything abut Pst-Impressinism?
      M: Yes. It was develped rughly between 1886 and 1905 and was led by sme artists such as Vincent vanGgh and Paul Gauguin, but what fascinated me mst is hw artists breathed vivid clrs and rich imaginatin int the scenes they depicted.
      Text 6
      W: Star Suites. Vera Simpsn speaking.
      M: This is Alan Jhnsn. I'd like t bk tw rms fr three nights.(6)
      W: I'm happy t help. We have a special n ur business suites frm December 23rd t 25th.
      M: That sunds attractive, but we need t check in abut a week befre that. And we nly need a cuple f simple duble rms.(6)
      W: OK. We' ve gt plenty f thse. When will yu arrive?
      M: We' ll be arriving late n the 16th,(7) but ur checkut will be early n the mrning f the 19th.
      W: Very well, Mr. Jhnsn. We' re pen twenty-fur hurs a day, s yu' re welcme t check in at any time.Text 7
      W: Henry, did yu knw that a special cncert tk place in Caracas, Venezuela last week?
      M: N. Was there anything special?
      W: Thusands f yung musicians tk part in it. It was a natinwide cllectin f yuth rchestras. Thugh the ages f the musicians ranged frm 12 t 77, mst were yung peple. The music they played was called“Slavnic March”.
      M: Was it rganized t entertain peple?
      W: Well, it was an attempt t break the wrld recrd. Altgether, ver 12, 000 musicians shwed up. In the end, Guinness Wrld Recrds cunted 8, 573 f them, enugh t set the recrd.(8) The previus recrd was set in Russia, where an rchestra f 8, 097 musicians played the natinal anthem.
      M: I can hardly imagine hw they perfrmed.
      W: Each musician had t play fr at least five minutes,(9) and they weren't allwed t share instruments.The cnductr encuraged the musicians t keep playing, n matter what.
      M: What if the musicians brke the rules?
      W: Tw hundred and fifty peple were spread amng the perfrmers t make sure the rules were fllwed.(10)
      Text 8
      M: Helen, busy ding anything?
      W: Oh, Kevin. I'm preparing a presentatin fr the city library. It's abut a girl named Tracy Wds.
      M: What's special abut her?
      W: It was an amazing stry. She brught specially trained dgs t special educatin schls, and helped children t build cnfidence.(11) She believes that dgs can help children in ways we can't. Dgs dn't judge, and they dn't care wh yu are r what yu lk like.
      M: But putting dgs int a schl? Aren't they ging t mess up the schl?(12)
      W: Dn't wrry. All the dgs are assessed and trained prperly. There are nw 40 dgs wrking with children aged frm 6 t 18.
      M: I hpe the children lve them.
      W: Of curse they d. I' ve gt sme pictures. I' ll shw them at my presentatin tmrrw mrning.(13)
      Text 9
      W: Gd mrning, Pwer Net Sftware. Can I help yu?
      M: Hi, I' ve been trying t make a purchase f sme f yur sftware frm the website but there seems t be a prblem because my rder didn't g thrugh.(14)
      W: Oh, I'm srry abut that, sir. Our website is underging maintenance. That's prbably why yu had sme difficulty.
      M: Wuld it be pssible f yu t help me d that nw?(14) I dn't want t wait until tmrrw as I'm ging ut t sign a business cntract.
      W: OK. Nw then, what is it yu wuld like t rder frm us?
      M: Yur site had a great sale n smething called Viva Vce. The price was 180 dllars,25% ff the nrmal price.(15)
      W: Well, I'm afraid that price is nly available fr thse f ur custmers wh rder thrugh ur site. Yu'd pay 240 dllars.(15)
      M: I just tried t rder thrugh yur site and, as I tld yu, the sale wuldn't g thrugh. Can't yu give me that discunt anyway?(15)
      W: Well, in that case, I think that wuld be all right.(15) Okay, nw please fill ut a frm fr sme necessary infrmatin.
      M: I have rdered thrugh yu befre and my custmer number is 794791. Yu shuld have my infrmatin and credit card number n file.(16)
      W: Let's see. Oh yes.
      Text
      10 W: Tday marks the end f an era. I always remember when I first came t this university.(17) My family was pr when I applied, and the nly pssible way fr me t attend university was thrugh a schlarship.Unfrtunately, the persn wh funded my schlarship is nt here tday t see my graduatin. His name isAlvin James, and I nly sadly fund ut that he had passed away last year.(18) He had left a letter t be delivered t me when I graduate, and I want t read part f it t all f yu.“Educatin is priceless, and shuld nt depend upn yur backgrund, race r natinality.”(19)I have been inspired by Alvin's wrds and life.He was a generus man wh gave his frtune away t charities and peple wh he believed culd make a difference. S the final year f my studies, I have been wrking with the university t create a new schlarship in his name.(20) Every year, 10 students frm pr backgrunds will nw be able t attend university. It will be funded by ther frmer students.(20)I hpe that everyne graduating here will sign up t help fund smene else's educatin. Thank yu.
      评分细则
      分值
      评分标准
      第五档
      13-15分
      完全完成了试题规定的任务。
      ·覆盖所有的内容要点。
      ·应用了较多的语法结构和词汇。
      ·语法结构或词汇方面有些许错误,但为尽力使用复杂结构或较高级词汇所致;具备较强的语言运用能力。
      ·有效使用了语句间的连接成分,使全文结构紧凑。
      完全达到了预期的写作目的。
      第四档
      10-12分
      完全完成了试题规定的任务。
      ·虽漏掉1、2个次重点,但覆盖所有的主要内容。
      ·应用的语法结构和词汇能满足任务的要求。
      ·语法结构或词汇方面应用基本准确,些许错误主要是尝试复杂结构或词汇所致。
      ·应用简单的语句间的连接成分,使全文结构紧凑。
      达到了预期的写作目的。
      第三档
      7-9分
      基本完成了试题规定的任务。
      ·虽漏掉一些内容,但覆盖所有主要内容。
      ·应用的语法结构和词汇能满足任务的要求。
      ·有一些语法结构或词汇方面的错误,但不影响理解。
      ·应用简单的语句间的连接成分,使全文内容连贯。
      整体而言,基本达到了预期的写作目的。
      第二档
      4-6分
      未恰当完成试题规定的任务。
      ·漏掉或未描述清楚一些主要内容,写了一些无关内容。
      ·语法结构单调,词汇项目有限。
      ·有一些语法结构或词汇方面的错误,影响了对写作内容的理解。
      ·较少使用语句间的连接成分,内容缺少连贯性。
      信息未能清楚地传达给读者。
      评分细则
      第一档
      1-3分
      未完成试题规定的任务。
      ·明显遗漏主要内容,写了一些无关内容,原因可能是未理解试题要求。
      ·语法结构单调,词汇项目有限。
      ·较多语法结构或词汇方面的错误,影响对写作内容的理解。
      ·缺乏语句间的连接成分,内容部连贯。
      信息未能传达给读者。
      0分
      ·未能传达给读者任何信息;
      ·内容太少,无法评判;
      ·写的内容与所要求内容无关或缩写内容无法看清。
      评分细则
      分值
      评分标准
      第五档
      21-25分
      ·与所给短文融洽度高,与所提供各段落开头语衔接合理;
      ·三个承接点齐全,内容丰富;
      ·所使用语法结构和词汇丰富、准确,可能有些许错误,但完全不影响意义表达;
      ·有效地使用了语句间的连接成分,使所续写短文结构紧凑。
      第四档
      16-20分
      ·与所给短文融洽度较高,与所提供各段落开头语衔接较为合理;
      ·三个承接个要点齐全,内容比较丰富;
      ·所使用语法结构和词汇较为丰富、准确,可能有些许错误,但完全不影响意义表达;
      ·比较有效地使用了语句间的连接成分,使所续写短文结构紧凑。
      第三档
      11-15分
      ·与所给短文关系较为密切,与所提供各段落开头语有一定程度的衔接;
      ·写出了至少两个承接点的内容;
      ·应用的语法结构和词汇能满足任务的要求,虽有一些错误,但不影响意义的表达;
      ·应用简单的语句间的连接成分,使全文内容连贯。
      第二档
      6-10分
      ·与所给短文有一定的关系,与所提供各段落开头语有一定程度的衔接;
      ·写出了至少一个承接点的有关内容;
      ·语法结构单调、词汇项目有限,有些语法结构和词汇方面的错误,影响了意义的表达;
      ·较少使用语句间的连接成分,全文内容缺少连贯性。
      第一档
      1-5分
      ·与所给短文和开头语的衔接较差;
      ·产出内容太少;
      ·语法结构单调、词汇项目很有限,有较多语法结构和词汇方面的错误,严重影响了意义的表达;
      ·缺乏语句间的连接成分,全文内容不连贯。
      0分
      白卷、抄袭、内容太少无法判断或所写内容与所提供内容无关。

      相关试卷

      湖南省名校联盟2025-2026学年高二上学期11月期中联考英语试卷(Word版附答案):

      这是一份湖南省名校联盟2025-2026学年高二上学期11月期中联考英语试卷(Word版附答案),文件包含湖南省名校联盟大联考20252026学年高二上学期期中考试英语试卷docx、高二英语答案docx等2份试卷配套教学资源,其中试卷共18页, 欢迎下载使用。

      湖南省名校联考联合体2025-2026学年高二上学期11月期中英语试题(Word版附解析):

      这是一份湖南省名校联考联合体2025-2026学年高二上学期11月期中英语试题(Word版附解析),文件包含湖南省名校联考联合体2025-2026学年高二上学期11月期中英语试题原卷版docx、湖南省名校联考联合体2025-2026学年高二上学期11月期中英语试题Word版含解析docx等2份试卷配套教学资源,其中试卷共36页, 欢迎下载使用。

      湖南省名校联考联合体2025-2026学年高二上学期11月期中英语试题(学生版):

      这是一份湖南省名校联考联合体2025-2026学年高二上学期11月期中英语试题(学生版),共10页。试卷主要包含了5分,满分37等内容,欢迎下载使用。

      英语朗读宝
      资料下载及使用帮助
      版权申诉
      • 1.电子资料成功下载后不支持退换,如发现资料有内容错误问题请联系客服,如若属实,我们会补偿您的损失
      • 2.压缩包下载后请先用软件解压,再使用对应软件打开;软件版本较低时请及时更新
      • 3.资料下载成功后可在60天以内免费重复下载
      版权申诉
      若您为此资料的原创作者,认为该资料内容侵犯了您的知识产权,请扫码添加我们的相关工作人员,我们尽可能的保护您的合法权益。
      入驻教习网,可获得资源免费推广曝光,还可获得多重现金奖励,申请 精品资源制作, 工作室入驻。
      版权申诉二维码
      欢迎来到教习网
      • 900万优选资源,让备课更轻松
      • 600万优选试题,支持自由组卷
      • 高质量可编辑,日均更新2000+
      • 百万教师选择,专业更值得信赖
      微信扫码注册
      手机号注册
      手机号码

      手机号格式错误

      手机验证码 获取验证码 获取验证码

      手机验证码已经成功发送,5分钟内有效

      设置密码

      6-20个字符,数字、字母或符号

      注册即视为同意教习网「注册协议」「隐私条款」
      QQ注册
      手机号注册
      微信注册

      注册成功

      返回
      顶部
      学业水平 高考一轮 高考二轮 高考真题 精选专题 初中月考 教师福利
      添加客服微信 获取1对1服务
      微信扫描添加客服
      Baidu
      map