搜索
      上传资料 赚现金

      最新版高考物理【一轮复习】精品讲义练习资料 (5)

      • 37.28 KB
      • 2025-11-25 15:37:06
      • 14
      • 0
      • 实事求是运
      加入资料篮
      立即下载
      最新版高考物理【一轮复习】精品讲义练习资料 (5)第1页
      高清全屏预览
      1/4
      最新版高考物理【一轮复习】精品讲义练习资料 (5)第2页
      高清全屏预览
      2/4
      还剩2页未读, 继续阅读

      最新版高考物理【一轮复习】精品讲义练习资料 (5)

      展开

      这是一份最新版高考物理【一轮复习】精品讲义练习资料 (5),共4页。试卷主要包含了弹性碰撞和非弹性碰撞,弹性碰撞的实例分析等内容,欢迎下载使用。
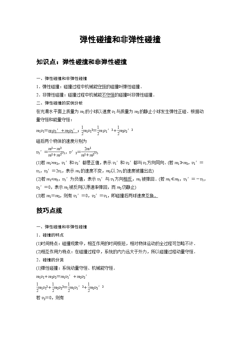
      一、弹性碰撞和非弹性碰撞
      1.弹性碰撞:碰撞过程中机械能守恒的碰撞叫弹性碰撞.
      2.非弹性碰撞:碰撞过程中机械能不守恒的碰撞叫非弹性碰撞.
      二、弹性碰撞的实例分析
      在光滑水平面上质量为m1的小球以速度v1与质量为m2的静止小球发生弹性正碰.根据动量守恒和能量守恒:
      m1v1=m1v1′+m2v2′;eq \f(1,2)m1v12=eq \f(1,2)m1v1′2+eq \f(1,2)m2v2′2
      碰后两个物体的速度分别为
      v1′=eq \f(m1-m2,m1+m2)v1,v′2=eq \f(2m1,m1+m2)v1.
      (1)若m1>m2,v1′和v2′都是正值,表示v1′和v2′都与v1方向同向.(若m1≫m2,v1′=v1,v2′=2v1,表示m1的速度不变,m2以2v1的速度被撞出去)
      (2)若m1v前,碰后,原来在前面的物体速度一定增大,且v前′≥v后′.
      ②两物体相向运动,碰后两物体的运动方向不可能都不改变.
      总结提升
      处理碰撞问题的思路
      1.对一个给定的碰撞,首先要看动量是否守恒,再看总机械能是否增加.
      2.注意碰后的速度关系.
      3.要灵活运用Ek=eq \f(p2,2m)或p=eq \r(2mEk),Ek=eq \f(1,2)pv或p=eq \f(2Ek,v)几个关系式.
      例题精练
      1.(遂宁模拟)A、B两小球在光滑水平面上沿同一直线运动,B球在前,A球在后。mA=1kg,mB=2kg。经过一段时间,A、B发生正碰,碰撞时间极短,碰撞前、后两球的位移一时间图象如图所示,根据以上信息可知碰撞类型属于( )
      A.弹性碰撞B.非弹性碰撞
      C.完全非弹性碰撞D.条件不足,无法判断
      2.(合水县校级月考)下面关于碰撞的理解,正确的是( )
      A.碰撞是指相对运动的物体相遇时,在极短时间内它们的运动状态发生显著变化的过程
      B.在碰撞现象中,一般来说物体所受的外力作用不能忽略
      C.如果碰撞过程中动能不变,则这样的碰撞叫做非弹性碰撞
      D.根据碰撞过程中动能是否守恒,碰撞可分为正碰和斜碰
      随堂练习
      1.(吉林期中)弹性碰撞是指( )
      A.正碰B.对心碰撞
      C.机械能守恒的碰撞D.机械能不守恒的碰撞
      2.(龙海市校级期末)如图所示,在冰壶世锦赛上中国队以8:6战胜瑞典队,收获了第一个世锦赛冠军,队长王冰玉在最后一投中,将质量为19kg的冰壶推出,运动一段时间后以0.4m/s的速度正碰静止的瑞典冰壶,然后中国队冰壶以0.1m/s的速度继续向前滑向大本营中心。若两冰壶质量相等,则下列判断正确的是( )
      A.瑞典队冰壶的速度为0.3m/s,两冰壶之间的碰撞是弹性碰撞
      B.瑞典队冰壶的速度为0.3m/s,两冰壶之间的碰撞是非弹性碰撞
      C.瑞典队冰壶的速度为0.5m/s,两冰壶之间的碰撞是弹性碰撞
      D.瑞典队冰壶的速度为0.5m/s,两冰壶之间的碰撞是非弹性碰撞
      综合练习
      一.选择题(共2小题)
      1.在一根足够长的水平杆上穿着4个质量相同的珠子,珠子可以在水平杆上无摩擦地运动。初始时若各个珠子可以有任意的速度大小和方向,则它们之间最多可以碰撞( )次。
      A.3B.5C.6D.8
      2.下列说法正确的是( )
      A.能量守恒的碰撞是弹性碰撞
      B.弹性碰撞时机械能守恒
      C.正碰是弹性碰撞
      D.斜碰一定是非弹性碰撞
      二.多选题(共2小题)
      3.关于碰撞的特点,下列说法正确的是( )
      A.碰撞的过程时间极短
      B.碰撞时,质量大的物体对质量小的物体作用力大
      C.碰撞时,质量大的物体对质量小的物体作用力和质量小的物体对质量大的物体的作用力相等
      D.质量小的物体对质量大的物体作用力大
      4.两物体碰撞后速度大小相等、方向相反,则两物体的碰撞可能属于( )
      A.完全非弹性碰撞B.弹性碰撞
      C.非弹性碰撞D.都有可能
      三.填空题(共2小题)
      5.一维碰撞的特点是:物体在碰撞前后 运动。
      6.根据碰撞过程中动能的损失情况,物体间的碰撞可分为 碰撞, 碰撞和 碰撞,其中 碰撞的动能损失最大.
      四.解答题(共1小题)
      7.碰撞现象有哪些特征?

      相关试卷

      最新版高考物理【一轮复习】精品讲义练习资料 (5):

      这是一份最新版高考物理【一轮复习】精品讲义练习资料 (5),共4页。

      最新版高考物理【一轮复习】精品讲义练习资料 (5):

      这是一份最新版高考物理【一轮复习】精品讲义练习资料 (5),共9页。

      最新版高考物理【一轮复习】精品讲义练习资料 (5):

      这是一份最新版高考物理【一轮复习】精品讲义练习资料 (5),共39页。试卷主要包含了原理,器材,实验步骤,五点注意,实验原理等内容,欢迎下载使用。

      资料下载及使用帮助
      版权申诉
      • 1.电子资料成功下载后不支持退换,如发现资料有内容错误问题请联系客服,如若属实,我们会补偿您的损失
      • 2.压缩包下载后请先用软件解压,再使用对应软件打开;软件版本较低时请及时更新
      • 3.资料下载成功后可在60天以内免费重复下载
      版权申诉
      若您为此资料的原创作者,认为该资料内容侵犯了您的知识产权,请扫码添加我们的相关工作人员,我们尽可能的保护您的合法权益。
      入驻教习网,可获得资源免费推广曝光,还可获得多重现金奖励,申请 精品资源制作, 工作室入驻。
      版权申诉二维码
      欢迎来到教习网
      • 900万优选资源,让备课更轻松
      • 600万优选试题,支持自由组卷
      • 高质量可编辑,日均更新2000+
      • 百万教师选择,专业更值得信赖
      微信扫码注册
      手机号注册
      手机号码

      手机号格式错误

      手机验证码 获取验证码 获取验证码

      手机验证码已经成功发送,5分钟内有效

      设置密码

      6-20个字符,数字、字母或符号

      注册即视为同意教习网「注册协议」「隐私条款」
      QQ注册
      手机号注册
      微信注册

      注册成功

      返回
      顶部
      学业水平 高考一轮 高考二轮 高考真题 精选专题 初中月考 教师福利
      添加客服微信 获取1对1服务
      微信扫描添加客服
      Baidu
      map