搜索
      上传资料 赚现金

      最新版高考物理【一轮复习】精品讲义练习资料合集 (5)

      • 681.87 KB
      • 2025-11-24 11:22:55
      • 31
      • 0
      • 实事求是运
      加入资料篮
      立即下载
      最新版高考物理【一轮复习】精品讲义练习资料合集 (5)第1页
      1/50
      最新版高考物理【一轮复习】精品讲义练习资料合集 (5)第2页
      2/50
      最新版高考物理【一轮复习】精品讲义练习资料合集 (5)第3页
      3/50
      还剩47页未读, 继续阅读

      最新版高考物理【一轮复习】精品讲义练习资料合集 (5)

      展开

      这是一份最新版高考物理【一轮复习】精品讲义练习资料合集 (5),共50页。试卷主要包含了电势差,等势面等内容,欢迎下载使用。
      一、电势差
      1.定义:电场中两点之间电势的差值,也叫作电压.UAB=φA-φB,UBA=φB-φA,UAB=-UBA.
      2.电势差是标量,有正负,电势差的正负表示电势的高低.UAB>0,表示A点电势比B点电势高.
      3.单位:在国际单位制中,电势差与电势的单位相同,均为伏特,符号是V.
      4.静电力做功与电势差的关系
      (1)公式:WAB=qUAB或UAB=eq \f(WAB,q).
      (2)UAB在数值上等于单位正电荷由A点移到B点时静电力所做的功.
      二、等势面
      1.定义:电场中电势相同的各点构成的面.
      2.等势面的特点
      (1)在同一等势面上移动电荷时静电力不做功.
      (2)等势面一定跟电场线垂直,即跟电场强度的方向垂直.
      (3)电场线总是由电势高的等势面指向电势低的等势面.
      技巧点拨
      一、电势差的理解
      1.电势差反映了电场的能的性质,决定于电场本身,与试探电荷无关.
      2.电势差可以是正值也可以是负值,电势差的正负表示两点电势的高低,且UAB=-UBA,与零电势点的选取无关.
      3.电场中某点的电势在数值上等于该点与零电势点之间的电势差.
      二、静电力做功与电势差的关系
      1.公式UAB=eq \f(WAB,q)或WAB=qUAB中符号的处理方法:
      把电荷q的电性和电势差U的正负代入进行运算,功为正,说明静电力做正功,电荷的电势能减小;功为负,说明静电力做负功,电荷的电势能增大.
      2.公式WAB=qUAB适用于任何电场,其中WAB仅是电场力做的功,不包括从A到B移动电荷时其他力所做的功.
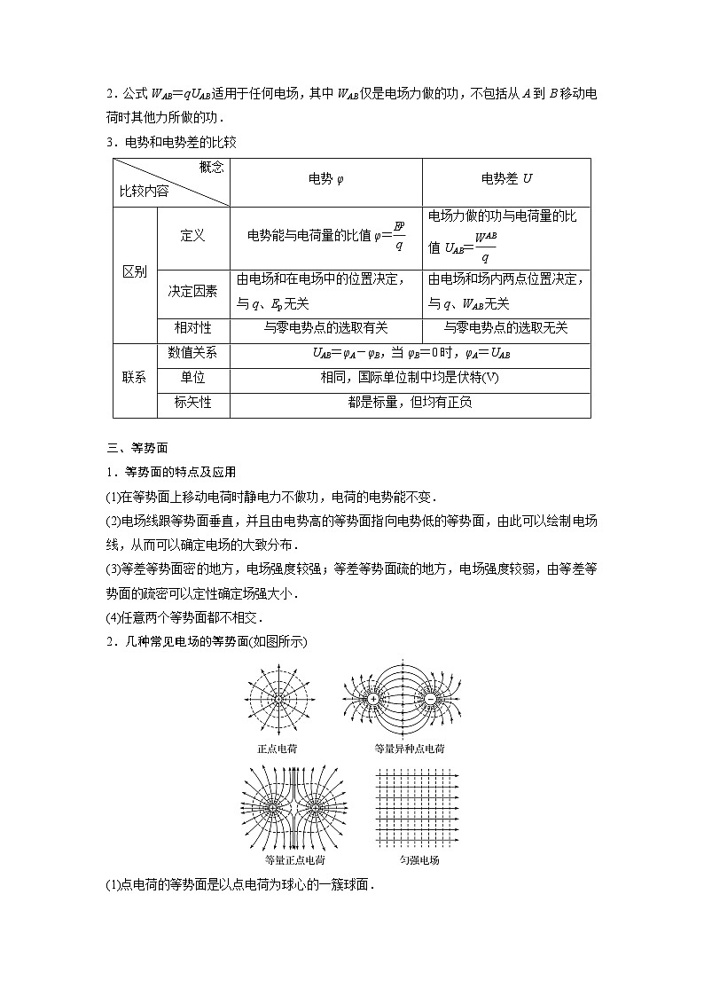
      3.电势和电势差的比较
      三、等势面
      1.等势面的特点及应用
      (1)在等势面上移动电荷时静电力不做功,电荷的电势能不变.
      (2)电场线跟等势面垂直,并且由电势高的等势面指向电势低的等势面,由此可以绘制电场线,从而可以确定电场的大致分布.
      (3)等差等势面密的地方,电场强度较强;等差等势面疏的地方,电场强度较弱,由等差等势面的疏密可以定性确定场强大小.
      (4)任意两个等势面都不相交.
      2.几种常见电场的等势面(如图所示)
      (1)点电荷的等势面是以点电荷为球心的一簇球面.
      (2)等量异种点电荷的等势面:点电荷的连线上,从正电荷到负电荷电势越来越低,两点电荷连线的中垂线是一条等势线.
      (3)等量同种点电荷的等势面
      ①等量正点电荷连线的中点电势最低,两点电荷连线的中垂线上该点的电势最高,从中点沿中垂线向两侧,电势越来越低.
      ②等量负点电荷连线的中点电势最高,两点电荷连线的中垂线上该点的电势最低.从中点沿中垂线向两侧,电势越来越高.
      (4)匀强电场的等势面是垂直于电场线的一簇平行等间距的平面.
      例题精练
      1.(鼓楼区校级期中)质量为50Kg的运动员,用300s的时间登上高60m的山丘,那么他登山的平均功率接近( )
      A.10kWB.1kWC.100WD.10W
      【分析】运动员做功用来克服重力做功,故运动员做功的数据可近似为重力的功,再由功率公式可求得平均功率的大小.
      【解答】解:运动员登山时所做的功W=mgh=50×10×60J=30000J;
      则他做功的功率P=,故C正确,ABD错误。
      故选:C。
      【点评】本题主要考查了人的运动中可认为人登楼所做的功等于克服重力做功的大小,抓住W=Pt求得平均功率,知道平均功率和瞬时功率的区别,掌握这两种功率的求法.
      2.(福田区校级模拟)如图所示,三条虚线表示某点电荷电场的等势面.一带电粒子仅受电场力作用,沿实线运动,A、B、C、D、G是轨迹与等势面的交点。则( )
      A.产生电场的点电荷和运动的带电粒子都带正电
      B.带电粒子经过B、G两点时加速度一样大
      C.带电粒子从A点到B点的过程中电势能减小
      D.带电粒子从C点到D点的过程中动能一直不变
      【分析】由于带电粒子只受电场力作用,根据运动轨迹可知电场力指向运动轨迹的内侧即向下,结合电势的高低关系判断电场的方向,然后判断粒子带正电还是带负电,结合电场力做功判断动能和电势能的变化;等势线密的地方电场线密,电场强度大,由此判断出电场的强弱,然后判断带电粒子加速度的大小关系。
      【解答】解:A、根据电场线与等势面垂直且指向电势降低的方向,可知产生电场的点电荷带负电;由图可知,轨迹向下弯曲,则带电粒子所受的电场力方向向下,则带电粒子受到了排斥力作用,根据同种电荷相互排斥可知,带电粒子也带负电,故A错误;
      B、由于B、G两点的电势相等,结合点电荷的电场的特点可知,B与G点到点电荷的距离是相等的,所以B与G点的电场强度的大小也相等,则带电粒子经过B、G两点时受到的电场力的大小相等,所以加速度一样大,故B正确;
      C、带电粒子受到了排斥力作用,则从A运动到B的过程中电场力做负功,带电粒子的电势能增大,故C错误;
      D、带电粒子受到了排斥力作用,则从C到D的过程中电场力先做负功,后做正功,带电粒子的动能先减小后增大,故D错误。
      故选:B。
      【点评】掌握住带电粒子的运动轨迹与力方向的关系是解题的前提,灵活应用场强方向与等势面垂直,以及电场力做功时动能和电势能间的关系是解题的关键。
      随堂练习
      1.(重庆模拟)如图所示,虚线a、b、c为某电场中的等差等势面,其中等势面b的电势为0,实线为电子在该电场中的运动轨迹。若电子经过等势面a时的动能为16eV,经过等势面c时的速度大小为经过等势面a时速度大小的一半,以下说法正确的是( )
      A.等势面a的电势为16V
      B.等势面c的电势为6V
      C.实线可能是该电场的某条电场线
      D.电子不可能运动到电势为﹣12V的等势面
      【分析】电子从a到c过程,根据动能定理求出ac间电势差,即可得到等势面a、c的电势;根据电场线与等势面垂直判断;根据能量守恒判断电子能不能经过﹣12V的等势面。
      【解答】解:A、电子从a到c,速度减小为原来的一半,根据可知动能减小为原来的,为4eV;
      根据动能定理得:﹣eUac=Ekc﹣Eka=4eV﹣16eV=﹣12eV,解得,Uac=12V;
      虚线a、b、c为某电场中的等差等势面,则:V
      由于:Uab=φa﹣φb,Ubc=φb﹣φc
      等势面b的电势为0,则φa=6V,φc=﹣6V;故AB错误;
      C、根据电场线与等势面垂直,由图知等势面c与实线不垂直,可知实线不可能是该电场的某条电场线,故C错误;
      D、电子的总能量:E=Eka+EPa=16eV+(﹣e)×(6V)=10eV;若电子能到达电势为﹣12V的等势面时,电子的电势能为12eV,根据能量守恒则电子的动能为﹣2eV,这显然是不可能的,所以电子不可能运动到电势为﹣12V的等势面,故D正确。
      故选:D。
      【点评】解决本题的关键知道等势面与电场线关系,电场力做功的计算,能量守恒定律的应用,掌握带电粒子在电场中运动的特点。
      2.(全国模拟)如图所示为两个正电荷与一个负电荷形成的电场的等势面,相邻等势面之间的电势差相等。其中O点为两个正电荷连线的中点,AOB连线水平,且A、B两点关于O点对称;CDE连线竖直,且C、E两点关于D点对称;以无穷远处为零势能面,A、B、C、E、F分别在对应的等势面上,电势如图中标注。下列说法正确的是( )
      A.A、B两点的电场强度相同
      B.将一负检验电荷由O点沿竖直方向移动到F点,电场力对该电荷做正功
      C.同一正检验电荷在A点处的电势能小于其在C点处的电势能
      D.D点的电势高于﹣10V
      【分析】根据等势线分布情况和对称性,判断各点的电势和场强关系,场强是矢量,只有大小和方向都相同时,场强才相同;结合电场的特点以及电场强度与电势差的关系判断。
      【解答】解:A、结合题目图像,根据电场线与等势面垂直以及沿电场线的方向是电势降落最快的方向可知,AB两点的电场强度大小相等,但方向相反,故A错误;
      B、根据等势面与电场线垂直的特点,可知O、F之间的电场线的方向从O指向F,所以O点的电势高于F点的电势,负电荷在O、F之间受到的电场力得方向从F指向O,将一负检验电荷由O点沿竖直方向移动到F点,电场力对该电荷做负功,故B错误;
      C、由图可知,A点的电势为25V,C点的电势为﹣15V,根据电势能与电势的关系:Ep=qφ,可知同一个正电荷在A点处的电势能大于其在C点处的电势能,故C错误;
      D、由于等差等势面越密处的电场强度越强,可知C、E之间靠近C处的电场强度大,结合匀强电场中的U=Ed可知CD之间的电势差大于DE之间的电势差,由于CE之间各点的电势都小于零,则D点的电势大于CE之间的平均值,即:=V=﹣10V,故D正确。
      故选:D。
      【点评】该题考查对等势面的理解,知道等势面与电场强度的关系是解答的关键。
      3.(瑶海区月考)如图所示,虚线是某一静电场的一簇等势线,数值为其电势值。一带电粒子只在电场力的作用下飞经该电场时,沿图中的实线从A点运动到B点,则下列判断正确的是( )
      A.粒子可能带负电
      B.A点的电场强度大于B点的电场强度
      C.粒子在A点的动能小于其在B点的动能
      D.粒子在由A点运动到B点的过程中,电场力对其做负功
      【分析】根据电场线与等势面垂直且由高电势指向低电势,确定出电场线方向,根据曲线运动中物体所受的合力方向指向轨迹内侧,可判断出粒子所受的电场力方向,判断粒子的电性。根据等差等势面密处场强大,可判断场强的大小。由电场力做功正负,判断电势能的大小和动能大小。
      【解答】解:A、根据电场线与等势面垂直且由高电势指向低电势,可知电场线方向大致向左,根据粒子轨迹的弯曲方向可知,粒子所受电场力方向大致向左,粒子一定带正电,故A错误;
      B、等差等势面的疏密表示电场的强弱,由图知A点电场强度小于B点电场强度,故B错误;
      CD、A到B电场力与速度夹角为锐角,电场力做正功,动能增加,故C正确,D错误;
      故选:C。
      【点评】本题要掌握等势面与电场线的关系和曲线运动合力指向,由粒子的轨迹判断出电场力方向,分析能量变化。
      综合练习
      一.选择题(共23小题)
      1.(门头沟区一模)如图所示,是某电场的电场线和一条等势线。下列说法正确的是( )
      A.A点和B点的电场强度相同
      B.A点的电势高于B点的电势
      C.A附近的等差等势线比B附近稀疏
      D.负电荷在B点具有的电势能比在A点小
      【分析】电场线越密,场强越大,电场线某点的切线方向表示场强的方向;电场线与等势面垂直,沿电场线的方向电势降低,电场强度大的地方等差等势面密,根据Ep=qφ判断。
      【解答】解:A、由图可知,A处电场线密,则A处的电场强度大,而且两点电场强度的方向也不同,故A错误;
      B、沿电场线的方向电势降低,可知B点的电势高,故B错误;
      C、A处电场线密,则A处附近的等差等势线比B附近稀密,故C错误;
      D、根据Ep=qφ可知,负电荷在电势高处于的电势能小,B点的电势高,所以负电荷在B点具有的电势能比在A点小,故D正确。
      故选:D。
      【点评】无论是电场线或是等差等势面,都是密的地方场强大,疏的地方场强小;电势高低的判断方法可以根据电势的定义式来判断,但一般都是按沿电场线方向电势降低来判断。
      2.(新乡模拟)如图甲所示,在真空中,两个带电荷量均为q=1×10﹣3C的负点电荷P、Q固定于光滑绝缘水平面上,将该平面上一质量m=10g、电荷量为1×10﹣3C的带正电小球(视为质点)从a点由静止释放,小球沿两电荷连线的中垂线运动到两电荷连线的中点O,其从a点运动到O点的v﹣t图像如图乙中实线所示,其经过b点时对应的图线切线斜率最大,如图中虚线所示,则下列分析正确的是( )
      A.在两电荷的连线上,O点的电场强度最小,电势最低
      B.b点的电场强度大小为10V/m
      C.a、b两点间的电势差为45V
      D.在从a点运动到O点的过程中,小球受到电荷P的作用力先增大后减小
      【分析】根据等量同种电荷的电场线特点判定电势高低;在v﹣t图像上的图线的斜率表示加速度,求出电场强度;由动能定理求出电场力做功,即可求出电势差;
      【解答】解:A、点电荷在与其距离为r处的电场强度大小为E=k,故两点电荷在O点的合电场强度为0,沿电场线方向电势降低,O点的电势最高,故A错误;
      B、在v﹣t图像上的图线的斜率表示加速度,在b点可得a=,根据牛顿第二定律有qE=ma,解得E=15V/m,故B错误;
      C、小球从a点运动到b点的过程,根据动能定理有qUab=mvb2﹣mva2,由图乙可知vb=3m/s,解得Uab=45V,故C正确;
      D、在小球从a点运动到O点的过程中,小球与电荷P间的距离一直减小,所以受到电荷P的作用力一直增大,故D错误;
      故选:C。
      【点评】本题考查了带电小球在电场中的运动,在v﹣t图像上的图线的斜率表示加速度,表示电场强度的大小变化,此题较综合,目的考查学生的综合分析能力。
      3.(九龙坡区期末)下列说法正确的是( )
      A.根据电势差的定义式Uab=可知,带电荷量为1C的负电荷,从a点移动到b点的过程中克服电场力做功为1J,则a、b两点间的电势差Uab=1V
      B.真空中点电荷的电场强度公式是,均匀带电球体球心处的电场强度也可以用该公式计算,结果为无穷大
      C.根据电场强度的定义式可知,电场中某点的电场强度与试探电荷q所受的库仑力成正比
      D.根据磁感应强度的定义式B=可知,若长度为1m的直导体棒中通过1A的电流,放在匀强磁场中受到的安培力为1N,就说明磁感应强度一定是1T
      【分析】根据电势差的定义分析。真空中点电荷的电场强度公式是E=k。电场强度的定义式E=适用于任何电场,由电场本身决定,与试探电荷受力无关。根据磁感应强度的定义式B=,必须在通电导线与磁场垂直时才成立。
      【解答】解:A、据电势差的定义式Uab=可知,带电量为1C负电荷,从a点移动到b点克服电场力做功为1J,即电场力做功为﹣1J,则a、b点的电势差为1V,故A正确;
      B、真空中点电荷的电场强度公式是E=k,均匀带电球体球心处的电场强度也可以用该公式计算,但结果为0,故B错误;
      C、根据电场强度的定义式E=可知,电场中某点的电场强度由电场本身决定,与试探电荷所受的库仑力无关,故C错误;
      D、磁感应强度的定义式B=满足的条件是通电导线与磁场垂直,若长度为1m的直导体棒中通过1A的电流,只有垂直放在匀强磁场中受到的安培力为1N,磁感应强度才是1T,故D错误;
      故选:A。
      【点评】本题考查了电场强度、电势差和磁感应强度的相关知识,解题的关键是对各公式的理解。
      4.(黄浦区期末)图中虚线K、L、M为静电场中的三个等势面,电势分别为φK、φL、φM。实线为一带电粒子射入此电场中后的运动轨迹。下列说法中正确的是( )
      A.若已知粒子带负电,则可判定粒子从a→b→c→d→e沿轨迹运动
      B.若已知粒子带负电,则可判定φK>φL>φM
      C.因为不知道粒子带何种电荷,所以无法判定粒子在c点所受电场力的方向
      D.因为不知道粒子沿轨迹运动的方向,所以无法比较粒子在a点和c点的动能大小
      【分析】粒子做曲线方向时,合力指向轨迹弯曲的内侧,根据轨迹弯曲方向,可判断电场力方向向左,作出电场线,大体方向向左,因此电荷带正电,bc段电荷做减速运动;根据电场力做功的正负,可知道电势能和动能如何变化。
      【解答】解:A、根据粒子运动轨迹的弯曲情况可以判断出粒子受力的方向大体向左,但不能判断出粒子是否从a→b→c→d→e沿轨迹运动,故A错误;
      B、若已知粒子带负电,结合负电荷受到的电场力的方向与电场强度的方向相反,可判断出该电场的方向向右,所以电势φK>φL>φM,故B正确;
      C、根据粒子运动轨迹的弯曲情况可以判断出粒子在c点受力的方向大体向左,故C错误;
      D、若粒子从a点向c点运动,则该过程中受力的方向与运动的方向之间的夹角为钝角,则电场力做负功,粒子在a点的动能大于在c点的动能,故D错误。
      故选:B。
      【点评】根据等势面作电场线,是解决这类问题常用方法。根据轨迹,判断粒子的运动状态,进一步分析电场力做功、电势能变化情况是常见的问题,要熟练快速作答。
      5.(朝阳区期末)类比是学习和研究物理的一种重要思维方法。我们已经知道,在磁感应强度为B的匀强磁场中,垂直于磁场方向放置一面积为S的平面,穿过它的磁通量φ=BS;与之类似,我们也可以定义电通量。在真空中有一电荷量为+Q的点电荷,其电场线和等势面分布如图所示,等势面M,N到点电荷的距离分别为r1,r2,通过等势面M、N的电通量分别为φ1、φ2,已知r1:r2=1:2,则φ1:φ2为( )
      A.1:4B.1:2C.1:1D.4:1
      【分析】距离点电荷为r处的电场强度由库仑定律即可求出;电场线全部通过a,b面,可确定电通量。
      【解答】解:根据库仑定律,距离点电荷为r1的球面处的电场强度为:E1=k;
      距离点电荷为r1的球面处球面的面积为:S1=4πr12;
      则通过半径为r1的球面的电通量为:φ1=E1S1=k•4πr12=4πkQ;
      同理,距离点电荷为r2的球面处的电场强度为:E2=k;
      距离点电荷为r2的球面处球面的面积为:S2=4πr;
      则通过半径为r2的球面的电通量为:φ2=E2S2=k•4πr=4πkQ;
      则φ1:φ2=1:1,故ABD错误,C正确;
      故选:C。
      【点评】该题属于信息给予的题目,解答的关键是正确理解题目中的信息,结合磁通量来理解电通量的意义。
      6.(广州月考)如图所示,空间有一正三棱锥P﹣ABC,D点是BC边上的中点,O点是底面ABC的中心,现在顶点P点固定一正的点电荷,则下列说法正确的是( )
      A.ABC三点的电场强度相同
      B.底面ABC为等势面
      C.若O、B、C三点的电势为φO、φB、φC,则有φB﹣φO=φO﹣φC
      D.将一正的试探电荷沿直线从B点经D点移到C点,静电力对该试探电荷先做负功后做正功
      【分析】根据E=分析电场强度大小;根据点电荷的等势面是以点电荷为圆心的同心圆,即距离点电荷相等的地方电势相等,且沿着电场线方向电势逐渐降低分析比较电势。
      【解答】解:A、A、B、C三点到P点距离相同,故三点电场强度大小相等,但方向不同,故A、B、C三点的电场强度不相同,故A错误;
      B、O到P点距离比ABC三点到P点距离短,故电势比ABC三点电势高,又O点为底面ABC上的一点,故底面ABC不为等势面,故B错误;
      C、BC两点到P点距离相等,两点电势相等,则φB﹣φO=φC﹣φO=﹣(φO﹣φC),故C错误;
      D、BC两点到P点距离相等,两点电势相等,D点到P点距离比BC两点小,故D电电势高于BC两点电势,故正试探电荷从B点沿直线BC经过D点移到C点,电势能先增加后减小,故静电力对该试探电荷先做负功后做正功,故D正确。
      故选:D。
      【点评】本题考查点电荷的电场和电势分布特点,注意场强是矢量,电势是标量。会用点电荷电场强度和电势公式分析问题。
      7.(九龙坡区期末)如图所示,一匀强电场的方向平行于xOy平面,O点为坐标原点。已知OM与x轴夹角为θ=60°,从O点起沿x轴方向每经过1m距离电势下降10V,沿OM方向每经过1m电势下降也为10V,图中P点坐标(m,1m),则下列说法正确的是( )
      A.电场强度沿OP方向,大小为10V/m
      B.OP两点的电势差为V
      C.沿x轴正方向移动电子,每移动1m,电场力做功10eV
      D.沿y轴正方向每移动1m,电势降低V
      【分析】根据匀强电场的特点,结合从O点起沿x轴方向每经过1m距离电势下降10V,沿OM方向每经过1m电势下降也为10V,可以判断出电场的方向沿x轴与OM的角平分线方向,由U=Edcsα即可求出电场强度;由几何关系求出OP的距离,结合匀强电场的特点求出OP之间的电势差;电子带负电,由W=qU求出电场力做的功。
      【解答】解:A、由题,由于从O点起沿x轴方向每经过1m距离电势下降10V,沿OM方向每经过1m电势下降也为10V,可以判断出电场的方向沿x轴与OM的角平分线方向,与x轴之间的夹角为α=30°;x轴方向每经过1m距离电势下降10V,由U=Edcsα可得:E=V/m=,故A错误;
      B、设OP与x轴之间的夹角为β,则:tanβ=,所以β=30°,结合A的分析可知,OP的方向沿电场线的方向;OP的长度:m=2m,所以OP之间的电势差:V=V,故B正确;
      C、电子带负电,带电量为﹣e,沿x轴正方向移动电子,每移动1m,电势差为U=10V,则电场力做功W=﹣e•U=﹣10eV,故C错误;
      D、由几何关系可知,y轴与OP方向之间的夹角为60°,则沿y轴正方向每移动1m,电势降低△U=Edcs60°=V=V。故D错误。
      故选:B。
      【点评】该题考查匀强电场的电势差与电场强度的关系,解答的关键是正确找出电场的方向。
      8.(九模拟)空间中有一范围足够大的匀强电场,图中虚线表示匀强电场的等势面,相邻两条虚线之间的距离为d,一电子经过b时的动能为8eV,从a到f的过程中克服电场力所做的功为8eV,规定平面c的电势为零,下列说法正确的是( )
      A.电场强度的方向水平向左
      B.a、b之间的电势差为Uab=﹣2V
      C.该电子在电场中具有的总能量为5eV
      D.该电子经过等势面a时的动能为10eV
      【分析】根据只有电场力做功,动能与电势能之和不变,当电场力做负功时,动能转化为电势能,在电势为零处,电势能为零,结合电场线的方向为电势降落最快的方向,从而即可一一求解。
      【解答】解:A、从a到f的过程中克服电场力所做功,电势能增大,由于电子带负电,可知从a到f电势降低,所以电场线的方向(电场强度的方向)水平向右,故A错误;
      B、虚线a、b、c、d、f代表匀强电场内间距相等的一组等势面,电子从a到f的过程中克服电场力所做的功为8eV,则电势能增加8eV,因此af等势面之间的电势差为8V,所以相邻的两个等势面之间的电势差一定等于2V,电场强度的方向水平向右,所以a、b之间的电势差Uab=2V,故B错误;
      C、同理b、c之间的电势差Ubc=2V,规定平面c的电势为零,则b的电势为2V,电子在b处的电势能为﹣2eV,所以电子的总能量为:E=Epb+Ekb=﹣2eV+8eV=6eV,故C错误;
      D、b的电势为2V,以a、b之间的电势差Uab=2V,所以等势面a的电势为4V,电子在a处的电势能为﹣4eV,由能量守恒定律可知电子在a处的动能为Eka=E﹣Eka=6eV﹣(﹣4eV)=10eV,故D正确;
      故选:D。
      【点评】本题考查电场力做功与电势能变化的关系,掌握电势能与动能之和不变,理解电势为零处的电势能为零是解题的关键。
      9.(长宁区期末)关于一个带负电的点电荷在真空中产生的电场,下列说法正确的是( )
      A.等势面是一个以点电荷为圆心的圆
      B.等势面上任意两点的电场强度相等
      C.电势低的地方,其电场强度一定小
      D.电势低的地方,其电场强度一定大
      【分析】根据点电荷的等势面分布可以判断,结合负点电荷的电场的特点电势的高低;根据点电荷场强公式判断场强的大小。
      【解答】解:A、负点电荷电场的等势面都是以点电荷球心的同心球面,故A错误;
      B、电场强度是矢量,在点电荷的等势面上,各点电场强度的大小相等,但电场强度方向不同,故B错误;
      CD、电场线从电势高的等势面指向电势低的等势面,对负点电荷来说,距离负点电荷越近,电势越低;根据点电荷场强公式E=可知,距离负点电荷越近,电场强度越大,故C错误,D正确。
      故选:D。
      【点评】做好本题需要掌握两点,一是点电荷的场强公式;二是点电荷的等势面分布。
      10.(泉州期末)如图所示,虚线a、b、c是电场中的三个等势面,相邻等势面间的电势差相同,实线为一个电子在电场力作用下,通过该区域的运动轨迹,P、Q是轨迹上的两点。下列说法中正确的是( )
      A.电子一定是从P点向Q点运动
      B.三个等势面中,等势面a的电势最低
      C.电子通过P点时的加速度比通过Q点时小
      D.电子通过P点时的动能比通过Q点时小
      【分析】由于电荷只受电场力作用,根据运动轨迹可知电场力指向运动轨迹的内侧即斜向右下方,由于电荷带负电,因此电场线方向也指向右下方;电势能变化可以通过电场力做功情况判断;电场线和等势线垂直,且等势线密的地方电场线密,电场场强大。
      【解答】解:A、带电质点可以由P到Q,也可以由Q到P,由图示条件不能具体确定。故A错误。
      B、电荷所受电场力指向轨迹内侧,由于电子带负电,因此电场线指向上方,根据沿电场线电势降低,可知a等势线的电势最高,c等势线的电势最低,故B错误;
      C、等势线密的地方电场线密,电场场强大,则P点场强大于Q点场强。则电子通过P点的加速度比Q点的大,故C错误
      D、从P到Q过程中电场力做正功,电势能降低,动能增大,故P点的动能小于Q点的动能,故D正确;
      故选:D。
      【点评】解决这类带电粒子在电场中运动的思路是:根据运动轨迹判断出所受电场力方向,然后进一步判断电势、电场、电势能、动能等物理量的变化。
      11.(鹤山市校级模拟)如图所示,虚线a、b、c代表电场中的三个等势面,相邻等势面之间的电势差相等,即Uab=Ubc,实线为一带负电的质点仅在电场力作用下通过该区域时的运动轨迹,P、R、Q是这条轨迹上的三点,R点在等势面b上,据此可知( )
      A.带电质点在P点的加速度比在Q点的加速度小
      B.带电质点在P点的电势能比在Q点的小
      C.带电质点在P点的动能大于在Q点的动能
      D.三个等势面中,c的电势最高
      【分析】作出电场线,根据轨迹弯曲的方向可知,电场线向上。故c点电势最高;根据推论,负电荷在电势高处电势能小,可知电荷在P点的电势能大;总能量守恒;由电场线疏密确定出,P点场强小,电场力小,加速度小。
      【解答】解:A、等差等势面P处密,P处电场强度大,电场力大,加速度大。故A错误;
      BCD、根据轨迹弯曲的方向和电场线与等势线垂直可知负电荷所受的电场力应向下,所以电场线向上。故c点电势最高。
      利用推论:负电荷在电势高处电势能小,知道P点电势能大。
      负电荷的总能量守恒,即带电质点在P点的动能与电势能之和不变,P点电势能大则动能小。故BC错误,D正确。
      故选:D。
      【点评】解决这类带电粒子在电场中运动的思路是:根据运动轨迹判断出所受电场力方向,然后进一步判断电势、电场强度、电势能、动能等物理量的变化。
      12.(定州市期中)如图所示,实线为电场线,虚线为等势面,相邻两等势面间的电势差相等.一个正电荷在等势面L3处的动能为20J,运动到L1处的动能为零.若取L2为零势面参考平面,则当此电荷的电势能为4J时,它的动能是(不计重力和空气阻力)( )
      A.16JB.19JC.6JD.4J
      【分析】根据动能定理求出电荷从等势面L3处运动到L1处电场力所做的功,从而得出电势能的变化量,根据L2为零势面,得出L1处和L3处得电势能.在运动的过程中,电荷的电势能和动能之和保持不变,根据总能量守恒,由能量守恒定律即可得出电荷的电势能为4J时它的动能.
      【解答】解:设两相邻等势面间的电势差为U0,正电荷的电量为q。根据仅在电场力作用下,电荷的电势能与动能之和E保持不变,有:
      E=Ek3﹣qU0=Ek1+qU0=EK+Ep,
      解得:qU0=(Ek3﹣Ek1)
      从而可得:Ek=(Ek1+Ek3)﹣EP=×(0+20)﹣4=6J.故C正确。
      故选:C。
      【点评】解决本题的关键知道电场力做功和电势能的变化关系,以及知道电荷的电势能和动能之和保持不变.
      13.(鼓楼区校级期中)下列各物理量中,与试探电荷有关的量是( )
      A.电场强度EB.电势ρ
      C.电势差UD.电场做的功W
      【分析】电场强度和电势是描述电场的性质的物理量,是由电场本身决定的,与试探电荷无关。电势差与电荷无关,只与电场本身有关,电场力与试探电荷有关。
      【解答】解:AB、电场强度和电势是描述电场的性质的物理量,是由电场本身决定的,与试探电荷无关,故AB错误;
      C、电势差是电场中两点之间电势的差,是由电场本身决定的,与试探电荷的无关,故C错误;
      D、电场力为F=qE,可知静电力既与电场有关,又与试探电荷有关,故D正确。
      故选:D。
      【点评】电场强度和电势是由电场本身决定的,与试探电荷无关,一定要牢记。而电场力是由电场和试探电荷共同决定的。
      14.(慈溪市月考)如图所示,某一正点电荷固定在倾角为30°的光滑绝缘斜面底端C点,斜面上有A、B、D三点,A和C相距为L,B为AC中点,D为A、B的中点。现将一质量为m、带电量为q的小球从A点由静止释放,运动到B点时的速度恰好为零。已知重力加速度为g,带电小球在A点处的加速度大小为,静电力常量为k。则( )
      A.小球从A到B的过程中,速度最大的位置在AD之间
      B.小球运动到B点时的加速度大小为
      C.BD之间的电势差UBD等于DA之间的电势差UDA
      D.AB之间的电势差UBA大于
      【分析】根据库仑定律和牛顿第二定律分别研究小球在A点和B点的加速度,分别列式即可求得小球运动到B点时的加速度大小。根据动能定理和电场力公式W=qU结合,求解B和A两点间的电势差。
      【解答】解:A、速度最大,加速度为零;带电小球在A点时受到的库仑力大小为:
      在A点处根据牛顿第二定律得:
      解得:
      带电小球在D点时受到的库仑力大小为:
      小球在D点时合力方向沿斜面向下,加速度不等于零,速度不是最大,故A错误;
      B、带电小球在B点时受到的库仑力大小为:
      根据牛顿第二定律得:FB﹣mgsin30°=maB
      解得:,故B正确;
      C、点电荷的电场是非匀强电场,由点电荷电场特点可知,BD之间的电场强度大于DA之间的电场强度,由U=Ed可知BD之间的电势差大于DA之间的电势差,故C错误;
      D、A到B根据动能定理可得:
      解得:
      则有:,故D错误。
      故选:B。
      【点评】此题要研究加速度,首先要想到牛顿第二定律,分析受力,列式求解。对于电势差,要知道电场力做功与电势差有关,运用动能定理求解电势差是常用的思路。
      15.(贵池区校级月考)在静电场中,有一带电粒子仅在电场力作用下做变加速直线运动,先后经过A、B、C点运动到D点。在粒子通过A点时开始计时,此过程的“速度﹣时间”图象如图所示。下列说法正确的是( )
      A.B点的电场强度最大
      B.粒子在A点的电势能大于在B点的电势能
      C.A点的电势小于B点的电势
      D.A、C两点的电势差与C、D两点的电势差相等
      【分析】v﹣t图像切线的斜率大小表示加速度大小,由F=Eq,F=ma可以判断出ABCD四个点电场强度E的大小。粒子只受电场力作用,那么由能量守恒可知,电场力做正功,电势能减小,动能增加。反之电场力做负功,电势能增加,动能减小,可判断电势能大小,结合φ=以及Uab=φa﹣φb可以判断电势高低,电势差大小关系。
      【解答】解:A、由v﹣t图可知,四个点中A点斜率最大,故加速度也最大,由F=Eq,F=ma可得A点电场强度最大,故A错误;
      B、粒子只受电场力,那么当动能最大时,电势能最小,动能最小时,电势能最大。所以由v﹣t图可知,A点电势能大于B点电势能,故B正确;
      C、粒子电性未知,无法确定电势高低,故C错误;
      D、AD两点速度相等,则电势能相等,由图像可知A点斜率为正,D点斜率为负,可知电场力方向相反。则场强方向相反。两点电势关系应为UAC=UDC或UAC=﹣UCD,故D错误。
      故选:B。
      【点评】本题通过粒子运动的v﹣t图,考查电场强度,电势,电势差的大小比较。对电势能,电势,电势差,电场力做功的特点需要有一定的理解。
      16.(袁州区校级月考)如图所示,A、B、C、D为匀强电场中相邻的四个等势面,一个电子垂直经过等势面D时,动能为20eV,飞经等势面C时,电势能为﹣10eV,飞至等势面B时速度恰好为零。已知相邻等势面间的距离为5cm,则下列说法正确的是( )
      A.等势面A的电势为10V
      B.匀强电场的场强大小为200V/m
      C.电子再次飞经D势面时,动能为10eV
      D.电子的运动可能为匀变速曲线运动
      【分析】电子从D到B过程,根据动能定理求出BD间电势差,即可得到A等势面的电势;由E=求解电场强度;根据能量守恒可知,电子再次经过D等势面时,动能为20eV;匀强电场中电子所受的电场力是恒力,电子做匀变速直线运动。
      【解答】解:A、电子从D到B过程,动能减小20eV,且匀强电场,即等间距,则C点的动能为10eV,由于等势面C时,电势能为﹣10eV,则知电子的电势能与动能的和等于0;由于等势面C时,电势能为﹣10eV,则C等势面的电势为10V;粒子经过等势面B时的动能等于0,则电势能也等于0,则B等势面的电势等于0,结合该匀强电场的特点可知,A等势面的电势为﹣10V,故A错误。
      B、电子从B到D过程,根据动能定理得:﹣eUDB=0﹣EkD,解得:UDB===20V,对于BD段:电场强度为:E==V/m=﹣200V/m,负号表示方向,故B正确;
      C、根据能量守恒可知,电子再次经过D等势面时,电势能不变,动能不变,其动能仍为20eV,故C错误;
      D、根据电场线与等势面垂直可知,该电场是匀强电场,电子所受的电场力是恒力,电场力与速度共线,所以电子做匀变速直线运动,故D错误。
      故选:B。
      【点评】解决本题的关键知道等势面与电场线关系,掌握匀强电场的场强公式,以及电场力做功与电势差的关系。
      17.(邵东市校级月考)如图所示,图中虚线为某静电场中的等差等势线,实线为某带电粒子在该静电场中运动的轨迹,a、b、c为粒子的运动轨迹与等势线的交点,粒子只受电场力作用,则下列说法正确的是( )
      A.粒子一定带正电
      B.粒子在a点和在c点的加速度相同
      C.粒子在a、c之间运动过程中的动能先增大后减小
      D.粒子在a点的电势能比在b点时的电势能小
      【分析】由等差等势面的疏密可知电场强度的大小,由F=Eq可知电场力的大小关系,从而判断加速度关系;根据曲线的弯曲方向可知粒子的受力方向,进而判断出电场力做功的特点。
      【解答】解:A、根据轨迹可知粒子所受电场力的方向向右,但不能判断出粒子的电性,故A错误;
      B、由等势面与电场强度方向垂直,可知a处的电场强度方向与c处电场强度的方向不相同,结合牛顿第二定律可知,粒子在a点的加速度方向与c点的加速度方向不相等,故B错误;
      CD、根据电场线与等势线处处垂直,电场力指向轨迹的凹侧,可知粒子从a到c的过程先是电场力与速度方向夹钝角,电场力做负功,粒子动能减小,电势能增大,后是从b到c电场力电场力与速度方向夹锐角,电场力做正功,动能增大小,电势能减小,反之若是从c到a的过程也是电场先做负功,后做正功,所以粒子在a、c之间运动过程中的动能先减小大后增大,在a点的电势能比在b点时的电势能小,故C错误,D正确。
      故选:D。
      【点评】本题中解题的关键在于曲线的弯曲方向的判断,应掌握根据弯曲方向判断受力方向的方法;本题中告诉的是等势面,很多同学由于思维定势当成了电场线从而出现错解。
      18.(海伦市校级期中)如图所示,图中的甲为一带电导体,乙为长度足够长的导体板,实线为等势线当电场稳定时,一电子在该电场中的运动轨迹如图中的虚线所示,D、E、F分别为导体表面上的三点。忽略空气的阻力、电子的重力以及电子对电场的影响。则( )
      A.E点的电势比F点的电势低
      B.E点的电势比D点的电势高
      C.电子在B点的电势能大于在A点的电势能
      D.电子的运动方向一定是从A运动到C
      【分析】处于静电平衡状态的导体,其表面是一个等势面,从粒子运动轨迹看出,轨迹向下弯曲,可知带电粒子受到了向下的排斥力作用,根据电场力对粒子做功的正负,可判断电势能的大小.根据粒子的电性,判断电场线的方向,进而判断电势的高低.
      【解答】解:A、E和F两点在带电体甲的表面上,甲为一带电导体,其表面是一个等势面,故E和F两点的电势相等,故A错误;
      B、从粒子运动轨迹看出,轨迹向下弯曲,可知带电粒子受到了向下的排斥力作用,因为粒子带负电,负电荷受力方向与电场线方向相反,所以电场线垂直于等势线方向向上。顺着电场线的方向,电势逐渐降低,所以E点的电势比D点的电势低,故B错误;
      C、从粒子运动轨迹看出,轨迹向下弯曲,可知带电粒子受到了向下的排斥力作用,从B到A电场力做正功,电势能减小,则粒子在B点的电势能大于在A点的电势能,故C正确;
      D、根据题目条件无法判断粒子从那边射入,即从C点和A点都可以射入,故D错误;
      故选:C。
      【点评】本题关键,通过粒子轨迹弯曲方向,确定所受电场力的方向,结合粒子的电性判断电场线的分布情况,确定电势高低和电势能大小。
      19.(荔湾区校级期中)对关系式Uab=Ed的理解,正确的是( )
      A.式中的 d 是 a、b 两点间的距离
      B.a、b 两点间距离越大,电势差越大
      C.d 是 a、b 两个等势面的距离
      D.此式适用于任何电场
      【分析】公式Uab=Ed是在匀强电场中推导出的规律,只能适用于匀强电场,而d表示沿电场线方向上的距离.
      【解答】解:AD、公式 U ab=Ed 仅适用于匀强电场,d 指两点间沿电场方向的距离,故AD错误;
      B、ab间距离大,电势差不一定大,如若a、b两点在等势面上,距离越大,电势差始终为零。故B错误。
      C、该公式适用与匀强电场,匀强电场的等势面是一簇平行直面,所以d为两个等势面间的距离。故C正确。
      故选:C。
      【点评】本题考查U=Ed公式的理解和应用,对于物理公式要准确理解,抓住两个方面是关键:一要理解公式适用的条件,二要理解各个量的准确含义.
      20.(蓬江区校级期中)关于电场线和等势面,下列说法中正确的是( )
      A.电场线就是电荷运动的轨迹
      B.电场中的电场线不可以相交,等势面可以相交
      C.电场线越密的地方电势越高
      D.电场线上某点的切线方向与负试探电荷在该点所受电场力的方向相反
      【分析】电场线的疏密表示电场的强弱,电场线越密的地方场强越强。电场线不能相交;点电荷在电场中的运动轨迹不一定跟电场线是重合的;电场力与场强的大小关系为F=qE.根据这些知识进行解答。
      【解答】解:A、电荷在电场中的运动轨迹不一定跟电场线是重合的;只有当电场线是直线且电荷只受电场力作用或电荷所受其它力方向与电场线平行,电荷从静止开始释放或初速度与电场线共线时,电荷才可能沿电场线运动,故A错误;
      B、电场线不能相交,否则交点处场强的方向有两个,而同一电场中各点的场强是唯一的;等势面也不能相交,否则同一个点的电势会有两个不同的值,故B错误;
      C、电场线是用来表示电场中电场强度的方向和大小的,电场线越密,表示电场强度越大,而电势的高低与电场强度的大小无关,故C错误;
      D、电场线的方向表示电场强度的方向,电场线上某点的切线方向与正试探电荷在该点所受电场力的方向相同,与负试探电荷在该点所受电场力的方向相反,故D正确。
      故选:D。
      【点评】本题要理解电场线的意义,知道电场线的疏密表示电场强度的相对大小。通过实例分析电场线与电荷运动轨迹的关系。
      21.(番禺区校级月考)以下说法正确的是( )
      A.由E=可知此场中某点的电场强度E与F成正比
      B.由E=可知,若将试探电荷q拿走,则该点的场强变为0
      C.由Uab=Ed可知,匀强电场中的任意两点a、b间的距离越大,则两点间的电差也一定越大
      D.公式UAB=中AB两点间的电势差与q无关
      【分析】电场中的场强取决于电场本身,与有无检验电荷无关;引入检验电荷是为了方便研究电场而引入的.
      【解答】解:AB、电场中的场强取决于电场本身,与有无检验电荷无关;若将试探电荷q拿走,该点的场强不变,故AB错误;
      C、公式Uab=Ed适用于匀强电场,而且沿电场线的方向,所以匀强电场中的任意两点a、b间的距离大,则两点间的电差不一定越大,还要看是否沿电场线的方向或该方向与电场方向之间的夹角大小,故C错误;
      D、两点之间的电势差是由电场本身决定的,公式UAB=中AB两点间的电势差与q无关,故D正确。
      故选:D。
      【点评】电场中的场强取决于电场本身,与有无检验电荷无关;引入检验电荷是为了方便研究电场而引入的.
      22.(海珠区校级期中)如果在某电场中将5.0×10﹣8C的正电荷由A点移到B点,电场力做6.0×10﹣3J的功,那么( )
      A.A、B两点间的电势差UAB=2.4×105V
      B.A、B两点间的电势差UAB=﹣1.2×1010V
      C.A、B两点间的电势差UAB=1.2×105V
      D.A、B两点间的电势差UAB=﹣3.0×1010V
      【分析】根据公式求得电势差A、B间的电势差.
      【解答】解:A、B两点间的电势差=V=1.2×105V.故C正确,ABD错误。
      故选:C。
      【点评】该题直接使用电势差的定义式即可,属于基础题目,但要注意符号的正负.
      23.(巴东县校级月考)如图所示,虚线a、b、c是电场中的等势线,实线是正点电荷仅在电场力作用下的运动轨迹,P、Q是轨迹上的两点,则下列说法正确的是( )
      A.a等势线的电势比c等势线的电势低
      B.点电荷在P点的速率一定比它在Q点的大
      C.点电荷在P点的加速度大小一定比它在Q点的大
      D.点电荷一定是从P点运动到Q点的
      【分析】根据轨迹弯曲的方向可知,电场线向下,故a点电势最高;由等势面的疏密确定出,P点场强大,电场力大,加速度大。
      【解答】解:A、根据轨迹弯曲的方向可知带电粒子受到的电场力的方向向下,正电荷受到的电场力的方向与电场线方向相同,所以可知电场线的方向大体向下,故c点电势低,a的电势高,故A错误;
      B、点电荷受力的方向大体向下,若质点从P向Q运动,则运动的过程中电场力做正功,动能增大,所以质点通过P点时的速率比通过Q点时的小,故B错误;
      C、等差等势面P处密,P处电场强度大,电场力大,则点电荷在P点的加速度大,故C正确;
      D、由运动的轨迹不能判断出点电荷是从P点运动到Q点的,还是从Q点运动到P点,故D错误。
      故选:C。
      【点评】解决这类带电粒子在电场中运动的思路是:根据运动轨迹判断出所受电场力方向,然后进一步判断电势、电场强度、电势能、动能等物理量的变化。
      二.多选题(共11小题)
      24.(桃江县校级月考)如图所示,边长为a的正方形线框内存在磁感应强度大小为B、方向垂直于纸面向里的匀强磁场。两个相同的带电粒子分别从AB边上的A点和E点(E点在AB之间,未标出)以相同的速度v0沿AD方向射入磁场,两带电粒子均从BC边上的F点射出磁场,BF=a。不计粒子的重力及粒子之间的相互作用,则( )
      A.粒子带负电
      B.两个带电粒子在磁场中运动的半径为a
      C.带电粒子的比荷为
      D.两个带电粒子在磁场中运动的时间之比为tA:tE=4:1
      【分析】带电粒子在磁场中做圆周运动,根据左手定即可判断带电粒子的电性;洛伦兹力提供向心力,根据题意作出粒子运动轨迹,求出粒子轨道半径;应用牛顿第二定律求出粒子的比荷;根据粒子做圆周运动的周期求出粒子在磁场中的运动时间。
      【解答】解:A、因为两带电粒子以相同的速度v0沿AD方向射入磁场,从BC边上的F点射出磁场,粒子向下偏转,根据左手定则可知带电粒子带负电,故A正确;
      B、两粒子以相同的速度进入磁场,由可知,两粒子转动半径相同,两带电粒子的运动轨迹如图所示,根据几何关系可知,由A点射入的粒子圆心恰好在E点,则有,解得:,故B正确;
      C、根据带电粒子在匀强磁场中做匀速圆周运动,洛伦兹力提供向心力,则,解得带电粒子的比荷为,故C错误;
      D、根据带电粒子在匀强磁场中运动的特点结合数学知识可得:,,则两个带电粒子在磁场中运动的时间之比为tA:tE=θA:θE=2:1,故D错误;
      故选:AB。
      【点评】本题考查了带电粒子在磁场中的运动,粒子在磁场中做匀速圆周运动,洛伦兹力提供向心力,分析清楚粒子运动过程、根据题意作出粒子运动轨迹是解题的前提与关键,应用几何知识求出粒子轨道半径、应用牛顿第二定律与粒子做圆周运动的周期公式可以解题。
      25.(天津模拟)如图甲所示,在真空中,两个带电荷量均为q=1×10﹣3C的负点电荷P、Q固定于光滑绝缘水平面上,将该平面上一质量m=10g、电荷量为1×10﹣3C的带正电小球(视为质点)从a点由静止释放,小球沿两电荷连线的中垂线运动到两电荷连线的中点O,其从a点运动到O点的v﹣t图像如图乙中实线所示,其经过b点时对应的图线切线斜率最大,如图中虚线所示,则下列分析正确的是( )
      A.在两电荷的连线上,O点的电场强度最小,电势最高
      B.b点的电场强度大小为10V/m
      C.a、b两点间的电势差为45V
      D.在从a点运动到O点的过程中,小球受到电荷P的作用力先增大后减小
      【分析】根据等量同种电荷的电场线特点判定电势高低;在v﹣t图像上的图线的斜率表示加速度,结合牛顿第二定律求出电场强度;由动能定理求出电场力做功,即可求出电势差;根据库仑定律判断电场力的关系判断。
      【解答】解:A、根据等量同种电荷的电场的特点可知,两点电荷在O点的合电场强度为0,沿电场线方向电势降低,O点的电势最高,故A正确;
      B、在v﹣t图像上图线的斜率表示加速度,在b点可得a==1.5m/s2,
      小球的质量m=10g=0.01kg;根据牛顿第二定律有qE=ma,代入数据解得E=15V/m,故B错误;
      C、小球从a点运动到b点的过程,根据动能定理有qUab=,由图乙可知vb=3m/s,代入数据解得Uab=45V,故C正确;
      D、在小球从a点运动到O点的过程中,小球与电荷P间的距离一直减小,根据库仑定律可知小球受到电荷P的作用力一直增大,故D错误。
      故选:AC。
      【点评】本题考查了带电小球在电场中的运动,在v﹣t图像上的图线的斜率表示加速度,表示电场强度的大小变化,此题较综合,目的考查学生的综合分析能力。
      26.(池州期末)一带电粒子射入一固定在O点的正点电荷q的电场中,粒子运动轨迹沿图中实线轨迹从M运动到N(N点为轨迹上离O点最近的点),图中虚线是同心圆弧,表示电场的等势面,不计粒子的重力和空气阻力,则可以判断( )
      A.射入电场中的粒子带正电
      B.M点的场强大于N点的场强
      C.射入电场中的粒子从M到N的过程中,电场力对粒子做负功
      D.射入电场中的粒子从M到N的过程中,粒子动能和电势能之和减小
      【分析】等势面疏密程度可以表示电场强弱,从粒子运动轨迹看出,可知带电粒子受到了排斥力作用,根据电场力做功,可判断电势能的大小.
      【解答】解:A、根据粒子轨迹的弯曲方向,可知粒子受到排斥力,则带电粒子带正电,故A正确;
      B、由公式,由于OM>ON,可知,N点的场强大于M点的场强,故B错误;
      C、M到N的过程中,电场力方向与粒子的速度方向成钝角,对粒子做负功,故C正确;
      D、粒子在运动过程中,只有电场力做功,所以动能与电势能总和不变,故D错误;
      故选:AC。
      【点评】本题是轨迹问题,首先要根据弯曲的方向判断出带电粒子所受电场力方向,确定是排斥力还是吸引力.由动能定理分析动能和电势能的变化是常用的思路.
      27.(肥东县校级期末)如图所示,d处固定有负点电荷Q,一个带电质点只在电场力作用下运动,射入此区域时的运动轨迹为图中曲线abc,b点是曲线上离点电荷Q最远的点,a、b、c、d恰好是一正方形的四个顶点,则有( )
      A.a、b、c三点处电势高低关系是φa=φc>φb
      B.质点由a到b,电势能增加
      C.质点在a、b、c三点处的加速度大小之比为2:1:2
      D.质点在b点电势能最小
      【分析】电荷受到的合力指向轨迹的内侧,根据轨迹弯曲方向判断出粒子与固定在O点的电荷是异种电荷,它们之间存在引力,根据点电荷的电场线的特点,Q与ac距离相等,都小于b,故B点的电势高于ac两点的电势。应用牛顿第二定律求出加速度之间的关系。
      【解答】解:A、根据点电荷的电场线的特点,Q与ac距离相等,小于b,故b点的电势最高,a、c两点的电势相等,即φa=φc<φb,故A错误;
      BD、根据轨迹弯曲方向判断出粒子之间存在引力,它与固定在O点的电荷是异种电荷,故质点带正电荷,质点从a到b,电势升高,电势能就增加;从b到c电势能减小,质点在b点的电势能最大,则动能最小,故B正确,D错误;
      C、质点在a、b、c三点时的加速度大小要根据库仑定律求出库仑力。由图可知,ra=rc=rb,
      代人库仑定律:F=k,可得:==由牛顿第二定律:==,所以质点在a、b、c三点处的加速度大小之比为2:1:2,故C正确;
      故选:BC。
      【点评】本题属于电场中轨迹问题,考查分析推理能力。根据轨迹的弯曲方向,判断出电荷受到的电场力指向轨迹内侧,进而判断出电荷是正电荷。
      28.(荔湾区校级月考)如图,虚线a、b、c、d代表匀强电场内间距相等的一组等势面,已知平面a上的电势为2V。一电子经过a时的动能为8eV,从a到c的过程中克服电场力所做的功为4eV。下列说法正确的是( )
      A.该电场方向垂直等势面由a指向d
      B.平面c上的电势为零
      C.该电子可能到达不了平面d
      D.该电子经过平面c时,其电势能为2eV
      【分析】根据电场力做功情况判断电子所受电场力方向,根据电子所受电场力方向判断电场强度方向;
      应用动能定理求出a、c间的电势差,然后求出哪个面的电势为零;
      应用动能定理判断电子能否到达平面d;
      根据电势能的计算公式求出电子经过平面c时的电势能。
      【解答】解:A、电子从a到c的过程中克服电场力做功,因此电子所受电场力水平向左,电子带负电,电子所受电场力方向与场强方向相反,因此电场方向垂直等势面向右,即垂直等势面由a指向d,故A正确;
      B、虚线a、b、c、d代表匀强电场内间距相等的一组等势面,设相邻等势面间的电势差为U,
      从a到c的过程中克服电场力所做的功为4eV,电场力做功W=﹣4eV,对电子,由动能定理得:
      W=﹣e•2U
      代入数据解得:U=2V,即相邻等差等势面间的电势差为2V,已知平面a上的电势是2V,则平面b上电势为零,平面c上电势是﹣2V,故B错误;
      C、当电子由a向d方向运动,到达平面d时的动能为Ek,由a到d过程,对电子,由动能定理得:
      ﹣e•3U=Ek﹣Ek0,
      由题意可知,Ek0=8eV
      代入数据解得:Ek=2eV
      由于题目中没有说明电子如何运动,因此也可能电子在匀强电场中做抛体运动,则可能不会到达平面f,故C正确;
      D、平面c的电势φc=﹣2V,该电子经过平面c时其电势能Ep=﹣eφc=﹣e×(﹣2V)=2eV,故D正确。
      故选:ACD。
      【点评】本题考查了电势、电势差与电势能问题,考查了动能定理的应用,根据题意分析清楚电子运动过程、掌握基础知识是解题的前提与关键,根据题意应用基础知识、动能定理与电势能计算公式即可解题。
      29.(渭南模拟)如图所示,C为两等量异种点电荷连线的中点M、N为两电荷连线中垂线上的两点,且MC=NC,过N点作两电荷连线的平行线,且NA=NB.下列判断正确的是( )
      A.A、B两点的电场强度大小相等
      B.A点的电势低于B点的电势
      C.A、N两点的电势差大于N、B两点间的电势差
      D.某正电荷在M点的电势能等于在C点的电势能
      【分析】根据等量异种电荷周围电场线的分布确定各点电场强度的方向是否相同,抓住沿着电场线电势逐渐降低以及等量异种电荷连线的垂直平分线是等势线确定各点电势的高低;根据电场力做功判断电势能的高低
      【解答】解:等量异种电荷周围电场线和等势面如图所示:
      A、根据等量异种电荷周围的电场线分布知,AB两点电场强度大小相等,故A正确。
      B、根据对称性可知,AB在同一条电场线上,沿着电场线方向电势逐渐降低,故A点的电势高于B点的电势,故B错误。
      C、根据对称性可知,AN间的平均电场强度等于NB之间的平均电场强度,由两段距离相等,故A、N两点的电势差等于N、B两点间的电势差,故C错误;
      D、由图可知,两电荷连线的中垂线是等势面,故某正电荷在M点的电势能等于在C点的电势能,故D正确。
      故选:AD。
      【点评】解决本题的关键知道等量异种电荷周围电场线的特点,会根据电场线分析电势的高低,掌握判断电势能高低的方法,难度不大。
      30.(布尔津县期末)如图,实线为一正点电荷的电场线,虚线为其等势面。A、B是同一等势面上的两点,C为另一等势面上的一点,下列的判断正确的是( )
      A.A点场强大小等于B点场强大小
      B.C点电势低于B点电势
      C.将电子从A点移到B点,电场力不做功
      D.将质子从A点移到C点,其电势能增加
      【分析】根据电场线的分布特点:电场线越密,场强越大。顺着电场线,电势降低。利用这些知识进行判断。
      【解答】解:A:AB两点的场强的方向不同,但它们的大小相等的,故A正确;
      B:沿电场线的方向电势降落,所以B点的等势面的电势高于C点的等势面的电势,即C点电势低于B点电势。故B正确;
      C:A、B是同一等势面上的两点,它们之间的电势差为0,所以将电子从A点移到B点,电场力不做功。故C正确;
      D:沿电场线的方向电势降落,所以A点的等势面的电势高于C点的等势面的电势,将质子从A点移到C点,电场力做正功,其电势能减小。故D错误。
      故选:ABC。
      【点评】考查电场强度与电势的应用,理解电势能大小判定方法,掌握住电场线和等势面的特点,即可解决本题。
      31.(麻江县校级期末)如图所示,实线表示一簇关于x轴对称的等势面,在轴上有A、B两点,则( )
      A.A点场强小于B点场强
      B.A点场强方向指向x轴负方向
      C.A点场强大于B点场强
      D.A点电势高于B点电势
      【分析】电场线与等势面垂直.电场线密的地方电场的强度大,等势面密,电场线疏的地方电场的强度小,等势面疏;沿电场线的方向,电势降低.沿着等势面移动点电荷,电场力不做功.电场线与等势面垂直.
      【解答】解:A、C、等差等势面的疏密程度表示电场强度的大小,由于0.4V与0.1V两个等势面间电势差大于0.6V与0.4V两个等势面间电势差,U=,B点电场强度较大,故A正确,C错误;
      B、电场线与等势面垂直,并且由电势高的等势面指向电势低的等势面,故A点场强方向指向x轴正方向,故B错误;
      D、电场线与等势面垂直,并且由电势高的等势面指向电势低的等势面,故电场线沿着x轴正方向;沿着电场线电势逐渐降低,故A点电势高于B点电势;故D正确;
      故选:AD。
      【点评】加强基础知识的学习,掌握住电场线和等势面的特点,及沿着电场线方向电势降低,即可解决本题.
      32.(乃东区校级一模)如图所示,虚线a、b、c代表电场中一簇等势线,相邻等势面之间的电势差相等,实线为一带电质点(重力不计)仅在电场力作用下通过该区域时的运动轨迹,P、Q是这条轨迹上的两点,对同一带电质点,据此可知( )
      A.三个等势面中,a的电势最高
      B.带电质点通过P点时的动能比通过Q点时大
      C.带电质点通过P点时的电场力比通过Q点时大
      D.带电质点在P点具有的电势能比在Q点具有的电势能大
      【分析】根据合力指向轨迹的内侧和电场线与等势线垂直,确定电场力的方向,判断电势的高低.由电场力做功的正负判断电势能的变化.电场力做正功,质点的电势能减小,动能增大;电场力做负功,质点的电势能增大,动能减小.根据等差等势面密处场强大,判断场强大小,确定加速度的大小.
      【解答】解:A、根据轨迹弯曲的方向和电场线与等势线垂直,画出M、N两点处场强的方向,如图。则可知,三个等势面中的,a的电势最低。故A错误。
      B、若质点从P到Q过程,电场力做负功,质点的电势能增大,动能减小,则质点在P点时的动能比通过Q点时大。故B正确,D错误;
      C、根据电场线的疏密可知,P点的电场强度大于Q点,则带电质点在P点受到的电场力大于Q点,故C正确。
      故选:BC。
      【点评】已知等势面的分布,往往要作出电场的分布.根据电场线的方向判断电势的高低.基础题.
      33.(九龙坡区校级月考)如图所示,一开口向上的导热气缸内,用活塞封闭了一定质量的理想气体,活塞与气缸壁间无摩擦。现用外力作用在活塞上,使其缓慢下降。环境温度保持不变,系统始终处于平衡状态。在活塞下降过程中,说法正确的是 ( )
      A.外界对气体做功,气体内能增加
      B.气体温度不变,气体内能不变
      C.气体压强逐渐增大,气体放出热量
      D.气体体积逐渐减小,气体吸收热量
      【分析】一定质量的理想气体内能仅与温度有关,等温压缩过程中内能不变,外界对气体做功,根据热力学第一定律结合理想气体的状态方程进行分析答题。
      【解答】解:AB、一定质量的理想气体内能仅与温度有关,温度不变则内能不变。故A错误,B正确;
      CD、由于用外力作用在活塞上,使其缓慢下降过程中环境温度保持不变,则气体温度不变,内能不变,根据热力学第一定律△U=W+Q可知,外界对气体做功,气体要放出热量;根据理想气体的状态方,可知气体体积减小,压强增大,故C正确,D错误。
      故选:BC。
      【点评】本题考查理想气体状态方程和热力学第一定律,题目难度较小,其中抓住等温过程,温度不变,内能不变是解题关键。
      34.(桥东区校级月考)如图所示,三条虚线表示某电场的三个等势面,其中φ1=10V,φ2=20V,φ3=30V,一个带电粒子只受电场力作用,按图中实线轨迹从A点运动到B点,由此可知( )
      A.粒子带负电B.粒子的速度变小
      C.粒子的加速度变大D.粒子的电势能减小
      【分析】做曲线运动物体所受合外力指向曲线内侧,本题中粒子只受电场力,由此可判断电场力向右,根据电场力做功可以判断电势能的高低和动能变化情况,根据等差等势面的疏密进行加速度的判断.
      【解答】解:A、由图象可知带电粒子的轨迹向右偏转,得出粒子所受力的方向向右;又由电场线指向电势降低的方向,得出电场线方向大致向左。因为带电粒子受力与电场的方向相反,所以粒子带负电,故A正确;
      B、粒子从A到B的过程,位移方向与受力方向的夹角小于90°,电场力做正功,根据动能定理可知粒子的动能增大,则速度增大,故B错误;
      C、由于等差等势面疏的地方电场线也疏、电场线疏的地方粒子受到的力小,受力越小加速度越小,所以粒子从A点运动到B点,加速度在变小,故C错误;
      D、粒子从A点运动到B点,电场力做正功,电势能减小,故D正确。
      故选:AD。
      【点评】本题以带电粒子在电场中的运动为背景考查了带电粒子的电性以及粒子的速度、加速度、电势能等物理量的变化情况,牢记等势线的特点即可正确解答.
      三.填空题(共9小题)
      35.(番禺区校级月考)如图所示,A、B、C是电场中的三点,现规定B为电势的零点。设将电荷量为1C的正电荷分别从A、C移动到B时,电场力所做的功分别为10J、﹣5J,则A点的电势为 10V ,C点的电势为 ﹣5V ;A、C间的电势差 15V 。
      【分析】根据电势差公式U=求出A、B两点的电势差和A、C两点的电势差.根据UAC=φA﹣φC求AC两点的电势.
      【解答】解:电荷从A点移动到B点,电场力做功为10J.
      根据电势差公式可得:UAB=V=10V
      根据UAB=φA﹣φB得:φA=φB+UAB=0+10V=10V
      根据电势差公式:UCB==V=﹣5V
      根据UCB=φC﹣φB得:φC=φB+UCB=(0﹣5)V=﹣5V
      UAC=φA﹣φC=10V﹣(﹣5V)=15V
      故答案为:10V;﹣5V;15V.
      【点评】该题考查电场力做功和电势差的关系,以及公式UAB=φA﹣φB的应用.代入公式计算即可求得结果.属于基础题目.
      36.(工农区校级月考)将带电量为6×10﹣6C的负电荷从电场中的A点移到B点,克服电场力做了3×10﹣5J的功,再从B点移到C点,电场力做了1.2×10﹣5J的功,则A、B两点间的电势差UAB= 5 V,B、C两点间的电势差UBC= ﹣2 V;若令A点的电势能为零,则该电荷在B点和C点的电势能分别为 3×10﹣5 J和 1.8×10﹣5 J。
      【分析】根据电场做功的公式WAB=qUAB,代入数据计算电势差。负电荷在电场力作用下发生位移,电场力做负功,则电荷的电势能增加.做多少功,电势能就增加多少.相反,电场力做功多少,电荷的电势能就减少多少.根据电场力做功与电势能变化的关系求解电势能的变化量.根据电势能的变化量,确定出电荷在B点和C点的电势能.
      【解答】解:负电荷从电场中的A点移动到B点,克服电场力做了3×10﹣5J的功,即电场力做功为 WAB=﹣3×10﹣5J,
      AB两点间的电势差为:V=5V.
      从B点移动到C点,电场力做了 WBC=1.2×10﹣5J的功,BC两点间的电势差为:V=﹣2V
      负电荷从电场中的A点移动到B点,克服电场力做了3×10﹣5J的功,则电势能增加△EPAB=3×10﹣5J,令A点的电势能为零,则B点的电势能为3×10﹣5J;
      从B点移到C点,电场力做了1.2×10﹣5J的功,电荷的电势能减少△EPBC=1.2×10﹣5J,所以电荷从A点移到B点,再从B点移到C点的过程中电势能增加
      △EPAC=△EPAB﹣△EPBC=3×10﹣5J﹣1.2×10﹣5J=1.8×10﹣5J.则负电荷在C点的电势能为1.8×10﹣5J。
      故答案为:5,﹣2,3×10﹣5,1.8×10﹣5
      【点评】电荷的电势能增加还是减少是由电场力做功的正负决定.就像重力做功与重力势能一样,求电势能,往往先求电势能的变化量,再求解某点的电势能.
      37.(黄浦区二模)如图,虚线表示场源电荷Q形成电场的等势面,实线为一个带电粒子q的运动轨迹,则q所带电荷的电性与Q 相同 (选填“相同”或“相反”),q从A点沿实线运动到B点的过程中,其电势能的变化情况是 先增大后减小 。
      【分析】从粒子运动轨迹看出,带点粒子q运动轨迹向圆外侧弯曲,可知带电粒子受到了排斥力作用,根据力和运动方向可判断电势能的变化情况。
      【解答】解:从粒子运动轨迹看出,带点粒子q运动轨迹向圆外侧弯曲,可知带电粒子受到了排斥力的作用,所以q所带电荷的电性与场源电荷Q相同;
      q从A到B的过程中,电场力为斥力,先靠近后远离,所以电场力先做负功后做正功,可知q的电势能先增大后减小。
      故答案为:相同,先增大后减小
      【点评】本题是轨迹问题,首先要根据弯曲的方向判断出带电粒子所受电场力方向,确定是排斥力还是吸引力。由电场力做功与电势能变化的关系来分析电势能的变化。
      38.(芜湖期末)如图所示为水平向右的匀强电场,其场强大小E=2.0×104N/C,沿电场线方向有A、B两点,A、B两点间的距离d=0.10m。则A、B两点的电势差UAB= 2000 V;将一个电荷量q=2×10﹣3C的正点电荷从A点移到B点的过程中,电场力所做的功W= 4 J。
      【分析】根据匀强电场电场强度与电势差的关系式求出A、B两点的电势差,根据功的公式求出电场力做功的大小。
      【解答】解:AB两点的电势差为:UAB=Ed=2×104×0.10V=2000V。
      由A到B电场力做功为:W=qEd=2×104×2.0×10﹣3×0.10J=4×10﹣5J。
      故答案为:2000,4
      【点评】解决本题的关键掌握电场强度的定义式、匀强电场电场强度与电势差的关系公式,注意在U=Ed中,d表示沿电场线方向上的距离。
      39.(成都期末)如图,一电子束在阴极射线管中从右向左运动,手拿条形磁铁上端,让条形磁铁的下端靠近阴极射线管,电子束发生向下偏转,则图中条形磁铁的下端是 极(填“N”或“S”)。若将条形磁铁拿开,加一竖直方向的匀强电场,仍使电子束向下偏转,则匀强电场的方向竖直向 上 (填“上”或“下”)。
      【分析】阴极射线管电子从阴极射向阳极,电子穿过存在磁场或电场的区域,受到洛伦兹力或电场力的作用发生偏转。
      【解答】解:电子带负电,由图可知电子运动的方向向左,则产生的电流的方向向右,电子向下偏转,根据左手定则可知,磁场的方向向外,则图中条形磁铁的下端是 N极;若加一竖直方向的匀强电场,仍使电子束向下偏转,则匀强电场的方向与带负电的电子受力的方向相反,为竖直向上。
      故答案为:N,上
      【点评】磁场对运动电荷有力的作用,即洛伦兹力。方向可根据左手定则来判断,电场对电子的作用力要结合电场的方向判断。
      40.(邻水县校级月考)图中虚线所示为静电场中的等势面1、2、3、4相邻的等势面之间的电势差相等,其中等势面3的电势为0.一带正电的点电荷只在静电力的作用下运动,经过a、b点时的动能分别为26eV和5eV.则等势面1的电势比等势面2的电势 低 (填:高、低),该点电荷运动到等势面3时,其动能大小为 12ev ,当这一点电荷运动到某一位置,其电势能变为﹣8eV,它的动能应为 20ev 。
      【分析】点电荷在运动过程中,只有电场力做功,电势能和动能之和保持不变。根据题意等势面3的电势为零,电势能为零,由动能定理求出点电荷在等势面3的动能,从而得到总能量,再由能量守恒定律求解即可。
      【解答】解:根据题意可知,正点电荷由等势面1到等势面2动能减小,则电势能增加,因为点电荷带正电,所以电势也增加,故等势面1的电势比等势面2的电势低,
      经过a、b点时的动能分别为26eV和5eV;图中虚线所示为静电场中的等势面1、2、3、4,相邻的等势面之间的电势差相等,故电荷经过相邻两个等势面时的动能减小量为:△Ek==7eV,
      故经过等势面3时的动能为12eV,总能量为12eV+0=12eV.由于只有电场力做功,所以电势能和动能之和守恒,当其电势能变为﹣8eV时,故有:
      0eV+12eV=﹣8eV+Ek;
      解得动能应为:Ek=20eV;
      故答案为:低,12ev,20ev;
      【点评】解决该题的关键是掌握电势能和电势之间的关系,明确知道相邻的等差等势面的动能的变化量相等;
      41.(景县校级月考)如图所示,实线为电场线,虚线表示等势面,相邻两个等势面之间的电势差相等,有一上运动的正电荷在等势面L3上某点的动能为20焦耳,运动至等势面L1上的某一点时的动能变为零,若取L2为零等势面,则此电荷的电势能为4焦耳时,其动能为 6 J。
      【分析】根据动能定理求出电荷从等势面L3处运动到L1处电场力所做的功,从而得出电势能的变化量,根据L2为零势面,得出L1处和L3处得电势能。在运动的过程中,电荷的电势能和动能之和保持不变,即可得出电荷的电势能为2J时它的动能。
      【解答】解:根据动能定理得:W31=EK3﹣EK1=﹣20J.知从等势面L3处运动到L1处电势能增加20J。
      取L2为零势面,则L1处电势能与L3处电势能绝对值相等且一正一负,故L1处电势能为10J,L3处电势能为﹣10J.则L3处电势能和动能之和为10J,
      在运动的过程中,电荷的电势能和动能之和保持不变,所以电荷的电势能为4J时它的动能为6J。
      故答案为:6。
      【点评】解决本题的关键知道电场力做功和电势能的变化关系,以及知道电荷的电势能和动能之和保持不变。
      42.(抚松县校级月考)如图所示,虚线表示某点电荷Q所激发电场的等势面,已知a、b两点在同一等势面上,c、d两点在另一个等势面上.甲、乙两个带电粒子以相同的速率,沿不同的方向从同一点a射入电场,在电场中沿不同的轨迹adb曲线、acb曲线运动.则两粒子所带的电荷符号 不同 (填“不同”或“相同”);经过b点时,两粒子的速率va 相等 vb(填“>”、“=”或“<”)
      【分析】根据轨迹的弯曲方向可判断两电荷所受的电场力方向,并能确定两电荷与Q电性的关系.根据电场力做功正负,由动能定理分析两粒子经过c、d两点的速度大小、确定电势能的变化.
      【解答】解:根据曲线运动时,质点所受的合力指向轨迹的内侧可知,甲受到引力,乙受到斥力,则甲与Q是异种电荷,而乙与Q是同种电荷,故两粒子所带的电荷为异种电荷.
      甲乙粒子两初动能相等,并且都能到达b点,即a、b 两点的电势相等,据电场力做功可知,两粒子从a到b电场力不做功,所以甲粒子经过b点时的速度等于乙粒子经过b 点时的速度.
      故答案为:不同,相等.
      【点评】本题要根据粒子的轨迹首先判断所受的电场力方向,再判断电场力做功情况,从而判断速度关系.
      43.(崇明区一模)若将一个电量为2.0×10﹣10C的正电荷,从零电势点移到电场中M点要克服电场力做功8.0×10﹣9J,则M点的电势是 40 V;若再将该电荷从M点移到电场中的N点,电场力做功1.8×10﹣8J,则M、N两点间的电势差UMN= 90 V.
      【分析】电场力做功与电势能的关系,再有电势与电势能的关系求某点的电势高低,电势差与电势的关系.
      【解答】解:由题意可知,从O点移到M点电场力做功W=﹣8×10﹣9J,根据公式W=qU可知,
      U===﹣40V,UOM=0﹣φM=﹣40V,故φM=40V;
      将该点电荷从M点再移至N点电场力做功1.8×10﹣8J,根据公式W=qU可知,
      UMN===90V;
      故答案为:40V,90V
      【点评】考查了电场力做功与电势能、电势、电势差的关系,注意负电荷的情况.
      四.计算题(共7小题)
      44.(瑶海区月考)在一竖直空间中,有一固定的点电荷+Q,A、B两点位于Q的正上方,与Q相距分别为h和h,将一带正电的小球(质量、电量未知)从A点由静止释放,运动到B点时速度刚好变为零。求:
      (1)若此带电小球在B点处的加速度大小为2g,则此带电小球在A点外的加速度;
      (2)若此带电小球在C点处的速度最大,则C点距+Q的高度hC;
      (3)A、B两点的电势差。
      【分析】Q为固定的正点电荷,另一带正电的小球从 A点由静止释放,由于库仑斥力作用,运动到B点时速度正好又变为零.则由库仑定律与牛顿第二定律可求出电荷在A处的加速度,从而再次列出牛顿第二定律可求出电荷在B处的加速度.从A到B过程运用动能定理可求出库仑力做的功,从而算出AB电势差.受力平衡时,势能最小动能最大.
      【解答】解:(1)设小球电荷量为q,小球在A点的加速度为maA,由牛顿第二定律,
      在A点时 mg﹣k=maA
      在B点时 k﹣mg=m•2g
      解得 aA=g,方向竖直向上
      (2)带电小球速度最大时,k﹣mg=0,
      联立解得,hC=h
      (3)小球从A到B过程,由动能定理 mg(h﹣h)+qUAB=0,
      联立解得 UAB=﹣
      答:(1)小球在B点处的加速度大小g,方向竖直向上.
      (2)、则C点距+Q的高度为h
      (3)、A、B两点间的电势差﹣。
      【点评】本题是库仑定律与牛顿第二定律,及动能定理,同时还涉及电场力做功的综合运用.另一点电荷在点电荷的电场中受到变化的库仑力,加速度大小是变化的.
      45.(海南期末)如图所示,a、b、c三点处在某一匀强电场中,该电场方向与a、b两点的连线平行,已知ab的长度L1=5cm,ac的长度L2=16cm,ab与ac间的夹角θ=120°。现把带电荷量为q=+4×10﹣8C的点电荷从a点移到b点,电场力做功为1.6×10﹣7J。求:
      (1)a、b两点间的电势差Uab;
      (2)把该电荷从a点移到c点,电场力做的功。
      【分析】根据电场力做功情况求出ab间的电势差;
      根据电场力做功公式W=qEd,求解电场力做的功.
      【解答】解:(1)由题意结合电场中的电势差概念可得
      (2)ab的长度L1=5cm=0.05m,ac的长度L2=16cm=0.16m,匀强电场的场强E==N/C=80N/C.
      方向水平向左Wac=qEL2cs120°=4×10﹣8×80×(﹣)=﹣2.56×10﹣7J.
      答:(1)a、b两点间的电势差为4V;
      (2)把该电荷从a点移到c点,电场力做的功为﹣2.56×10﹣7J。
      【点评】本题考查了求电势、电场强度问题,应用电势差的定义式、匀强电场与场强的关系可以解题,解题时要注意电场线与等势面相互垂直.
      46.(滁州期末)如图所示,C为固定的、电荷量为Q的正点电荷,A、B两点在C的正上方和C相距分别为h和0.25h。将另一质量为m、带电荷量未知的点电荷D从A点由静止释放,运动到B点时速度正好又变为零,若此电荷在A点处的加速度为,g为重力加速度,静电力常量为k,求:
      (1)此电荷所带电荷量q和在B点处的加速度;
      (2)A、B两点间的电势差。
      【分析】(1)Q为固定的正点电荷,另一点电荷从A点由静止释放,由于库仑斥力作用,运动到B点时速度正好又变为零.则由库仑定律与牛顿第二定律可求出电荷在A处的加速度,从而再次列出牛顿第二定律可求出电荷在B处的加速度.
      (2)从A到B过程运用动能定理可求出库仑力做的功,从而算出AB电势差.
      【解答】解:(1)点电荷D从A点由静止释放,运动到B点时速度正好又变为零,则先做加速运动后做减速,则电荷受到库仑斥力作用,所以这一电荷必为正电荷,设其电荷量为q,由牛顿第二定律,在A点时有:
      mg﹣=m×g
      在B点时有:﹣mg=maB;
      解得:aB=7g,方向竖直向上
      且另一点电荷的电量:q=
      (2)点电荷从A到B过程,由动能定理有:
      mg(h﹣0.25h)+qUAB=0,
      故有:UAB=﹣
      答:(1)此电荷带正电及电荷量的大小为q=;此电荷在B点处的加速度大小7g,方向竖直向上.
      (2)A、B两点间的电势差为﹣.
      【点评】本题是库仑定律与牛顿第二定律,及动能定理,同时还涉及电场力做功的综合运用.另一点电荷在点电荷的电场中受到变化的库仑力,加速度大小是变化的.
      47.(市中区校级月考)有一电荷量q=﹣2×10﹣8C的点电荷,从电场中的A点移动到B点时电场力做功8×10﹣6J,从B点移动到C点时克服电场力做功1×10﹣5J。
      (1)求A与B、B与C、C与A间的电势差;
      (2)若取B点为零电势点,则A、C两点的电势分别为多少;
      (3)请比较电荷在A、C两点的电势能的大小。
      【分析】(1)负电荷从A移到B点的过程,电荷克服电场力做功,A点的电势高于B点的电势.从B点移到C点,电场力对电荷做正功,B点的电势低于C点的电势.根据电势差公式U=,分别求出A、B间与B、C间的电势差;
      (2)根据电势差等于电势之差,求出A、C两点的电势;
      (3)根据电场力做功比较电势能的大小.
      【解答】解:(1)负点电荷从A点移动到B点电场力做功
      则A与B间的电势差==﹣400V,即UAB=﹣400V
      B与C间的电势差=,即UBC=500V
      C与A间的电势差UCA=﹣UAC=﹣(UAB+UBC)=﹣(﹣400+500)V=﹣100V,即UCA=﹣100V
      (2)若B点为零电势点
      由UAB=φA﹣φB得A点的电势φA=﹣400V
      由UBC=φB﹣φC得C点的电势φC=﹣500V
      (3)电荷从A点移动到C点静电力做功WAC=WAB+WBC=8×10﹣6+(﹣1×10﹣5)J=﹣2×10﹣6J,即,所以电势能增加,则点电荷在C点的电势能大。
      答:(1)A与B的电势差为﹣400V,B与C的电势差为500V,C与A间的电势差为﹣100V;
      (2)A的电势为﹣400V,C点的电势为﹣500V;
      (3)A、C两点的电势能中,C点电势能大
      【点评】求解电势差时,公式U中U、W、q三个量可都代入符号,根据求出的电势差U的正负,判断两点间电势的高低.
      48.(思明区校级月考)在滑动摩擦因数为μ的绝缘水平地面上固定一个带正电的物体,另一个质量为m、电量为+q的物体(可视为质点)在A位置由静止释放,运动到B位置刚好停下,已知A、B两点之间的距离为L,重力加速度为g,求:
      (1)该过程中,电场力对带电物体做的功;
      (2)A、B两点间的电势差UAB。
      【分析】(1)根据动能定理列式求解即可;
      (2)根据W=qU求解即可。
      【解答】解:(1)该过程中电场力与摩擦力对物体做功,根据动能定理可得:W﹣μmgL=0﹣0
      可得:W=μmgL
      (2)电场力做的功:W=qUAB
      可得:
      答:(1)该过程中,电场力对带电物体做的功为μmgL;
      (2)A、B两点间的电势差UAB为。
      【点评】本题考查带电体在电场中的运动,关键是根据受力分析,判断物体的运动性质,然后利用其规律列式求解即可。
      49.(常州期中)如图所示,甲带电体固定在绝缘水平面上的O点。另一个电荷量为+q、质量为m的带电体乙,从P点由静止释放,经L运动到Q点时达到最大速度v。已知乙与水平面的动摩擦因数为μ,静电力常量为k,重力加速度为g。求:
      (1)Q处电场强度的大小;
      (2)物块乙从P运动到Q的过程中电场力所做的功;
      (3)PQ之间的电势差是多大?
      【分析】(1)当乙物体速度最大时,物体所示的摩擦力和电场力相等,结合电场强度的定义式求出电场强度的大小。
      (2)根据动能定理求出乙从P运动到Q的过程中电场力所做的功。
      (3)根据动能定理求出P、Q两点的电势差。
      【解答】解:(1)速度最大时μmg=Eq

      (2)P到Q过程,应用动能定理得

      (3)电场力做功W=qU

      答:(1)Q处电场强度的大小为;
      (2)物块乙从P运动到Q的过程中电场力所做的功;
      (3)PQ之间的电势差是
      【点评】本题考查了动能定理和共点力平衡的基本运用,知道当乙物体速度最大时,电场力和摩擦力相等。
      50.(常德期末)如图所示,带电荷量为Q的正电荷固定在倾角为30°的光滑绝缘斜面底部的C点,斜面上有A、B两点,且A、B和C在同一直线上,A和C相距为L,B为AC的中点。现将一质量为m的带电小球从A点由静止释放,当带电小球运动到B点时速度正好又为零,已知带电小球在A点处的加速度大小为,静电力常量为k,
      求:(1)小球在A点受到的静电力大小
      (2)AB间的电势差
      【分析】(1)对小球在A点受力分析,再根据牛顿第二定律可求小球在A点受到的静电力大小;
      (2)根据动能定理和电场力公式W=qU结合,求解B和A两点间的电势差。
      【解答】解:(1)根据题意可知,小球带正电,设受到的电场力为F,小球在A点,由牛顿第二定律:mgsin30°﹣F=m
      解得:F=mg
      (2)设小球电荷量为q,在A点时,F=k=mg,解得:q=
      由A点到B点应用动能定理得:mgsin30°•+q•UAB=0
      解得:UAB=
      答:(1)小球在A点受到的静电力大小为mg。
      (2)AB间的电势差为。
      【点评】首先要想到牛顿第二定律,分析受力,列式求解。对于电势差,要知道电场力做功与电势差有关,运用动能定理求解电势差是常用的思路。
      概念
      比较内容
      电势φ
      电势差U
      区别
      定义
      电势能与电荷量的比值φ=eq \f(Ep,q)
      电场力做的功与电荷量的比值UAB=eq \f(WAB,q)
      决定因素
      由电场和在电场中的位置决定,与q、Ep无关
      由电场和场内两点位置决定,与q、WAB无关
      相对性
      与零电势点的选取有关
      与零电势点的选取无关
      联系
      数值关系
      UAB=φA-φB,当φB=0时,φA=UAB
      单位
      相同,国际单位制中均是伏特(V)
      标矢性
      都是标量,但均有正负

      相关试卷

      最新版高考物理【一轮复习】精品讲义练习资料合集 (5):

      这是一份最新版高考物理【一轮复习】精品讲义练习资料合集 (5),共42页。试卷主要包含了电容器,电容,平行板电容器的电容等内容,欢迎下载使用。

      最新版高考物理【一轮复习】精品讲义练习资料合集 (5):

      这是一份最新版高考物理【一轮复习】精品讲义练习资料合集 (5),共50页。试卷主要包含了电势差,等势面等内容,欢迎下载使用。

      最新版高考物理【一轮复习】精品讲义练习资料合集 (5):

      这是一份最新版高考物理【一轮复习】精品讲义练习资料合集 (5),共17页。试卷主要包含了电流形成的条件,电流的标矢性等内容,欢迎下载使用。

      资料下载及使用帮助
      版权申诉
      • 1.电子资料成功下载后不支持退换,如发现资料有内容错误问题请联系客服,如若属实,我们会补偿您的损失
      • 2.压缩包下载后请先用软件解压,再使用对应软件打开;软件版本较低时请及时更新
      • 3.资料下载成功后可在60天以内免费重复下载
      版权申诉
      若您为此资料的原创作者,认为该资料内容侵犯了您的知识产权,请扫码添加我们的相关工作人员,我们尽可能的保护您的合法权益。
      入驻教习网,可获得资源免费推广曝光,还可获得多重现金奖励,申请 精品资源制作, 工作室入驻。
      版权申诉二维码
      欢迎来到教习网
      • 900万优选资源,让备课更轻松
      • 600万优选试题,支持自由组卷
      • 高质量可编辑,日均更新2000+
      • 百万教师选择,专业更值得信赖
      微信扫码注册
      手机号注册
      手机号码

      手机号格式错误

      手机验证码 获取验证码 获取验证码

      手机验证码已经成功发送,5分钟内有效

      设置密码

      6-20个字符,数字、字母或符号

      注册即视为同意教习网「注册协议」「隐私条款」
      QQ注册
      手机号注册
      微信注册

      注册成功

      返回
      顶部
      学业水平 高考一轮 高考二轮 高考真题 精选专题 初中月考 教师福利
      添加客服微信 获取1对1服务
      微信扫描添加客服
      Baidu
      map