搜索
      上传资料 赚现金

      安徽省安庆市岳西县部分学校联考2025-2026学年九年级上学期11月期中语文试题.zip

      加入资料篮
      立即下载
      查看完整配套(共2份)
      包含资料(2份) 收起列表
      试卷
      安徽省安庆市岳西县部分学校联考2025-2026学年九年级上学期11月期中语文试题.docx
      预览
      答案
      安徽省安庆市岳西县部分学校联考2025-2026学年九年级上学期11月期中语文试题答案docx.docx
      预览
      正在预览:安徽省安庆市岳西县部分学校联考2025-2026学年九年级上学期11月期中语文试题.docx
      安徽省安庆市岳西县部分学校联考2025-2026学年九年级上学期11月期中语文试题第1页
      高清全屏预览
      1/9
      安徽省安庆市岳西县部分学校联考2025-2026学年九年级上学期11月期中语文试题第2页
      高清全屏预览
      2/9
      安徽省安庆市岳西县部分学校联考2025-2026学年九年级上学期11月期中语文试题第3页
      高清全屏预览
      3/9
      安徽省安庆市岳西县部分学校联考2025-2026学年九年级上学期11月期中语文试题答案docx第1页
      高清全屏预览
      1/3
      还剩6页未读, 继续阅读

      安徽省安庆市岳西县部分学校联考2025-2026学年九年级上学期11月期中语文试题.zip

      展开

      这是一份安徽省安庆市岳西县部分学校联考2025-2026学年九年级上学期11月期中语文试题.zip,文件包含安徽省安庆市岳西县部分学校联考2025-2026学年九年级上学期11月期中语文试题docx、安徽省安庆市岳西县部分学校联考2025-2026学年九年级上学期11月期中语文试题答案docxdocx等2份试卷配套教学资源,其中试卷共12页, 欢迎下载使用。
      一、(35分)
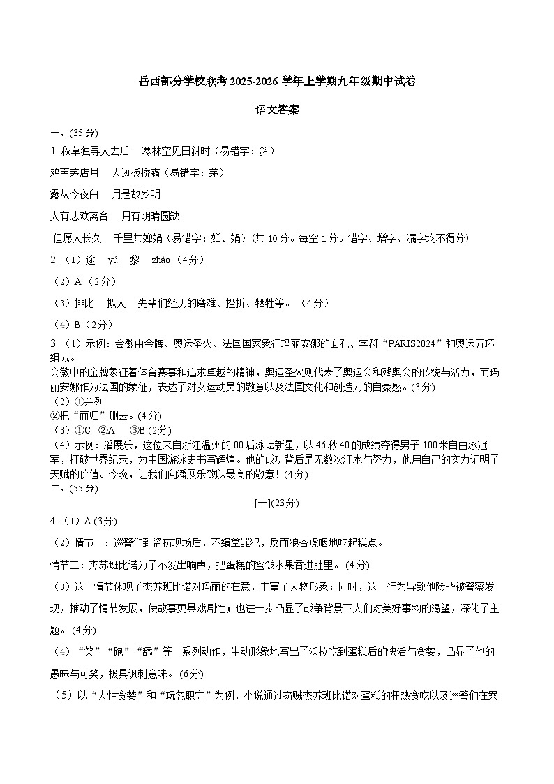
      1. 秋草独寻人去后 寒林空见日斜时(易错字:斜)
      鸡声茅店月 人迹板桥霜(易错字:茅)
      露从今夜白 月是故乡明
      人有悲欢离合 月有阴晴圆缺
      但愿人长久 千里共婵娟(易错字:婵、娟)(共10分。每空1分。错字、增字、漏字均不得分)
      2. (1)途 yú 黎 zhà (4分)
      (2)A (2分)
      (3)排比 拟人 先辈们经历的磨难、挫折、牺牲等。 (4分)
      (4)B(2分)
      3. (1)示例:会徽由金牌、奥运圣火、法国国家象征玛丽安娜的面孔、字符“PARIS2024”和奥运五环组成。
      会徽中的金牌象征着体育赛事和追求卓越的精神,奥运圣火则代表了奥运会和残奥会的传统与活力,而玛丽安娜作为法国的象征,表达了对女运动员的敬意以及法国文化和创造力的自豪感。(3分)
      (2)①并列
      ②把“而归”删去。(4分)
      (3)①C ②A ③B (2分)
      (4)示例:潘展乐,这位来自浙江温州的00后泳坛新星,以46秒40的成绩夺得男子100米自由泳冠军,打破世界纪录,为中国游泳史书写辉煌。他的成功背后是无数次汗水与努力,他用自己的实力证明了天赋的价值。今晚,让我们向潘展乐致以最高的敬意!(4分)
      二、(55分)
      [一](23分)
      (1)A (3分)
      (2)情节一:巡警们到盗窃现场后,不缉拿罪犯,反而狼吞虎咽地吃起糕点。
      情节二:杰苏班比诺为了不发出响声,把蛋糕的蜜饯水果吞进肚里。 (4分)
      (3)这一情节体现了杰苏班比诺对玛丽的在意,丰富了人物形象;同时,这一行为导致他险些被警察发现,推动了情节发展,使故事更具戏剧性;也进一步凸显了战争背景下人们对美好事物的渴望,深化了主题。 (4分)
      (4)“笑”“跑”“舔”等一系列动作,生动形象地写出了沃拉吃到蛋糕后的快活与贪婪,凸显了他的愚昧与可笑,极具讽刺意味。 (6分)
      (5)以“人性贪婪”和“玩忽职守”为例,小说通过窃贼杰苏班比诺对蛋糕的狂热贪吃以及巡警们在案发现场只顾吃糕点而玩忽职守的行为,讽刺了战争背景下人性的贪婪与扭曲,同时批判了执法者的不作为,揭示了战争对社会秩序和人性的破坏(6分)
      [二](16分)
      5. (1)①契合隐逸气质
      ②沿孤山后山路漫步
      ③感其壮烈豪壮(或“满怀敬佩”) (3分)
      (2)引用三位文人的诗文,丰富了文章内容,展现孤山自古以来就是文人墨客偏爱的游览胜地,印证“孤山不孤”的观点;将不同朝代文人对孤山的描绘相结合,呈现孤山不同季节、不同视角的美景,让孤山的形象更立体;增添文章的文化底蕴与文学韵味,使行文更典雅灵动。 (3分)
      (3)运用“想”“怕”“塞回”等动词,细致刻画了“我”的动作与心理,表现出“我”对小学生写给秋瑾的信的珍视;“匆匆”一词呼应前文“小雨还在下”的情境,写出“我”担心弄湿纸张的急切心情,侧面烘托出人们对秋瑾的敬重之情,让场景更真实可感。 (4分)
      (4)孤山的“孤”,既指它是西湖中的一座小山,也暗合林和靖、秋瑾等历史人物不慕虚名、坚守自我的“孤独”人生;“最不孤”则指清明时节,无数人怀着仰慕与思念前来祭拜,用心意温暖孤山;更指这些人物的诗歌、事迹与精神得以传世,被代代人仰望与铭记,成为心与心相连的精神坐标,让孤山不再孤独(6分)
      [三](16分)
      6. (1)①尽情地喝酒;②遮盖;③一起;④滋生。(4分)
      (2)①一位容颜苍老,头发花白的人醉醺醺地坐在众人中间,是太守喝醉了。
      ②忧愁的人因此而高兴,生病的人因此而痊愈,而我的亭子也恰好造成了。(4分)
      (3)则吾与二三子/虽欲优游以乐于此亭/其可得耶?(2分)
      (4)欧阳修的“乐”与苏轼的“乐”都体现了他们对自然山水和百姓生活的热爱,但欧阳修更注重与民同乐的政治理想,而苏轼更注重对自然雨水的喜悦和对政事好转的期盼。(6分)
      三、(55分)
      7.(55分)
      作文评分标准
      说 明:不足600字的作文,每少50字扣1分。
      评卷要求:(1)每篇作文必须由两人独立评分;
      (2)两人所评同一篇作文得分,相差在5分以内的,最后得分取两人评分的平均分;相差超过5分的,交阅卷中心组评判后确定分数。
      卷面书写(5分)
      卷面书写评分标准
      项 目
      等 次
      一等
      (55~48分)
      二等
      (48~39分)
      三等
      (39~30分)
      四等
      (30~21分)
      五等
      (21~0分)
      内容
      (30分)
      分数
      30~26分
      26~21分
      21~16分
      16~11分
      11~0分
      评分
      标准
      文章切题
      中心明确
      感情真实
      内容充实
      文章切题
      中心较明确
      感情真实
      内容具体
      基本切题
      中心基本明确
      内容比较具体
      勉强切题
      中心基本明确
      内容不具体
      文不切题
      中心不明确
      内容不具体
      表达
      (25分)
      分数
      25~22分
      22~18分
      18~14分
      14~10分
      10~0分
      评分
      标准
      表达方式
      运用得当
      结构合理
      语言流畅
      表达方式
      运用得当
      结构完整
      条理清楚
      语言通畅
      表达方式
      运用基本合理
      结构完整
      层次基本清楚
      语句较通顺
      表达方式
      运用有缺陷
      结构基本完整
      层次不清楚
      语句基本通顺
      表达方式
      运用不当
      结构不完整
      语病较多
      5分
      4~3分
      2分
      1~0分
      ①正确使用规范汉字;
      ②字体端正、匀称;
      ③标点、格式正确;
      ④卷面整洁美观。
      ①有错别字;
      ②字迹清楚;
      ③标点、格式有错误;
      ④卷面整洁。
      ①错别字较多;
      ②字迹较清楚;
      ③标点、格式错误较多;
      ④卷面较整洁。
      ①错别字多;
      ②字迹潦草;
      ③标点、格式错误多;
      ④卷面脏乱。

      相关试卷

      安徽省安庆市岳西县部分学校联考2025-2026学年九年级上学期11月期中语文试题.zip:

      这是一份安徽省安庆市岳西县部分学校联考2025-2026学年九年级上学期11月期中语文试题.zip,文件包含安徽省安庆市岳西县部分学校联考2025-2026学年九年级上学期11月期中语文试题docx、安徽省安庆市岳西县部分学校联考2025-2026学年九年级上学期11月期中语文试题答案docxdocx等2份试卷配套教学资源,其中试卷共12页, 欢迎下载使用。

      安徽省安庆市岳西县部分学校联考2025-2026学年八年级上学期11月期中语文试题.zip (1):

      这是一份安徽省安庆市岳西县部分学校联考2025-2026学年八年级上学期11月期中语文试题.zip (1),文件包含卷docx、答案docx等2份试卷配套教学资源,其中试卷共12页, 欢迎下载使用。

      安徽省安庆市岳西县部分学校联考2024-2025学年八年级下学期6月期末语文试题.zip:

      这是一份安徽省安庆市岳西县部分学校联考2024-2025学年八年级下学期6月期末语文试题.zip,文件包含卷docx、岳西县部分学校联考2024docx等2份试卷配套教学资源,其中试卷共11页, 欢迎下载使用。

      英语朗读宝
      资料下载及使用帮助
      版权申诉
      • 1.电子资料成功下载后不支持退换,如发现资料有内容错误问题请联系客服,如若属实,我们会补偿您的损失
      • 2.压缩包下载后请先用软件解压,再使用对应软件打开;软件版本较低时请及时更新
      • 3.资料下载成功后可在60天以内免费重复下载
      版权申诉
      若您为此资料的原创作者,认为该资料内容侵犯了您的知识产权,请扫码添加我们的相关工作人员,我们尽可能的保护您的合法权益。
      入驻教习网,可获得资源免费推广曝光,还可获得多重现金奖励,申请 精品资源制作, 工作室入驻。
      版权申诉二维码
      欢迎来到教习网
      • 900万优选资源,让备课更轻松
      • 600万优选试题,支持自由组卷
      • 高质量可编辑,日均更新2000+
      • 百万教师选择,专业更值得信赖
      微信扫码注册
      手机号注册
      手机号码

      手机号格式错误

      手机验证码 获取验证码 获取验证码

      手机验证码已经成功发送,5分钟内有效

      设置密码

      6-20个字符,数字、字母或符号

      注册即视为同意教习网「注册协议」「隐私条款」
      QQ注册
      手机号注册
      微信注册

      注册成功

      返回
      顶部
      中考一轮 精选专题 初中月考 教师福利
      添加客服微信 获取1对1服务
      微信扫描添加客服
      Baidu
      map