搜索
      上传资料 赚现金

      最新版高考物理【一轮复习】精品讲义练习资料合集 (4)

      • 512.6 KB
      • 2025-11-24 11:22:56
      • 16
      • 0
      • 实事求是运
      加入资料篮
      立即下载
      最新版高考物理【一轮复习】精品讲义练习资料合集 (4)第1页
      1/21
      最新版高考物理【一轮复习】精品讲义练习资料合集 (4)第2页
      2/21
      最新版高考物理【一轮复习】精品讲义练习资料合集 (4)第3页
      3/21
      还剩18页未读, 继续阅读

      最新版高考物理【一轮复习】精品讲义练习资料合集 (4)

      展开

      这是一份最新版高考物理【一轮复习】精品讲义练习资料合集 (4),共21页。试卷主要包含了电势差,等势面等内容,欢迎下载使用。
      一、电势差
      1.定义:电场中两点之间电势的差值,也叫作电压.UAB=φA-φB,UBA=φB-φA,UAB=-UBA.
      2.电势差是标量,有正负,电势差的正负表示电势的高低.UAB>0,表示A点电势比B点电势高.
      3.单位:在国际单位制中,电势差与电势的单位相同,均为伏特,符号是V.
      4.静电力做功与电势差的关系
      (1)公式:WAB=qUAB或UAB=eq \f(WAB,q).
      (2)UAB在数值上等于单位正电荷由A点移到B点时静电力所做的功.
      二、等势面
      1.定义:电场中电势相同的各点构成的面.
      2.等势面的特点
      (1)在同一等势面上移动电荷时静电力不做功.
      (2)等势面一定跟电场线垂直,即跟电场强度的方向垂直.
      (3)电场线总是由电势高的等势面指向电势低的等势面.
      技巧点拨
      一、电势差的理解
      1.电势差反映了电场的能的性质,决定于电场本身,与试探电荷无关.
      2.电势差可以是正值也可以是负值,电势差的正负表示两点电势的高低,且UAB=-UBA,与零电势点的选取无关.
      3.电场中某点的电势在数值上等于该点与零电势点之间的电势差.
      二、静电力做功与电势差的关系
      1.公式UAB=eq \f(WAB,q)或WAB=qUAB中符号的处理方法:
      把电荷q的电性和电势差U的正负代入进行运算,功为正,说明静电力做正功,电荷的电势能减小;功为负,说明静电力做负功,电荷的电势能增大.
      2.公式WAB=qUAB适用于任何电场,其中WAB仅是电场力做的功,不包括从A到B移动电荷时其他力所做的功.
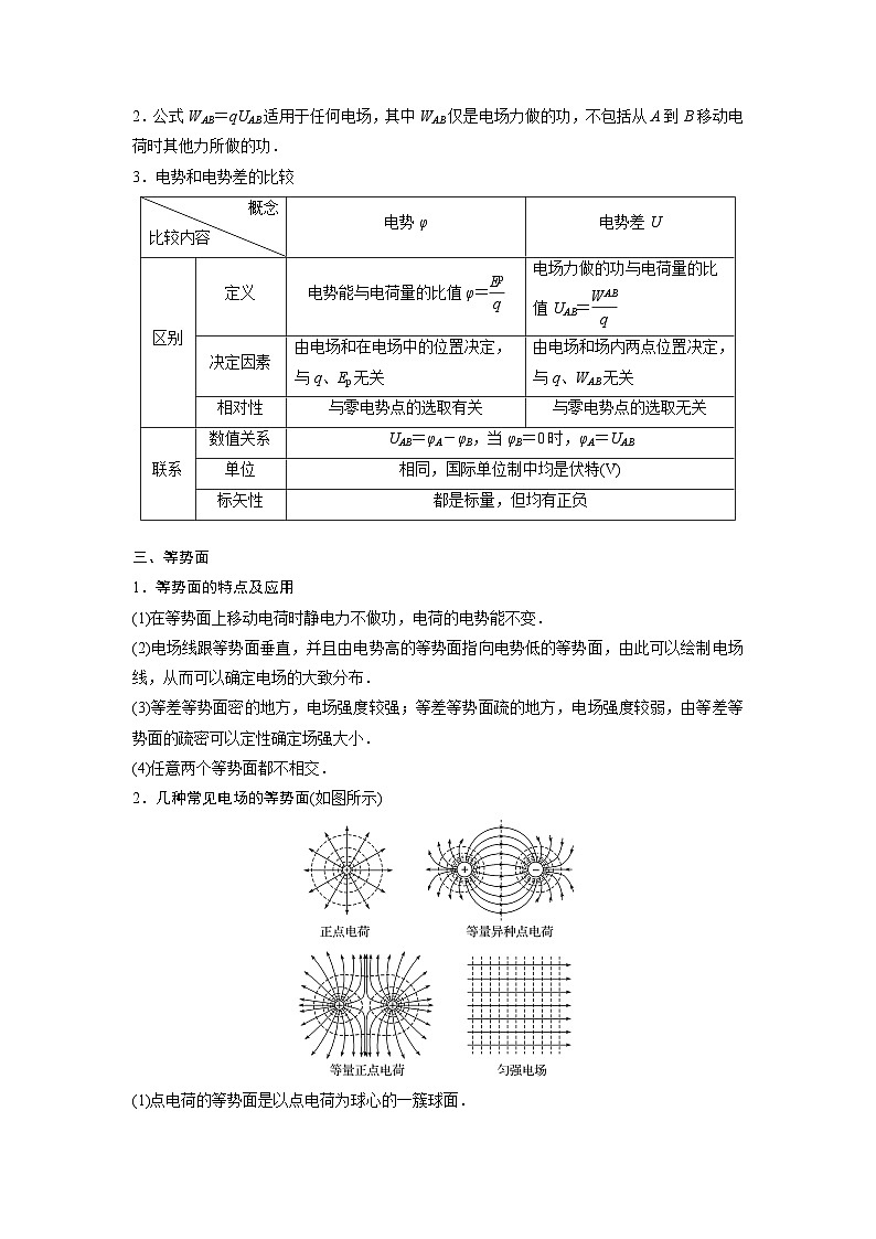
      3.电势和电势差的比较
      三、等势面
      1.等势面的特点及应用
      (1)在等势面上移动电荷时静电力不做功,电荷的电势能不变.
      (2)电场线跟等势面垂直,并且由电势高的等势面指向电势低的等势面,由此可以绘制电场线,从而可以确定电场的大致分布.
      (3)等差等势面密的地方,电场强度较强;等差等势面疏的地方,电场强度较弱,由等差等势面的疏密可以定性确定场强大小.
      (4)任意两个等势面都不相交.
      2.几种常见电场的等势面(如图所示)
      (1)点电荷的等势面是以点电荷为球心的一簇球面.
      (2)等量异种点电荷的等势面:点电荷的连线上,从正电荷到负电荷电势越来越低,两点电荷连线的中垂线是一条等势线.
      (3)等量同种点电荷的等势面
      ①等量正点电荷连线的中点电势最低,两点电荷连线的中垂线上该点的电势最高,从中点沿中垂线向两侧,电势越来越低.
      ②等量负点电荷连线的中点电势最高,两点电荷连线的中垂线上该点的电势最低.从中点沿中垂线向两侧,电势越来越高.
      (4)匀强电场的等势面是垂直于电场线的一簇平行等间距的平面.
      例题精练
      1.(鼓楼区校级期中)质量为50Kg的运动员,用300s的时间登上高60m的山丘,那么他登山的平均功率接近( )
      A.10kWB.1kWC.100WD.10W
      2.(福田区校级模拟)如图所示,三条虚线表示某点电荷电场的等势面.一带电粒子仅受电场力作用,沿实线运动,A、B、C、D、G是轨迹与等势面的交点。则( )
      A.产生电场的点电荷和运动的带电粒子都带正电
      B.带电粒子经过B、G两点时加速度一样大
      C.带电粒子从A点到B点的过程中电势能减小
      D.带电粒子从C点到D点的过程中动能一直不变
      随堂练习
      1.(重庆模拟)如图所示,虚线a、b、c为某电场中的等差等势面,其中等势面b的电势为0,实线为电子在该电场中的运动轨迹。若电子经过等势面a时的动能为16eV,经过等势面c时的速度大小为经过等势面a时速度大小的一半,以下说法正确的是( )
      A.等势面a的电势为16V
      B.等势面c的电势为6V
      C.实线可能是该电场的某条电场线
      D.电子不可能运动到电势为﹣12V的等势面
      2.(全国模拟)如图所示为两个正电荷与一个负电荷形成的电场的等势面,相邻等势面之间的电势差相等。其中O点为两个正电荷连线的中点,AOB连线水平,且A、B两点关于O点对称;CDE连线竖直,且C、E两点关于D点对称;以无穷远处为零势能面,A、B、C、E、F分别在对应的等势面上,电势如图中标注。下列说法正确的是( )
      A.A、B两点的电场强度相同
      B.将一负检验电荷由O点沿竖直方向移动到F点,电场力对该电荷做正功
      C.同一正检验电荷在A点处的电势能小于其在C点处的电势能
      D.D点的电势高于﹣10V
      3.(瑶海区月考)如图所示,虚线是某一静电场的一簇等势线,数值为其电势值。一带电粒子只在电场力的作用下飞经该电场时,沿图中的实线从A点运动到B点,则下列判断正确的是( )
      A.粒子可能带负电
      B.A点的电场强度大于B点的电场强度
      C.粒子在A点的动能小于其在B点的动能
      D.粒子在由A点运动到B点的过程中,电场力对其做负功
      综合练习
      一.选择题(共23小题)
      1.(门头沟区一模)如图所示,是某电场的电场线和一条等势线。下列说法正确的是( )
      A.A点和B点的电场强度相同
      B.A点的电势高于B点的电势
      C.A附近的等差等势线比B附近稀疏
      D.负电荷在B点具有的电势能比在A点小
      2.(新乡模拟)如图甲所示,在真空中,两个带电荷量均为q=1×10﹣3C的负点电荷P、Q固定于光滑绝缘水平面上,将该平面上一质量m=10g、电荷量为1×10﹣3C的带正电小球(视为质点)从a点由静止释放,小球沿两电荷连线的中垂线运动到两电荷连线的中点O,其从a点运动到O点的v﹣t图像如图乙中实线所示,其经过b点时对应的图线切线斜率最大,如图中虚线所示,则下列分析正确的是( )
      A.在两电荷的连线上,O点的电场强度最小,电势最低
      B.b点的电场强度大小为10V/m
      C.a、b两点间的电势差为45V
      D.在从a点运动到O点的过程中,小球受到电荷P的作用力先增大后减小
      3.(九龙坡区期末)下列说法正确的是( )
      A.根据电势差的定义式Uab=可知,带电荷量为1C的负电荷,从a点移动到b点的过程中克服电场力做功为1J,则a、b两点间的电势差Uab=1V
      B.真空中点电荷的电场强度公式是,均匀带电球体球心处的电场强度也可以用该公式计算,结果为无穷大
      C.根据电场强度的定义式可知,电场中某点的电场强度与试探电荷q所受的库仑力成正比
      D.根据磁感应强度的定义式B=可知,若长度为1m的直导体棒中通过1A的电流,放在匀强磁场中受到的安培力为1N,就说明磁感应强度一定是1T
      4.(黄浦区期末)图中虚线K、L、M为静电场中的三个等势面,电势分别为φK、φL、φM。实线为一带电粒子射入此电场中后的运动轨迹。下列说法中正确的是( )
      A.若已知粒子带负电,则可判定粒子从a→b→c→d→e沿轨迹运动
      B.若已知粒子带负电,则可判定φK>φL>φM
      C.因为不知道粒子带何种电荷,所以无法判定粒子在c点所受电场力的方向
      D.因为不知道粒子沿轨迹运动的方向,所以无法比较粒子在a点和c点的动能大小
      5.(朝阳区期末)类比是学习和研究物理的一种重要思维方法。我们已经知道,在磁感应强度为B的匀强磁场中,垂直于磁场方向放置一面积为S的平面,穿过它的磁通量φ=BS;与之类似,我们也可以定义电通量。在真空中有一电荷量为+Q的点电荷,其电场线和等势面分布如图所示,等势面M,N到点电荷的距离分别为r1,r2,通过等势面M、N的电通量分别为φ1、φ2,已知r1:r2=1:2,则φ1:φ2为( )
      A.1:4B.1:2C.1:1D.4:1
      6.(广州月考)如图所示,空间有一正三棱锥P﹣ABC,D点是BC边上的中点,O点是底面ABC的中心,现在顶点P点固定一正的点电荷,则下列说法正确的是( )
      A.ABC三点的电场强度相同
      B.底面ABC为等势面
      C.若O、B、C三点的电势为φO、φB、φC,则有φB﹣φO=φO﹣φC
      D.将一正的试探电荷沿直线从B点经D点移到C点,静电力对该试探电荷先做负功后做正功
      7.(九龙坡区期末)如图所示,一匀强电场的方向平行于xOy平面,O点为坐标原点。已知OM与x轴夹角为θ=60°,从O点起沿x轴方向每经过1m距离电势下降10V,沿OM方向每经过1m电势下降也为10V,图中P点坐标(m,1m),则下列说法正确的是( )
      A.电场强度沿OP方向,大小为10V/m
      B.OP两点的电势差为V
      C.沿x轴正方向移动电子,每移动1m,电场力做功10eV
      D.沿y轴正方向每移动1m,电势降低V
      8.(九模拟)空间中有一范围足够大的匀强电场,图中虚线表示匀强电场的等势面,相邻两条虚线之间的距离为d,一电子经过b时的动能为8eV,从a到f的过程中克服电场力所做的功为8eV,规定平面c的电势为零,下列说法正确的是( )
      A.电场强度的方向水平向左
      B.a、b之间的电势差为Uab=﹣2V
      C.该电子在电场中具有的总能量为5eV
      D.该电子经过等势面a时的动能为10eV
      9.(长宁区期末)关于一个带负电的点电荷在真空中产生的电场,下列说法正确的是( )
      A.等势面是一个以点电荷为圆心的圆
      B.等势面上任意两点的电场强度相等
      C.电势低的地方,其电场强度一定小
      D.电势低的地方,其电场强度一定大
      10.(泉州期末)如图所示,虚线a、b、c是电场中的三个等势面,相邻等势面间的电势差相同,实线为一个电子在电场力作用下,通过该区域的运动轨迹,P、Q是轨迹上的两点。下列说法中正确的是( )
      A.电子一定是从P点向Q点运动
      B.三个等势面中,等势面a的电势最低
      C.电子通过P点时的加速度比通过Q点时小
      D.电子通过P点时的动能比通过Q点时小
      11.(鹤山市校级模拟)如图所示,虚线a、b、c代表电场中的三个等势面,相邻等势面之间的电势差相等,即Uab=Ubc,实线为一带负电的质点仅在电场力作用下通过该区域时的运动轨迹,P、R、Q是这条轨迹上的三点,R点在等势面b上,据此可知( )
      A.带电质点在P点的加速度比在Q点的加速度小
      B.带电质点在P点的电势能比在Q点的小
      C.带电质点在P点的动能大于在Q点的动能
      D.三个等势面中,c的电势最高
      12.(定州市期中)如图所示,实线为电场线,虚线为等势面,相邻两等势面间的电势差相等.一个正电荷在等势面L3处的动能为20J,运动到L1处的动能为零.若取L2为零势面参考平面,则当此电荷的电势能为4J时,它的动能是(不计重力和空气阻力)( )
      A.16JB.19JC.6JD.4J
      13.(鼓楼区校级期中)下列各物理量中,与试探电荷有关的量是( )
      A.电场强度EB.电势ρ
      C.电势差UD.电场做的功W
      14.(慈溪市月考)如图所示,某一正点电荷固定在倾角为30°的光滑绝缘斜面底端C点,斜面上有A、B、D三点,A和C相距为L,B为AC中点,D为A、B的中点。现将一质量为m、带电量为q的小球从A点由静止释放,运动到B点时的速度恰好为零。已知重力加速度为g,带电小球在A点处的加速度大小为,静电力常量为k。则( )
      A.小球从A到B的过程中,速度最大的位置在AD之间
      B.小球运动到B点时的加速度大小为
      C.BD之间的电势差UBD等于DA之间的电势差UDA
      D.AB之间的电势差UBA大于
      15.(贵池区校级月考)在静电场中,有一带电粒子仅在电场力作用下做变加速直线运动,先后经过A、B、C点运动到D点。在粒子通过A点时开始计时,此过程的“速度﹣时间”图象如图所示。下列说法正确的是( )
      A.B点的电场强度最大
      B.粒子在A点的电势能大于在B点的电势能
      C.A点的电势小于B点的电势
      D.A、C两点的电势差与C、D两点的电势差相等
      16.(袁州区校级月考)如图所示,A、B、C、D为匀强电场中相邻的四个等势面,一个电子垂直经过等势面D时,动能为20eV,飞经等势面C时,电势能为﹣10eV,飞至等势面B时速度恰好为零。已知相邻等势面间的距离为5cm,则下列说法正确的是( )
      A.等势面A的电势为10V
      B.匀强电场的场强大小为200V/m
      C.电子再次飞经D势面时,动能为10eV
      D.电子的运动可能为匀变速曲线运动
      17.(邵东市校级月考)如图所示,图中虚线为某静电场中的等差等势线,实线为某带电粒子在该静电场中运动的轨迹,a、b、c为粒子的运动轨迹与等势线的交点,粒子只受电场力作用,则下列说法正确的是( )
      A.粒子一定带正电
      B.粒子在a点和在c点的加速度相同
      C.粒子在a、c之间运动过程中的动能先增大后减小
      D.粒子在a点的电势能比在b点时的电势能小
      18.(海伦市校级期中)如图所示,图中的甲为一带电导体,乙为长度足够长的导体板,实线为等势线当电场稳定时,一电子在该电场中的运动轨迹如图中的虚线所示,D、E、F分别为导体表面上的三点。忽略空气的阻力、电子的重力以及电子对电场的影响。则( )
      A.E点的电势比F点的电势低
      B.E点的电势比D点的电势高
      C.电子在B点的电势能大于在A点的电势能
      D.电子的运动方向一定是从A运动到C
      19.(荔湾区校级期中)对关系式Uab=Ed的理解,正确的是( )
      A.式中的 d 是 a、b 两点间的距离
      B.a、b 两点间距离越大,电势差越大
      C.d 是 a、b 两个等势面的距离
      D.此式适用于任何电场
      20.(蓬江区校级期中)关于电场线和等势面,下列说法中正确的是( )
      A.电场线就是电荷运动的轨迹
      B.电场中的电场线不可以相交,等势面可以相交
      C.电场线越密的地方电势越高
      D.电场线上某点的切线方向与负试探电荷在该点所受电场力的方向相反
      21.(番禺区校级月考)以下说法正确的是( )
      A.由E=可知此场中某点的电场强度E与F成正比
      B.由E=可知,若将试探电荷q拿走,则该点的场强变为0
      C.由Uab=Ed可知,匀强电场中的任意两点a、b间的距离越大,则两点间的电差也一定越大
      D.公式UAB=中AB两点间的电势差与q无关
      22.(海珠区校级期中)如果在某电场中将5.0×10﹣8C的正电荷由A点移到B点,电场力做6.0×10﹣3J的功,那么( )
      A.A、B两点间的电势差UAB=2.4×105V
      B.A、B两点间的电势差UAB=﹣1.2×1010V
      C.A、B两点间的电势差UAB=1.2×105V
      D.A、B两点间的电势差UAB=﹣3.0×1010V
      23.(巴东县校级月考)如图所示,虚线a、b、c是电场中的等势线,实线是正点电荷仅在电场力作用下的运动轨迹,P、Q是轨迹上的两点,则下列说法正确的是( )
      A.a等势线的电势比c等势线的电势低
      B.点电荷在P点的速率一定比它在Q点的大
      C.点电荷在P点的加速度大小一定比它在Q点的大
      D.点电荷一定是从P点运动到Q点的
      二.多选题(共11小题)
      24.(桃江县校级月考)如图所示,边长为a的正方形线框内存在磁感应强度大小为B、方向垂直于纸面向里的匀强磁场。两个相同的带电粒子分别从AB边上的A点和E点(E点在AB之间,未标出)以相同的速度v0沿AD方向射入磁场,两带电粒子均从BC边上的F点射出磁场,BF=a。不计粒子的重力及粒子之间的相互作用,则( )
      A.粒子带负电
      B.两个带电粒子在磁场中运动的半径为a
      C.带电粒子的比荷为
      D.两个带电粒子在磁场中运动的时间之比为tA:tE=4:1
      25.(天津模拟)如图甲所示,在真空中,两个带电荷量均为q=1×10﹣3C的负点电荷P、Q固定于光滑绝缘水平面上,将该平面上一质量m=10g、电荷量为1×10﹣3C的带正电小球(视为质点)从a点由静止释放,小球沿两电荷连线的中垂线运动到两电荷连线的中点O,其从a点运动到O点的v﹣t图像如图乙中实线所示,其经过b点时对应的图线切线斜率最大,如图中虚线所示,则下列分析正确的是( )
      A.在两电荷的连线上,O点的电场强度最小,电势最高
      B.b点的电场强度大小为10V/m
      C.a、b两点间的电势差为45V
      D.在从a点运动到O点的过程中,小球受到电荷P的作用力先增大后减小
      26.(池州期末)一带电粒子射入一固定在O点的正点电荷q的电场中,粒子运动轨迹沿图中实线轨迹从M运动到N(N点为轨迹上离O点最近的点),图中虚线是同心圆弧,表示电场的等势面,不计粒子的重力和空气阻力,则可以判断( )
      A.射入电场中的粒子带正电
      B.M点的场强大于N点的场强
      C.射入电场中的粒子从M到N的过程中,电场力对粒子做负功
      D.射入电场中的粒子从M到N的过程中,粒子动能和电势能之和减小
      27.(肥东县校级期末)如图所示,d处固定有负点电荷Q,一个带电质点只在电场力作用下运动,射入此区域时的运动轨迹为图中曲线abc,b点是曲线上离点电荷Q最远的点,a、b、c、d恰好是一正方形的四个顶点,则有( )
      A.a、b、c三点处电势高低关系是φa=φc>φb
      B.质点由a到b,电势能增加
      C.质点在a、b、c三点处的加速度大小之比为2:1:2
      D.质点在b点电势能最小
      28.(荔湾区校级月考)如图,虚线a、b、c、d代表匀强电场内间距相等的一组等势面,已知平面a上的电势为2V。一电子经过a时的动能为8eV,从a到c的过程中克服电场力所做的功为4eV。下列说法正确的是( )
      A.该电场方向垂直等势面由a指向d
      B.平面c上的电势为零
      C.该电子可能到达不了平面d
      D.该电子经过平面c时,其电势能为2eV
      29.(渭南模拟)如图所示,C为两等量异种点电荷连线的中点M、N为两电荷连线中垂线上的两点,且MC=NC,过N点作两电荷连线的平行线,且NA=NB.下列判断正确的是( )
      A.A、B两点的电场强度大小相等
      B.A点的电势低于B点的电势
      C.A、N两点的电势差大于N、B两点间的电势差
      D.某正电荷在M点的电势能等于在C点的电势能
      30.(布尔津县期末)如图,实线为一正点电荷的电场线,虚线为其等势面。A、B是同一等势面上的两点,C为另一等势面上的一点,下列的判断正确的是( )
      A.A点场强大小等于B点场强大小
      B.C点电势低于B点电势
      C.将电子从A点移到B点,电场力不做功
      D.将质子从A点移到C点,其电势能增加
      31.(麻江县校级期末)如图所示,实线表示一簇关于x轴对称的等势面,在轴上有A、B两点,则( )
      A.A点场强小于B点场强
      B.A点场强方向指向x轴负方向
      C.A点场强大于B点场强
      D.A点电势高于B点电势
      32.(乃东区校级一模)如图所示,虚线a、b、c代表电场中一簇等势线,相邻等势面之间的电势差相等,实线为一带电质点(重力不计)仅在电场力作用下通过该区域时的运动轨迹,P、Q是这条轨迹上的两点,对同一带电质点,据此可知( )
      A.三个等势面中,a的电势最高
      B.带电质点通过P点时的动能比通过Q点时大
      C.带电质点通过P点时的电场力比通过Q点时大
      D.带电质点在P点具有的电势能比在Q点具有的电势能大
      33.(九龙坡区校级月考)如图所示,一开口向上的导热气缸内,用活塞封闭了一定质量的理想气体,活塞与气缸壁间无摩擦。现用外力作用在活塞上,使其缓慢下降。环境温度保持不变,系统始终处于平衡状态。在活塞下降过程中,说法正确的是 ( )
      A.外界对气体做功,气体内能增加
      B.气体温度不变,气体内能不变
      C.气体压强逐渐增大,气体放出热量
      D.气体体积逐渐减小,气体吸收热量
      34.(桥东区校级月考)如图所示,三条虚线表示某电场的三个等势面,其中φ1=10V,φ2=20V,φ3=30V,一个带电粒子只受电场力作用,按图中实线轨迹从A点运动到B点,由此可知( )
      A.粒子带负电B.粒子的速度变小
      C.粒子的加速度变大D.粒子的电势能减小
      三.填空题(共9小题)
      35.(番禺区校级月考)如图所示,A、B、C是电场中的三点,现规定B为电势的零点。设将电荷量为1C的正电荷分别从A、C移动到B时,电场力所做的功分别为10J、﹣5J,则A点的电势为 ,C点的电势为 ;A、C间的电势差 。
      36.(工农区校级月考)将带电量为6×10﹣6C的负电荷从电场中的A点移到B点,克服电场力做了3×10﹣5J的功,再从B点移到C点,电场力做了1.2×10﹣5J的功,则A、B两点间的电势差UAB= V,B、C两点间的电势差UBC= V;若令A点的电势能为零,则该电荷在B点和C点的电势能分别为 J和 J。
      37.(黄浦区二模)如图,虚线表示场源电荷Q形成电场的等势面,实线为一个带电粒子q的运动轨迹,则q所带电荷的电性与Q (选填“相同”或“相反”),q从A点沿实线运动到B点的过程中,其电势能的变化情况是 。
      38.(芜湖期末)如图所示为水平向右的匀强电场,其场强大小E=2.0×104N/C,沿电场线方向有A、B两点,A、B两点间的距离d=0.10m。则A、B两点的电势差UAB= V;将一个电荷量q=2×10﹣3C的正点电荷从A点移到B点的过程中,电场力所做的功W= J。
      39.(成都期末)如图,一电子束在阴极射线管中从右向左运动,手拿条形磁铁上端,让条形磁铁的下端靠近阴极射线管,电子束发生向下偏转,则图中条形磁铁的下端是 极(填“N”或“S”)。若将条形磁铁拿开,加一竖直方向的匀强电场,仍使电子束向下偏转,则匀强电场的方向竖直向 (填“上”或“下”)。
      40.(邻水县校级月考)图中虚线所示为静电场中的等势面1、2、3、4相邻的等势面之间的电势差相等,其中等势面3的电势为0.一带正电的点电荷只在静电力的作用下运动,经过a、b点时的动能分别为26eV和5eV.则等势面1的电势比等势面2的电势 (填:高、低),该点电荷运动到等势面3时,其动能大小为 ,当这一点电荷运动到某一位置,其电势能变为﹣8eV,它的动能应为 。
      41.(景县校级月考)如图所示,实线为电场线,虚线表示等势面,相邻两个等势面之间的电势差相等,有一上运动的正电荷在等势面L3上某点的动能为20焦耳,运动至等势面L1上的某一点时的动能变为零,若取L2为零等势面,则此电荷的电势能为4焦耳时,其动能为 J。
      42.(抚松县校级月考)如图所示,虚线表示某点电荷Q所激发电场的等势面,已知a、b两点在同一等势面上,c、d两点在另一个等势面上.甲、乙两个带电粒子以相同的速率,沿不同的方向从同一点a射入电场,在电场中沿不同的轨迹adb曲线、acb曲线运动.则两粒子所带的电荷符号 (填“不同”或“相同”);经过b点时,两粒子的速率va vb(填“>”、“=”或“<”)
      43.(崇明区一模)若将一个电量为2.0×10﹣10C的正电荷,从零电势点移到电场中M点要克服电场力做功8.0×10﹣9J,则M点的电势是 V;若再将该电荷从M点移到电场中的N点,电场力做功1.8×10﹣8J,则M、N两点间的电势差UMN= V.
      四.计算题(共7小题)
      44.(瑶海区月考)在一竖直空间中,有一固定的点电荷+Q,A、B两点位于Q的正上方,与Q相距分别为h和h,将一带正电的小球(质量、电量未知)从A点由静止释放,运动到B点时速度刚好变为零。求:
      (1)若此带电小球在B点处的加速度大小为2g,则此带电小球在A点外的加速度;
      (2)若此带电小球在C点处的速度最大,则C点距+Q的高度hC;
      (3)A、B两点的电势差。
      45.(海南期末)如图所示,a、b、c三点处在某一匀强电场中,该电场方向与a、b两点的连线平行,已知ab的长度L1=5cm,ac的长度L2=16cm,ab与ac间的夹角θ=120°。现把带电荷量为q=+4×10﹣8C的点电荷从a点移到b点,电场力做功为1.6×10﹣7J。求:
      (1)a、b两点间的电势差Uab;
      (2)把该电荷从a点移到c点,电场力做的功。
      46.(滁州期末)如图所示,C为固定的、电荷量为Q的正点电荷,A、B两点在C的正上方和C相距分别为h和0.25h。将另一质量为m、带电荷量未知的点电荷D从A点由静止释放,运动到B点时速度正好又变为零,若此电荷在A点处的加速度为,g为重力加速度,静电力常量为k,求:
      (1)此电荷所带电荷量q和在B点处的加速度;
      (2)A、B两点间的电势差。
      47.(市中区校级月考)有一电荷量q=﹣2×10﹣8C的点电荷,从电场中的A点移动到B点时电场力做功8×10﹣6J,从B点移动到C点时克服电场力做功1×10﹣5J。
      (1)求A与B、B与C、C与A间的电势差;
      (2)若取B点为零电势点,则A、C两点的电势分别为多少;
      (3)请比较电荷在A、C两点的电势能的大小。
      48.(思明区校级月考)在滑动摩擦因数为μ的绝缘水平地面上固定一个带正电的物体,另一个质量为m、电量为+q的物体(可视为质点)在A位置由静止释放,运动到B位置刚好停下,已知A、B两点之间的距离为L,重力加速度为g,求:
      (1)该过程中,电场力对带电物体做的功;
      (2)A、B两点间的电势差UAB。
      49.(常州期中)如图所示,甲带电体固定在绝缘水平面上的O点。另一个电荷量为+q、质量为m的带电体乙,从P点由静止释放,经L运动到Q点时达到最大速度v。已知乙与水平面的动摩擦因数为μ,静电力常量为k,重力加速度为g。求:
      (1)Q处电场强度的大小;
      (2)物块乙从P运动到Q的过程中电场力所做的功;
      (3)PQ之间的电势差是多大?
      50.(常德期末)如图所示,带电荷量为Q的正电荷固定在倾角为30°的光滑绝缘斜面底部的C点,斜面上有A、B两点,且A、B和C在同一直线上,A和C相距为L,B为AC的中点。现将一质量为m的带电小球从A点由静止释放,当带电小球运动到B点时速度正好又为零,已知带电小球在A点处的加速度大小为,静电力常量为k,
      求:(1)小球在A点受到的静电力大小
      (2)AB间的电势差
      概念
      比较内容
      电势φ
      电势差U
      区别
      定义
      电势能与电荷量的比值φ=eq \f(Ep,q)
      电场力做的功与电荷量的比值UAB=eq \f(WAB,q)
      决定因素
      由电场和在电场中的位置决定,与q、Ep无关
      由电场和场内两点位置决定,与q、WAB无关
      相对性
      与零电势点的选取有关
      与零电势点的选取无关
      联系
      数值关系
      UAB=φA-φB,当φB=0时,φA=UAB
      单位
      相同,国际单位制中均是伏特(V)
      标矢性
      都是标量,但均有正负

      相关试卷

      最新版高考物理【一轮复习】精品讲义练习资料合集 (4):

      这是一份最新版高考物理【一轮复习】精品讲义练习资料合集 (4),共44页。试卷主要包含了电容器,电容,平行板电容器的电容等内容,欢迎下载使用。

      最新版高考物理【一轮复习】精品讲义练习资料合集 (4):

      这是一份最新版高考物理【一轮复习】精品讲义练习资料合集 (4),共17页。试卷主要包含了电流形成的条件,电流的标矢性等内容,欢迎下载使用。

      最新版高考物理【一轮复习】精品讲义练习资料合集 (4):

      这是一份最新版高考物理【一轮复习】精品讲义练习资料合集 (4),共20页。试卷主要包含了牛顿第一定律,惯性,2,如图等内容,欢迎下载使用。

      资料下载及使用帮助
      版权申诉
      • 1.电子资料成功下载后不支持退换,如发现资料有内容错误问题请联系客服,如若属实,我们会补偿您的损失
      • 2.压缩包下载后请先用软件解压,再使用对应软件打开;软件版本较低时请及时更新
      • 3.资料下载成功后可在60天以内免费重复下载
      版权申诉
      若您为此资料的原创作者,认为该资料内容侵犯了您的知识产权,请扫码添加我们的相关工作人员,我们尽可能的保护您的合法权益。
      入驻教习网,可获得资源免费推广曝光,还可获得多重现金奖励,申请 精品资源制作, 工作室入驻。
      版权申诉二维码
      欢迎来到教习网
      • 900万优选资源,让备课更轻松
      • 600万优选试题,支持自由组卷
      • 高质量可编辑,日均更新2000+
      • 百万教师选择,专业更值得信赖
      微信扫码注册
      手机号注册
      手机号码

      手机号格式错误

      手机验证码 获取验证码 获取验证码

      手机验证码已经成功发送,5分钟内有效

      设置密码

      6-20个字符,数字、字母或符号

      注册即视为同意教习网「注册协议」「隐私条款」
      QQ注册
      手机号注册
      微信注册

      注册成功

      返回
      顶部
      学业水平 高考一轮 高考二轮 高考真题 精选专题 初中月考 教师福利
      添加客服微信 获取1对1服务
      微信扫描添加客服
      Baidu
      map