搜索
      上传资料 赚现金

      最新版高考物理【一轮复习】精品讲义练习资料合集 (46)

      • 111.83 KB
      • 2025-11-24 11:44:48
      • 22
      • 0
      • 实事求是运
      加入资料篮
      立即下载
      最新版高考物理【一轮复习】精品讲义练习资料合集 (46)第1页
      1/25
      最新版高考物理【一轮复习】精品讲义练习资料合集 (46)第2页
      2/25
      最新版高考物理【一轮复习】精品讲义练习资料合集 (46)第3页
      3/25
      还剩22页未读, 继续阅读

      最新版高考物理【一轮复习】精品讲义练习资料合集 (46)

      展开

      这是一份最新版高考物理【一轮复习】精品讲义练习资料合集 (46),共25页。试卷主要包含了电磁场与电磁波,电磁波谱与电磁波的能量,电磁波谱等内容,欢迎下载使用。
      一、电磁场与电磁波
      1.麦克斯韦电磁场理论
      (1)变化的磁场产生电场
      ①在变化的磁场中放一个闭合的电路,由于穿过电路的磁通量发生变化,电路中会产生感应电流.这个现象的实质是变化的磁场在空间产生了电场.
      ②即使在变化的磁场中没有闭合电路,也同样要在空间产生电场.
      (2)变化的电场产生磁场
      变化的电场也相当于一种电流,也在空间产生磁场,即变化的电场在空间产生磁场.
      2.电磁场:变化的电场和变化的磁场所形成的不可分割的统一体.
      3.电磁波
      (1)电磁波的产生:周期性变化的电场和周期性变化的磁场交替产生,由近及远向周围传播,形成电磁波.
      (2)电磁波的特点
      ①电磁波可以在真空中传播.
      ②电磁波的传播速度等于光速.
      ③光在本质上是一种电磁波.即光是以波动形式传播的一种电磁振动.
      (3)电磁波的波速
      ①波速、波长、频率三者之间的关系:波速=波长×频率.
      电磁波的波速c与波长λ、频率f的关系是c=λf.
      ②电磁波在真空中的传播速度c=3×108 m/s.
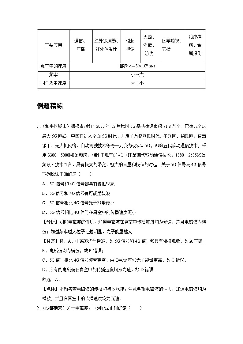
      二、电磁波谱与电磁波的能量
      1.电磁波谱
      (1)概念:按电磁波的波长或频率大小的顺序把它们排列成谱,叫作电磁波谱.
      (2)各种电磁波按波长由大到小排列顺序为:无线电波、红外线、可见光、紫外线、X射线、γ射线.
      (3)各种电磁波的特性
      ①无线电波:用于广播、卫星通信、电视等信号的传输.
      ②红外线:用于加热理疗等.
      ③可见光:照亮自然界,也可用于通信.
      ④紫外线:用于灭菌消毒.
      ⑤X射线和γ射线:用于诊断病情、摧毁病变的细胞.
      2.电磁波的能量
      (1)光是一种电磁波,光具有能量.
      (2)电磁波具有能量,电磁波是一种物质.
      技巧点拨
      一、麦克斯韦电磁场理论
      1.变化的磁场在周围空间产生电场,变化的电场也在周围空间产生磁场.
      2.均匀变化的磁场产生稳定的电场,均匀变化的电场产生稳定的磁场.
      3.振荡的磁场产生同频率振荡的电场,振荡的电场产生同频率振荡的磁场.
      4.周期性变化的电场和磁场相互联系,形成一个统一的场,就是电磁场,而电磁场由近及远地向周围空间传播形成电磁波.
      二、电磁波
      1.电磁波的形成
      周期性变化的电场和磁场交替产生,形成电磁场,电磁场由近及远传播,形成电磁波.
      2.电磁波的特点
      (1)电磁波的传播不需要介质.在真空中传播速度等于光速c=3×108 m/s.
      (2)电磁场储存电磁能,电磁波的发射过程就是辐射能量的过程.
      (3)只有周期性变化的电场和磁场相互激发才能形成电磁波.
      (4)电磁波是电磁场在空间中的传播,电磁场是一种客观存在的物质——场物质.
      3.电磁波的波速
      对于电磁波,用λ表示电磁波的波长、f表示频率、c表示波速,则有c=λf.
      三、电磁波谱
      1.电磁波谱
      电磁波谱的顺序为无线电波、红外线、可见光、紫外线、X射线、γ射线.它们共同构成了范围广阔的电磁波谱.
      2.不同波长的电磁波的比较
      例题精练
      1.(和平区期末)据报道:截止2020年12月我国5G基站建设累积71.8万个,已建成全球最大5G网络,中国将进入全面5G时代,开启了万物互联时代:车联网、物联网,智慧城市、无人机网络、自动驾驶技术等将一元变为现实。5G,即第五代移动通信技术,采用3300﹣5000MHz频段,相比于现有的4G(即第四代移动通信技术,1880﹣2635MHz频段)技术而言,具有极大的带宽、极大的容量和极低的时延。关于5G信号与4G信号下列说法正确的是( )
      A.5G信号和4G信号都具有偏振现象
      B.5G信号和4G信号有可能是纵波
      C.5G信号相比4G信号光子能量更小
      D.5G信号相比4G信号在真空中的传播速度更小
      【分析】明确电磁波的性质,知道电磁波在真空中传播速度均为光速,并且电磁波为横波;知道频率越大粒子性越明显,光子能量越大。
      【解答】解:A、电磁波均为横波,故5G信号和4G信号都具有偏振现象,故A正确;
      B、电磁波均为横波,故B错误;
      C、5G信号相比4G信号频率更高,由E=hv可知光子能量更高,故C错误;
      D、所有的电磁波在真空中的传播速度均为光速,故D错误。
      故选:A。
      【点评】本题考查电磁波的传播和接收规律,注意明确电磁波的性质,知道电磁波均为横波,并且在真空中的传播速度均为光速。
      2.(成都期末)关于电磁波,下列说法正确的是( )
      A.变化的电场产生变化的磁场
      B.电磁波必须依赖介质才能传播
      C.电磁波在真空中和介质中的传播速度相同
      D.电磁波可以发生衍射现象
      【分析】明确麦克斯韦电磁场理论,知道在分析电磁波的产生时应注意区分均匀变化和周期性变化;明确电磁波可以传播不需要介质,知道电磁波在不同介质中传播速度不同;明确电磁波具有波的干涉和衍射等现象。
      【解答】解:A、依据麦克斯韦电磁场理论,可知周期性变化的电场产生周期性变化的磁场,均匀变化的电场产生恒定的磁场,故A错误;
      B、电磁波是种能量形式,可以在真空中传播,不是必须依赖介质才能传播的,故B错误;
      C、根据光速可知,不同波长的电磁波,在真空中的传播速度是等于光速c=3.0×108m/s,在介质中传播速度小于光速,故C错误;
      D、电磁波具有波的一切性质,可以产生衍射现象,故D正确。
      故选:D。
      【点评】本题考查了电磁场及电磁波的相关知识,要求学生明确电磁波与机械波的区别,并能够强化理解并记忆。
      随堂练习
      1.(湖北月考)在5G技术领域,华为绝对是领跑者。与4G相比,5G使用的电磁波频率更高。下列说法中正确的是( )
      A.5G使用的电磁波是横波
      B.4G使用的电磁波是纵波
      C.5G使用的电磁波在真空中传播速度比4G的快
      D.5G使用的电磁波比4G的更容易绕过障碍物
      【分析】明确电磁波的性质,知道电磁波为横波;任何频率的电磁波在真空中传播的速度都一样;发生明显衍射现象的条件是障碍物或孔的尺寸比波长小或相差不多,根据公式c=λf判断波长大小。
      【解答】解:A、4G和5G信号均为电磁波,电磁波传播过程中,电场强度和磁感应强度的方向始终与传播方向垂直,故电磁波为横波,故A正确,B错误;
      C、任何频率的电磁波在真空中传播的速度都一样,等于光速,故C错误;
      D、由于5G的电磁波频率更高,根据公式c=λf,可得在真空中5G使用的电磁波波长比4G的短,故5G不容易发生衍射现象,即不容易绕过障碍物,故D错误。
      故选:A。
      【点评】本题以第五代移动通信技术(简称5G)情景载体,考查了5G和4G信号的传播及特点,要求学生明确5G和4G信号属于电磁波,明确电磁波的性质,并会应用公式c=λf求解。
      2.(义乌市模拟)近日,由义乌城建携手中国移动建设的浙江省首个5G停车场——江滨绿廊三公园停车场正式投入运营。在过去的10年,义乌市通信行业经历了从2G、3G、4G到5G的飞速发展。5G信号使用的电磁波频率更高,每秒传送的数据量也实现了数量级的增大。相比与4G信号,下列判断正确的是( )
      A.5G信号的光子能量更大B.5G信号的衍射更明显
      C.5G信号的传播速度更大D.5G信号的波长更长
      【分析】5G信号使用的电磁波频率比4G高,由光子能量表达式E=hν可知,频率越大,光子的能量越大;频率越大,波长越短,衍射更不明显;光在真空中的传播速度都是相同的。
      【解答】解:A.因为5G使用的电磁波频率比4G高,根据公式E=hν可知,5G信号的光子能量比4G光子能量更大,故A正确;
      B.发生明显衍射的条件是障碍物(或孔)的尺寸与波长差不多,或者小得多;因5G使用的电磁波频率更高,即波长更短,故5G信号不容易发生明显衍射,故B错误;
      C.任何频率的电磁波在真空中的传播速度都是相同的,故C错误;
      D.因5G使用的电磁波频率更高,根据公式c=νλ可知,5G信号的波长更短,故D错误。
      故选:A。
      【点评】本题考查了电磁波在日常生活和生产中的广泛应用;关键是知道电磁波的信息传递量跟频率的关系以及波长、波速、频率之间的关系。
      3.(莱州市校级月考)如图,为生活中遇到的各种波,以下关于波的说法正确的是( )
      A.声波可以发生多普勒效应
      B.Wifi信号的传播需要介质
      C.丙图是泊松亮斑图样
      D.月全食时的红月亮是因为红光在月球表面发生干涉所致
      【分析】声波属于机械波,可以发生多普勒效应;无线电波的传播不需要介质;电子衍射证实了电子具有波动性;根据光的折射判断。
      【解答】解:A、只要机械波就可以发生多普勒效应,所以声波可以发生多普勒效应,故A正确;
      B、无线电波常用于通信,手机上网时使用的Wifi属于无线电波,所以Wifi信号的传播不需要介质,故B错误;
      C、电子衍射证实了电子具有波动性,图丙是电子衍射图样,故C错误;
      D、因为红光的折射率小,波长长,衍射明显,故D错误。
      故选:A。
      【点评】本题考查了多普勒效应、电磁波、电子的衍射实验、光的折射等基础知识,要明确发生月食时,地球挡住了太阳射向月球的光,但是还会有部分光线通过地球大气层发生折射,所以会有部分地球大气层折射后的红色光射向月亮,这就让我们看到了“红月亮”。
      综合练习
      一.选择题(共20小题)
      1.(邯郸期中)下列关于磁场和电场的说法正确的是( )
      A.恒定的磁场能够在其周围空间产生恒定的电场
      B.均匀变化的磁场能够在其周围空间产生恒定的电场
      C.均匀变化的磁场能够在其周围空间产生均匀变化的电场
      D.按正弦规律变化的磁场能够在其周围空间产生恒定的电场
      【分析】均匀变化的磁场能够在空间产生恒定的电场,按正弦规律变化的磁场能够在其周围空间产生同样按正弦规律变化的电场。
      【解答】解:A.恒定的磁场不能够在其周围空间产生电场,故A错误;
      BCD.根据麦克斯韦电磁场理论,均匀变化的磁场能够在空间产生恒定的电场,按正弦规律变化的磁场能够在其周围空间产生同样按正弦规律变化的电场,所以B正确; CD错误;
      故选:B。
      【点评】本题考查电磁场的产生,比较简单,平时要注重课本,强化记忆。
      2.(启东市校级月考)为了消杀新冠病毒,防控重点场所使用一种人体感应紫外线灯。这种灯装有红外线感应开关,人来灯灭,人走灯亮,为人民的健康保驾护航。下列说法错误的是( )
      A.红外线的衍射能力比紫外线的强
      B.紫外线能消杀病毒是因为紫外线具有较高的能量
      C.真空中红外线的传播速度比紫外线的大
      D.红外线感应开关通过接收到人体辐射的红外线来控制电路通断
      【分析】根据电磁波谱可知真空中红外线的波长比紫外线的长;光子能量公式E=hv,紫外线的频率很高,能灭菌消毒;电磁波在真空中传播速度都一样;根据人体可以向外辐射红外线判断。
      【解答】解:A、根据电磁波谱可知,真空中红外线的波长比红光要长,而紫外线的波长比紫光要短,所以真空中红外线的波长比紫外线的长,根据明显衍射的条件,可得红外线的衍射能力比紫外线的强,故A正确;
      B、紫外线的频率很高,根据光子能量公式E=hv,具有较高的能量,能灭菌消毒,故B正确;
      C、在真空中红外线的传播速度和紫外线的一样,都等于光速为3×108m/s,故C错误;
      D、由于人体可以向外辐射红外线,所以红外线感应开关通过接收到人体辐射的红外线来控制电路通断,故D正确。
      本题选择错误的,
      故选:C。
      【点评】本题以消杀新冠病毒为背景,考查了红外线和紫外线的特点与应用;此题非常符合新高考的理念,物理来源于生活,要求同学们能够用所学知识去解释生活中的一些物理现象。
      3.(江宁区校级月考)下列不属于利用电磁波的医用器械是( )
      A.杀菌用的紫外灯
      B.拍胸片的X光机
      C.测量体温的红外线体温计
      D.检查血流情况的“彩超”机
      【分析】紫外线具有杀菌消毒作用,红外线具有显著的热效应,X光穿透本领高,并且以上三种射线都属于电磁波。超声波是机械波,不属于电磁波。
      【解答】解:A、杀菌用的紫外灯利用了紫外线杀菌消毒的作用,故A错误;
      B、拍胸片的X光机利用了X光的穿透本领高的特点,故B错误;
      C、测量体温的红外线测温枪利用了红外线的热效应强的特点,故C错误;
      D、电磁波谱包括:无线电波、红外线、可见光、紫外线、X射线、γ射线,检查血流情况的超声波“彩超”机,利用超声波的多普勒效应,但超声波不属于电磁波,而属于机械波,故D正确。
      本题选不属于电磁波应用的,
      故选:D。
      【点评】本题考查对电磁波的认识,掌握电磁波谱,及其各种电磁波的特点是解本题的关键。对于基础知识的学习,应注意多积累。
      4.(闵行区二模)下列不属于电磁波的是( )
      A.阴极射线B.红外线C.X射线D.γ射线
      【分析】电磁波是一个大家族,从波长为10﹣10m左右的γ射线到102m左右的长波都是电磁波。
      【解答】解:A、阴极射线是电子流,不是电磁波;
      BCD、根据电磁波谱可知,红外线、X射线、γ射线都是电磁波。
      本题选择不属于电磁波的,
      故选:A。
      【点评】解决本题的关键知道各种射线的实质,以及知道电磁波谱中各种电磁波的特点。
      5.(青浦区二模)电磁波广泛应用在现代医疗中,下列不属于电磁波应用的医用器械有( )
      A.杀菌用的紫外灯
      B.拍胸片的X光机
      C.测量体温的红外线测温枪
      D.检查血流情况的超声波“彩超”机
      【分析】紫外线具有杀菌消毒作用,红外线具有显著的热效应,X光穿透本领高,并且以上三种射线都属于电磁波。超声波是机械波,不属于电磁波。
      【解答】解:A、杀菌用的紫外灯利用了紫外线杀菌消毒的作用,故A正确.
      B、拍胸片的X光机利用了X光的穿透本领高的特点,故B正确.
      C、测量体温的红外线测温枪利用了红外线的热效应强的特点,故C正确.
      D、电磁波谱包括:无线电波、红外线、可见光、紫外线、X射线、γ射线,检查血流情况的超声波“彩超”机,利用超声波的多普勒效应,但超声波不属于电磁波,而属于机械波,故D错误.
      本题选不属于电磁波应用的,
      故选:D。
      【点评】掌握电磁波谱,及其各种电磁波的特点,是解本题的关键。对于基础知识的学习,应注意多积累。
      6.(浙江月考)下列关于电磁波、原子物理方面的知识,正确的是( )
      A.电磁波信号在被发射前要被图象信号调制,调制后的电磁波频率高于原图象信号频率
      B.红外线的频率高于伦琴射线的频率,γ射线的波长小于紫光的波长
      C.卢瑟福提出了原子的核式结构模型并发现了质子和中子
      D.人类目前已经大量和平利用裂变及聚变产生的能量
      【分析】图像信号在被发射前要调制成高频信号;根据电磁波谱分析;中子是查德威克发现的;人类目前可以和平使用重核裂变产生的核能。
      【解答】解:A、图像信号在被发射前要调制成高频信号,以便更有效地发射到远处,故A正确:
      B、根据电磁波谱,可知红外线的频率低于伦琴射线的频率,γ射线的波长小于紫光的波长,故B错误;
      C、中子是卢瑟福的学生查德威克发现的,故C错误;
      D、人类目前还不能大量和平利用聚变产生的能量,但是可以使用重核裂变产生的核能,故D错误。
      故选:A。
      【点评】本题考查了电磁波的发射、电磁波谱、中子的发现、重核裂变和轻核聚变等基础知识,要求学生对这部分知识要重视课本,强化记忆。
      7.(金台区期末)下列关于电磁波说法中正确的是( )
      A.电磁波在真空中以光速c传播
      B.电磁波是纵波
      C.电磁波不能在空气中传播
      D.光需要介质才能传播
      【分析】电磁波在真空中的传播速度与光在真空中的传播速度相同;电磁波为横波;电磁波是种能量形式,可以在真空中传播。
      【解答】解:A、电磁波在真空中的传播速度等于光速c,故A正确;
      B、电磁波为横波,故B错误;
      C、电磁波可以在真空中传播,也可以在空气中传播,故C错误;
      D、光是一种电磁波,可以在真空中传播,不需要介质,故D错误。
      故选:A。
      【点评】本题考查了电磁波的传播条件、传播速度等基本内容,注意和机械波对比记忆。
      8.(烟台期末)电磁波和机械波具有的共同性质是( )
      A.都是横波
      B.都能够传输能量
      C.传播都需要介质
      D.在介质中的传播速度都与波的频率有关
      【分析】电磁波是横波,机械波有横波,也有纵波。电磁波的传播不需要介质,机械波的传播需要介质,衍射、干涉是波所特有的现象。
      【解答】解:A、电磁波都是横波,但机械波不一定,比如声波是纵波,故A错误;
      B、两种波都能传输能量,故B正确;
      C、电磁波能在真空中传播,不需要介质,而机械波不能在真空中传播,传播需要介质,故C错误;
      D、电磁波的传播速度与介质有关,还跟频率有关,不同频率的电磁波在同一介质中传播速度并不相同;但机械波在介质中的传播和波的频率无关,故D错误。
      故选:B。
      【点评】解决本题的关键知道电磁波和机械波的区别,注意明确两种波的相同点和不同点,明确电磁波的传播不需要介质,而机械波只能在介质中传播。
      9.(潍坊期末)下列有关电磁波的说法正确的是( )
      A.麦克斯韦最早通过实验证实了电磁波的存在
      B.周期性变化的电场可以产生周期性变化的磁场
      C.电磁波在所有介质中的传播速度均为3×108m/s
      D.微波炉主要利用电磁波中的红光加热食物
      【分析】赫兹用实验证实了电磁波的存在;根据麦克斯韦的电磁场理论分析;电磁波在真空中的传播速度是3×108m/s;微波炉是利用电磁波中的微波来加热食物的。
      【解答】解:A、麦克斯韦首先从理论上预言了电磁波,但赫兹用实验证实了电磁波的存在,故A错误;
      B、根据麦克斯韦的电磁场理论可知,周期性变化的电场周围一定产生周期性变化的磁场,故B正确;
      C、电磁波在真空中的传播速度是3×108m/s,在其他介质中传播的速度与折射率有关,故C错误;
      D、微波炉是利用电磁波中的微波来加热食物的,可以向外辐射电磁波,故D错误。
      故选:B。
      【点评】本题考查了麦克斯韦电磁场理论、电磁波的存在、电磁波传播速度以及微波的应用,要求学生最这部分知识要强化记忆,在平时的学习中要学会积累和总结。
      10.(临沂期末)下列判断正确的是( )
      A.机械波既有横波又有纵波,而电磁波只有纵波
      B.机械波和电磁波都能产生干涉和衍射现象
      C.电磁波和机械波传播都需要介质
      D.在双缝干涉实验中,若仅将入射光由绿光改为红光,则相邻干涉条纹间距变窄
      【分析】机械波既有横波又有纵波,而电磁波只有横波;干涉和衍射是波的特有性质;机械波在传播过程中需要介质;电磁波的传播不需要介质;依据干涉条纹的间距公式△x=求解。
      【解答】解:A、机械波既有横波又有纵波,而电磁波只有横波,故A错误;
      B、干涉和衍射是波的特有性质,所以机械波和电磁波都能产生干涉和衍射现象,故B正确;
      C、机械波在传播过程中需要介质;电磁波的传播不需要介质,故C错误;
      D、光的干涉条纹间距为:△x=,若仅将入射光由绿光改为红光,由于波长变大,故条纹间距变大,故D错误。
      故选:B。
      【点评】本题考查对描述波的基本物理量的理解,要明确机械波与电磁波的异同点,要求学生会根据光的干涉条纹间距为△x=分析。
      11.(西城区期末)下列关于电磁波和能量量子化的说法正确的是( )
      A.量子的频率越高,其能量越大
      B.法拉第最先预言了电磁波的存在
      C.微波、红外线、可见光、紫外线、X射线、γ射线的波长顺序由短到长
      D.从距离地面340km的天宫一号空间站发送信号到地面接收站,至少需要103s
      【分析】根据公式E=hv分析;麦克斯韦最先预言了电磁波的存在;根据电磁波谱的顺序判断;根据公式s=ct求解。
      【解答】解:A、根据公式E=hv,可知量子的频率越高,其能量越大,故A正确;
      B、麦克斯韦最先预言了电磁波的存在,赫兹最先证实了电磁波的存在,故B错误;
      C、电磁波谱按照波长由长到短的顺序依次是无线电波、微波、红外线、可见光、紫外线、X射线和γ射线,故C错误;
      D、根据公式s=ct,可知从距离地面340km的天宫一号空间站发送信号到地面接收站,至少需要的时间为:t==s=1.13×10﹣3s,故D错误。
      故选:A。
      【点评】本题考查了电磁波和能量量子化有关问题,要求学生会应用公式E=hv和公式s=ct求解,并强化记忆。
      12.(天津期末)关于电磁波下列说法正确的是( )
      A.可见光不是电磁波
      B.微波炉用来加热的微波不是电磁波
      C.黑体既会吸收电磁波也会反射电磁波
      D.电磁波传播是一份一份的,每一份称为一个光子
      【分析】可见光是电磁波;微波炉内的微波是波长较短的电磁波;根据黑体的定义分析;电磁波在发射和吸收时是一份一份传播的。
      【解答】解:A、可见光、红外线及X射线等均为电磁波,故A错误;
      B、微波炉内的微波是波长较短的电磁波,故B错误;
      C、能100%地吸收入射到其表面的电磁辐射而不发生反射,这样的物体称为黑体,但不一定黑色的,故C错误;
      D、爱因斯坦提出,电磁波在发射和吸收时是一份一份传播的,每一份称为一个光量子,简称为光子,故D正确。
      故选:D。
      【点评】本题考查了可见光、微波、黑体、电磁波的传播,知道电磁波的产生、传播特点等是解决该题的关键,要求学生对这部分知识要重视课本,强化记忆。
      13.(抚顺期末)关于电磁波,下列说法正确的是( )
      A.只要有电场就能形成电磁波
      B.电磁波是一种物质,不能在真空中传播
      C.红外线的波长比X射线的波长长
      D.电磁波能传播信息,但不能传播能量
      【分析】电磁波是由变化电磁场产生的,变化的磁场产生电场,变化的电场产生磁场,逐渐向外传播,形成电磁波;电磁波可以在真空中传播,在空气中也能传播;红外线的波长比X射线的波长长;电磁波能传播信息,又能传播能量。
      【解答】解:A、若只有电场,而电场是稳定的或电场仅均匀变化都不能产生电磁波,故A错误;
      B、电磁波本身就是一种物质,电磁波可以在真空中传播,在空气中也能传播,故B错误;
      C、根据电磁波谱,可知红外线的波长比X射线的波长长,但是频率比X射线的要低,故C正确;
      D、电磁波能传播信息,又能传播能量,故D错误。
      故选:C。
      【点评】本题考查了电磁波的产生及传播、电磁波谱等基础知识,要求学生对这部分知识要重视课本,强化记忆,勤加练习。
      14.(合肥期末)关于电磁波下列说法正确的是( )
      A.麦克斯韦通过实验验证了“变化的电场产生磁场”和“变化的磁场产生电场”,并证实了电磁波的存在
      B.医院里常用X射线照射病房和手术室进行消毒
      C.一切物体都在辐射电磁波,这种辐射与物体的温度有关
      D.电磁波的传播需要介质,其在介质中的传播速度等于光速
      【分析】赫兹证实了电磁波的存在;医院里常用紫外线照射病房和手术室进行消毒;一切物体都在辐射电磁波,这种辐射与物体的温度有关;电磁波在真空也能传播。
      【解答】解:A、麦克斯韦提出了电磁场理论,赫兹通过实验验证了“变化的电场产生磁场”和“变化的磁场产生电场”,并证实了电磁波的存在,故A错误;
      B、医院里常用紫外线照射病房和手术室进行消毒,故B错误;
      C、一切物体都在辐射红外线,红外线属于电磁波,这种辐射与物体的温度有关,故C正确;
      D、电磁波的传播不需要介质,电磁波在真空也能传播,其在介质中的传播速度小于光速,故D错误。
      故选:C。
      【点评】解决本题时,要掌握有关电磁波的相关知识,熟记物理学史。要注意电磁波与机械能特性的区别。
      15.(北京模拟)真空中的可见光与无线电波( )
      A.波长相等B.频率相等
      C.传播速度相等D.传播能量相等
      【分析】要解答本题需掌握电磁波的家族,它包括微波、中波、短波、红外线及各种可见光、紫外线,X射线与γ射线等,都属电磁波的范畴,它们的波长与频率均不同,但它们在真空中传播速度相同,从而即可求解.
      【解答】解:可见光和无线电波都是电磁波,它们的波长与频率均不相等,则传播能量也不相等,
      但它们在真空中传播的速度是一样的,都等于光速。
      故选:C。
      【点评】本题主要考查学生对电磁波家族的理解和掌握,注意它们的波长长短与频率的高低关系.
      16.(上海模拟)以下关于电磁场和电磁波的说法中正确的是( )
      A.电场和磁场总是同时存在的,统称为电磁场
      B.电磁波是机械波,传播需要介质
      C.电磁波的传播速度是3×108m/s
      D.电磁波是一种物质,可在真空中传播
      【分析】变化的电场和变化的磁场相互联系,成为电磁场;电磁波传播不需要介质,电磁波不是机械波;电磁波在真空中的传播速度是3×108m/s;
      【解答】解:A、周期性变化的电场和周期性变化的磁场相互联系,他们统称为电磁场,故A错误;
      B、变化的电场产生磁场,变化的磁场产生电场,他们相互影响并向外传播,形成电磁波,电磁波传播不需要介质,电磁波不是机械波,故B错误;
      C、电磁波在真空中的传播速度是3×108m/s,在其它介质中传播,其速度会小于光速,故C错误;
      D、电磁场本身就是一种物质,可以不依赖物质传播,故D正确。
      故选:D。
      【点评】本题主要考查了电磁场的产生、传播以及电磁波的性质与机械波的区别,属于基础题。
      17.(枣庄期末)测温是防控新冠肺炎的重要环节。额温枪是通过传感器接收人体辐射的红外线,对人体测温的。下列说法正确的是( )
      A.红外线是波长比紫外线短的电磁波
      B.红外线可以用来杀菌消毒
      C.体温越高,人体辐射的红外线越强
      D.红外线在真空中的传播速度比紫外线的大
      【分析】红外线波长比紫外线长;紫外线能杀菌消毒;不同温度下红外线辐射强弱不同;任何频率的电磁波在真空中的传播速度都相同。
      【解答】解:A、红外线和紫外线都属于电磁波,且红外线的波长比紫外线的长,故A错误;
      B、紫外线可用于杀菌消毒,红外线具有热效应,故B错误;
      C、额温枪能测温度是因为温度不同的人体辐射的红外线强弱不同,体温越高,人体辐射的红外线越强,故C正确;
      D、任何频率的电磁波在真空中的传播速度都相同,等于光速,故D错误。
      故选:C。
      【点评】本题考查了红外线和紫外线的特征与应用,理解红外线与紫外线的区别,需要注意任何频率的电磁波在真空中的传播速度都相同。
      18.(泰州期末)关于电磁场、电磁波下列说法正确的是( )
      A.变化的磁场一定能产生变化的电场
      B.红外线测温仪根据人体发射的红外线强弱判断体温的高低
      C.观察者接近频率恒定的波源时,接收到波的频率比波源的频率小
      D.黑体会吸收任何射向它的电磁波,而不向外辐射电磁波
      【分析】电磁波是由变化电磁场产生的,变化的磁场产生电场,变化的电场产生磁场,逐渐向外传播,形成电磁波;根据红外线的产生原理分析;根据多普勒效应判断;黑体会吸收任何射向它的电磁波,而不向外反射电磁波。
      【解答】解:A、变化的磁场不一定产生变化的电场,比如均匀变化的磁场产生稳定的电场,故A错误;
      B、根据红外线的产生原理可知,红外测温仪根据人体发射红外线的强弱来判断体温高低,故B正确;
      C、根据多普勒效应,可知当波源与观察者有相对运动时,如果二者相互接近,间距变小,观察者接收的频率增大,如果二者远离,间距变大,观察者接收的频率减小,故C错误;
      D、黑体会吸收任何射向它的电磁波,而不向外反射电磁波,但会辐射电磁波,故D错误。
      故选:B。
      【点评】解决本题的关键知道电磁波的特点,以及知道电磁波的运用,要求学生能够重视课本,强化记忆。
      19.(平邑县期中)关于电磁波,下列说法中正确的是( )
      A.变化的电场一定在周围空间产生变化的磁场
      B.麦克斯韦首先预言了电磁波的存在,赫兹最先用实验证实了电磁波的存在
      C.电磁波和机械波都依赖于介质才能传播
      D.各种频率的电磁波在真空中以不同的速度来传播
      【分析】变化的磁场产生电场,变化的电场产生磁场;麦克斯韦首先预言了电磁波的存在,赫兹通过电火花实验证实了电磁波的存在;电磁波的传播不需要介质;电磁波在真空中传播速率相等。
      【解答】解:A、根据麦克斯韦的电磁场理论可知,均匀变化的电场周围产生恒定的磁场,周期性变化的电场周围产生同频率周期性变化的磁场,故A错误;
      B、麦克斯韦首先预言了电磁波的存在,赫兹通过电火花实验证实了电磁波的存在,故B正确;
      C、电磁波的传播不需要介质,机械波传播需要介质,故C错误;
      D、各种频率的电磁波在真空中的传播速率都相同,均为光速,故D错误。
      故选:B。
      【点评】本题考查了电磁波的产生、传播规律,解题的关键是要明确麦克斯韦的电磁场理论,即变化的磁场产生电场,变化的电场产生磁场。
      20.(北京)随着通信技术的更新换代,无线通信使用的电磁波频率更高,频率资源更丰富,在相同时间内能够传输的信息量更大。第5代移动通信技术(简称5G)意味着更快的网速和更大的网络容载能力,“4G改变生活,5G改变社会”。与4G相比,5G使用的电磁波( )
      A.光子能量更大B.衍射更明显
      C.传播速度更大D.波长更长
      【分析】5G使用的电磁波频率比4G高,由光子能量表达式E=hv可知,频率越大,光子的能量越大;频率越大,波长越短,衍射更不明显;光在真空中的传播速度都是相同的,在介质中要看折射率。
      【解答】解:A.因为5G使用的电磁波频率比4G高,根据E=hv可知,5G使用的电磁波比4G光子能量更大,故A正确;
      B.发生明显衍射的条件是障碍物(或孔)的尺寸可以跟波长相比,甚至比波长还小;因5G使用的电磁波频率更高,即波长更短,故5G越不容易发生明显衍射,故B错误;
      C.光在真空中的传播速度都是相同的;光在介质中的传播速度为v=,5G的频率比4G高,而频率越大折射率越大光在介质中的传播速度越小,故C错误;
      D.因5G使用的电磁波频率更高,根据v=可知,波长更短,故D错误。
      故选:A。
      【点评】本题考查了电磁波在日常生活和生产中的广泛应用。本题的解题关键是知道电磁波的信息传递量跟频率的关系以及波长、波速、频率之间的关系,是一道基础题。
      二.多选题(共10小题)
      21.(香坊区校级四模)关于电磁波和电磁振荡,下列说法正确的是( )
      A.LC振荡电路中,当电流最大时,线圈L中的磁通量变化率最大
      B.电磁波的频率等于激起电磁波的振荡电流的频率
      C.根据麦克斯韦电磁场理论,电磁波中的电场和磁场方向互相垂直,电磁波是横波
      D.电磁波从发射电路向空间传播时,电磁振荡一旦停止,产生的电磁波就立即消失
      E.雷达是利用波长较长的无线电波来测定物体位置的无线电装置
      【分析】LC振荡电路中,当电流最大时,线圈L中的磁通量变化率为0;根据电磁波的产生机理判断;根据麦克斯韦电磁场理论判断;发射电路的电磁振荡一停止,产生的电磁波仍会传播一会儿;波长较短的微波可用来测定物体位置的无线电装置。
      【解答】解:A、电容器放电的过程,电场能转化为磁场能,电流在增大,线圈中电流产生的磁场的磁感应强度增大;当放电完毕时,电流强度最大,线圈L中的磁通量变化率为0,故A错误;
      B、根据电磁波的产生机理,可知电磁波的频率等于激起电磁波的振荡电流的频率,故B正确;
      C、根据麦克斯韦电磁场理论,电磁波中的电场和磁场互相垂直,电磁波的传播方向与电场强度、磁感应强度均垂直,故电磁波是横波,故C正确;
      D、电磁波从发射电路向空间传播时,发射电路的电磁振荡一停止,产生的电磁波仍会传播一会儿,故D错误;
      E、雷达是利用波长较短的微波来测定物体位置的无线电装置,故E错误。
      故选:BC。
      【点评】本题考查了LC振荡电路、电磁波、麦克斯韦电磁场理论、雷达等基础知识,要求学生对这部分知识要重视课本,强化记忆。
      22.(海南期末)关于电磁波,下列说法正确的是( )
      A.变化的电场和变化的磁场由近及远向外传播,形成电磁波
      B.电磁波是一种物质,不能在真空中传播
      C.红外线的波长比X射线的波长短
      D.电磁波不仅能传播信息,而且能传播能量
      【分析】电磁波是由变化电磁场产生的,变化的磁场产生电场,变化的电场产生磁场,逐渐向外传播,形成电磁波;电磁波本身就是一种物质;红外线的波长比X射线的波长长;电磁波既能传播信息,又能传播能量。
      【解答】解:A、根据麦克斯韦电磁场理论,可知变化的电场和变化的磁场由近及远向外传播,形成电磁波,故A正确;
      B、电磁波是一种物质,可以在真空中传播,故B错误;
      C、红外线的波长比X射线的波长长,可利用它从高空对地面进行遥感摄影,故C错误;
      D、电磁波的传播过程既是能量传播的过程,同时可以向外传递信息,故D正确。
      故选:AD。
      【点评】解决本题的关键知道电磁波的产生机理,以及知道电磁波的特点。
      23.(三元区校级期中)关于电磁场和电磁波,下列说法正确的是( )
      A.电磁波是横波
      B.电磁波的传播需要介质
      C.电磁波能产生干涉和衍射现象
      D.红外线的频率比紫外线的频率更高
      【分析】明确电磁波是横波,知道电磁波的传播不需要介质,电磁波具有波的一切性质,同时明确电磁波谱的基本内容。
      【解答】解:A、电磁场从发生区域由近及远的传播称为电磁波,其传播方向与电矢量、磁矢量均是垂直的关系,故电磁波是横波,故A正确;
      B、电磁波传播不需要介质,可以在真空中传播,故B错误;
      C、电磁波是一种波,它具有波的一切特征,它能发生反射、折射、干涉、衍射等现象,故C正确;
      D、根据电磁波谱,红外线的频率小于紫外线的频率,故D错误。
      故选:AC。
      【点评】本题考查电磁波的基本内容,明确电磁波的性质,知道电磁波是种能量形式,可以在真空中传播。
      24.(龙海市校级月考)关于电磁波和机械波的说法中不正确的是( )
      A.电磁波和机械波在真空中都能进行传播
      B.电磁波和机械波在传播中:速度=波长×周期
      C.电磁波和机械波都能发生干涉和衍射现象
      D.电磁波和机械波都能够传递能量和信息
      【分析】明确电磁波和机械波的性质,知道机械波的传播需要介质,而电磁波不需要介质;电磁波和机械波在传播中都符合的关系为:速度=波长×频率;电磁波和机械波均能发生干涉和衍射现象;电磁波和机械波都能够传递能量和信息。
      【解答】解:A、电磁波的传播不需要介质,可以在真空中传播,而机械波的传播需要介质,故A错误;
      B、电磁波是交变电磁场在空间的传播,机械波是机械振动在介质中的传播,本质不同,但是波长、频率和波速间的关系都符合:速度=波长×频率,故B错误;
      C、干涉和衍射现象是波特有的现象,所以电磁波与机械能波都能发生干涉、衍射现象,故C正确;
      D、波向外传播的是振动的形式和能量以及信息,电磁波和机械波的传播过程中能量都随波向外传播,故D正确。
      本题选择不正确的,
      故选:AB。
      【点评】本题关键是明确电磁波的产生原理、特性;同时注意电磁波与机械波的区别和联系是关键。
      25.(和平区校级期末)不同频率的电磁波产生机理不同、特性不同、用途也不同,红外测温枪在这次疫情防控过程中发挥了重要作用,射电望远镜通过接收天体辐射的无线电波来进行天体研究,人体透视、机场安检和CT是通过X射线来研究相关问题,γ射线在医学上有很重要的应用。下列关于红外线、无线电波、X射线和γ射线的说法正确的是( )
      A.红外线波动性最明显而γ射线粒子性最明显
      B.它们和机械波本质相同,都是横波且都可以发生多普勒现象
      C.红外线、X射线和γ射线都是原子由高能级向低能级跃迁产生的
      D.一切物体都在不停的发射红外线,而且温度越高发射红外线强度就越大
      【分析】根据红外线、无线电波、X射线、γ射线产生的显著特征,及波长的长短,进行分析求解。
      【解答】解:A、根据电磁波谱可知,红外线的频率最小,波长最长,γ射线频率最大,波长最短,由于频率越高,粒子性越明显,波长越长,波动性越明显,所以红外线波动性最明显,而γ射线粒子性最明显,故A正确;
      B、它们都属于电磁波,和机械波本质不相同,都是横波且都可以发生多普勒现象,故B错误;
      C、红外线是原子外层电子受激发产生的,X射线是原子内层电子受激发产生的,而γ射线是原子核受激发产生的,故C错误;
      D、根据黑体辐射理论,可知一切物体都在不停的发射红外线,而且温度越高发射红外线强度就越大,故D正确。
      故选:AD。
      【点评】本题考查了红外线、无线电波、X射线和γ射线的产生机理及应用,要求同学们对此部分知识要重视课本,强化记忆。
      26.(亭湖区校级期中)关于电磁波谱,下列说法中正确的是( )
      A.X射线穿透性强,机场安检用来检查旅客是否携带违禁品
      B.高温物体才能向外辐射红外线
      C.紫外线可使钞票上的荧光物质发光
      D.无线电波可广泛用于通信和广播
      【分析】明确电磁波谱中不同谱线的性质;同时注意各种电磁波在生产生活中的应用即可正确求解。
      【解答】解:A、机场安检用来检查旅客是否携带违禁品是利用X射线的穿透本领,故A正确;
      B、一切物体均向外辐射红外线,只有温度越高的,辐射越强,故B错误;
      C、紫外线能使荧光物质发光,制成验钞机来验钞,故C正确;
      D、无线电波波长较长,容易产生衍射现象,所以广泛用于通信和广播,故D正确。
      故选:ACD。
      【点评】本题考查电磁波谱中红外线、紫外线及X射线、γ射线、无线电波的性质以及它们在现实生活中的应用,只需牢记相关内容即可。
      27.(沭阳县期中)下列关于磁场、电场及电磁波的说法中正确的是( )
      A.均匀变化的磁场在周围空间产生均匀变化的电场
      B.只要空间某处的电场或磁场发生变化,就会在其周围产生电磁波
      C.赫兹通过实验证实了电磁波的存在
      D.只有空间某个区域有振荡变化的电场或磁场,才能产生电磁波
      【分析】赫兹通过实验证实了电磁波的存在;
      电磁波是由变化电磁场产生的,变化的磁场产生电场,变化的电场产生磁场,逐渐向外传播,形成电磁波;
      只要空间在某个区域有周期性变化的电场或磁场,就能产生电磁波。电磁波中电场和磁场的方向处处相互垂直。
      【解答】解:A、根据麦克斯韦电磁场理论,均匀变化的磁场在它的周围空间产生恒定不变的电场,故A错误;
      BD、变化的磁场产生电场,变化的电场产生磁场,电磁波就是变化的电磁场,只要空间在某个区域有周期性变化的电场或磁场,就能产生电磁波,均匀变化的磁场或电场的周围不能产生电磁波,故B错误,D正确;
      C、麦克斯韦发表电磁场理论后,赫兹通过实验证实了电磁波的存在,故C正确。
      故选:CD。
      【点评】解决本题的关键知道电磁波的产生机理,以及知道电磁波的特点,掌握麦克斯韦电磁场理论是关键。
      28.(路南区校级期中)下列说法正确的是( )
      A.变化的磁场激发电场,变化的电场激发磁场
      B.电磁波和机械波都能传递能量和信息
      C.红光的频率低于紫光的频率,在真空中红光的传播速度大于紫光的传播速度
      D.若在地球上接收到来自某遥远星球的光波的频率变低,则可判断该星球正在离我们远去
      【分析】根据麦克斯韦电磁理论,变化的磁场激发电场,变化的电场激发磁场;电磁波和机械波都能传递能量和信息;红光的频率低于紫光的频率,在真空中红光的传播速度等于紫光的传播速度;根据多普勒效应,若在地球上接收到来自某遥远星球的光波的频率变低,则可判断该星球正在离我们远去。
      【解答】解:A、根据麦克斯韦电磁理论,变化的磁场激发电场,变化的电场激发磁场,故A正确;
      B、机械波和电磁波都是波,都能传递能量和信息,但机械波不能在真空中传播,故B正确;
      C、红光的频率低于紫光的频率,在真空中红光的传播速度等于紫光的传播速度,都等于光速,故C错误;
      D、根据多普勒效应,若在地球上接收到来自某遥远星球的光波的频率变低,则可判断该星球正在离我们远去,故D正确。
      故选:ABD。
      【点评】本题考查了电磁波的发射、传播和接收、多普勒效应等知识点,这种题型属于基础题,要求同学们善于积累,强化记忆,难度不大。
      29.(武侯区校级期中)下列说法中正确的是( )
      A.LC振荡电流的周期只与电容器的电容大小有关
      B.只有按正弦或余弦规律变化的电场才能在空间产生磁场
      C.不管闭合回路是否存在,变化的磁场都会在其周围空间产生电场
      D.麦克斯韦从理论上预见了电磁波的存在,但并未用实验证实电磁波的存在
      【分析】LC振荡电路的周期取决与线圈的自感L和电容器的电容C;麦克斯韦的电磁场理论:变化的电场产生磁场,变化的磁场产生电场;麦克斯韦从理论上预见了电磁波的存在后,德国物理学家赫兹通过实验证实了他的预言。
      【解答】解:A、根据LC振荡电路的周期公式为T=2π,可知周期取决与线圈的自感L和电容器的电容C,故A错误;
      B、麦克斯韦的电磁场理论:变化的电场产生磁场,变化的磁场产生电场。由此可知并非只有按正弦或余弦规律变化的电场才能在空间产生磁场。故B错误;
      C、根据麦克斯韦的电磁场理论,不管闭合回路是否存在,变化的磁场都会在其周围空间产生电场,故C正确;
      D、麦克斯韦从理论上预见了电磁波的存在后,德国物理学家赫兹通过实验证实了他的预言。故D正确。
      故选:CD。
      【点评】本题考查了麦克斯韦的电磁场理论。这种题型属于基础题,只要善于积累,难度不大。
      30.(和平区校级期末)以下说法中正确的是( )
      A.卢瑟福用α粒子轰击铍原子核发现了质子,并预言了中子的存在
      B.强相互作用是引起原子核β衰变的原因,核力是强相互作用的一种表现
      C.核电站使用镉棒作为控制棒,因为镉吸收中子的能力很强
      D.使用X射线照射食品可以杀死细菌,延长保存期
      【分析】明确质子和中子的发现历史,知道强相互作用和弱相互作用在原子组成中的作用;
      知道核电站原理,明确镉棒在反应堆中的作用;
      知道各种射线在生产生活中的作用。
      【解答】解:A、卢瑟福用α粒子轰击氮原子核时发现了质子,并预言了中子的存在;故A错误;
      B、核力是强相互作用的一种表现;但弱相互作用是引起β衰变的原因;故B错误;
      C、核电站使用镉棒作为控制棒,因为镉吸收中子的能力很强;在核反应堆中利用控制棒吸收中子使中子的数目减少来控制核裂变反应的速度;故C正确;
      D、用X射线照射食品,可以杀死使食物腐败的细菌,延长保存期,D正确;
      故选:CD。
      【点评】本题考查核力、核反应堆原理及放射性射线的作用,要注意明确放射性物质发出的射线杀菌的原理是因为放射性物质发出的射线能使基因突变;同时也可以导致癌症。
      三.填空题(共4小题)
      31.(金台区期末)麦克斯韦电磁场理论的两大支柱是: 变化的电场产生磁场 、 变化的磁场产生电场 。
      【分析】明确麦克斯韦电磁场理论的基本内容,知道其两大支柱。
      【解答】解:根据麦克斯韦电磁场理论可知,其两大支柱为:变化的磁场产生电场,变化的电场产生磁场。
      故答案为:变化的电场产生磁场;变化的磁场产生电场。
      【点评】麦克斯韦的电磁场理论中变化的磁场一定产生电场,当中的变化有均匀变化与周期性变化之分,电磁波自身是一种物质,传播不需要介质,麦克斯韦提出电磁理论并预言了电磁波的存在,
      32.(长安区校级期中)麦克斯韦电磁场理论的两个基本论点是:变化的磁场产生 电场 ,变化的电场产生 磁场 ,从而预言了电磁波的存在。
      【分析】麦克斯韦建立了电磁场理论,预言了电磁波的存在,明确电磁波理论的两个基本论点。
      【解答】解:麦克斯韦电磁场理论的两个基本论点是:变化的磁场可以产生电场;变化的电场可以产生磁场,从而预言了电磁波的存在。
      故答案为:电场;磁场。
      【点评】本题考查物理学史,对于著名物理学家、经典实验和重要学说要记牢。
      33.(宝山区校级期末)2019年6月,工信部正式向中国移动、中国电信、中国联通和中国广电4家公司发放5G正式商用牌照,这标志着我国正式进入了5G商用元年。据悉,此次中国电信和中国联通获得3500MHz频段试验频率使用许可。该频段的波长约 85.7 毫米,由电磁波谱可知,按照电磁波的频率由低到高排列顺序,可分为无线电波、微波、 红外线 、可见光、紫外线、X射线、γ射线等。
      【分析】各种频率的电磁波的传播速度是相同的,都等于光速;根据电磁波的波长、频率和波速的关系v=λf,求出无线电波的波长;按照电磁波的频率由低到高排列顺序。
      【解答】解:根据电磁波的波长、频率和波速的关系v=λf,得5G频段的波长约为:λ====0.0857m=85.7mm;
      按照电磁波的频率由低到高排列顺序,可分为无线电波、微波、红外线、可见光、紫外线、X射线、γ射线等。
      故答案为:85.7;红外线。
      【点评】本题考查了电磁波的传播速度和波速、波长和频率的关系,是一道基础题;容易出现错误的是频率和波长单位的换算,需要引起学生的注意。
      34.(长沙学业考试)麦克斯韦电磁场理论的两个基本论点是:变化的磁场可以产生电场;变化的电场可以产生 磁场 ,从而预言了空间可能存在电磁波。电磁波按照波长由长到短排列依次是:无线电波、红外线、 可见光 、紫外线、x射线和γ射线。
      【分析】麦克斯韦建立了电磁场理论,预言了电磁波的存在。赫兹用实验证实电磁波存在。
      电磁波按波长由长到短的排列顺序是无线电波、红外线、可见光、紫外线、x射线、γ射线。
      【解答】解:麦克斯韦建立了电磁场理论:变化的电场周围产生磁场,变化的磁场周围产生电场;。
      电磁波中波长最长的是无线电波,波长最短的是γ射线,电磁波按波长由长到短的排列顺序是无线电波、红外线、可见光、紫外线、x射线、γ射线。
      故答案为:磁场,可见光。
      【点评】本题考查电磁场理论以及电磁波谱的基本内容,要注意明确变化的磁场可以产生电场,而变化的电场可以产生磁场。
      名称
      特性
      无线电波
      红外线
      可见光
      紫外线
      X射线
      γ射线
      主要应用
      通信、
      广播
      红外探测器、
      红外体温计
      引起
      视觉
      灭菌、
      消毒、
      防伪
      医学透视、
      安检
      治疗疾
      病、金
      属探伤
      真空中的速度
      都是c=3×108 m/s
      频率
      小→大
      同介质中速度
      大→小

      相关试卷

      最新版高考物理【一轮复习】精品讲义练习资料合集 (46):

      这是一份最新版高考物理【一轮复习】精品讲义练习资料合集 (46),共25页。试卷主要包含了电磁场与电磁波,电磁波谱与电磁波的能量,电磁波谱等内容,欢迎下载使用。

      最新版高考物理【一轮复习】精品讲义练习资料合集 (46):

      这是一份最新版高考物理【一轮复习】精品讲义练习资料合集 (46),共45页。试卷主要包含了定义,平衡位置,回复力,75 s时刻,质点回到平衡位置,单摆的等时性等内容,欢迎下载使用。

      最新版高考物理【一轮复习】精品讲义练习资料合集 (46):

      这是一份最新版高考物理【一轮复习】精品讲义练习资料合集 (46),共29页。试卷主要包含了重力,弹力方向的判断,弹力与摩擦力的关系等内容,欢迎下载使用。

      资料下载及使用帮助
      版权申诉
      • 1.电子资料成功下载后不支持退换,如发现资料有内容错误问题请联系客服,如若属实,我们会补偿您的损失
      • 2.压缩包下载后请先用软件解压,再使用对应软件打开;软件版本较低时请及时更新
      • 3.资料下载成功后可在60天以内免费重复下载
      版权申诉
      若您为此资料的原创作者,认为该资料内容侵犯了您的知识产权,请扫码添加我们的相关工作人员,我们尽可能的保护您的合法权益。
      入驻教习网,可获得资源免费推广曝光,还可获得多重现金奖励,申请 精品资源制作, 工作室入驻。
      版权申诉二维码
      欢迎来到教习网
      • 900万优选资源,让备课更轻松
      • 600万优选试题,支持自由组卷
      • 高质量可编辑,日均更新2000+
      • 百万教师选择,专业更值得信赖
      微信扫码注册
      手机号注册
      手机号码

      手机号格式错误

      手机验证码 获取验证码 获取验证码

      手机验证码已经成功发送,5分钟内有效

      设置密码

      6-20个字符,数字、字母或符号

      注册即视为同意教习网「注册协议」「隐私条款」
      QQ注册
      手机号注册
      微信注册

      注册成功

      返回
      顶部
      学业水平 高考一轮 高考二轮 高考真题 精选专题 初中月考 教师福利
      添加客服微信 获取1对1服务
      微信扫描添加客服
      Baidu
      map