搜索
      上传资料 赚现金

      最新版高考物理【一轮复习】精品讲义练习资料合集 (24)

      • 553.64 KB
      • 2025-11-24 11:42:25
      • 16
      • 0
      • 实事求是运
      加入资料篮
      立即下载
      最新版高考物理【一轮复习】精品讲义练习资料合集 (24)第1页
      1/10
      最新版高考物理【一轮复习】精品讲义练习资料合集 (24)第2页
      2/10
      最新版高考物理【一轮复习】精品讲义练习资料合集 (24)第3页
      3/10
      还剩7页未读, 继续阅读

      最新版高考物理【一轮复习】精品讲义练习资料合集 (24)

      展开

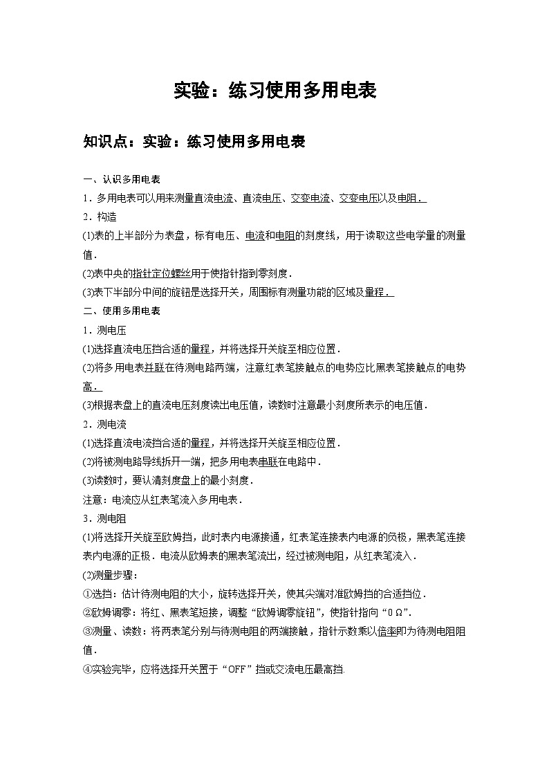
      这是一份最新版高考物理【一轮复习】精品讲义练习资料合集 (24),共10页。试卷主要包含了认识多用电表,使用多用电表,多用电表检查电路故障等内容,欢迎下载使用。
      一、认识多用电表
      1.多用电表可以用来测量直流电流、直流电压、交变电流、交变电压以及电阻.
      2.构造
      (1)表的上半部分为表盘,标有电压、电流和电阻的刻度线,用于读取这些电学量的测量值.
      (2)表中央的指针定位螺丝用于使指针指到零刻度.
      (3)表下半部分中间的旋钮是选择开关,周围标有测量功能的区域及量程.
      二、使用多用电表
      1.测电压
      (1)选择直流电压挡合适的量程,并将选择开关旋至相应位置.
      (2)将多用电表并联在待测电路两端,注意红表笔接触点的电势应比黑表笔接触点的电势高.
      (3)根据表盘上的直流电压刻度读出电压值,读数时注意最小刻度所表示的电压值.
      2.测电流
      (1)选择直流电流挡合适的量程,并将选择开关旋至相应位置.
      (2)将被测电路导线拆开一端,把多用电表串联在电路中.
      (3)读数时,要认清刻度盘上的最小刻度.
      注意:电流应从红表笔流入多用电表.
      3.测电阻
      (1)将选择开关旋至欧姆挡,此时表内电源接通,红表笔连接表内电源的负极,黑表笔连接表内电源的正极.电流从欧姆表的黑表笔流出,经过被测电阻,从红表笔流入.
      (2)测量步骤:
      ①选挡:估计待测电阻的大小,旋转选择开关,使其尖端对准欧姆挡的合适挡位.
      ②欧姆调零:将红、黑表笔短接,调整“欧姆调零旋钮”,使指针指向“0 Ω”.
      ③测量、读数:将两表笔分别与待测电阻的两端接触,指针示数乘以倍率即为待测电阻阻值.
      ④实验完毕,应将选择开关置于“OFF”挡或交流电压最高挡.
      技巧点拨
      一、使用多用电表的注意事项
      1.使用前要机械调零.
      2.电流都是从红表笔流入,从黑表笔流出.
      3.电压、电流的读数要看清选择开关所选择的量程,搞清楚每一小格表示多少,及应读到的有效数字位数.
      4.测电阻时注意:
      (1)测电阻必须把待测电阻隔离.
      (2)牢记两个调零过程,切记换挡需进行欧姆调零.
      (3)合理选择量程,使指针尽可能指在中间刻度附近.
      (4)读数时应乘以相应的倍率.
      (5)欧姆表的表盘刻度不均匀,一般不估读.
      二、用多用电表测二极管的正反向电阻
      1.认识二极管:如图所示,它由半导体材料制成,左端为正极,右端为负极.
      特点:电流从正极流入时电阻很小,而从正极流出时电阻很大.
      2.用多用电表测二极管的正反向电阻
      (1)测二极管正向电阻:将多用电表的选择开关选至低倍率的欧姆挡,欧姆调零之后将黑表笔接触二极管的正极,红表笔接触二极管的负极.
      (2)测二极管反向电阻:将多用电表的选择开关选至高倍率的欧姆挡,欧姆调零之后将黑表笔接触二极管的负极,红表笔接触二极管的正极.
      三、多用电表检查电路故障
      1.故障种类及特点
      电路故障一般有两种情况,即短路和断路.
      (1)短路的特点:电路中有电流,但短路部分电压为零;被短路的用电器不工作,与之串联的用电器工作电流增大.
      (2)断路的特点:在电源正常的情况下,断路部分电流为零,但断路处有电压,若干路断路则断路处电压等于电源电压.
      2.分析与检测方法
      (1)电压表检测法
      若电路断路,将电压表与电源并联,若有电压说明电源完好,然后将电压表逐段与电路并联,若某一段电压表指针偏转,说明该段电路中有断点.若电路短路,则用电压表逐段与电路并联,某一段电压表示数为零,则该段被短路.
      (2)欧姆表检测法
      断开电路,用多用电表的欧姆挡测量待测部分的电阻,若检测部分示数正常,说明两点间电路正常;若检测部分电阻很小(几乎为零),说明该部分短路;若检测部分指针几乎不动,说明该部分有断路.
      例题精练
      1.(秦淮区校级月考)若多用电表的电阻挡有三个倍率,分别是“×1”“×10”“×100”。用“×10”挡测量待测电阻Rx的阻值时,操作步骤正确,发现表头指针偏转角度过小,为了较准确地进行测量,则应:
      ①将选择开关置于 (填“×1”“×10”或“×100”)挡;
      ②参考如图,在多用电表使用结束后,应将该电表的“选择开关”打在何处?
      随堂练习
      1.(成都月考)用如图所示的多用电表测量电阻,要用到选择开关K和两个部件S、T。请根据下列步骤完成电阻测量。
      ①机械调零,使指针对准电流的“0”刻线。
      ②将K旋转到电阻挡“×100”的位置。
      ③将插入“+”“﹣”插孔的表笔短接,旋动部件 (填“S”、“T”或“K”),使指针对准电阻的“0刻线”。
      ④将两表笔分别与待测电阻两端相接,发现指针偏转角度过大。为了得到比较准确的测量结果,请从下列选项中挑出合理的步骤,并按 的顺序进行操作(填正确答案标号),再完成读数测量。
      A.将K旋转到电阻挡“×1k”的位置
      B.将K旋转到电阻挡“×10”的位置
      C.将两表笔的金属部分分别与被测电阻的两端相接
      D.将两表笔短接,旋动合适部件,对电表进行调零
      2.(兰州模拟)如图所示,(a)为多用电表的内部结构示意图。E是电池的电动势;R1、R2、R3、R4和R5是定值电阻,R6是可变电阻;表头G的满偏电流为3mA,内阻为200Ω,R1+R2=Ω,虚线方框内为换挡开关,A端和B端分别与两表笔相连。
      (1)图(a)中的A端与 (填“红”或“黑”)色表笔相连接。
      (2)当选择开关与2连接,此时的多用表为 表,量程为 选择开关连接4和5都为同一种表,当连接 时量程较大。
      (3)当选择开关与3连接时多用表为欧姆表,倍率为×100Ω,用它测量某一电阻时指针如图(b)所示,则被测电阻的阻值为 。
      综合练习
      一.实验题(共10小题)
      1.(岳阳一模)如图是一个多用表倍率为×100的欧姆挡内部电路示意图。电流表满偏电流6mA、内阻9Ω;电池电动势9V、内阻1Ω;变阻器R阻值0~2000Ω,在电路中还有一个保护电阻R0=490Ω。
      (1)选择该挡位后,测量前应 ;
      (2)欧姆表盘的中间刻度应标数字为 ;
      (3)当表内电池的电动势低于 V时,可导致该挡位不可调零;
      (4)若表内电池的电动势下降后仍可调零,但某次测量竟将实际阻值为400Ω标准电阻的阻值测成500Ω,分析可知表内电池的电动势等于 V。
      2.(泉州期末)如图为多用电表的示意图,其中S、T、K为三个可调节部件,现用此电表测量一组阻值约为20Ω的定值电阻,操作步骤如下:
      (1)调节部件 ,使电表计指向表盘左侧“∞”位置;
      (2)调节部件K,使旋钮尖端指向 (选填“×1”“×10”“×100”或“×1k”)位置;
      (3)红、黑表笔分别插入“+”“﹣“插孔后,将两表笔短接,调节部件 ,使电表指针指向表盘右侧阻零刻度位置;
      (4)将两表笔分别搭在待测电阻两端,读取被测电阻的阻值;
      (5)将两表笔取出,并调节部件K,使旋钮尖端指向“OFF”挡。
      3.(河池期末)图a是多用电表的示意图,小明用多用电表“×10”倍率的欧姆挡测量一只电阻的阻值,发现指针偏转角太小,为了测量结果比较精确,请你补充完整依次进行的主要操作步骤:
      (1)应选用 (选填“×1”或“×100”)倍率的欧姆挡;
      (2)两表笔短接,调节 ,使指针指在0Ω处;
      (3)重新测量并读数,若这时刻度盘上的指针位置如图b所示,则测量结果是 Ω。
      4.(嘉兴期末)某同学在做“练习使用多用电表”实验中:
      (1)用多用电表测某电阻,挡位旋钮至欧姆挡的“×10”挡,读数时发现指偏转角太大,为使测量结果更加准确,则应改用 (选填“×1”“×100”“×1k”)挡。
      (2)旋转到合适挡位后,先用大拇指和食指紧捏红黑表笔进行欧姆调零(如图甲),然后垫在两根食指上用两表笔接触待测电阻的两端的引脚(如图乙),这两步操作 。
      A.只有甲不合理
      B.只有乙不合理
      C.都不合理
      (3)某次测量时选择开关为欧姆挡“×100”挡,指针如图丙所示,则读数为 Ω。
      5.(福州期末)某探究小组使用多用电表的欧姆挡进行探究实验,他们选定的器材有多用电表、电压表(量程为0~5V,内阻十几千欧)、滑动变阻器R(最大阻值为5kΩ)、导线若干,回答下列问题:
      (1)图甲为多用电表的刻度盘(中央刻度值为15),当欧姆挡倍率为“×1k”时,对应欧姆表的内阻R内= kΩ。
      (2)用图乙电路进行测量,选择欧姆挡的倍率为“×1k”,进行欧姆调零后,将滑动变阻器调到合适阻值,红表笔接 (填“1”或“2”)接线柱,黑表笔接另一接线柱,欧姆表的指针位置如图甲所示,读数为 kΩ。
      6.(西城区期末)用图1所示的多用电表测量一个阻值约为2kΩ的电阻,要用到图中三个部件K、S和T。请根据下列步骤完成电阻测量:
      ①旋动部件 (填字母“K”、“S”或“T”),使指针对准电流的“0”刻线。
      ②将选择开关旋转到“Ω”挡×100的位置。
      ③将红、黑表笔分别插入“+”“﹣”插孔,并将两表笔短接,旋动部件 (填字母“K”、“S”或“T”),使电表指针对准电阻的 (填“0刻线”或“∞刻线”)。
      ④将红、黑表笔分别与待测电阻两端接触,若多用电表读数如图2所示,该电阻的阻值为 Ω。
      ⑤测量完毕,将选择开关旋转到OFF位置。
      7.(海淀区期末)某实验小组在利用实验室提供的器材测量一种金属电阻丝的电阻率时,先用多用电表欧姆挡粗测了金属电阻丝的阻值,所使用的多用电表欧姆挡共有“×1”“×10”“×100”“×1k”四个挡。实验小组的主要操作步骤有如下三步:
      (1)将红、黑表笔分别插入多用电表的“+”、“﹣”插孔,选择“×10”倍率的欧姆挡;
      (2) ;
      (3)把红、黑表笔分别与金属电阻丝的两端相接,表针指在如图中虚线①的位置。为了能获得更准确的测量数据,应将倍率调整到欧姆挡 的挡位;在一系列正确操作后表针指在如图中虚线②的位置,则该金属电阻丝阻值的测量值是 Ω。
      8.(滨海新区期末)某同学练习使用多用电表。
      (1)该同学使用多用电表“×10Ω”挡位测量某一电阻Rx阻值时,正确操作后指针位置如图所示,则该电阻的测量值为 Ω;
      (2)该同学继续用相同挡位测量另一电阻,发现指针偏转角度过小。为了减小测量误差,他再次进行测量前应该进行的操作是 (从下列选项中挑出合理的步骤并按操作顺序排列)。
      A.将红表笔和黑表笔接触
      B.把选择开关旋转到“×100”位置
      C.把选择开关旋转到“×1”位置
      D.调节欧姆调零旋钮使表针指向欧姆零点
      9.(香坊区校级期末)(1)如图所示,螺旋测微器的读数为 mm,游标卡尺的读数为 mm。
      (2)电压表接0~3V量程,电压表的读数为 V。
      (3)电流表接0~0.6A量程,电流表的读数为 A。
      10.(农安县期末)某学生实验小组利用如图丙所示电路进行实验,使用的器材有:
      多用电表、电压表(量程5V,内阻十几kΩ)、滑动变阻器(最大阻值5kΩ)、导线若干
      (1)将多用电表挡位调到电阻“×100Ω”挡,再将红表笔和黑表笔短接,进行 ;
      (2)将图中多用电表的红表笔和 (填“1”或“2”)端相连,黑表笔连接另一端;
      (3)若多用电表挡位调到电阻“×100Ω”挡测量,指针偏转角度过小,应换 挡(填“×10Ω”或“×1k”)
      (4)换挡后重新进行(1)的步骤后,将滑动变阻器的滑片调到适当位置,使多用电表的示数如图甲所示,这时电压表的示数如图乙所示。多用电表的读数为 kΩ。

      相关试卷 更多

      资料下载及使用帮助
      版权申诉
      • 1.电子资料成功下载后不支持退换,如发现资料有内容错误问题请联系客服,如若属实,我们会补偿您的损失
      • 2.压缩包下载后请先用软件解压,再使用对应软件打开;软件版本较低时请及时更新
      • 3.资料下载成功后可在60天以内免费重复下载
      版权申诉
      若您为此资料的原创作者,认为该资料内容侵犯了您的知识产权,请扫码添加我们的相关工作人员,我们尽可能的保护您的合法权益。
      入驻教习网,可获得资源免费推广曝光,还可获得多重现金奖励,申请 精品资源制作, 工作室入驻。
      版权申诉二维码
      欢迎来到教习网
      • 900万优选资源,让备课更轻松
      • 600万优选试题,支持自由组卷
      • 高质量可编辑,日均更新2000+
      • 百万教师选择,专业更值得信赖
      微信扫码注册
      手机号注册
      手机号码

      手机号格式错误

      手机验证码 获取验证码 获取验证码

      手机验证码已经成功发送,5分钟内有效

      设置密码

      6-20个字符,数字、字母或符号

      注册即视为同意教习网「注册协议」「隐私条款」
      QQ注册
      手机号注册
      微信注册

      注册成功

      返回
      顶部
      学业水平 高考一轮 高考二轮 高考真题 精选专题 初中月考 教师福利
      添加客服微信 获取1对1服务
      微信扫描添加客服
      Baidu
      map