


所属成套资源:2025-2026学年高二语文选择性必修上册备课资料(统编版)
- 11《百年孤独》:探秘魔幻现实,书写孤独叙事(读写融合教学设计)-2025-2026学年高二语文选择性必修上册同步备课系列(统编版2019)教案0 次下载
- 12-1《认识逻辑基本规律》:探寻逻辑奥秘,规范语言运用(读写融合教学设计)-2025-2026学年高二语文选择性必修上册同步备课系列(统编版2019)教案0 次下载
- 古诗词诵读《无衣》教学设计 2025-2026学年统编版高二语文选择性必修上册教案0 次下载
- 3《将进酒》:品诗悟生命哲思,摹情写时代心声(读写融合教学设计)-2025-2026学年高二语文选择性必修上册同步备课系列(统编版2019)教案0 次下载
- 4《江城子・乙卯正月二十日记梦》:以梦为笔,书写生死哲思(读写融合教学设计)-高二语文选择性必修上册同步备课系列(统编版2019)教案0 次下载
人教统编版选择性必修 上册无衣教案
展开 这是一份人教统编版选择性必修 上册无衣教案,共8页。
学习目标
语言建构与运用:疏通字词,理解重章叠句的结构特点,体会《诗经》四言诗的节奏韵律;学习将古典诗词中的意象、情感化用于现代写作,提升语言表达的感染力。
思维发展与提升:通过文本分析,理解战士的集体情感与家国情怀,培养爱国情感与集体意识;通过写作实践,深化对古典精神当代价值的思考,培养从文本到现实的迁移能力。
审美鉴赏与创造:感受《无衣》质朴刚健的语言风格,体会先秦诗歌的阳刚之美;尝试在写作中借鉴诗歌的情感表达技巧,增强文字的感染力。
文化传承与理解:了解先秦时期的战争文化与士人精神,传承团结御侮、保家卫国的优良传统;通过读写结合,传承团结御侮、保家卫国的精神,增强当代青年的使命担当意识。
重点难点
1.理解《无衣》重章叠句的艺术特色和四言诗的韵律美,把握诗歌所蕴含的集体豪情与家国情怀。
2.感受诗歌质朴刚健的语言风格,体会先秦时期尚武精神与团结精神的内涵。
3.学习化用古典诗词的意象和情感进行现代文写作,将《无衣》的精神内核与当代社会现实相结合,写出有感染力的文字。
课时安排
1课时
教学过程
课前准备
1.通读《无衣》,借助注释疏通文意,尝试划分节奏进行朗读。
2.查阅资料,了解《诗经》的基本常识及《无衣》的创作背景。
课堂导入
同学们,在中华民族的历史长河中,总有一些旋律穿越千年依然震撼人心,总有一些情感历经岁月依旧炽热滚烫。《诗经・秦风・无衣》便是这样一首战歌。它没有华丽的辞藻,却以最质朴的语言,喊出了 “与子同袍”“与子偕行” 的铿锵誓言,展现了先秦战士生死与共的集体豪情。今天,我们不仅要诵读这首战歌,感悟那份 “同仇敌忾” 的同袍情谊,更要尝试将这份深埋于典籍中的精神力量,融入我们的笔端,书写属于当代青年的责任与担当。
阅读板块
任务一:诵读感知,初悟豪情——声音里的战阵之魂
活动1:划分节奏,还原战歌韵律
岂曰/无衣?与子/同袍。王于/兴师,修我/戈矛。与子/同仇。
岂曰/无衣?与子/同泽。王于/兴师,修我/矛戟。与子/偕作。
岂曰/无衣?与子/同裳。王于/兴师,修我/甲兵。与子/偕行。
引导学生用击节(拍桌)方式感受四言诗的铿锵韵律。
★挑战任务:尝试将“修我戈矛”句改为三言(“修戈矛”)或五言(“修吾戈与矛”)对比朗读后讨论:为何四言最能体现战士的紧迫感?
短句如军令,斩钉截铁。
活动2:词义解析,触摸战士体温
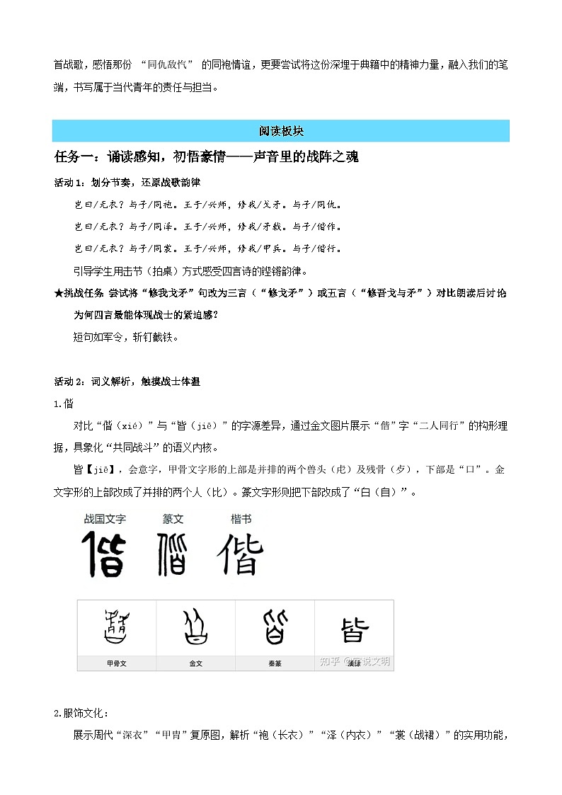
1.偕
对比“偕(xié)”与“皆(jiē)”的字源差异,通过金文图片展示“偕”字“二人同行”的构形理据,具象化“共同战斗”的语义内核。
皆【jiē】,会意字,甲骨文字形的上部是并排的两个兽头(虍)及残骨(歺),下部是“口”。金文字形的上部改成了并排的两个人(比)。篆文字形则把下部改成了“白(自)”。
2.服饰文化:
展示周代“深衣”“甲胄”复原图,解析“袍(长衣)”“泽(内衣)”“裳(战裙)”的实用功能,点明“同衣”即“同命”,强化“衣物即战友纽带”的集体意识。
“同袍”“同泽”“同裳”:代指战友,体现战士间的亲密关系。
3.兵器演变:
对比“戈(勾击)”“戟(戈矛合体)”“兵(兵器总称)”的青铜兵器图片,结合《考工记》“戈广二寸,内倍之,胡三之,援四之”的记载(戈的援上下的刃之间两寸宽、内四寸长,胡六寸长,援八寸长),理解“修”字背后的兵器保养仪式感——打磨的不仅是武器,更是对战友生命的珍重。
“修我戈矛”“修我矛戟”“修我甲兵”:动词“修”体现战士整顿装备、准备战斗的急切姿态。
任务二:重章叠句,感受集体力量——仪式中的情感共振
活动1:对比三章内容,分析重章叠句的表达效果
思考:三章均以“岂曰无衣?”起句,是否重复冗余?
结合《周礼・大司乐》“以乐语教国子,兴、道、讽、诵、言、语”的教育体系,理解重章乃先秦诗歌的“记忆编码”方式,通过重复强化集体记忆与战斗意志。
小结:重章叠句通过重复咏唱,增强情感的递进与共鸣,凸显战士们团结一心、同仇敌忾的集体精神。
活动2:模拟士兵出征场景,齐声诵读三章,体会集体诵读的气势与情感。
对比现代军训口号,思考古今集体发声的共通性—— 通过声音同步实现神经同步,增强团队归属感。
任务三:文化探究,先秦战士精神 —— 青铜时代的生命意识
活动 1:结合历史背景,探讨《无衣》中战士情感的根源
春秋时期秦国疆域图,标注“西戎”威胁范围,结合《史记・秦本纪》“襄公以兵送周平王,平王封襄公为诸侯”的记载,点明《无衣》可能为秦襄公助周抗戎的出征誓词,理解“王于兴师”背后的政治使命与家族存亡压力。战士们为保卫国家、家族而战,《无衣》中的情感不仅是对敌人的仇恨,更是对家国的热爱与责任。
活动 2:对比《诗经・秦风・蒹葭》的婉约与《无衣》的豪放。
文化思辨:为何同一时代、同一地域的诗歌,情感表达差异如此显著?
《蒹葭》片段(婉约):“蒹葭苍苍,白露为霜。所谓伊人,在水一方。”
《无衣》片段(豪放):“修我甲兵,与子偕行!”
题材分野:《蒹葭》属“情诗”,《无衣》属“军歌”,文体决定情感调性;
文化互补:先秦文化既有“郁郁乎文哉”的礼乐文明(如《蒹葭》的含蓄),也有“赳赳武夫,公侯干城”的尚武精神(如《无衣》的刚健),共同构成中华文明的阴阳平衡。
任务四:古今对话,精神传承 —— 战歌里的中国力量
活动 1:跨时空战歌联读
先秦《无衣》:“与子同仇!”
唐代《塞下曲》(卢纶):“月黑雁飞高,单于夜遁逃。”
现代《游击队歌》:“我们都是神枪手,每一颗子弹消灭一个敌人!”
★ 《无衣》(先秦):氏族血缘的集体怒吼
情感支点:以“同袍”“同泽”“同裳”的服饰符号,将战士绑定为“共衣同食”的命运共同体,体现氏族社会“非我族类,其心必异”的血缘认同。
家国逻辑:商周时期“封邦建国”体制下,“王师”即“家族之师”,战士为领主而战 = 为家族存续而战,故“与子同仇”的愤恨中夹杂着宗法社会的生存焦虑。
★ 《塞下曲》(唐・卢纶):天下家国的英雄豪情
情感升级:从“同仇”到“雪尽胡天”(《塞下曲・其四》),盛唐战歌超越血缘局限,以“天可汗”的天下观重构战斗意义 —— 平定边疆不仅是保家,更是维护“华夷一体”的帝国秩序。
英雄叙事:“林暗草惊风,将军夜引弓”(《塞下曲・其二》)塑造独立于集体的个人英雄形象,折射唐代开放包容的社会心态,较之《无衣》的集体呐喊,新增个体价值的彰显。
★ 《游击队歌》(现代):人民战争的必胜信念
情感质变:“我们都是神枪手,每一颗子弹消灭一个敌人”摒弃了“王于兴师”的皇权逻辑,代之以“人民子弟兵”的阶级认同,战斗目的从“保家卫国”升华为“为人民谋解放”。
全民叙事:歌词中“不分阶级不分老幼”的表述,体现新民主主义革命时期“统一战线”的全民性,较《无衣》的“战士方阵”,覆盖范围扩展至工、农、知识分子等多元群体。
小结:
从“氏族—家族—天下—人民”,战歌情感始终以“家”为起点,以“国”为归属,印证费孝通“差序格局”下家国同构的文化深层结构。
写作板块
任务五:笔耕不辍,传承精神——战歌的当代书写
活动:学校将举办“传承经典,致敬英雄”主题征文活动,要求结合《无衣》的学习感悟,联系现实生活,写一篇不少于300字的短文,题目自拟,如《精神的当代回响》《今日“同袍”》等。
写作指导:
紧扣文本:可引用或化用《无衣》中的关键语句,如“同袍”“同仇”“偕行”等,将诗歌中的意象与情感作为写作的出发点。
联系现实:思考《无衣》所体现的团结精神、担当精神、爱国精神在当代社会的体现,如抗疫中的众志成城、戍边战士的坚守、科研工作者的协同攻关、青年学子的报国之志等,选取一个具体角度展开。
表达真情实感:结合自身感悟,写出对“集体”“家国”“责任”的理解,体现青年一代的思考与担当,语言力求简洁有力,可适当借鉴诗歌的节奏感。
写作示例:
《吾辈之“同袍”》
“岂曰无衣?与子同袍。”两千多年前的战歌,至今仍在耳畔回响。那“同袍”二字,不是简单的衣物共享,而是生死与共的誓言,是休戚相关的担当。
如今,硝烟散尽,但“同袍”的精神从未远去。当疫情突袭,白衣执甲,逆行出征,他们是与病患“同袍”,共抗病魔;当洪水滔天,武警官兵冲锋在前,与受灾群众“同袍”,共筑堤坝;当国家需要,无数科研工作者隐姓埋名,与祖国“同袍”,共铸辉煌。
我辈青年,虽身处和平年代,亦当铭记“与子偕行”的力量。在教室里,我们是钻研学问的“同袍”,互助互励;在社会中,我们是建设国家的“同袍”,各尽其责。这,便是《无衣》战歌在今日的新声,是吾辈对“同袍”精神最生动的诠释。
课堂小结点
今天,我们一同诵读了《无衣》这首千古战歌,在重章叠句中感受了先秦战士的集体豪情与家国情怀,理解了“同袍”“偕行”背后沉甸甸的责任与担当。通过读写结合的实践,我们不仅加深了对文本的理解,更将这份古典精神与当代生活相连接,让沉睡的文字焕发出新的生命力。希望同学们能将这份感悟融入日常,既要做经典的传承者,更要做精神的践行者,在新时代的征程中,书写属于我们这一代的“战歌”。
课堂练习
(24-25高二上·福建泉州·期中)阅读下面两首诗歌,完成下面小题。
秦风•无衣
岂曰无衣?与子同袍。王于兴师,修我戈矛。与子同仇!
岂曰无衣?与子同泽。王于兴师,修我矛戟。与子偕作!
岂曰无衣?与子同裳。王于兴师,修我甲兵。与子偕行!
从军行
(唐)杨炯
烽火照西京,心中自不平。牙璋①辞凤阙②,铁骑绕龙城。
雪暗凋旗画,风多杂鼓声。宁为百夫长,胜作一书生。
【注】①古代发兵所用之兵符,此指代奉命出征的将帅。②宫阙名。
1.下面对这两首诗歌的赏析,不正确的一项是( )
A.《无衣》每章首句都提问:“岂曰无衣?”然后分别以“同袍”“同泽”“同裳”回答,表达了士卒之间患难与共、互助友爱的情意。
B.《无衣》全诗语言华美,委婉含蓄,四字一句,铿锵有力:读之如见其人,如闻其声。诗中主旋律充满战斗的激情。
C.杨炯《从军行》描写一个读书士子从军边塞、参加战斗的过程。整首诗既揭示人物的心理活动,又渲染了环境气氛,笔力雄劲。
D.杨炯《从军行》中一个“绕”字,写出唐朝的军队把入侵的敌军紧紧地包围起来,一场激战就在眼前的情景,表现了英雄的气概。
【答案】B
【解析】B.“全诗语言华美,委婉含蓄”错误。全诗的语言质朴无华,直接抒发了内心的情感,所以有震撼人心的力度。
2.面对外敌入侵,人们同仇敌忾,誓死保家卫国,《无衣》和《从军行》两首诗都表现了可贵的家国情怀。但在表达技巧上却有明显不同,请结合相关诗句简要分析。
【答案】
《无衣》
①采用了重章复沓的形式,表现出生死与共、兄弟情深的战友情谊。
②运用赋的手法铺陈内容,反复提到“修我戈矛”“修我矛戟”“修我甲兵”,“与子共仇”“与子偕作”“与子偕行”层层递进,表现战士们积极响应、齐心备战、团结一心、同仇敌忾的爱国精神。
《从军行》
①用了借代的手法。“烽火”“牙璋”“凤阙”分别代指战争、将帅、京城或长安,用语典雅,营造战争氛围,通过出师场面的隆重和庄严表达保家卫国的情怀;
②用了烘托手法。“雪暗凋旗画,风多杂鼓声”,大雪弥漫,遮天蔽日,使军旗上的彩画都显得黯然失色;狂风呼啸,与雄壮的进军鼓声交织在一起,烘托将士在艰苦卓绝的战争环境中的坚强无畏,奋勇杀敌。
3.补写出下列句子中的空缺部分。
(1)《无衣》中,描写将士们团结友爱,同穿下衣的句子是“__________________,__________________”。
(2)《无衣》中,描写将士们团结友爱,同穿战袍的句子是:“__________________?__________________”。
(3)《无衣》中“__________________?__________________”两句,描写将士们团结友爱,同穿贴身的衣服。
(4)《诗经·无衣》中表现战士们枕戈待旦,马上奔赴战场杀敌的句子是:“__________________,__________________”。
(5)《诗经·秦风·无衣》首章中“__________________,__________________”两句,写战士们修整武器,共同对付敌人。
(6)《无衣》中描写将士们修理铠甲兵器,共同赶赴战场的句子是“__________________,__________________”。
(7)《诗经·秦风·无衣》中,“__________________”“__________________”“__________________”三句,使人想像到战士们在磨刀擦枪、舞戈挥戟的热烈场面,有强烈的动作性。
【答案】(1)岂曰无衣,与子同裳;
(2)岂曰无衣,与子同袍;
(3)岂曰无衣,与子同泽;
(4)修我甲兵,与子偕行;
(5)修我戈矛,与子同仇;
(6)修我甲兵,与子偕行;
(7)修我戈矛,修我矛戟,修我甲兵。
板书设计
《无衣》
阅读 重章叠句:同仇→偕作→偕行(情感递进)
核心精神:团结一心、保家卫国(集体生命的热血)
写作 化用意象:同袍、偕行……
表达情怀:当代青年的担当、家国精神的传承
章节
动词链
情感关键词
战争阶段
集体心理演变
第一章
修戈矛→同仇
愤恨
战前誓师
仇恨凝聚:对侵略者的同仇敌忾
第二章
修矛戟→偕作
行动
整装待发
行动凝聚:齐心协力、积极备战。
第三章
修甲兵→偕行
信念
出征决胜
信念凝聚:一同出征、生死与共。
战歌
战争性质
社会思潮
战歌功能
《无衣》
诸侯争霸/抵御外侮
周礼崩坏,尚武思潮兴起
战前誓师,凝聚氏族战斗力
《塞下曲》
开疆拓土/边疆防御
盛唐气象,建功立业热潮
边塞文学,抒发英雄理想
《游击队歌》
民族解放/人民战争
马克思主义阶级革命理论
战地宣传,动员群众参军
相关教案
这是一份人教统编版选择性必修 上册无衣教案,共8页。
这是一份人教统编版选择性必修 上册无衣教学设计,共3页。教案主要包含了六十年间等内容,欢迎下载使用。
这是一份高中语文人教统编版选择性必修 上册第一单元4 在民族复兴的历史丰碑上——2020中国抗疫记教学设计,共9页。
- 1.电子资料成功下载后不支持退换,如发现资料有内容错误问题请联系客服,如若属实,我们会补偿您的损失
- 2.压缩包下载后请先用软件解压,再使用对应软件打开;软件版本较低时请及时更新
- 3.资料下载成功后可在60天以内免费重复下载
免费领取教师福利 






.png)





