搜索
      上传资料 赚现金

      2025-2026学年高二上学期第一次月考化学试卷(江苏)

      • 1.85 MB
      • 2025-10-03 11:23:10
      • 42
      • 0
      • 教习网6560351
      加入资料篮
      立即下载
      2025-2026学年高二上学期第一次月考化学试卷(江苏)第1页
      高清全屏预览
      1/22
      2025-2026学年高二上学期第一次月考化学试卷(江苏)第2页
      高清全屏预览
      2/22
      2025-2026学年高二上学期第一次月考化学试卷(江苏)第3页
      高清全屏预览
      3/22
      还剩19页未读, 继续阅读

      2025-2026学年高二上学期第一次月考化学试卷(江苏)

      展开

      这是一份2025-2026学年高二上学期第一次月考化学试卷(江苏),共22页。试卷主要包含了65,8gFe,58kJ•ml-1等内容,欢迎下载使用。
      注意事项:
      本试卷分第Ⅰ卷(选择题)和第Ⅱ卷(非选择题)两部分。答卷前,考生务必将自己的姓名、准考证号填写在答题卡上。
      回答第Ⅰ卷时,选出每小题答案后,用 2B 铅笔把答题卡上对应题目的答案标号涂黑。如需改动,用橡皮擦干净后,再选涂其他答案标号。写在本试卷上无效。
      回答第Ⅱ卷时,将答案写在答题卡上。写在本试卷上无效。
      测试范围:专题 1(苏教版 2019 选择性必修 1)
      难度系数:0.65
      考试结束后,将本试卷和答题卡一并交回。
      可能用到的相对原子质量:H 1C 12N 14O 16Na 23S 32Fe 56Cu 64
      第Ⅰ卷(选择题 共 39 分)
      一、选择题:本题共 13 个小题,每小题 3 分,共 39 分。在每小题给出的四个选项中,只有一项是符合题目要求的。
      下列诗词描述的变化中,放热反应和吸热反应都有发生的是 A.北宋:苏轼《石炭》中“投泥泼水愈光明,烁玉流金见精悍”描写了煤炭的性质 B.北宋王安石(元日》中“爆竹声中一岁除,春风送暖入屠苏”描述了春节的习俗 C.南宋辛弃疾《青玉案》中“东风夜放花千树,更吹落,星如雨”描述元宵夜焰火 D.明于谦《石灰吟》中“粉骨碎身浑不怕,要留清白在人间”用石灰石比拟报国志士
      下列有关原电池、电解池的说法正确的是 A.原电池的两极一定是由活动性不同的两种金属组成 B.理论上说,任何能自发进行的氧化还原反应都可设计成原电池 C.将镁和铝用导线连接放入氢氧化钠溶液中组成原电池,镁电极作为负极
      D.在电解精炼铜装置中,粗铜为阳极材料,精铜为阴极材料,电解质溶液为溶液,电解一段时间后,溶液浓度不变
      保护钢铁有利于节约资源、保护环境,下列钢铁的保护方法中不正确的是 A.铁栅栏上涂上油漆B.铁闸与直流电源正极相连
      C.轮船底部镶嵌锌块D.家用铁锅水洗后及时擦干 4.接触法制硫酸生产中的关键工序是 的催化氧化,该反应过程中能量变化如图所示,下列说法正确的

      A.该反应的热化学方程式为: B.该反应断裂反应物中化学键消耗的能量比形成生成物中化学键放出的能量少 C.使用高效催化剂可使反应 的值增大
      D. 5.下列实验装置或操作能达到实验目的的是
      A.图甲:用稀盐酸和 NaOH 溶液进行中和反应反应热的测定 B.图乙:验证镁片与稀盐酸反应放热
      C.图丙:制消毒液 D.图丁所示装置中桥墩与外加电源正极连接能的保桥墩不被腐蚀阅读下列材料,完成 6~7 题:
      电池有铅蓄电池、燃料电池(如电池)、锂离子电池等,它们可以将化学能转化为电能。 都可用作燃料电池的燃料。 的燃烧热为。电解则可以将电能转化为化学能,电解饱和 NaCl 溶液可以得到,用电解法可制备消毒剂高铁酸钠。
      下列化学反应表示正确的是 A.铅蓄电池放电时的正极反应:
      B.一定条件下与的反应:
      C. 燃烧:
      D.电解饱和 NaCl 溶液:
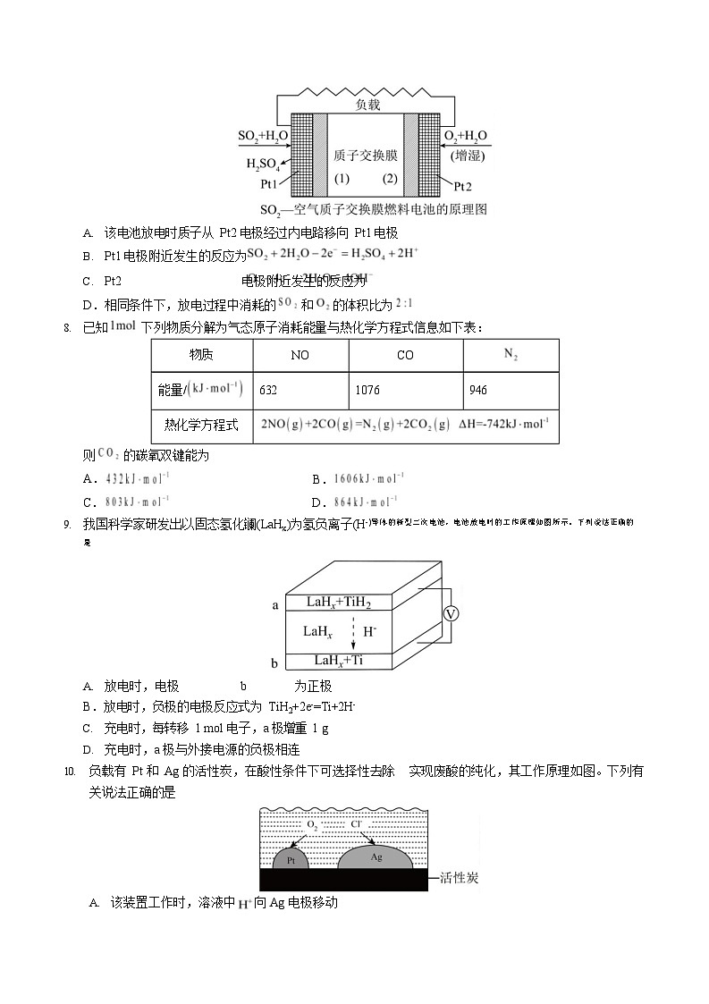
      二氧化硫—空气质子交换膜燃料电池实现了制硫酸、发电、环保三位一体的结合,原理如图所示。下列说法正确的是
      该电池放电时质子从 Pt2 电极经过内电路移向 Pt1 电极
      Pt1 电极附近发生的反应为
      Pt2 电极附近发生的反应为 D.相同条件下,放电过程中消耗的 和的体积比为
      物质
      NO
      CO
      能量/
      632
      1076
      946
      热化学方程式
      已知 下列物质分解为气态原子消耗能量与热化学方程式信息如下表:
      则 的碳氧双键能为
      A.
      B.
      C.D.
      我国科学家研发出以固态氢化镧(LaHx)为氢负离子(H-)导体的新型二次电池,电池放电时的工作原理如图所示。下列说法正确的是
      放电时,电极 b 为正极 B.放电时,负极的电极反应式为 TiH2+2e-=Ti+2H-
      充电时,每转移 1 ml 电子,a 极增重 1 g
      充电时,a 极与外接电源的负极相连
      负载有 Pt 和 Ag 的活性炭,在酸性条件下可选择性去除实现废酸的纯化,其工作原理如图。下列有关说法正确的是
      该装置工作时,溶液中向 Ag 电极移动
      Ag 电极上发生的反应为 C.若将废酸换成中性溶液,Pt 电极反应不变 D.当电路中转移 0.2ml 电子时,去除的质量为 3.55g
      11.已知:①C6H12O6(s) =2C2H5OH(l)+2CO2(g)ΔH1
      ② 6CO2(g)+6H2O(g) =C6H12O6(s)+6O2(g)ΔH2
      ③ 2H2O(g) =2H2(g)+O2(g)ΔH3
      ④ 2CO2(g)+6H2(g)=C2H5OH(l)+3H2O(g)ΔH4
      下列有关说法正确的是
      A.H2 的燃烧热为- B.反应②为放热反应
      标准状况下,反应②生成 1.12 L O2,转移的电子数为 0.1×6.02×1023 D.2ΔH4=ΔH1+ΔH2-6ΔH3
      和 CO 是环境污染性气体,可在催化剂表面转化为无害气体,其总反应为:
      ,有关化学反应的物质变化过程及能量变化过程分别如图甲、乙
      所示。下列说法正确的是
      为该反应的催化剂
      C.反应过程中只涉及极性键的断裂和形成
      D.、CO 的键能总和大于、的键能总和
      一种基于氯碱工艺的节能新工艺是将电解池与 NO—空气燃料电池相结合,可用于湿法冶铁的研究,工作原理如图所示。下列说法正确的是
      A.a 极为阳极,发生氧化反应
      B.阴极区溶液的 保持不变
      C.d 极为负极,其电极反应式为 D.理论上每生成 气体,可得到 2.8gFe
      第 II 卷(非选择题 共 61 分)
      二、非选择题:本题共 4 个小题,共 61 分。 14.(14 分)Ⅰ.中和反应的反应热测定
      已知:。
      将 50mL0.50ml/L 的盐酸与的 NaOH 溶液加入如图所示的装置中,测定中和反应的反应热。
      从实验装置图上看,量热器中缺少的一种仪器是(填仪器名称)。
      将量筒中的 NaOH 溶液倒入内筒中的正确操作是(填字母)。
      a.缓慢倒入 b.分少量多次倒入 c.一次性迅速倒入
      如果用 60mL0.50ml/L 盐酸与 50mL0.55ml/LNaOH 溶液进行反应,与上述实验相比,所求中和热应该(填“相等”或“不相等”)。
      若实验中多次测得中和热数值总是偏小,可能的原因是(答出一条即可)。
      Ⅱ.反应热的计算。
      乙烷、二甲醚燃烧热较大,可用作燃料,其燃烧过程中能量变化如图所示。
      图中 a、b、c 分别表示化学计量数,其中ml。 (6)写出表示二甲醚燃烧热的热化学方程式。
      (7)反应的。
      15.(16 分)高铁酸钾(K2FeO4)可做饮用水消毒剂。以废铁屑(表面带油污)为原料制备 K2FeO4 的流程如下:
      回答下列问题:
      高铁酸钾(K2FeO4)中 Fe 元素的化合价为。
      “碱洗”步骤的目的是。
      “沉铁”步骤加入 H2O2 溶液,其主要反应的离子方程式为。
      “过滤Ⅱ”步骤中滤渣的主要成分为(填化学式)。
      氧化步骤中生成 Na2FeO4 的化学方程式为。
      该流程中可以循环利用的物质是(填化学式)。
      Zn 和 K2FeO4 可以组成高铁电池,电池工作原理如下图所示,该电池负极的电极反应式为;放电时,K2FeO4 附近溶液 pH(填“增大”、“减小”或“不变”)。
      16.(15 分)电化学原理在探究物质性质和实际生产中应用广泛,据此回答下列问题。
      通过 SO2 传感器可监测大气中 SO2 的含量,其工作原理如图所示。
      ①固体电解质中 O2-向极移动(填“正”或“负”)。
      ②发生在 V2O5 电极的电极反应式:。
      人工光合系统装置,如图所示,可实现以 CO2 和 H2O 合成 CH4。下列说法不正确的是。
      A.该过程是将太阳能转化为化学能的过程 B.电池工作时,H+向 Cu 电极科动
      C.GaN 电极表面的电极反应式为 2H2O-4e-=O2↑+4H+
      D.反应 CO2+2H2O CH4+2O2 中每消耗 1mlCO2 转移 4mle- (3)某研究性学习小组设计了如图所示装置探究钢铁的腐蚀与防护。
      为防止金属 Fe 被腐蚀,可以采用下列(填装置序号)装置进行防护;装置③中总反应的离子方程式为。
      电镀在工业上有广泛的应用,可以镀锌、镀铜、镀金等。利用如图所示装置可以将铜牌变为银牌,即在铜牌表面电镀一层银,该电解池的阳极反应可表示为。
      已知存在反应:2+2H+=+H2O。用如图装置,以石墨作电极电解 Na2CrO4 溶液制备 Na2Cr2O7 溶液其转化原理可描述为。
      17.(16 分)捕集 CO2 的技术对解决全球温室效应意义重大。回答下列问题:
      国际空间站处理 CO2 的一个重要方法是将 CO2 还原,所涉及的反应方程式为:CO2(g)+4H2(g)═ CH4(g)+2H2O(g) ΔH=﹣270kJ•ml-1。
      几种化学键的键能如表所示:
      化学键
      C—HH—HH—OC=O
      键能/kJ•
      ml﹣1
      413
      436
      a
      745
      则 a=。
      将 CO2 还原为 CH4,是实现 CO2 资源化利用的有效途径之一,装置如图所示:
      ①H+的移动方向为(填“自左至右”或“自右至左”);d 电极的电极反应式为:。
      ②若电源为 CH3OH—O2—KOH 清洁燃料电池,当消耗 0.1ml CH3OH 燃料时,离子交换膜中通过 ml H+,该清洁燃料电池中的正极反应式为:。
      甲醇是一种可再生能源,由 CO2 制备甲醇的过程可能涉及的反应如下:反应Ⅰ:CO2(g)+3H2(g)═CH3OH(g)+H2O(g) ΔH1=﹣49.58kJ•ml-1
      反应Ⅱ:CO2(g)+H2(g)═CO(g)+H2O(g) ΔH2
      反应Ⅲ:CO(g)+2H2(g)═CH3OH(g) ΔH3=﹣90.77kJ•ml-1
      反应Ⅱ的 ΔH2=kJ•ml-1。
      利用太阳能光解 Fe3O4,制备的 FeO 用于还原 CO2 合成炭黑,可实现资源的再利用。其转化关系如图所示。过程Ⅱ反应的化学方程式是。
      2025-2026 学年高二化学上学期第一次月考卷
      (考试时间:75 分钟 试卷满分:100 分)
      注意事项:
      本试卷分第Ⅰ卷(选择题)和第Ⅱ卷(非选择题)两部分。答卷前,考生务必将自己的姓名、准考证号填写在答题卡上。
      回答第Ⅰ卷时,选出每小题答案后,用 2B 铅笔把答题卡上对应题目的答案标号涂黑。如需改动,用橡皮擦干净后,再选涂其他答案标号。写在本试卷上无效。
      回答第Ⅱ卷时,将答案写在答题卡上。写在本试卷上无效。
      测试范围:专题 1(苏教版 2019 选择性必修 1)
      难度系数:0.65
      考试结束后,将本试卷和答题卡一并交回。
      可能用到的相对原子质量:H 1C 12N 14O 16Na 23S 32Fe 56Cu 64
      第Ⅰ卷(选择题 共 39 分)
      一、选择题:本题共 13 个小题,每小题 3 分,共 39 分。在每小题给出的四个选项中,只有一项是符合题目要求的。
      下列诗词描述的变化中,放热反应和吸热反应都有发生的是 A.北宋:苏轼《石炭》中“投泥泼水愈光明,烁玉流金见精悍”描写了煤炭的性质 B.北宋王安石(元日》中“爆竹声中一岁除,春风送暖入屠苏”描述了春节的习俗 C.南宋辛弃疾《青玉案》中“东风夜放花千树,更吹落,星如雨”描述元宵夜焰火 D.明于谦《石灰吟》中“粉骨碎身浑不怕,要留清白在人间”用石灰石比拟报国志士
      【答案】A
      【解析】A.“投泥泼水愈光明,烁玉流金见精悍”涉及碳和 H2O 反应生成 CO 和氢气,属于吸热反应,CO和氢气燃烧是放热反应,即放热反应和吸热反应都有发生,A 正确;B.“爆竹声中一岁除,春风送暖入屠苏”中燃放烟花的过程中涉及物质的燃烧,燃烧过程发光发热,无吸热反应,B 错误;C.焰火利用了金属元素的焰色试验,是电子由较高激发态到较低激发态或基态跃迁时释放能量而产生的,是物理变化,过程中无吸热反应,C 错误;D.“粉骨碎身浑不怕,要留清白在人间”其中 CaO+H2O=Ca(OH)2、Ca (OH)2+CO2=CaCO3↓+H2O 均为放热反应,D 错误;故选 A。
      下列有关原电池、电解池的说法正确的是 A.原电池的两极一定是由活动性不同的两种金属组成 B.理论上说,任何能自发进行的氧化还原反应都可设计成原电池 C.将镁和铝用导线连接放入氢氧化钠溶液中组成原电池,镁电极作为负极
      D.在电解精炼铜装置中,粗铜为阳极材料,精铜为阴极材料,电解质溶液为溶液,电解一段时间后,溶液浓度不变
      【答案】B
      【解析】A.原电池的两极可以是两种活泼性不同的金属,也可以是金属和非金属,如铁和石墨在稀硫 酸中也能构成原电池,还可以都是金属铂或石墨,如氢氧燃料电池,A 错误;B.氧化还原反应中存在电子的转移,任何自发进行的氧化还原反应都可以设计成原电池,B 正确;C.NaOH 溶液与镁不反应,NaOH溶液与铝反应生成 Na[Al(OH)4]和 H2,铝电极作为负极,镁电极作为正极,C 错误;D.阳极粗铜中锌、镍、铜都会失去电子发生氧化反应,而阴极只有铜离子被还原为铜,这样会导致电解一段时间后,
      溶液浓度发生改变,D 错误;故选 B。
      保护钢铁有利于节约资源、保护环境,下列钢铁的保护方法中不正确的是
      铁栅栏上涂上油漆B.铁闸与直流电源正极相连
      C.轮船底部镶嵌锌块D.家用铁锅水洗后及时擦干
      【解析】A.铁栅栏上涂上油漆可以防止铁与碳形成原电池,有利于减缓铁栅栏的腐蚀,保护方法正确,故 A 不符合题意;B.与直流电源正极相连的铁闸做电解池的阳极,会加快铁闸的腐蚀,保护方法不正确,故 B 符合题意;C.轮船底部焊接锌块,铁锌在溶液中形成原电池,锌做原电池的负极被损耗,铁做正极被保护,保护方法正确,故 C 不符合题意;D.家用铁锅水洗后及时擦干可以防止铁与碳形成原电池,有利于减缓铁锅的腐蚀,保护方法正确,故 D 不符合题意;故选:B。
      4.接触法制硫酸生产中的关键工序是的催化氧化,该反应过程中能量变化如图所示,下列说法正确的
      【答案】B

      A.该反应的热化学方程式为: B.该反应断裂反应物中化学键消耗的能量比形成生成物中化学键放出的能量少 C.使用高效催化剂可使反应 的值增大
      D.
      【答案】B
      【解析】A.由图示可知该反应属于放热反应,则 ΔH 小于零,则该反应的热化学反应方程式为:
      ,故A 错误;B.该反应为放热反应,所以该反应断裂反应
      物中化学键消耗的能量比形成生成物中化学键放出的能量少,故 B 正确;C.催化剂只能降低反应物的活化能,不能改变反应的焓变,故C 错误;D.由图示可知该反应为放热反应,且产物为气态三氧化硫,
      由气态转化为固态需要放热,则 ΔH<-98 kJ·ml-1,故 D 错误。答案选B。
      下列实验装置或操作能达到实验目的的是
      图甲:用稀盐酸和 NaOH 溶液进行中和反应反应热的测定 B.图乙:验证镁片与稀盐酸反应放热
      C.图丙:制消毒液 D.图丁所示装置中桥墩与外加电源正极连接能的保桥墩不被腐蚀
      【答案】B
      【解析】A.图甲装置中少环形玻璃搅拌器,不能达到目的,A 错误;B.Ca(OH)2 的溶解度随温度升高而降低,若镁片与稀盐酸反应放热,饱和石灰水温度升高,会析出 Ca(OH)2,石灰水会变浑浊,可以达到实验目的,B 正确;C.在制消毒液中,下端碳棒应为阳极产生氯气,逸出过程中与下端阴极产生的氢氧化钠充分接触;但图中上端为阳极产生氯气,下端为阴极产生氢氧化钠和氢气,氯气与氢氧化钠不能充分接触,且产生的氢气与氯气接触易发生爆炸,不能达到目的,C 错误;D.桥墩与外加电源负极连接能确保桥墩不被腐蚀,使外接电源的阴极保护法,图丁所示装置中桥墩与正极相连,不能达到实验目的,D 错误;答案选 B。
      阅读下列材料,完成 6~7 题:
      电池有铅蓄电池、燃料电池(如电池)、锂离子电池等,它们可以将化学能转化为电能。 都可用作燃料电池的燃料。 的燃烧热为。电解则可以将电能转化为化学能,电解饱和 NaCl 溶液可以得到,用电解法可制备消毒剂高铁酸钠。
      下列化学反应表示正确的是
      铅蓄电池放电时的正极反应: B.一定条件下与的反应:
      燃烧:
      电解饱和 NaCl 溶液:
      【答案】B
      【解析】A.铅蓄电池中 Pb 为负极,PbO2 为正极,电解质为硫酸,所以放电时的正极反应:
      ,A 错误;B.一定条件下 与 发生价态归中反应生成
      N2 和水,化学方程式,B 正确;C.燃烧热是指 1ml 甲烷完全燃烧生成二氧化碳气体和液态水放出的热量:
      ,C 错误;D.选项中是电解的是熔融的氯化钠的离子方程式,电解饱和 NaCl 溶液
      生成氢氧化钠和氯气和氢气,故答案选 B。
      二氧化硫—空气质子交换膜燃料电池实现了制硫酸、发电、环保三位一体的结合,原理如图所示。下列说法正确的是
      该电池放电时质子从 Pt2 电极经过内电路移向 Pt1 电极
      Pt1 电极附近发生的反应为
      Pt2 电极附近发生的反应为
      相同条件下,放电过程中消耗的 和的体积比为
      【答案】D
      【解析】A.通 SO2 电极为负极,通氧气电极为正极,所以 Pt1 为负极 Pt2 为正极,该电池放电时质子移向正极,即从Pt1 电极经过内电路移向Pt2 电极,A 错误;B.Pt1 电极通入 SO2,SO2 在负极失电子生成,则电极反应为Pt1 电极附近发生的反应为,B 错误;C.Pt2 电极
      为 O2 得电子,环境为酸性环境,附近发生的反应为,C 错误;D.该电池的原理
      为二氧化硫与氧气的反应,即 2SO2+O2+2H2O=2H2SO4,放电过程中消耗的 和的体积比为,D正确;故答案选 D。
      已知下列物质分解为气态原子消耗能量与热化学方程式信息如下表:
      物质
      NO
      CO
      能量/
      632
      1076
      946
      热化学方程式
      则 的碳氧双键能为
      A.
      B.
      C.D.
      【答案】C
      【解析】1ml 下列物质分解为气态原子消耗能量即该物质的键能,设 CO2 的碳氧双键能为 x,由∆H=反应物的总键能-生成物的总键能=(2×632+2×1076)-(946+2×2x)= -742,解得 x=803,故选:C。
      我国科学家研发出以固态氢化镧(LaHx)为氢负离子(H-)导体的新型二次电池,电池放电时的工作原理如图所示。下列说法正确的是
      放电时,电极 b 为正极 B.放电时,负极的电极反应式为 TiH2+2e-=Ti+2H-
      充电时,每转移 1 ml 电子,a 极增重 1 g
      充电时,a 极与外接电源的负极相连
      【答案】C
      【解析】该装置为化学电源,根据放电时,H-由 a 极移向 b 极,依据原电池工作原理,阴离子向负极移动,即电极 b 为负极,负极反应式为 2H--2e-=H2↑,电极 a 正极,正极反应式为 TiH2+2e-=Ti+2H-。A.原电池中,阴离子移向负极,由图可知,H-移向b 极,故 b 极为负极,A 错误;B.b 为负极,负极反应式为 2H--2e-=H2↑,B 错误;C.每转移 1ml 电子,a 极增加 1mlH,则 a 极增重 1ml×1g/ml=1g,C 正确; D.充电时,a 极与外接电源的正极相连,D 错误;故选 C。
      负载有 Pt 和Ag 的活性炭,在酸性条件下可选择性去除 实现废酸的纯化,其工作原理如图。下列有关说法正确的是
      该装置工作时,溶液中向 Ag 电极移动
      Ag 电极上发生的反应为 C.若将废酸换成中性溶液,Pt 电极反应不变 D.当电路中转移 0.2ml 电子时,去除 的质量为 3.55g
      【答案】B
      【解析】负载有Pt 和Ag 的活性炭,在酸性电解质中构成原电池,Ag 的活泼性大于Pt,Ag 是负极,负极发生反应,Pt 是正极,正极发生反应 。A.该装置工作时,阳离子向正极移动,溶液中向Pt 电极移动,故A 错误;B.Ag 是负极,负极失电子发生氧化反应, Ag 电极上发生的反应为,故B 正确;C.若将废酸换成中性溶液,Pt 电极反应变为
      ,故 C 错误; D.根据 ,当电路中转移 0.2ml 电子时,去除 的质量为 7.1g,故 D 错误;选 B。
      11.已知:①C6H12O6(s) =2C2H5OH(l)+2CO2(g)ΔH1
      ② 6CO2(g)+6H2O(g) =C6H12O6(s)+6O2(g)ΔH2
      ③ 2H2O(g) =2H2(g)+O2(g)ΔH3
      ④ 2CO2(g)+6H2(g)=C2H5OH(l)+3H2O(g)ΔH4
      下列有关说法正确的是
      A.H2 的燃烧热为- B.反应②为放热反应
      标准状况下,反应②生成 1.12 L O2,转移的电子数为 0.1×6.02×1023 D.2ΔH4=ΔH1+ΔH2-6ΔH3
      【答案】D
      【解析】A.根据 2H2O(g) =2H2(g)+O2(g)反应可知,H2(g)+O2(g)=H2O(g) ,∆H=ΔH3,但是氢气的 燃烧热指的是生成液态水,所以,∆H=ΔH3,不是氢气的燃烧热,A 错误;B.反应②6CO2 (g)+6H2O(g) =C6H12O6(s)+6O2(g)为光合作用的反应,该反应是吸热反应,B 错误;C.反应②每生成 6mlO2
      转移电子 24ml,则在标准状况下,生成 1.12LO2即,转移电子数为0.2×6.02×1023,
      C 错误;D.根据盖斯定律:反应 2×④=①+②-6×③,得反应 4CO2(g)+12H2(g)=2C2H5OH(l)+6H2O(g)
      2ΔH4=ΔH1+ΔH2-6ΔH3,D 正确;正确选项 D。
      和 CO 是环境污染性气体,可在催化剂表面转化为无害气体,其总反应为:
      ,有关化学反应的物质变化过程及能量变化过程分别如图甲、乙
      所示。下列说法正确的是
      A.
      为该反应的催化剂
      B. C.反应过程中只涉及极性键的断裂和形成
      D.、CO 的键能总和大于 、的键能总和
      【答案】A
      【解析】A. 先消耗后生成,说明 为该反应的催化剂,故A 正确;B.根据盖斯定律:ΔH=ΔH1
      +ΔH2,ΔH=正反应活化能-逆反应活化能=Ea-Eb=-226kJ/ml,故 B 错误;C.反应过程中形成 N≡N,有非极性键的形成,故C 错误;D.该反应为放热反应,则N2O、CO 的键能总和小于 CO2、N2 的键能总和,故 D 错误;故选:A。
      一种基于氯碱工艺的节能新工艺是将电解池与 NO—空气燃料电池相结合,可用于湿法冶铁的研究,工作原理如图所示。下列说法正确的是
      A.a 极为阳极,发生氧化反应 B.阴极区溶液的 保持不变
      C.d 极为负极,其电极反应式为
      D.理论上每生成 气体,可得到 2.8gFe
      【答案】C
      【解析】NO—空气燃料电池中,通入 NO 的多孔碳棒d 电极为负极,通入O2 的多孔碳棒c 电极为正极,则 b 电极为阳极,b 电极的电极反应: ,a 电极为阴极,发生还原反应,Fe2O3 在碱性条件下转化为 Fe,电极反应:,中间为阳离子交换膜,Na+由阳极移向阴
      极,据此分析判断。A.结合分析可知,b 极为阳极,发生氧化反应,A 错误;B.结合分析可知,a 电极为阴极,发生还原反应,Fe2O3 在碱性条件下转化为 Fe,电极反应:,阴极区溶液中浓度逐渐升高,pH 增大,B 错误;C.结合分析可知,d 为负极,该电极 NO 失去电子,生成硝酸,电解质溶液为酸性,电极反应为: ,C 正确;D.结合分析可知,X 为氯气,则每生成 气体,转移 0.3ml 电子,结合阴极电极反应式
      可知,此时可以生成 0.1mlFe,质量为 5.6g,D 错误;故选 C。
      第 II 卷(非选择题 共 61 分)
      二、非选择题:本题共 4 个小题,共 61 分。
      14.(14 分)Ⅰ.中和反应的反应热测定
      已知:。
      将 50mL0.50ml/L 的盐酸与 的 NaOH 溶液加入如图所示的装置中,测定中和反应的反应热。
      从实验装置图上看,量热器中缺少的一种仪器是(填仪器名称)。
      将量筒中的 NaOH 溶液倒入内筒中的正确操作是(填字母)。
      a.缓慢倒入 b.分少量多次倒入 c.一次性迅速倒入
      如果用 60mL0.50ml/L 盐酸与 50mL0.55ml/LNaOH 溶液进行反应,与上述实验相比,所求中和热应该(填“相等”或“不相等”)。
      若实验中多次测得中和热数值总是偏小,可能的原因是(答出一条即可)。
      Ⅱ.反应热的计算。
      乙烷、二甲醚燃烧热较大,可用作燃料,其燃烧过程中能量变化如图所示。
      图中 a、b、c 分别表示化学计量数,其中ml。 (6)写出表示二甲醚燃烧热的热化学方程式。
      (7)反应的。
      【答案】(1)环形玻璃搅拌器(2 分)
      c(2 分)
      相等(2 分)
      装置保温、隔热效果差(量筒中的氢氧化钠溶液倒入小烧杯时动作迟缓或温度计测定 NaOH 溶液起始温度后直接插入稀 H2SO4 测温度)(2 分)
      (2 分)
      (2 分)
      (2 分)
      【解析】(1)从实验装置图上看,量热器中缺少环形玻璃搅拌器,故答案为:环形玻璃搅拌器;
      将量筒中的 NaOH 溶液倒入内筒中,实验过程中将 NaOH 溶液一次性快速倒入盛有盐酸的小烧杯中,防止热量损失,故答案为:c;
      中和热指在稀溶液中强酸和强碱发生中和反应生成 1ml 液态水时所释放的热量,中和热计算结果与用反应物多少没有关系,应相等,故答案为:相等;
      实验中热量散失,导致测得中和热数值总是偏小, 可能是装置保温、隔热效果差、量筒中的氢
      氧化钠溶液倒入小烧杯时动作迟缓、温度计测定 NaOH 溶液起始温度后直接插入稀 H2SO4 测温度,故答案为:装置保温、隔热效果差(量筒中的氢氧化钠溶液倒入小烧杯时动作迟缓或温度计测定 NaOH溶液起始温度后直接插入稀 H2SO4 测温度);
      根据原子守恒分析可知氢原子守恒,6a=2,a=,故答案为:;
      根据图象分析可知ml 二甲醚完全燃烧放热 485kJ,则 1ml 二甲醚完全燃烧放热=485kJ× 3=1455kJ,反应的热化学方程式为:,
      故答案为;
      根据图 a=可知,所以
      ,故答案为: 。
      15.(16 分)高铁酸钾(K2FeO4)可做饮用水消毒剂。以废铁屑(表面带油污)为原料制备 K2FeO4 的流程如下:
      回答下列问题:
      高铁酸钾(K2FeO4)中 Fe 元素的化合价为。
      “碱洗”步骤的目的是。
      “沉铁”步骤加入 H2O2 溶液,其主要反应的离子方程式为。
      “过滤Ⅱ”步骤中滤渣的主要成分为(填化学式)。
      氧化步骤中生成 Na2FeO4 的化学方程式为。
      该流程中可以循环利用的物质是(填化学式)。
      Zn 和 K2FeO4可以组成高铁电池,电池工作原理如下图所示,该电池负极的电极反应式为;放电时,K2FeO4 附近溶液 pH(填“增大”、“减小”或“不变”)。
      【答案】(1)+6(2 分)
      (2)除去废铁屑表面的油污(2 分) (3)Fe2++H2O2+2H+=2Fe3++2H2O(2 分) (4)Fe(OH)3(2 分)
      2Fe(OH)3+3NaClO+4NaOH=2Na2FeO4+3NaCl+5H2O(2 分)
      NaOH(2 分)
      Zn-2e- +2OH- =Zn(OH)2(2 分)增大(2 分)
      【解析】该工艺流程目的是制备高铁酸钾。废铁屑经过碱洗可以除去表面的油脂,经水洗后可除去一些可溶性杂质;酸溶后经过滤I 得滤渣和FeSO4 溶液,加过氧化氢和氢氧化钠溶液沉铁,经过滤II 得Fe (OH)3,Fe(OH)3 中加氢氧化钠和次氯酸钠溶液经过氧化工序可生成 Na2FeO4;在 Na2FeO4 溶液中加饱和 KOH 溶液,利用溶解度差异使 K2FeO4 晶体析出。(1)高铁酸钾(K2FeO4)中 K 为+1 价、O 为-2 价,设 Fe
      元素的化合价为 x,根据化合价代数和为 0:(+1)×2+x+(-2)×4=0,解得 x=+6,答案:+6;
      碳酸钠溶液显碱性可去除油污,碱洗的目的就是去除废铁屑表面的油污,答案:除去废铁屑表面的油污;
      双氧水具有较强的氧化性,可将亚铁离子氧化为铁离子,反应的离子方程式为 Fe2
      ++H2O2+2H+=2Fe3++2H2O,答案:Fe2++H2O2+2H+=2Fe3++2H2O;
      加入双氧水将亚铁离子氧化为铁离子,再加入氢氧化钠溶液可生成氢氧化铁沉淀,所以“过滤Ⅱ”步骤中滤渣的主要成分为 Fe(OH)3,答案:Fe(OH)3;
      氧化步骤中生成 Na2FeO4 的化学方程式为 2Fe(OH)3+3NaClO+4NaOH=2Na2FeO4+3NaCl+5H2O;
      由流程可知,制备过程中多次用到氢氧化钠,所以最终得到产物高铁酸钾同时生成的氢氧化钠可以循环利用,答案:NaOH;
      由图可知,Zn 作负极,负极反应式为 Zn-2e- +2OH- =Zn(OH)2;放电时,正极高铁酸根得电子生成氢氧化铁,电极反应式为:+4H2O+3e-=Fe(OH)3+5OH-,K2FeO4 附近溶液 pH 增大。
      16.(15 分)电化学原理在探究物质性质和实际生产中应用广泛,据此回答下列问题。
      通过 SO2 传感器可监测大气中 SO2 的含量,其工作原理如图所示。
      ①固体电解质中 O2-向极移动(填“正”或“负”)。
      ②发生在 V2O5 电极的电极反应式:。
      人工光合系统装置,如图所示,可实现以 CO2 和 H2O 合成 CH4。下列说法不正确的是。
      该过程是将太阳能转化为化学能的过程 B.电池工作时,H+向 Cu 电极科动
      GaN 电极表面的电极反应式为 2H2O-4e-=O2↑+4H+
      反应 CO2+2H2O CH4+2O2 中每消耗 1mlCO2 转移 4mle- (3)某研究性学习小组设计了如图所示装置探究钢铁的腐蚀与防护。
      为防止金属Fe 被腐蚀,可以采用下列(填装置序号)装置进行防护;装置③中总反应的离子方程式为。
      (4)电镀在工业上有广泛的应用,可以镀锌、镀铜、镀金等。利用如图所示装置可以将铜牌变为银牌,
      即在铜牌表面电镀一层银,该电解池的阳极反应可表示为。
      (5)已知存在反应:2+2H+=+H2O。用如图装置,以石墨作电极电解Na2CrO4 溶液制备 Na2Cr2O7
      SO2-2e-+2O2-=SO(2 分)
      溶液其转化原理可描述为。
      【答案】(1)负极(2 分)
      AD(2 分)
      ②③(2 分)2H2O+2Cl-Cl2↑+H2↑+2OH-(2 分)
      Ag-e-=Ag+(2 分)
      阳极反应式为 2H2O-4e-=O2↑+4H+,c(H+)增大,发生 2+2H+=+H2O(3 分)
      【解析】(1)①该装置为化学电源,根据原电池工作原理,阴离子向负极移动,即 O2-向负极移动,故答案为负极;
      ②根据①分析,Pt 电极作正极,V2O5 电极作负极,负极上失去电子,电极反应式为SO2-2e-+2O2-=SO,
      故答案为 SO2-2e-+2O2-=SO ;
      (2)A.根据图示可知,该装置将太阳能转化为电能和化学能,故 A 说法错误;
      根据电子移动方向,GaN 为负极,Cu 是正极,因此电池工作时,H+向 Cu 电极移动,故B 说法正确;
      根据装置图可知,GaN 电极表面的电极反应式为 2H2O-4e-=4H++O2↑,故 C 说法正确; D.根据反应方程式可知,每消耗 1mlCO2 转移 8mle-,故 D 说法错误;
      答案为 AD;
      ①中铁的金属性强于铜,铁作负极,被腐蚀,②锌的金属性强于铁,锌作负极,铁作正极,铁被保护;③有外接电源,铁作阴极,根据电解原理,铁被保护;因此②③装置可以防止铁被腐蚀;阳极
      电极反应式为 2Cl--2e-=Cl2↑,阴极反应式为 2H2O+2e-=H2↑+2OH-,总反应式为 2H2O+2Cl-Cl2↑+H2
      ↑+2OH-,故答案为②③;2H2O+2Cl-Cl2↑+H2↑+2OH-;
      在铜牌表面上电镀一层银,铜牌作阴极,银片作阳极,阳极反应式为Ag-e-=Ag+,故答案为Ag-e-=Ag
      +;
      根据装置图可知,右端电极为阳极,其电极反应式为 2H2O-4e-=O2↑+4H+,c(H+)增大,发生 2
      +2H+=+H2O,故答案为阳极反应式为 2H2O-4e-=O2↑+4H+,c(H+)增大,发生 2+2H+=+ H2O。
      17.(16 分)捕集 CO2 的技术对解决全球温室效应意义重大。回答下列问题:
      国际空间站处理 CO2 的一个重要方法是将 CO2 还原,所涉及的反应方程式为:CO2(g)+4H2(g)═CH4 (g)+2H2O(g) ΔH=﹣270kJ•ml-1。
      几种化学键的键能如表所示:
      化学键
      C—HH—HH—OC=O
      键能/kJ•
      ml﹣1
      413436a
      745
      则 a=。
      将 CO2 还原为 CH4,是实现 CO2 资源化利用的有效途径之一,装置如图所示:
      ①H+的移动方向为(填“自左至右”或“自右至左”);d 电极的电极反应式为:。
      ②若电源为 CH3OH—O2—KOH 清洁燃料电池,当消耗 0.1ml CH3OH 燃料时,离子交换膜中通过 ml H+,该清洁燃料电池中的正极反应式为: 。
      甲醇是一种可再生能源,由 CO2 制备甲醇的过程可能涉及的反应如下:反应Ⅰ:CO2(g)+3H2(g)═CH3OH(g)+H2O(g) ΔH1=﹣49.58kJ•ml-1
      反应Ⅱ:CO2(g)+H2(g)═CO(g)+H2O(g) ΔH2
      反应Ⅲ:CO(g)+2H2(g)═CH3OH(g) ΔH3=﹣90.77kJ•ml-1
      反应Ⅱ的 ΔH2=kJ•ml-1。
      利用太阳能光解 Fe3O4,制备的FeO 用于还原CO2 合成炭黑,可实现资源的再利用。其转化关系如图所示。过程Ⅱ反应的化学方程式是。
      【答案】(1)463(2 分)
      ①自左至右(2 分)CO2+8e-+8H+= CH4+2H2O(2 分)②0.6(2 分)O2+4e-+2H2O=4OH
      -(2 分)
      41.19(3 分)
      (3 分)
      【解析】(1)根据 反应物键能总和-生成物键能总和,则有:
      ,解得 。答
      案为: 。
      ①该装置有外加电源,属于电解池,右边电极是还原为 ,化合价降低,根据电解原理,右边电极为阴极,左边电极为阳极,应是自左至右移动; 电极反应式为
      。答案为:自左至右; 。
      ②当 甲醇生成二氧化碳气体,电子转移为 ,根据电荷守恒原则,离子交换膜中通过


      。通入氧气的电极为电池正极,得到电子,因为是在碱性情况下发生电极反应,所以正极反应式为: 。答案为: ; 。
      根据盖斯定律,
      答案为: 。
      根据转化关系可知,反应物是 6 ,产物是 ,方程式为:
      。答案为:。

      相关试卷

      2025-2026学年高二上学期第一次月考化学试卷(江苏):

      这是一份2025-2026学年高二上学期第一次月考化学试卷(江苏),共22页。试卷主要包含了65,8gFe,58kJ•ml-1等内容,欢迎下载使用。

      2025-2026学年高二上学期第一次月考化学试卷(苏教版):

      这是一份2025-2026学年高二上学期第一次月考化学试卷(苏教版),共30页。试卷主要包含了65,5Fe 56,4L等内容,欢迎下载使用。

      2025-2026学年高一上学期第一次月考化学试卷(江苏):

      这是一份2025-2026学年高一上学期第一次月考化学试卷(江苏),共20页。试卷主要包含了65,侯氏制碱法主要反应原理,关于物质分类正确的是,下列说法正确的是,完成下面有关计算等内容,欢迎下载使用。

      资料下载及使用帮助
      版权申诉
      • 1.电子资料成功下载后不支持退换,如发现资料有内容错误问题请联系客服,如若属实,我们会补偿您的损失
      • 2.压缩包下载后请先用软件解压,再使用对应软件打开;软件版本较低时请及时更新
      • 3.资料下载成功后可在60天以内免费重复下载
      版权申诉
      若您为此资料的原创作者,认为该资料内容侵犯了您的知识产权,请扫码添加我们的相关工作人员,我们尽可能的保护您的合法权益。
      入驻教习网,可获得资源免费推广曝光,还可获得多重现金奖励,申请 精品资源制作, 工作室入驻。
      版权申诉二维码
      欢迎来到教习网
      • 900万优选资源,让备课更轻松
      • 600万优选试题,支持自由组卷
      • 高质量可编辑,日均更新2000+
      • 百万教师选择,专业更值得信赖
      微信扫码注册
      手机号注册
      手机号码

      手机号格式错误

      手机验证码 获取验证码 获取验证码

      手机验证码已经成功发送,5分钟内有效

      设置密码

      6-20个字符,数字、字母或符号

      注册即视为同意教习网「注册协议」「隐私条款」
      QQ注册
      手机号注册
      微信注册

      注册成功

      返回
      顶部
      学业水平 高考一轮 高考二轮 高考真题 精选专题 初中月考 教师福利
      添加客服微信 获取1对1服务
      微信扫描添加客服
      Baidu
      map