


初中语文人教部编版(2024)七年级下册(2024)“蛟龙”探海教案设计
展开 这是一份初中语文人教部编版(2024)七年级下册(2024)“蛟龙”探海教案设计,共6页。
课题名称
《“蛟龙”探海》
课时
课
标
要
求
新课标中重点提出:“提⾼学⽣阅读能⼒的同时提升学⽣的情感态度价值观”,根据这点制定本课的学习目标如下。
内
容
与
学
情
分
析
内容分析
本单元以探险为主题,通过不同题材的学习,培养学⽣敢于探险的勇⽓、集体主义观念和为所热爱事业献⾝的崇⾼精神。本⽂具有很强的变现⼒,普通的词汇,平实的语⾔,读起来却惊⼼动魄,扣⼈⼼弦。
学习重点
浏览课文,训练阅读速度,把握主要内容。
结合语句,体会作者的思想感情,理解事件的重要意义。
学习难点
理解勇于探索、敢于创新的民族精神,激发科技报国的热忱。
学情分析
学习目标
浏览课文,训练阅读速度,把握主要内容、
结合语句,体会作者的思想感情,理解事件的重要意义。
理解勇于探索、敢于创新的民族精神,激发科技报国的热忱。
学生课前
准备工作
预习课文,查阅资料。读课文。
学习策略
(1)朗读教学法:这篇文章篇幅短小,语言凝练,故事生动有趣,反复的朗读可以起到很好的整体感知和快速进入课文的效果。
(2)圈点勾画法。对于古文的学习,其中的一个重难点就是字词句的音、义,学会圈点勾画,对于正确朗读和翻译整篇文章意义重大。
学习
环节
教师活动
学生活动
设计意图
落实目标
明确学习任务
任务一:速览·梳理深潜图谱
任务二:细品·解密精神内核
任务三:深探·破译命名深意
1、课前预习——要求1.了解蛟龙号
播放视频资料
2.字词储备
蛟( jiā)龙 憧憬( chōnɡ jǐnɡ) 蹒跚( pán shān) 蓦( mò)然 矗( chù)立 瞩( zhǔ)目
突袭(xí) 宏( hónɡ)图 绘( huì)声绘色 淋漓( lín lí)尽致 浩瀚( hàn)无际
波澜( lán)起伏 踌躇( chóu chú)满志 劈( pī)波斩( zhǎn)浪
蹒跚:腿脚不灵便,走路缓慢、摇摆的样子。
蓦然:突然,猛然。
绘声绘色:把人物的声音、神色都描绘出来了。形容叙述或描写生动逼真。
淋漓尽致:形容事情做得十分畅快或文章、谈话表达得十分详尽透彻。
踌躇满志:形容对自己取得的成就非常得意。
谈话带入情景,奠定感情基调。
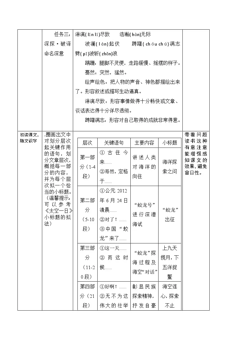
初读课文,随文识字
.圈画出文中对划分层次起关键作用的语句,划分文章层次,概括每一部分的内容,并为每个层次拟一个恰当的小标题。(温馨提示:可以参考《太空一日》小标题的拟法)
层次
关键语句
主要内容
小标题
第一部分(1-4段)
①古往今来
②蓦然,定格于
讲述人类对海洋的向往
海洋探索之问
第二部分(5-10段)
①公元2012年6月24日清晨
②对了!
③中国“蛟龙”来了
“蛟龙号”进行深潜海试
“蛟龙”出征
第三部分(11-20段)
①这一天
②而这时候
“蛟龙”探海过程及海空“对话”
上九天揽月,下五洋捉鳖
第四部分(21段)
①好啊!
②无不为这伟大的壮举感到骄傲和自豪!
彰显民族探索精神,抒发自豪之情
海空连心,探索不止
带着问题读书这种有意注意能增强感知课文的效果,避免盲目性。
再读课文,
概括文意
任务二:细品·解密精神内核
1.蛟龙是神话中的形象,为何用它命名深潜器?跳读课文,文中哪些描写能体现“蛟龙”的特点?
深探·破译命名深意
1.展示“天问”“天宫”“北斗”“玉兔”等国之重器的图片及简介,学生分组讨论其名称寓意。
细读文本,思考“蛟龙号”获得举国关注、世界瞩目的原因。(温馨提示:从命名、时间、地点、技术、难度、意义等角度回答)
预设:①命名寓意深刻:“蛟龙”蕴含丰富文化内涵,激发大众对深海探索的兴趣。
②试验时间特殊:2012年6月24日,“神舟”上天、“蛟龙”入海,见证双重奇迹。
③试验地点独特:在世界最深的海——马里亚纳海沟进行试验,凸显探索未知的勇气。
④技术自主创新:下潜至7000米深度,标志着我国掌握大深度载人深潜技术。
⑤试验难度极高:风雨突袭、海沟极深、挑战 7000米极限,试验困难重重。
⑥意义影响深远:创造深海探索奇迹,提升国家实力,凝聚民族自豪感。
预设:①她那宽阔而坚实的甲板上,高高矗立着一台类似龙门吊的设备,伸出两只长长的手臂,怀抱着红白相间的小鲸鱼一样的机器。机身上漆着一面鲜红的五星红旗和两个醒目的蓝色大字 ——“蛟龙”!
外形描写,“红白相间的小鲸鱼”,体现灵活性与力量感;五星红旗和“蛟龙”字样增添了它的威严,暗示其肩负的使命如同蛟龙般神圣而庄重。
②“向阳红09号”中国科学考察船迎风破浪,如定海神针般地停在着预定海域。
比喻,将“向阳红09号”比作定海神针,侧面体现出蛟龙号适应复杂环境的可靠特性和沉稳的掌控力。
③北京时间9时07分,话筒里传来了潜航员、主驾驶叶聪的声音:“这里是‘蛟龙’,这里是‘蛟龙’。我们已经坐底7020米!”
语言描写,体现出“蛟龙”强大的下潜能力,如同神话中蛟龙能深入深海,展现了它强大无畏、敢于挑战极限的特点。
小结:蛟龙号外形威严庄重;性能上可靠沉稳;精神上勇于探索。
2.小组合作,圈画富有表现力的语句,揣摩作者对“蛟龙号”的情感。
助读资料
天问:“天问”是中国行星探测任务名称,首次火星探测任务“天问一号”于2020年7月23日发射,开启火星探测之旅。它实现了通过一次任务完成火星环绕、着陆和巡视三大目标,让中国在行星探测领域迈入世界先进行列。“天问”源于屈原长诗《天问》,诗中屈原对天地万物、自然现象、神话传说等提出诸多疑问,体现对真理的不懈追求。
天宫:“天宫”是中国载人空间站,它运行在近地轨道,设计寿命达10年。其采用三舱“T”字构型,由核心舱“天和”、实验舱 I“问天”和实验舱 II“梦天”组成,可支持3-6人在轨驻留,能开展大规模空间科学实验与技术试验。“天宫”的命名源于中国古代神话传说。“天宫”又名“紫微宫”,是天帝居住的宫殿。
北斗:北斗卫星导航系统是中国自主建设、独立运行的全球卫星导航系统,由空间段、地面段和用户段组成,能为全球用户提供全天候、高精度的定位、导航和授时服务,在交通运输、农林渔业等诸多领域广泛应用。“北斗”名称源于北斗七星,古代人们依靠北斗七星在夜空中辨别方向。
玉兔:玉兔是中国首辆月球车的名字,随嫦娥三号成功登陆月球。它能适应月球恶劣环境,在月面开展巡视探测,携带多种科学探测仪器,获取了宝贵的月球表面数据。“玉兔” 源自中国古代神话嫦娥奔月中月宫里捣药的玉兔形象。神话里玉兔陪伴嫦娥居住在月宫,是美好、祥瑞的象征。
结合《蛟龙探海》内容和助读资料,总结“蛟龙”的寓意。(可作为课后作业)
要求:①寓意需结合《“蛟龙”探海》一文的文本内容。
②能够体现“蛟龙号”对我国科技进步、民族精神传承的重要意义。
助读资料
在中国传统文化中,龙是一种神秘而强大的生物,被视为海洋的主宰。蛟龙作为龙的一种,更是具备强大的力量和深入深海的能力。古人认为蛟龙能兴云布雨、翻江倒海,自由穿梭于波涛汹涌的深海之中。示例:“蛟龙”作为中国载人深潜器的名称,承载着深厚的文化意蕴与时代精神。
“蛟龙”为中华文化中掌控深海的神兽,象征力量与征服,“蛟龙号”迎风破浪,如定海神针隐喻我国突破深海禁区的雄心。(文化意蕴)
“蛟龙”寓意着我国凭借强大的科技实力,像蛟龙深入海底一样,突破深海的重重困难,抵达海洋深处,探索未知。(科技进步)
“蛟龙”也象征着中华民族不断进取、勇于突破的精神,在科技发展的征程中一飞冲天,实现民族复兴的伟大梦想。(精神传承)
引导学生把握结构、概括文章主要内容。
归纳总结
深化情感
“蛟龙号”成功坐底7020米,不仅是技术上的重大突破,更承载着深厚意义。它彰显了我国科技实力的提升;体现出科研人员勇于挑战、精益求精的精神。这启示我们,在学习与生活中,面对困难不能退缩,要像 “蛟龙号” 一样勇敢突破。只要有坚定的信念和不懈的努力,就能够攻克难关,实现自己的“深潜”梦想,为个人成长和国家发展贡献力量。
板书设计
相关教案
这是一份初中语文人教部编版(2024)七年级下册(2024)“蛟龙”探海教案设计,共6页。
这是一份初中语文人教部编版(2024)七年级下册(2024)“蛟龙”探海教学设计,共5页。
这是一份初中语文“蛟龙”探海教案,共9页。教案主要包含了教学目标,教学过程等内容,欢迎下载使用。

相关教案 更多
- 1.电子资料成功下载后不支持退换,如发现资料有内容错误问题请联系客服,如若属实,我们会补偿您的损失
- 2.压缩包下载后请先用软件解压,再使用对应软件打开;软件版本较低时请及时更新
- 3.资料下载成功后可在60天以内免费重复下载
免费领取教师福利 






.png)





