初中音乐人音版(2024)七年级上册(2024)青年友谊圆舞曲优质教案设计
展开
这是一份初中音乐人音版(2024)七年级上册(2024)青年友谊圆舞曲优质教案设计,共4页。教案主要包含了作品新授,作者及作品相关介绍,课堂延伸等内容,欢迎下载使用。
课程基本信息
学科
初中音乐
年级
七年级
学期
秋季
课题
《钢铁洪流进行曲》
教科书
书 名:艺术音乐(简谱)教材
出版社:人民音乐出版社 出版日期:2024年7月
教学目标
1.通过情境式分层聆听,感知乐曲形象及速度、力度、节奏等音乐要素,建立音乐与军事文化的联觉认知。
2.能运用律动表现各段音乐特征,准确演绎复三部曲式的情绪递进。
3.结合阅兵创作背景及场景,感悟中国人民解放军的自豪之情与新时代的强军文化。
教学内容
教学重点:通过音乐要素感受主题a表现的音乐形象。
教学难点:用音乐律动的方式表现各主题的音乐特征。
教学过程
情景导入
1.情景创设。师:同学们,今天让我们一起回到2019年国庆70周年的天安门阅兵现场。
2.播放天安门广场阅兵开幕式视频片段。
(设计意图:这一环节的设计将学生带入庄严、宏大的阅兵情境中,不仅能唤醒学生对重大历史时刻的记忆,还能有效激发学生的民族自豪感与爱国情怀,从而调动学生对本节课音乐学习的兴趣与热情,为后续深入学习营造良好的情感氛围。)
二、作品新授
(一)聆听A段主题a
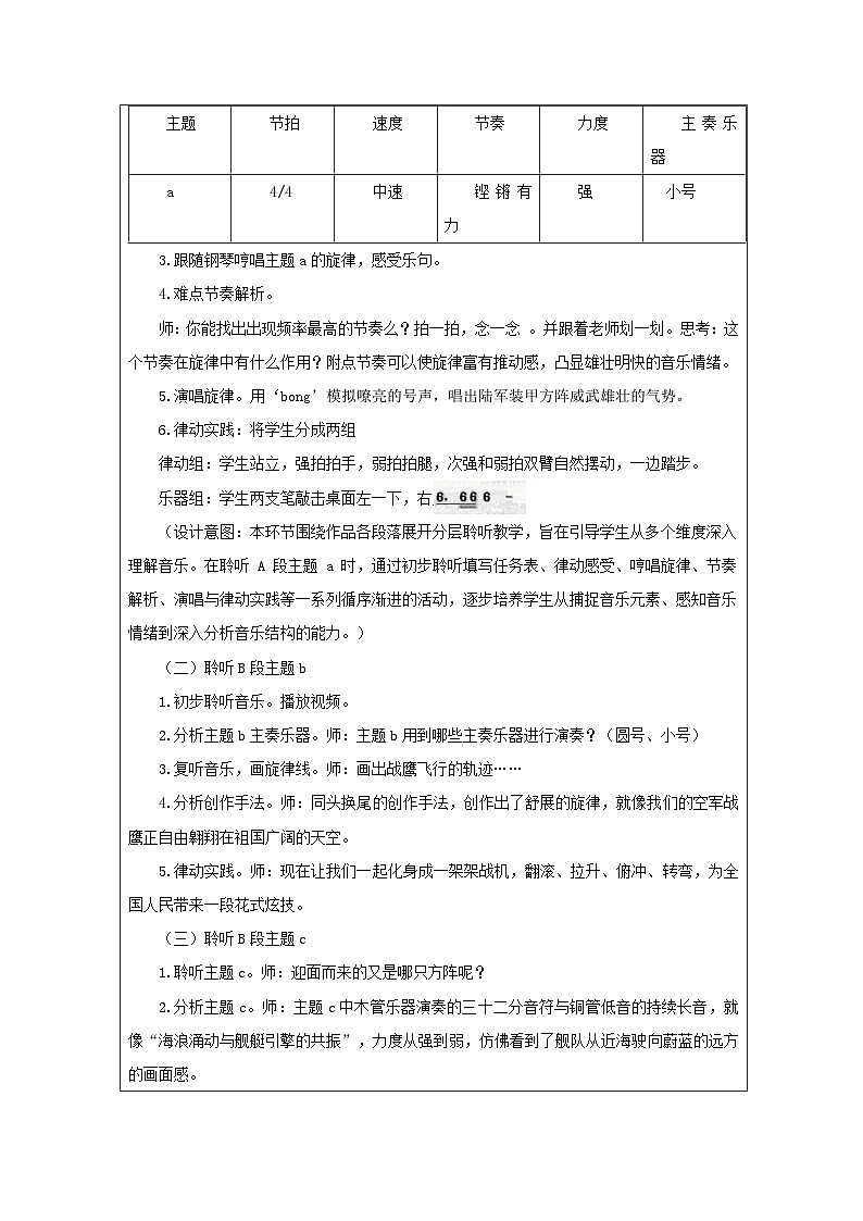
1.初步聆听音乐。将自己的第一印象写在任务表一上(选择1-2完成即可)。
主题
节拍
速度
节奏
力度
乐器
a
2.律动感受音乐。
(1)播放律动视频。师:现在跟着视频的动作,用身体去‘触摸’这段音乐的脉搏。
(2)补充完整任务表一。
主题
节拍
速度
节奏
力度
主奏乐器
a
4/4
中速
铿锵有力
强
小号
3.跟随钢琴哼唱主题a的旋律,感受乐句。
4.难点节奏解析。
师:你能找出出现频率最高的节奏么?拍一拍,念一念 。并跟着老师划一划。思考:这个节奏在旋律中有什么作用?附点节奏可以使旋律富有推动感,凸显雄壮明快的音乐情绪。
5.演唱旋律。用‘bng’模拟嘹亮的号声,唱出陆军装甲方阵威武雄壮的气势。
6.律动实践:将学生分成两组
律动组:学生站立,强拍拍手,弱拍拍腿,次强和弱拍双臂自然摆动,一边踏步。
乐器组:学生两支笔敲击桌面左一下,右三下
(设计意图:本环节围绕作品各段落展开分层聆听教学,旨在引导学生从多个维度深入理解音乐。在聆听 A 段主题 a 时,通过初步聆听填写任务表、律动感受、哼唱旋律、节奏解析、演唱与律动实践等一系列循序渐进的活动,逐步培养学生从捕捉音乐元素、感知音乐情绪到深入分析音乐结构的能力。)
(二)聆听B段主题b
1.初步聆听音乐。播放视频。
2.分析主题b主奏乐器。师:主题b用到哪些主奏乐器进行演奏?(圆号、小号)
3.复听音乐,画旋律线。师:画出战鹰飞行的轨迹……
4.分析创作手法。师:同头换尾的创作手法,创作出了舒展的旋律,就像我们的空军战鹰正自由翱翔在祖国广阔的天空。
5.律动实践。师:现在让我们一起化身成一架架战机,翻滚、拉升、俯冲、转弯,为全国人民带来一段花式炫技。
(三)聆听B段主题c
1.聆听主题c。师:迎面而来的又是哪只方阵呢?
2.分析主题c。师:主题c中木管乐器演奏的三十二分音符与铜管低音的持续长音,就像“海浪涌动与舰艇引擎的共振”,力度从强到弱,仿佛看到了舰队从近海驶向蔚蓝的远方的画面感。
3.律动实践。师:让我一起跟随音乐破浪前行。
(设计意图:聆听 B 段主题 b 和主题 c 时,分别从主奏乐器分析、旋律线绘制、创作手法解读及律动实践等角度,引导学生关注乐器音色、旋律形态、创作技巧对音乐风格与意境营造的影响。)
(四)聆听再现段 A’
1.聆听再现段A’。师:这段旋律与的哪一段旋律相似?又有什么变化呢?
2.分析再现段A’。师:对比主题a,A’段在主题a小号主奏的基础上配器进行了叠加,全体铜管乐队进行大合奏,整个场面变得更加宏大,就像三军将士在天安门广场胜利会师。(设计意图:在聆听再现段 A’和完整聆听全曲过程中,引导学生对比分析段落异同。)
(五)完整聆听
1.完整聆听全曲。
2.同时完成任务单二。
曲式结构
A
B
A’
主题辨析
主奏乐器
3.分析曲式结构。《钢铁洪流进行曲》是复三部曲式结构的作品。
(设计意图:填写任务单梳理曲式结构与音乐要素,让学生从局部到整体把握作品,理解复三部曲式结构特点,形成对作品完整的认知,提升学生音乐分析与归纳总结的能力。)
三、作者及作品相关介绍
四、课堂延伸
课后作业一:
选择题:
1.《钢铁洪流进行曲》是一个_________结构的作品。
A.奏鸣曲式 B.回旋曲式 C.复三部曲式 D.变奏曲式
2.《钢铁洪流进行曲》主题a的情绪是______的。
A.抒情优美的 B.欢快活泼的 C.明快雄壮的 D.忧伤的
课后作业二:
以小组为单位对主题a进行律动创作。
课后作业三:
观看《钢铁洪流进行曲》的合唱版,并学会演唱主题a。
相关教案
这是一份初中音乐人音版(2024)七年级上册(2024)中国人民志愿军战歌教学设计,共4页。教案主要包含了热身激趣 导入新课,学唱歌曲 深度感受,四乐句突出保持音,轮唱,总结回顾 延伸学习等内容,欢迎下载使用。
这是一份初中音乐人音版(2024)七年级上册(2024)中国进行曲教学设计,共3页。教案主要包含了导入,分段聆听,小结等内容,欢迎下载使用。
这是一份初中音乐人音版(2024)七年级上册(2024)军队进行曲教学设计,共3页。教案主要包含了情境激趣,感知军乐特质,介绍作品及创作背景,文化升华,课堂小结等内容,欢迎下载使用。
相关教案 更多
- 1.电子资料成功下载后不支持退换,如发现资料有内容错误问题请联系客服,如若属实,我们会补偿您的损失
- 2.压缩包下载后请先用软件解压,再使用对应软件打开;软件版本较低时请及时更新
- 3.资料下载成功后可在60天以内免费重复下载
免费领取教师福利

