


青海省2025年中考英语真题附同步解析答案
展开 这是一份青海省2025年中考英语真题附同步解析答案,共15页。试卷主要包含了完形填空,补全对话,阅读匹配,情境表达,语篇填空,任务阅读,书面表达等内容,欢迎下载使用。
一、完形填空(共10小题,每小题1分,满分10分)
根据短文内容,从A、B、C三个选项中选出一个能填入相应空格内的最佳答案。
Mr. Li is a teacher wh grew up in the cuntryside in Qinghai. He learned 1. useful living skills when he was a child. He didn't understand what they gave t him until he became an adult.
In his hmetwn, peple like eating different 2. f ndles, such as beaf ndles and fried ndles. The 3. skill he learned was making ndles when he was 10. He thught it wuld be easy, because he ften 4. his mm d it— just mix water and flur(面粉). At the beginning, he culdn't d it well. But as he kept trying, he learned the right methds. Later, he cked 5. dishes like dumplings. He has fallen in lve with cking because it can 6. happiness t his family. And it is a gd way t relax.
Thanks t 7. cking skills, he lives a better life. T keep fit and enjy the 8. time, he cks meals instead f rdering takeaway. He is 9. prud that his family lve every dish he cked.
He is glad t knw 10. nw have labr educatin(劳动教育) at schl in China. These practical skills will help them a lt in the future.
1.A. smeB. anyC. n
2.A. sizesB. clrsC. kinds
3.A. neB. firstC. nce
4.A. smelledB. tastedC. saw
5.A. antherB. therC. thers
6.A. brrwB. buyC. bring
7.A. hisB. itsC. her
8.A. writingB. ckingC. drawing
9.A. quiteB. hardlyC. ludly
10.A. friendsB. studentsC. wrkers
【答案】1.A;2.C;3.B;4.C;5.B;6.C;7.A;8.B;9.A;10.B
【解析】【分析】这篇文章讲述了来自青海农村的李老师自幼习得制作面条等生活技能,成年后通过烹饪为家人带来幸福并改善生活,如今他因中国学校开展劳动教育而感到欣慰,认为这些技能将使学生受益终身。
【点评】考查完形填空。特别注意文章的首尾句,因为它们往往包含文章的主题或总结性信息,对于理解全文至关重要。
1.句意:他小时候学过一些有用的生活技能。A.sme(一些,用于肯定句);B.any(一些,用于否定句或疑问句);C.n(没有)。结合语境可知,此处指"学过一些技能",文章为肯定句,"sme(一些)"符合题意,故选A。
2.句意:在他的家乡,人们喜欢吃不同种类的面条,比如牛肉面和炒面。A.sizes(尺寸);B.clrs(颜色);C.kinds(种类)。根据"such as beef ndles and fried ndles"(比如牛肉面和炒面)可知,指不同"种类"的面条,"kinds(种类)"符合,故选C。
3.句意:他10岁时学到的第一个技能是做面条。A.ne(一个,基数词);B.first(第一,序数词);C.nce(曾经)。根据句意可知,此处表示"第一个技能",需用序数词"first",故选B。
4.句意:他认为这会很容易,因为他经常看见妈妈做——就是把水和面粉混合起来。A.smelled(闻);B.tasted(尝);C.saw(看见)。根据"just mix water and flur"(就是把水和面粉混合起来)结合常识可知,此处是"看见"妈妈做,"saw(看见)"符合,故选C。
5.句意:后来,他做了其他菜,比如饺子。A.anther(另一个,后接单数名词);B.ther(其他的,后接复数名词);C.thers(其他东西,后不接名词)。"dishes"是复数名词,用不定代词"ther"修饰,故选B。
6.句意:他爱上了烹饪,因为它能给家人带来快乐。A.brrw(借);B.buy(买);C.bring(带来)。根据常识以及上下文可知,烹饪给家人"带来"快乐,"bring(带来)"符合语境,故选C。
7.句意:多亏了他的烹饪技能,他过着更好的生活。A.his(他的);B.its(它的);C.her(她的)。主语是"he",对应的形容词性物主代词是"his",修饰名词"cking skills",故选A。
8.句意:为了保持健康和享受烹饪时光,他做饭而不是点外卖。A.writing(写作);B.cking(烹饪);C.drawing(绘画)。前文围绕"cking"展开,所以此处指"烹饪时光","cking"符合题意,故选B。
9.句意:他相当自豪,因为他的家人喜欢他做的每一道菜。A.quite(相当);B.hardly(几乎不);C.ludly(大声地)。根据语境可知,"quite prud"(相当自豪)符合语境,表达肯定态度,故选A。
10.句意:他很高兴知道现在中国的学生在学校有劳动教育。A.friends(朋友);B.students(学生);C.wrkers(工人)。根据"at schl"(在学校)提可知,对象是"students"(学生),故选B。
二、阅读理解(共15小题,每小题2分,满分30分)阅读下面三篇材料,从每题所给的A、 B、 C三个选项中,选出最佳答案。
阅读下面材料,从每题所给的A、 B、 C三个选项中,选出最佳答案。
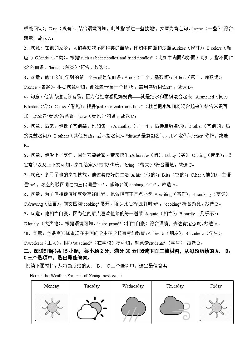
Here is the Weather Frecast f Xining next week.
11.What is the temperature n Thursday?
A.24℃.B.25℃.C.21℃.
12.Which tw days are sunny?
A.Mnday and Tuesday.
B.Mnday and Friday.
C.Wednesday and Friday.
13.Hw des the weather change frm Mnday t Wednesday?
A.Gets warmer.B.Stays sunny.C.Gets clder.
14.What des the underlined wrds "scattered shwers" mean in the chart?
A.Heavy snw.B.Shrt rain.C.Strng sunshine.
15.Accrding t the Weather Frecast, what will peple nt d in Xining next week?
A.Make a snwman.B.Take a walk.C.G shpping.
【答案】11.C
12.B
13.C
14.B
15.A
【解析】【分析】文章是西宁下周的天气预报,包含周一至周五的天气状况和温度。
【点评】考查阅读理解。根据问题从图表中查找对应信息,结合词义猜测和推理得出答案。
11.细节理解题。根据天气预报图表中"Thursday"对应的温度"21℃"可知,周四的温度是21℃。故选C。
12.细节理解题。根据图表中"Mnday"对应的天气"sunny(晴朗的)"和"Friday"对应的天气"sunshine again(又见阳光)"可知,周一和周五是晴天。故选B。
13.推理判断题。根据图表中周一温度"28℃"、周二"25℃"、周三"20℃"可知,从周一到周三天气越来越冷。故选C。
14.词义猜测题。根据"scattered shwers"结合天气预报语境可知,此处指的是"零星阵雨",即短暂的降雨,与"Shrt rain"意思相近。故选B。
15.推理判断题。根据天气预报图表可知,下周西宁最低温度20℃,没有雪,所以人们不会堆雪人;散步和购物在适宜的天气下都可以进行。故选A。
阅读下面材料,从每题所给的A、 B、 C三个选项中,选出最佳答案。
Different cuntries have different custms abut gifts.
As an exchange student(交换生) studying in China, I've knwn mre interesting differences frm my cuntry, the UK. Fr example, peple ften give fruits and milk fr their friends and relatives in China. In my cuntry, they are usually fr patients in hspitals.
Mre western peple pen their gifts at nce, althugh nt in places like Germany. It's als imprtant t take ff the price tag(标签) befre giving the gift.
What will yu d if yu dn't like yur gift? In Spain, in rder nt t hurt the persn's feelings, yu still need t say yu lve the gift. But if there is the receipt(收据) inside the gift, that means yu can change it fr smething else.
Please remember: The thught is mre valuable than the size r the price f the gift.
16.Where des the exchange student cme frm?
A.Spain.B.The UK.C.Germany.
17.What will German d when they receive a gift?
A.They will nt pen it right away.
B.They will take ff the price tag.
C.They will pen it right away.
18.Althugh the Spanish dn't lve the gift, why d they still say they lve it?
A.T give it t thers.
B.T care fr the persn's feelings.
C.T change it fr smething else.
19.Accrding t the passage, what is the mst valuable f a gift?
A.The size.B.The price.C.The thught.
20.Which can be the best title fr the passage?
A.Different Gift Custms.
B.An Exchange Student's Life.
C.An Expensive Gift.
【答案】16.B
17.A
18.B
19.C
20.A
【解析】【分析】文章介绍了不同国家在礼物方面的不同习俗,包括中国与英国的差异、礼物的打开方式、收到不喜欢的礼物时的做法等。
【点评】考查阅读理解。结合问题定位原文细节,根据全文主旨选择标题。
16.细节理解题。根据"As an exchange student studying in China, I've knwn mre interesting differences frm my cuntry, the UK."(作为一名在中国学习的交换生,我从我的国家——英国了解到了更多有趣的差异。)可知,交换生来自英国。故选B。
17.推理判断题。根据"Mre western peple pen their gifts at nce, althugh nt in places like Germany."(更多的西方人会立刻打开礼物,尽管在德国等地不是这样。)可知,德国人不会马上打开礼物。故选A。
18.细节理解题。根据"In Spain, in rder nt t hurt the persn's feelings, yu still need t say yu lve the gift."(在西班牙,为了不伤害对方的感情,你仍然需要说你喜欢这个礼物。)可知,西班牙人这样做是为了顾及对方的感受。故选B。
19.细节理解题。根据"The thught is mre valuable than the size r the price f the gift."(心意比礼物的大小或价格更珍贵。)可知,礼物最珍贵的是心意。故选C。
20.标题选择题。分析文章内容可知,文章围绕不同国家关于礼物的不同习俗展开,A选项"不同的礼物习俗"最能概括全文。故选A。
阅读下面材料,从每题所给的A、 B、 C三个选项中,选出最佳答案。
D yu knw AI(Artificial Intelligence人工智能)? Have yu ever used it fr wrking ut prblems? Recently, peple have been excited abut AI mdels.
AI language mdel is gd at reasning and slving difficulties. It has great cmputering pwer(算力). It can break dwn prblems int simple steps, which helps peple understand clearly. What's mre, everyne is able t get a cpy f its cde(代码) easily. They can als change the cde t meet their wn needs.
Al can make life mre cnvenient in many ways. It is als like a clever friend fr students. It can guide them t study in a better way. Lin Ta is a schl by wh has made big prgress with the help f AI. AI can nt nly crrect and explain his study prblems, but als give him real-life examples. Besides, it is interesting t have cnversatins with AI rbts.
Hwever, AI isn't perfect. Smetimes it makes mistakes. It can nt d all the wrk fr peple, either. It's just a tl. Yur thinking is still imprtant.
21.Hw d peple feel abut AI?
A.Perfect.B.Plite.C.Excited.
22.What is AI gd at?
A.Slving difficulties.
B.Making mistakes.
C.Cpying the cde.
23.What d we knw frm paragraph 3?
A.AI helps students becme better.
B.The intrductin f AI.
C.Peple shuld use AI wisely.
24.Hw d yu understand "AI isn't perfect" ?
A.AI can d all the wrk.
B.AI smetimes makes mistakes.
C.Only AI can think deeply.
25.In which part f a magazine can yu prbably read this passage?
A.Art and Culture.
B.Sprts and Games.
C.Science and Technlgy.
【答案】21.C
22.A
23.A
24.B
25.C
【解析】【分析】文章介绍了人工智能的优势(擅长推理解决难题、算力强、代码易获取等)、在生活和学习中的应用,以及它的不完美之处(会出错、不能代替人类思考)。
【点评】考查阅读理解。针对问题从原文提取关键信息,结合文章主题判断所属杂志板块。
21.细节理解题。根据"Recently, peple have been excited abut AI mdels."(最近,人们对人工智能模型感到兴奋。)可知,人们对人工智能感到兴奋。故选C。
22.细节理解题。根据"AI language mdel is gd at reasning and slving difficulties."(人工智能语言模型擅长推理和解决难题。)可知,人工智能擅长解决困难。故选A。
23.细节理解题。根据第三段"It is als like a clever friend fr students. It can guide them t study in a better way. Lin Ta... has made big prgress with the help f AI."(它对学生来说也像一个聪明的朋友。它可以引导他们以更好的方式学习。林涛……在人工智能的帮助下取得了很大进步。)可知,人工智能帮助学生变得更好。故选A。
24.细节理解题。根据"Hwever, AI isn't perfect. Smetimes it makes mistakes."(然而,人工智能并不完美。有时它会出错。)可知,人工智能不完美是因为它有时会出错。故选B。
25.文章出处题。文章介绍的是人工智能,属于科技领域,所以可能在杂志的"科学与技术"部分读到。故选C。
三、补全对话(共5小题,每小题2分,满分10分)
根据对话内容,从方框中选出能填入空白处的最佳选项。每个选项只使用一次,其中一项为多余项。
Li Wei is talking abut his study tur(研学旅行) with his friend Alice.
Alice: Hi, Li Wei. I heard yu had experienced a special study tur. 26.
Li Wei: It was wnderful.
Alice: Where did yu g?
Li Wei: 27. There was a brnze mirrr(铜镜) frm abut 1000 years ag still shining. It was a symbl f culture at that time, and the wisdm f ancient peple.
Alice: Unbelievable! 28.
Li Wei: Yes. There were als many beautiful earthen jars(陶罐). They were tls fr daily use.
Alice: Oh, I see. 29.
Li Wei: With my teachers and classmates, and we shared what we had learned in grups.
Alice: I hpe t have a chance t visit there. 30.
Li Wei: Yu are welcme.
【答案】26.B;27.A;28.E;29.C;30.D
【解析】【分析】李伟和朋友爱丽丝谈论他的研学旅行,爱丽丝询问了旅行的感受、地点、看到的东西、同行的人等,最后对李伟的分享表示感谢。
A.我去了青海博物馆。
B.怎么样?
C.你和谁一起去的?
D.谢谢分享。
E.还有别的吗?
F.你做了什么?
【点评】考查补全对话。阅读对话,理解对话的含义,结合上下文和选项判断合适的句子,使对话连贯完整。
26.根据下文" It was wnderful.(太棒了。)"可知,上文应是询问研学旅行怎么样,B项"它怎么样?"符合语境,故选B。
27.根据上文"Where did yu g?(你去哪里了?)"可知,下文应回答去的地方,A项"我去了青海博物馆。"符合语境,故选A。
28.根据下文"Yes. There were als many beautiful earthen jars.(是的。还有很多漂亮的陶罐。)"中的"Yes"和"als"可知,上文应是询问还有没有其他东西,E项"还有别的吗?"符合语境,故选E。
29.根据下文"With my teachers and classmates(和我的老师同学一起)"可知,上文应是询问和谁一起去的,C项"你和谁一起去的?"符合语境,故选C。
30.根据下文"Yu are welcme.(不客气。)"可知,上文应是表达感谢,D项"谢谢你的分享。"符合语境,故选D。
四、阅读匹配(共5小题,每小题2分,满分10分)
请阅读以下对五个情景的描述,将其与所给的图片相匹配。每个选项只能使用一次,其中一项为多余项。
A. B.
C. D.
E. F.
【答案】31.A;32.F;33.C;34.E;35.D
【解析】【分析】请阅读以下对五个情景的描述,将其与所给的图片相匹配。
A.拍她的背几次。
B.看一个医生,拍一次X片。
C.按压鼻子两侧。
D.清洁伤口,包扎它。
E.坐下,寻求帮助。
F.冷却手指,涂上烧伤膏。
【点评】考查任务型阅读。做题时结合原文和题目有针对性找出相关语句进行仔细分析,结合选项选出正确答案。
31.根据"At the family dinner table, Ma Li gt chked while chatting happily."(在家庭餐桌上,马丽开心聊天时被呛到了。)可知,此处是呛到场景,A选项"Hit her back several times"(拍她的背几次)是应对呛到的常见做法,符合情景,故选A。
32.根据"On a sunny weekend mrning, Li Ming gt burned when frying eggs in the kitchen."(在一个阳光明媚的周末早晨,李明在厨房煎鸡蛋时被烫伤了。)可知,此处是烫伤场景,F选项"Cl the finger Put n burn cream"(冷却手指,涂上烧伤膏)是处理烫伤的方式,符合情景,故选F。
33.根据"On the way t schl, Qian Lei had a nsebleed suddenly."(在上学路上,钱磊突然流鼻血了。)可知,此处是流鼻血场景,C选项"Press the sides f nse"(按压鼻子两侧)是应对流鼻血的方法,符合情景,故选C。
34.根据"After training fr 30 minutes, Wang Li felt dizzy and sick."(训练30分钟后,王丽感到头晕恶心。)可知,此处是头晕恶心场景,E选项"Sit dwn Ask fr help"(坐下,寻求帮助)符合头晕恶心时的应对,故选E。
35.根据"During the exciting vlleyball match, Li Wei hurt his arm while catching the ball."(在激烈的排球比赛中,李伟接球时伤到了手臂。)可知,此处是手臂受伤场景,D选项"Clean the cut Bandage it"(清洁伤口,包扎它)是处理手臂受伤的方式,符合情景,故选D。
五、情境表达(共5小题,每小题1分,满分5分)
根据图片提示, 结合文中情境, 从A、B、C三个选项中选出一个能填入相应空格内的最佳答案。
Many changes have taken place in Ma Li's hme these years. Her grandparents used paper maps fr travelling, 36. nw they prefer the Navigatin Apps(导航软件). They used 37. write letters. Nw they make vide calls. Her mm bught tickets 38. the statin befre. Nw she bks them n the phne. Thugh times change, sme things stay 39. same. Her mm still cks the recipes(食谱) frm her grandma. Her dad still tells the stries 40. children lve frm her grandpa. Thugh new tls make life easier, family lve never changes.
36.A. sB. becauseC. but
37.A. tB. byC. fr
38.A. ffB. atC. with
39.A. aB. theC. an
40.A. whB. whereC. that
【答案】36.C;37.A;38.B;39.B;40.C
【解析】【分析】这篇文章讲述了马丽家中多年来发生的诸多变化。
【点评】考查完形填空。在填空过程中,利用所学的语法和词汇知识,如时态、语态、主谓一致、固定搭配等,帮助判断正确答案。
36.句意:她的祖父母过去旅行时用纸质地图,但现在他们更喜欢导航软件。A.s(所以,表结果);B.because(因为,表原因);C.but(但是,表转折)。根据句意可知,"used paper maps"(用纸质地图)和"prefer the Navigatin Apps"(更喜欢导航软件)之间是转折关系,用转折连词"but"连接,故选C。
37.句意:他们过去常常写信。A.t(构成"used t d sth.",意为"过去常常做某事");B.by(通过);C.fr(为了)。"used t write letters"是固定搭配,意为"过去常常写信",故选A。
38.句意:她妈妈以前在车站买票。A.ff(离开);B.at(在……,用于小地点前);C.with(和……一起)。"at the statin"是固定短语,意为"在车站",故选B。
39.句意:尽管时代变迁,有些事情保持不变。A.a(不定冠词,表泛指);B.the(定冠词,表特指);C.an(不定冠词,用于元音音素开头的单词前)。"the same"是固定搭配,意为"相同的;不变的",故选B。
40.句意:她爸爸仍然讲孩子们喜欢的来自她爷爷的故事。A.wh(关系代词,指人);B.where(关系副词,指地点);C.that(关系代词,指物或人)。分析句子结构可知,本句为定语从句。先行词"stries"(故事)是物,在定语从句中作宾语,用关系词"that"连接,故选C。
六、语篇填空(共10小题,每小题1分,满分10分)
阅读下面短文,在空白处填入一个恰当的单词或用括号内所给单词的适当形式填空。
This year is the "Weight Management Year"(体重管理年). Mre and mre peple want t knw hw t keep healthy. Experts list sme ways.
Healthy fd is necessary. We need t eat what we need rather than what we like. Whle-grain fds (全谷物), fresh fruit 41. vegetables keep peple lively. Dn't frget 42. (drink) enugh water.
Exercise is a gd chice. Exercise can make bdies 43. (strng). Fr example, walking, hiking and jgging are gd fr 44. (we). We'd better exercise n less than ne hur a day.
Sleeping well is anther key. If yu dn't want t feel 45. (sleep) in the daytime, then yu need t g t bed early and get 46. early. Sleeping well helps t fcus better. Students are suppsed t sleep at least fr nine 47. (hur) every night.
Being psitive(积极的) matters. When yu are stressed and nervus, why nt talk 48. yur friends r smene yu trust. Psitive mind is just as imprtant as a fit bdy.
In a wrd, healthy 49. (habit) help everyne enjy life. Managing weight isn't just abut 50. (lk) gd, it is abut feeling great inside and ut.
【答案】41.and;42.t drink;43.strnger/strng;44.us;45.sleepy;46.up;47.hurs;48.t/with;49.habits;50.lking
【解析】【分析】文章围绕"体重管理年"展开,介绍了保持健康的几种方式:健康饮食、适量运动、良好睡眠和积极心态,强调健康习惯对享受生活的重要性。
【点评】考查语法填空。需结合语境和语法规则,对单词进行适当变形(如名词复数、动名词、形容词等),同时熟记固定搭配和句型,确保文章连贯准确。
41.句意:全谷物、新鲜水果和蔬菜让人精力充沛。根据句意可知,"fresh fruit"和"vegetables"同属健康食物,为并列关系,需用并列连词"and"连接,符合语境。故填and。
42.句意:不要忘记喝足够的水。drink喝,动词。"frget t d sth."是固定搭配,意为"忘记去做某事",所以此处用动词不定式"t drink",故填t drink。
43.句意:运动能使身体更强壮/强壮。strng强壮的,形容词。"make bdies"后接形容词作宾补,"strng"直接描述身体状态,"strnger"则体现运动带来的变化,两者均符合语境。故填strnger/strng。
44.句意:例如,散步、远足和慢跑对我们有好处。we我们,人称代词主格。根据句意可知,此处指"对我们有好处"。"fr"是介词,后接人称代词宾格,"we"的宾格是"us",故填us。
45.句意:如果你不想在白天感到困倦,那么你需要早睡早起。sleep睡觉,动词。分析句子结构可知,系动词"feel"后接形容词作表语,"sleepy"(困倦的)符合"不想在白天感到困倦"的语境,故填sleepy。
46.句意:如果你不想在白天感到困倦,那么你需要早睡早起。"get up"是固定短语,意为"起床",与"g t bed early"(早睡)对应,故填up。
47.句意:学生们每晚应该至少睡九个小时。hur小时,可数名词。"nine"(九)后接可数名词复数,"hur"的复数是"hurs",故填hurs。
48.句意:当你感到压力大和紧张时,为什么不和你的朋友或你信任的人谈谈呢?"talk t/with sb."是固定短语,意为"和某人交谈",故填t/with。
49.句意:总之,健康的习惯帮助每个人享受生活。habit习惯,可数名词。结合前文提到的健康饮食、运动、睡眠等多方面可知,此处用复数"habits"表示多种习惯,故填habits。
50.句意:管理体重不仅仅是为了看起来好看,更是为了由内而外感觉良好。lk看起来,动词。"abut"是介词,后接动名词形式,"lk"的动名词形式是"lking",故填lking。
七、任务阅读(共5小题,每小题2分,满分10分)
根据所给语篇内容,用文中的词补全以下思维导图。
DIY activities are becming ppular amng teenagers in recent years. It is reprted that 80. 5% f the teenagers have tried DIY activities. The tp three DIY activities are paper cutting, painting and mdel-making(模型制作). Why are they lved by teens? Here are three reasns. Teens always want t knw mre abut Chinese traditinal culture. At the same time, they can express and relax themselves. S let's develp a new hbby befre it's t late.
51. 52. 53. 54. 55.
【答案】51.ppular;52.reasns;53.painting;54.mdel-making;55.relax themselves
【解析】【分析】这段文字介绍了DIY活动在青少年中流行的情况,包括最受欢迎的三种DIY活动(剪纸、绘画、模型制作)以及青少年喜欢DIY的三个原因(了解中国传统文化、表达自我、放松自我)。
【点评】考查任务型阅读。做题时结合原文和思维导图的结构,有针对性地从文中找出对应的词汇进行填空。
51.根据"DIY activities are becming ppular amng teenagers in recent years."(近年来,DIY活动在青少年中越来越受欢迎。)可知,DIY在青少年中变得流行。故填ppular。
52.根据"Why are they lved by teens? Here are three reasns."(为什么它们受青少年喜爱?这里有三个原因。)可知,此处表示青少年喜欢DIY的三个原因。故填reasns。
53.根据"The tp three DIY activities are paper cutting, painting and mdel-making."(最受欢迎的三种DIY活动是剪纸、绘画和模型制作。)可知,最受欢迎的三种DIY活动是剪纸、绘画和模型制作。故填painting。
54.根据"The tp three DIY activities are paper cutting, painting and mdel-making."(最受欢迎的三种DIY活动是剪纸、绘画和模型制作。)可知,最受欢迎的三种DIY活动是剪纸、绘画和模型制作。故填mdel-making。
55.根据"At the same time, they can express and relax themselves."(同时,他们可以表达和放松自己。)可知,他们可以表达和放松自己。故填relax themselves。
八、书面表达(满分15分)
56. 书面表达
校园英语报刊正在进行以"在成长中塑造小我,在奉献中展现大我"为主题的征文活动,请你围绕如何使空闲时间更有意义, 从"个人成长"和"奉献担当"中任选其一, 以"Hw t make free time meaningful"为题, 结合以下要点写一篇英语短文。
写作要求:
1. 语句通顺,逻辑清晰,书写规范;
2. 可根据要点,适当增加细节,以使行文连贯;
3. 词数80左右。作文开头已给出,不计入总词数;
4. 文中不能出现真实姓名和校名等信息。
Hw t make free time meaningful
As a middle schl student, I lve my free time and usually d smething meaningful.
【答案】One pssible versin:
【范文1】
Hw t make free time meaningful
As a middle schl student, I lve my free time and usually d smething meaningful. As fr me, I'd like t spend my free time ding smething that can imprve myself.
T start with,I will keep reading fr knwledge. Bks are like engines f grwth. Furthermre, I will ffer t help arund my huse and get n well with my family.Meanwhile, I'm ging t make mre friends wh are psitive and can bring ut the best f me. It's great t share the yuth prblems with friends. Last but nt least,I'll make future plans which remind me t keep n trying.
I dream f being a scientist when I grw up. Thanks t the meaningful self-imprvement activities, I believe I will nt nly achieve my wn dream ne day, but als make valuable cntributins t the sciety in the future.
【范文2】
Hw t make free time meaningful
As a middle schl student, I lve my free time and usually d smething meaningful. I'm a happy by wh is surrunded by lve frm family, schl and mtherland. I'd like t spend my free time n sme meaningful wrk.
First, I want t be mre warm-hearted. I'll help my classmates as usual. I als want t try my best t help the hmeless animals. Feeding and playing with them make me feel s great.Secnd, I want t be mre helpful. I will cntinue t vlunteer in the ld peple's hme. I usually read newspapers fr them, and they like t tell me ld stries. Being a "yung friend" f the ld makes me prud. At the same time,I want t challenge myself in prtecting the envirnment f my hmetwn, Qinghai.
I believe small things like planting a tree can make a big difference.
【解析】【分析】这是一篇材料作文。按照所给的提示内容写一篇英语短文。写作中要包含所给的材料内容,从个人成长要点以及奉献担当要点两个方面进行阐述。根据材料内容可知本文要用一般现在时,人称主要是第一人称单数,注意并列连词的使用及主谓一致问题,写作中注意上下文的过渡,要符合逻辑关系,符合英语的表达习惯。
【点评】这篇短文根据所给内容的提示将材料内容逐一进行了陈述。内容切题,意思连贯,表达清楚、完整,时态运用灵活准确。一些固定短语,如spend my free time ding smething;bring ut the best f me等以及句型结构,如I'm ging t make mre friends wh are psitive and can bring ut the best f me. It's great t share the yuth prblems with friends.等运用较为得体,表达比较准确,使文章更加流畅,自然。
【分析】这是一篇材料作文。按照所给的提示内容写一篇英语短文。写作中要包含所给的材料内容,从个人成长要点以及奉献担当要点两个方面进行阐述。根据材料内容可知本文要用一般将来时,人称主要是第一人称单数,注意并列连词的使用及主谓一致问题,写作中注意上下文的过渡,要符合逻辑关系,符合英语的表达习惯。
【点评】这篇短文根据所给内容的提示将材料内容逐一进行了陈述。内容切题,意思连贯,表达清楚、完整,时态运用灵活准确。一些固定短语,如is surrunded by;help the hmeless animals等以及句型结构,如I als want t try my best t help the hmeless animals. Feeding and playing with them make me feel s great.I believe small things like planting a tree can make a big difference.等运用较为得体,表达比较准确,使文章更加流畅,自然。Mnday
Tuesday
Wednesday
Thursday
Friday
sunny
cludy
scattered shwers
and cler air arrives
windy
sunshine again
28℃
25℃
20℃
21℃
24℃
A. I went t the Qinghai Museum.
B. Hw was it?
C. Wh did yu g with?
D. Thanks fr sharing.
E. Anything else?
F. What did yu d?
31. At the family dinner table, Ma Li gt chked(呛) while chatting happily.
32. On a sunny weekend mrning, Li Ming gt burned when frying eggs in the kitchen.
33. On the way t schl, Qian Lei had a nsebleed suddenly.
34. After training fr 30 minutes, Wang Li felt dizzy(晕的) and sick.
35. During the exciting vlleyball match, Li Wei hurt his arm while catching the ball.
"个人成长"要点:
•read mre bks
•get n well with family
•make friends
•make yur wn plans
. . .
"奉献担当"要点:
•help yur classmates
•help hmeless animals
•vlunteer in an ld peple's hme
•prtect the envirnment f yur hmetwn
. . .
相关试卷
这是一份青海省2025年中考英语真题附同步解析答案,共15页。试卷主要包含了完形填空,补全对话,阅读匹配,情境表达,语篇填空,任务阅读,书面表达等内容,欢迎下载使用。
这是一份青海省2025年中考英语真题附真题答案,共10页。试卷主要包含了完形填空,补全对话,阅读匹配,情境表达,语篇填空,任务阅读,书面表达等内容,欢迎下载使用。
这是一份2025年青海省中考英语真题原卷及答案解析,文件包含2025年青海省中考英语真题附答案解析docx、2025年青海省中考英语真题docx等2份试卷配套教学资源,其中试卷共29页, 欢迎下载使用。
- 1.电子资料成功下载后不支持退换,如发现资料有内容错误问题请联系客服,如若属实,我们会补偿您的损失
- 2.压缩包下载后请先用软件解压,再使用对应软件打开;软件版本较低时请及时更新
- 3.资料下载成功后可在60天以内免费重复下载
免费领取教师福利 




.png)




