搜索
      上传资料 赚现金

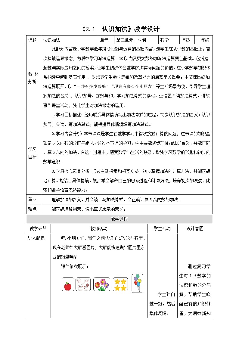
      2.1《认识加法》(教案)-2025-2026学年一年级数学上册 西师大版

      • 1.48 MB
      • 2025-09-20 06:32:51
      • 86
      • 1
      • 教习网会员1064954
      加入资料篮
      立即下载
      2.1《认识加法》(教案)-2025-2026学年一年级数学上册 西师大版第1页
      高清全屏预览
      1/9
      2.1《认识加法》(教案)-2025-2026学年一年级数学上册 西师大版第2页
      高清全屏预览
      2/9
      2.1《认识加法》(教案)-2025-2026学年一年级数学上册 西师大版第3页
      高清全屏预览
      3/9
      还剩6页未读, 继续阅读

      小学西师大版(2024)认识加法教案

      展开

      这是一份小学西师大版(2024)认识加法教案,共9页。教案主要包含了课后提升类作业,综合实践类作业等内容,欢迎下载使用。

      课题
      认识加法
      单元
      第二单元
      学科
      数学
      年级
      一年级
      教材分析
      此部分内容是小学数学低年级阶段数与运算的基础内容,是学生在认识数的基础上,首次接触运算概念,为后续学习减法运算、10以内及更大数的加减法运算奠定基础。它搭建起数与实际应用之间的桥梁,让学生初步体会数学解决实际问题的价值,在小学数学知识体系构建中起到基石作用 ,对培养学生数学思维和运算能力的启蒙至关重要。本节课围绕加法运算展开,以“一共有多少条船”“现在有多少个小朋友”等生活场景为例,引导学生理解加法的含义 ,认识加号、加数与和,学习加法算式的读写。还设置“读加法算式,讲故事”课堂活动,强化学生对加法概念的运用。‌
      学习
      目标
      1.学习目标描述:经历联系具体情境写出加法算式的过程,初步认识加法的含义;认识加号,会读、写加法算式;能根据具体情境填写加法算式。
      2.学习内容分析:本节课课是学生在数学学习中首次接触计算的问题,这节课的知识基础是5以内数的分解与组成。通过本节课的学习,学生要能初步理解加法的含义,并能正确计算5以内的加法,在这个过程中,感受数学与生活的联系,增强学习数学的兴趣和初步的数学意识。
      3.学科核心素养分析:通过主动探索和相互交流,初步掌握加法的计算方法,并能正确地计算。能结合具体情境,初步学会解释自己的思考过程和计算方法,培养初步的观察、比较和数学语言表达能力。
      重点
      理解加法的含义,并会读、写加法算式,会正确计算5以内数的加法。
      难点
      能正确理解图意,说出算式表示的意义。
      教学过程
      教学环节
      教师活动
      学生活动
      设计意图
      导入新课
      师:小朋友们,我们之前认识了1~5这些数字,现在老师给大家看图片,大家能快速说出图片里东西的数量吗?
      课件依次展示:
      师:在前面我们还学了数的分与解,你能填一填吗?
      课件出示:
      师:小朋友们表现得真棒!现在,老师要带大家去一个美丽的湖边看看。
      课件出示:
      师:这是一片美丽的湖水,湖面上呀,热闹极了!有的小船在这边,有的小船在那边。
      学生独自数一数,然后集体反馈。
      学生独自数一数,然后集体反馈。
      通过复习学生对1~5数字的认识和数的分与解,帮助学生唤醒已有的知识储备,为后续新知识的学习奠定基础。
      利用富有吸引力的场景激发学生的好奇心和学习兴趣,引发学生对湖面上小船数量相关问题的思考,自然地引出本节课关于加法运算(如计算船的总数 )的教学内容,使学生在轻松愉悦的氛围中开启新知识的探索之旅。
      讲授新课
      任务一:认识加法,探究算法
      师:大家快来仔细瞅瞅。
      师指着图片左边,问:数一数,湖的这边有几条船?可以用数字几表示?
      指着图片右边,问:湖的这边有几条船?用数字几表示?
      师:那现在问题来啦,湖面上到底一共有多少条船呢?这就得靠大家开动聪明的小脑袋,一起想办法算出来。你能用手中的圆片或小棒代替小船,边摆边说这幅图的意思吗?看看谁说的最清楚。
      展示反馈:
      (1)湖的一边有3条船,先摆3个圆片;湖的另一边有2条船,再摆2个圆片。
      (2)湖的一边有3条船,先摆3根小棒;湖的另一边有2条船,再摆2根小棒。

      师:求一共有多少条船就是把3条船和2条船
      合起来。
      师手势表示“合起来”。
      师:怎样才能表示出合起来的意思呢?
      根据学生的回答,课件出示:

      师:用实线框圈住,表示合起来。合起来一共有几条船?可以怎样数?
      师:还可以怎么数?
      师:通过数一数,我们知道了一共有5条船。现在你能用一句话说说这幅图表示的意思吗?
      引导学生说出:3和2合起来是5。
      师:3和2合起来就是3和2加起来,怎么表示呢?
      师:是的,“合起来”可以用加法计算,这就是我们今天要认识的新朋友。
      板书课题:认识加法
      师:要表示3和2合起来,我们可以在3和2中间写上“+”。
      课件出示:3+2
      师介绍:中间的这个符号叫做加号,“+”表示合起来的意思,写“+”号时先写横,再写竖。
      师:3和2合起来是多少?
      师:也就是说3加2得5。
      课件出示:3+2=5
      师指出:“=”是等号,等号后面的数表示3+2的得数。这个算式读作3加2等于5。
      师指着算式,说:加法就是把两个数合并成一个数的运算。我们今天认识了两个新伴侣,你预备怎么记住它们?
      师:为了更好的记住这两个新伴侣,我们可以这样记。
      课件出示:
      两数相加用加号, 一横一竖就是加, 两边相等等于号,两横就是等于号。
      师:在这个算式中,3 表示一个加数,2 表示另一个加数,5表示和,所以加数+加数=和。
      课件出示:
      师:从孩子们的眼神中,老师看到了智慧,用“3+2=5”解决了一共有几条船的问题,瞧!一群可爱的小朋友带来了一个新的数学问题。
      学生独自数一数,然后回答:湖的这边有3条船,用数字3表示。
      学生:湖的这边有2条船,用数字,2表示。
      学生独自摆一摆,然后展示反馈。
      学生:可以圈起来。
      学生:从前往后数一条一条地数,1,2,3,4,5,一共有5条船。
      学生1:从3条往后数2条:4,5。
      学生2:也可以从2条往后数3条:3,4,5。
      学生:3+2。
      学生:是5。
      学生齐读:3加2等于5。
      学生1:加号像一个+字架。
      学生2:等号像一双筷子。
      ……
      学生齐读儿歌。
      通过引导学生观察图片中两边船的数量,并用圆片、小棒等实物进行操作,让学生直观感受数量的存在及“合起来”的过程。
      通过多种数数方法的引导及让学生用语言表述图意,加深学生对加法含义 “把两个数合并成一个数” 的理解,强化学生对加法概念的认知,同时锻炼学生的语言表达能力和逻辑思维能力。
      在学生理解“合起来”的基础上,适时引入加号、等号,介绍加法算式的写法、读法及各部分名称。逐步引导,让学生清晰认识加法运算的表达方式,将具体的数量合并操作抽象为数学符号和算式,实现从直观到抽象的过渡,初步构建加法运算的知识体系。

      任务二:计算5以内的加法
      课件出示:
      师:请观察上图,说说你看到了什么?
      引导学生观察得出:原来有3个小朋友在拍篮球,又来了2个小朋友。
      师:又来了2个小朋友,人数有变化?
      师:那现在有多少个小朋友?你能解决吗?
      师:大家为什么会想到用加法?
      师:你是怎么得出答案的?
      师:原来是用点数法数出来的,那么还可以怎么数?
      师:接数法,这是个不错的办法!大家还有不同的方法吗?
      师:计算5以内的加法,可以采用点数法,接数法,数的组成等方法。其中,用数的组成计算是最常用的方法。3+2=5,在这幅图中,3 表示什么?2表示什么?5 表示什么?
      学生独自观察,然后自由说说。
      学生:人数增加了。
      学生:2+3=5。
      学生:求“增加后的总数”用加法计算。
      学生:我是一个一个数的,1,2,3,4,5。
      学生1:从2个往后数3个:3,4,5。
      学生2:也可以从3个往后数2个:4,5。
      学生:还可以用数的组成,2和3组成5,所以2+3=5。
      学生自由说说。
      创设新的小朋友拍球情境,让学生在熟悉的场景中运用加法知识解决问题。使学生进一步体会加法在实际生活中的应用,巩固加法的含义,即求两部分数量合起来的总数用加法计算,强化学生对加法运算的运用能力。
      鼓励学生分享不同的计算方法,如点数法、接数法、数的组成等。一方面培养学生的发散思维,让学生尝试从不同角度解决问题;另一方面引导学生认识到不同算法的特点,体会用数的组成计算的便捷性,优化学生的计算策略,提高学生的计算能力。
      任务三:课堂活动
      课件出示:读加法算式,讲故事
      师指着算式,说:请大家齐读算式。
      师指着小鸟的图片说:大家看,左边有4只小鸟,右边有1只小鸟,把这两部分小鸟合起来,求一共有多少只小鸟,就可以用4 + 1 = 5来表示。这就是一个根据加法算式编的简单故事。
      师再指着邮票的图片讲解:有个小朋友原来有4张邮票,这是一部分数量,后来又得到1张邮票,这是另一部分数量,把原来有的邮票数量和新得到的邮票数量合起来,总的邮票数量就是5张,也能用4 + 1 = 5这个算式表示。
      师:在这两个故事里,4表示什么,1表示什么,5又表示什么?
      师:“4 + 1 = 5”解决了一共有多少只小鸟的问题,还解决了现在有多少张邮票的问题。那么“4 + 1 = 5”还可以解决生活中哪些数学问题?和你的同桌分享一下。
      学生齐读算式:4加1等于5。
      学生自由说说。
      学生独自思考,然后与同伴自由说说,最后集体交流。
      通过读算式并结合具体的小鸟、邮票情境讲故事,让学生再次体会加法算式在不同实际场景中的应用,巩固对加法含义的理解,明确加法算式可以解决生活中众多数量合并的问题。
      通过本环节的学习,培养学生用数学眼光观察生活、用数学知识解决实际问题的能力,同时锻炼学生的语言表达和交流能力,让学生感受到数学与生活的紧密联系,激发学生学习数学的兴趣和应用数学的意识。
      课堂练习
      1.画一画,并写出加法算式。
      2.说一说,填一填。
      3.青蛙跳的荷叶可能还有哪些?
      4.画一画,填一填。
      学生独自完成,然后集体订正。

      引导学生能够在课堂练习的完成过程中对要点知识加深巩固,有效应用。
      课堂小结
      通过本节课的学习,你们有什么收获?
      学生自由说说。
      课堂小结可以帮助学生理清所学知识的层次结构,掌握其外在的形式和内在联系,形成知识系列及一定的结构框架。
      板书
      认识加法

      利用简洁的文字、符号、图表等呈现本节课的新知,可以帮助学生理解掌握知识,形成完整的知识体系。
      作业设计
      【课后提升类作业】
      1.在下面的横线上,先画2个圆片,再画2个圆片,然后写出加法算式并计算。
      2.看图写算式。
      3.根据算式编写数学故事,每个算式至少编一个故事。
      2+1=3 2+2=4 1+1=2
      4.和小伙伴一起玩“凑5”游戏(一人出 1~4 的数字卡片,另一人出能与之相加得5的数字卡片),玩5轮,记录每轮两人出的数字并写出对应的加法算式。
      【综合实践类作业】
      寻找生活中可以用5以内加法解决的问题,记录下来并写出对应的加法算式,至少找3个例子。

      相关教案

      一年级上册(2024)加法教学设计及反思:

      这是一份一年级上册(2024)加法教学设计及反思,共5页。教案主要包含了设计意图,学情预设,教学提示等内容,欢迎下载使用。

      小学数学西师大版(2024)一年级上册(2024)认识加法表格教学设计:

      这是一份小学数学西师大版(2024)一年级上册(2024)认识加法表格教学设计,共8页。教案主要包含了课后提升类作业,综合实践类作业等内容,欢迎下载使用。

      小学数学认识加法表格教案:

      这是一份小学数学认识加法表格教案,共7页。教案主要包含了课后提升类作业,综合实践类作业等内容,欢迎下载使用。

      资料下载及使用帮助
      版权申诉
      • 1.电子资料成功下载后不支持退换,如发现资料有内容错误问题请联系客服,如若属实,我们会补偿您的损失
      • 2.压缩包下载后请先用软件解压,再使用对应软件打开;软件版本较低时请及时更新
      • 3.资料下载成功后可在60天以内免费重复下载
      版权申诉
      若您为此资料的原创作者,认为该资料内容侵犯了您的知识产权,请扫码添加我们的相关工作人员,我们尽可能的保护您的合法权益。
      入驻教习网,可获得资源免费推广曝光,还可获得多重现金奖励,申请 精品资源制作, 工作室入驻。
      版权申诉二维码
      小学数学西师大版(2024)一年级上册(2024)电子课本 新教材

      认识加法

      版本: 西师大版(2024)

      年级: 一年级上册(2024)

      切换课文
      • 同课精品
      • 所属专辑48份
      欢迎来到教习网
      • 900万优选资源,让备课更轻松
      • 600万优选试题,支持自由组卷
      • 高质量可编辑,日均更新2000+
      • 百万教师选择,专业更值得信赖
      微信扫码注册
      手机号注册
      手机号码

      手机号格式错误

      手机验证码 获取验证码 获取验证码

      手机验证码已经成功发送,5分钟内有效

      设置密码

      6-20个字符,数字、字母或符号

      注册即视为同意教习网「注册协议」「隐私条款」
      QQ注册
      手机号注册
      微信注册

      注册成功

      返回
      顶部
      精选专题 初中月考 教师福利
      添加客服微信 获取1对1服务
      微信扫描添加客服
      Baidu
      map