所属成套资源:统编版道德与法治八年级上册 教案+课件+学案 汇编
人教版(2024)八年级上册(2024)学会依法办事教案设计
展开
这是一份人教版(2024)八年级上册(2024)学会依法办事教案设计,共7页。教案主要包含了一些法条引发的思考,一根头发隐藏的智慧,一次讨薪带来的教训等内容,欢迎下载使用。
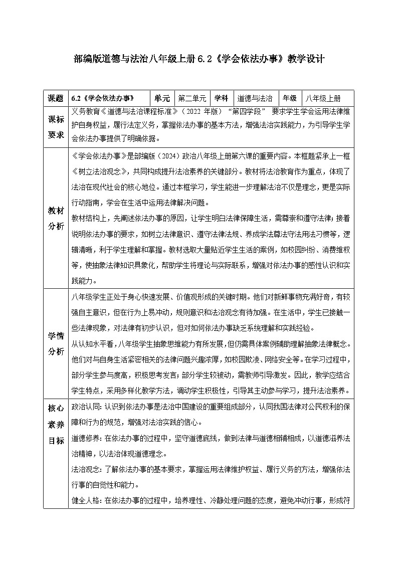
课题
6.2《学会依法办事》
单元
第二单元
学科
道德与法治
年级
八年级上册
课标要求
义务教育《道德与法治课程标准》(2022 年版)“第四学段” 要求学生学会运用法律维护自身权益,履行法定义务,掌握依法办事的基本方法,增强法治实践能力,为引导学生学会依法办事提供了明确依据。
教材分析
《学会依法办事》是部编版(2024)政治八年级上册第六课的重要内容。本框题紧承上一框《树立法治观念》,共同构成提升法治素养的关键部分。教材将法治教育作为重点,体现了法治在现代社会的核心地位。通过本框学习,学生能进一步理解法治不仅是理念,更是实际行动指南,学会在生活中运用法律解决问题。
教材结构上,先阐述依法办事的原因,让学生明白法律保障生活,需尊崇和遵守法律;接着说明依法办事的要求,如树立法律意识、遵守法律法规、养成学法尊法守法用法习惯等,逻辑清晰,利于学生理解和掌握。教材选取大量贴近学生生活的案例,如校园纠纷、消费维权等,使抽象法律知识具象化,帮助学生将理论与实际联系,增强对依法办事的感性认识和实践能力。
学情分析
八年级学生正处于身心快速发展、价值观形成的关键时期。他们对新鲜事物充满好奇,有较强自主意识,但在行为上易冲动,规则意识和法治观念有待加强。在生活中,学生已接触一些法律现象,对法律有初步认识,但对如何依法办事缺乏系统理解和实践经验。
从认知水平看,八年级学生抽象思维能力有所发展,但仍需具体案例辅助理解抽象法律概念。他们对与自身生活紧密相关的法律问题兴趣浓厚,如校园欺凌、网络安全等。在学习过程中,部分学生参与度高,积极思考发言;部分学生较被动,需教师引导激发。因此,教学应结合学生特点,采用多样化教学方法,调动学生积极性,引导其主动参与学习,提升法治素养。
核心
素养目标
政治认同:认识到依法办事是法治中国建设的重要组成部分,认同我国法律对公民权利的保障和行为的规范,增强对法治实践的信心。
道德修养:在依法办事的过程中,坚守道德底线,做到法律与道德相辅相成,以道德滋养法治精神,以法治体现道德理念。
法治观念:了解依法办事的基本要求,掌握运用法律维护权益、履行义务的方法,增强依法行事的自觉性和能力。
健全人格:在依法办事的过程中,培养理性、冷静处理问题的态度,避免冲动行事,形成符合法治要求的行为习惯。
责任意识:明确依法办事是公民的责任,主动运用法律规范自身行为、维护社会秩序,承担起法治社会建设的责任。
重点
理解依法办事的含义,认识到依法办事就是要遵守法律、运用法律解决问题,不做违法的事。
掌握依法办事的具体方法,如学习法律知识、通过合法途径维权、遵守法律程序等。
难点
引导学生在复杂的实际情境中,能准确运用法律知识和方法解决问题,避免因不懂法而采取错误方式。
让学生理解依法办事可能需要付出时间和精力,但从长远看是维护自身和社会利益的最佳选择。
教学过程
教学环节
教师活动
学生活动
设计意图
导入新课
同学们,在日常生活中,我们经常会遇到各种各样的矛盾和纠纷。小到同学间的摩擦、邻里间的小口角,大到消费者权益受损、劳动纠纷等。这些时候,我们是该意气用事,还是需要寻找更合理、更有效的解决办法呢?
接下里的这个材料会告诉大家答案。
展示材料
提问:同学们,你从这段材料中找到答案了吗?
师小结:确实,法律是维护我们合法权益的有力武器,也是解决社会矛盾、维护社会秩序的重要规则,接下来,让我们一起走进今天的课程,探究如何在生活中做到依法办事。
观看材料
积极思考
用富有教育意义的材料导入本节课,使课堂的气氛更加活跃
讲授新课
本节课我们将从以下四个活动中去探寻如何做到依法办事。
活动一:一些法条引发的思考
活动二:一根头发隐藏的智慧
活动三:一次讨薪带来的教训
活动四:一部宣传片带来的收获
活动一 一些法条引发的思考
法律条文
以上法律规定,你自觉遵守了吗?结合生活经验,分享你自觉守法的事例。
点拨:有的自觉遵守,有的没有。
例如:①在生活中,严格遵守交通法规;②在学校里,遵守校规校纪,尊重老师;③在网络方面,不传播虚假信息,依法上网;④保守国家秘密,维护国家安全。
生活中,许多悲剧总是不断上演,有的悲剧的发生完全可以避免,而原因往往就是那句我们习以为常的“我以为没事”。
材料展示
说一说:材料给你什么启示?
自觉守法。在思想上,想一想自己的行为是否合法,想一想违反法律会有什么后果;在行动上以法律为准绳,自觉遵守法律的各项规定。
笔记整理
如何依法办事?
(1)自觉守法。遵守宪法和法律是公民的一项基本义务。
思想上:在日常生活中,我们要经常想一想,自己的行 为是否合法,如果违反法律会有什么后果;
行动上:在行动上以法律为准绳,自觉遵守法律的各项规定。
活动二 一根头发隐藏的智慧
案例分析
周强,是名90后小伙。7月2日工作日,他忙到下午2点,在附近找了家面馆点了碗16元的面,“吃了一两口,就发现一根头发,比面还长。”周强随即叫来了服务员。谁知服务员态度实在让人不敢恭维,“她说有根头发很正常嘛,我给你换一碗?不然你还想怎样?”这么一来倒让周强较真了起来,他要求找老板或者经理。服务员说,老板不在,经理要晚上8点才回来,你爱怎样就怎样吧。
就这样,周强被晾在店里,没人搭理。“原本她表达一下歉意,重新给我做碗面,这事就过去了。”周强说,他想想都来气,他想出出气。
如果你是周 强,你会怎么帮他出出气?
周强马上用手机查了《食品安全法》的规定,自身的权利被侵害。
面对这一情况,他可以通过哪些途径维护自己的合法权益呢?
我们要主动咨询相关专业人士,充分利用能够提供法律服务的组织和机构,如人民调解委员会、律师事务所、公证处、法律援助中心等,获得及时有效的法律帮助。
让人舒适的结局
周强向提起诉讼,要求面馆按照《食安法》退一赔一千元。法院立案后,法院调解中心对双方进行调解,但没有成功。法庭定于8月15日早上9点对此案进行开庭。
8月15日早上8点50分左右,庭审法官再次组织双方进行诉前调解。经过20分钟调解后,双方终于达成和解,面馆最终接受退一赔千,共赔偿周强1016元,周强撤诉。
思考:周强的经历给你什么启示?
笔记整理
如何依法办事?
在遇到法律问题或者合法权益受到侵害时,我们要主动咨询相关专业人士,充分利用能够提供法律服务的组织和机构,如人民调解委员会、律师事务所、公证处、法律援助中心等,获得及时有效的法律帮助。
活动三 一次讨薪带来的教训
新闻追踪
弋阳县南岩镇某工地内,陈某、宁某两名工人及其家属,向老板胡某讨薪未果,遂欲通过爬塔吊、威胁跳楼的方式迫使政府相关部门出面解决工资问题。随后在弋阳公安、消防大队、蓝天救援队共同努力下,两名讨薪工人及家属被成功救下,并经过弋阳警方努力成功为工人们讨回薪资10万元!
但!该行为严重扰乱公共场所秩序已构成违法,宁某、陈某分别被处以8日、7日的行政拘留。
思考:案例启示我们该如何正确维权呢?
笔记整理
如何依法办事?
(3)解决问题靠法。
当生活中遇到矛盾纠纷,特别是自己或他人权益受到非法侵害时,我们要学会以合法的方式表达诉求,通过法律途径、运用法律武器加以解决。 我们可以寻求国家的法律救济,依法到公安机关、人民检察院或者人民法院控告、举报,必要时可以直接向人民法院提起诉讼。
活动:辩一辩
下列三种诉讼的名称分别是什么?
活动四
一部宣传片带来的收获
同学们,目前校园欺凌已成为一个全球性问题,有采访表示,53.5%的学生曾遭受过校园欺凌,那如果你是其中之一,你会怎么对待呢?希望下面的短片对大家有所收获。
材料展示
从宣传片中,你能收获到什么?
笔记整理
如何依法办事?(4)在社会生活中,我们要树立法治观念,提高依法办事能力,养成尊法学法守法用法的习惯,弘扬社会主义法治精神,传承中华优秀传统法律文化,逐步成长为社会主义法治的忠实崇尚者、自觉遵守者、坚定捍卫者。
课堂总结
随堂演练
结合生活实际
思考感悟
材料展示
思考感悟
各抒己见
时政链接
结合生活
各抒己见
新闻追踪
引发学生思考
活动
理论用于实践
启发学生思考
调动积极性
联系生活
调动积极性
课堂小结
同学们,今天的课堂即将结束,但“依法办事”的学习与实践才刚刚开始。
法律不是冰冷的条文,而是守护我们生活秩序、保障合法权益的“底线”与“红线”。它既规范着我们的行为,也为我们抵御不公、维护正义提供了最有力的武器。
希望这堂课能成为大家法治意识的起点:未来在校园里处理矛盾、在生活中面对选择、在社会上行使权利时,都能先想起“是否合法”,习惯用法律思维分析问题,用法律途径解决问题。
让我们从现在做起,把“依法办事”从课堂知识,变成日常习惯,成长为知法、懂法、守法、用法的合格公民,共同为更有序、更公平的社会贡献力量。
板书设计
作业布置
完成分层作业
教学反思
本教学设计注重情境体验和实践活动,帮助学生在真实问题中理解并学会依法办事。避免单纯说教,将法治教育细化为可操作的认知—能力—实践体系,提供分层实践任务满足差异化需求,真正实现了法治教育的知行合一。
相关教案
这是一份政治 (道德与法治)八年级上册(2024)学会依法办事教案设计,共5页。
这是一份人教版(2024)八年级上册(2024)学会依法办事教案,共6页。
这是一份初中政治 (道德与法治)人教版(2024)八年级上册(2024)学会依法办事教案设计,共5页。教案主要包含了课标引领,重点难点,课堂小结等内容,欢迎下载使用。
相关教案 更多
- 1.电子资料成功下载后不支持退换,如发现资料有内容错误问题请联系客服,如若属实,我们会补偿您的损失
- 2.压缩包下载后请先用软件解压,再使用对应软件打开;软件版本较低时请及时更新
- 3.资料下载成功后可在60天以内免费重复下载
免费领取教师福利

