搜索
      上传资料 赚现金

      2021-2025全国高考数学真题汇编 专题10 复数7种常见考法归类

      • 642.1 KB
      • 2025-07-27 10:52:21
      • 82
      • 0
      • 教习网6560351
      加入资料篮
      立即下载
      2021-2025全国高考数学真题汇编  专题10 复数7种常见考法归类第1页
      高清全屏预览
      1/13
      2021-2025全国高考数学真题汇编  专题10 复数7种常见考法归类第2页
      高清全屏预览
      2/13
      2021-2025全国高考数学真题汇编  专题10 复数7种常见考法归类第3页
      高清全屏预览
      3/13
      还剩10页未读, 继续阅读

      2021-2025全国高考数学真题汇编 专题10 复数7种常见考法归类

      展开

      这是一份2021-2025全国高考数学真题汇编 专题10 复数7种常见考法归类,共13页。试卷主要包含了已知,,,则等内容,欢迎下载使用。

      考点01复数的概念
      1.(2025·全国一卷·高考真题)的虚部为( )
      A.B.0C.1D.6
      2.(2024·上海·高考真题)已知虚数,其实部为1,且,则实数为 .
      考点02复数相等
      3.(2022·浙江·高考真题)已知(为虚数单位),则( )
      A.B.C.D.
      4.(2022·全国乙卷·高考真题)设,其中为实数,则( )
      A.B.C.D.
      5.(2022·全国乙卷·高考真题)已知,且,其中a,b为实数,则( )
      A.B.C.D.
      6.(2021·浙江·高考真题)已知,,(i为虚数单位),则( )
      A.B.1C.D.3
      考点03复数的模
      7.(2025·北京·高考真题)已知复数z满足,则( )
      A.B.C.4D.8
      8.(2024·新课标Ⅱ卷·高考真题)已知,则( )
      A.0B.1C.D.2
      9.(2023·全国乙卷·高考真题)( )
      A.1B.2C.D.5
      10.(2022·全国甲卷·高考真题)若.则( )
      A.B.C.D.
      11.(2022·北京·高考真题)若复数z满足,则( )
      A.1B.5C.7D.25
      12.(2025·天津·高考真题)已知i是虚数单位,则 .
      13.(2023·上海·高考真题)已知当,则 ;
      考点04复数模的最值
      14.(2025·上海·高考真题)已知复数z满足,则的最小值是 .
      考点05复数的几何意义
      15.(2023·新课标Ⅱ卷·高考真题)在复平面内,对应的点位于( ).
      A.第一象限B.第二象限C.第三象限D.第四象限
      16.(2023·北京·高考真题)在复平面内,复数对应的点的坐标是,则的共轭复数( )
      A.B.
      C.D.
      17.(2021·新高考全国Ⅱ卷·高考真题)复数在复平面内对应的点所在的象限为( )
      A.第一象限B.第二象限C.第三象限D.第四象限
      考点06共轭复数
      18.(2024·全国甲卷·高考真题)设,则( )
      A.B.C.D.2
      19.(2024·全国甲卷·高考真题)若,则( )
      A.B.C.10D.
      20.(2022·新高考全国Ⅰ卷·高考真题)若,则( )
      A.B.C.1D.2
      21.(2023·新课标Ⅰ卷·高考真题)已知,则( )
      A.B.C.0D.1
      22.(2022·全国甲卷·高考真题)若,则( )
      A.B.C.D.
      23.(2023·全国乙卷·高考真题)设,则( )
      A.B.C.D.
      24.(2021·新高考全国Ⅰ卷·高考真题)已知,则( )
      A.B.C.D.
      25.(2022·上海·高考真题)已知(其中i为虚数单位),则 ;
      26.(2021·全国乙卷·高考真题)设,则( )
      A.B.C.D.
      考点07复数的四则运算
      27.(2021·天津·高考真题)是虚数单位,复数 .
      28.(2022·天津·高考真题)已知是虚数单位,化简的结果为 .
      29.(2023·天津·高考真题)已知是虚数单位,化简的结果为 .
      30.(2024·天津·高考真题)是虚数单位,复数 .
      31.(2021·全国乙卷·高考真题)设,则( )
      A.B.C.D.
      32.(2022·新高考全国Ⅱ卷·高考真题)( )
      A.B.C.D.
      33.(2025·全国二卷·高考真题)已知,则( )
      A.B.C.D.1
      34.(2024·新课标Ⅰ卷·高考真题)若,则( )
      A.B.C.D.
      35.(2024·北京·高考真题)已知,则( ).
      A.B.C.D.
      36.(2023·全国甲卷·高考真题)( )
      A.B.1C.D.
      37.(2023·全国甲卷·高考真题)设,则( )
      A.-1B.0 C.1D.2
      38.(2021·北京·高考真题)在复平面内,复数满足,则( )
      A.B.C.D.
      39.(2021·全国甲卷·高考真题)已知,则( )
      A.B.C.D.
      专题10 复数7种常见考法归类
      考点01复数的概念
      1.(2025·全国一卷·高考真题)的虚部为( )
      A.B.0C.1D.6
      【答案】C
      【分析】根据复数代数形式的运算法则以及虚部的定义即可求出.
      【详解】因为,所以其虚部为1,
      故选:C.
      2.(2024·上海·高考真题)已知虚数,其实部为1,且,则实数为 .
      【答案】2
      【分析】设且,直接根据复数的除法运算,再根据复数分类即可得到答案.
      【详解】设,且.
      则,
      ,,解得,
      故答案为:2.
      考点02复数相等
      3.(2022·浙江·高考真题)已知(为虚数单位),则( )
      A.B.C.D.
      【答案】B
      【分析】利用复数相等的条件可求.
      【详解】,而为实数,故,
      故选:B.
      4.(2022·全国乙卷·高考真题)设,其中为实数,则( )
      A.B.C.D.
      【答案】A
      【分析】根据复数代数形式的运算法则以及复数相等的概念即可解出.
      【详解】因为R,,所以,解得:.
      故选:A.
      5.(2022·全国乙卷·高考真题)已知,且,其中a,b为实数,则( )
      A.B.C.D.
      【答案】A
      【分析】先算出,再代入计算,实部与虚部都为零解方程组即可
      【详解】
      由,结合复数相等的充要条件为实部、虚部对应相等,
      得,即
      故选:
      6.(2021·浙江·高考真题)已知,,(i为虚数单位),则( )
      A.B.1C.D.3
      【答案】C
      【分析】首先计算左侧的结果,然后结合复数相等的充分必要条件即可求得实数的值.
      【详解】,
      利用复数相等的充分必要条件可得:.
      故选:C.
      考点03复数的模
      7.(2025·北京·高考真题)已知复数z满足,则( )
      A.B.C.4D.8
      【答案】B
      【分析】先求出复数,再根据复数模的公式即可求出.
      【详解】由可得,,所以,
      故选:B.
      8.(2024·新课标Ⅱ卷·高考真题)已知,则( )
      A.0B.1C.D.2
      【答案】C
      【分析】由复数模的计算公式直接计算即可.
      【详解】若,则.
      故选:C.
      9.(2023·全国乙卷·高考真题)( )
      A.1B.2C.D.5
      【答案】C
      【分析】由题意首先化简,然后计算其模即可.
      【详解】由题意可得,
      则.
      故选:C.
      10.(2022·全国甲卷·高考真题)若.则( )
      A.B.C.D.
      【答案】D
      【分析】根据复数代数形式的运算法则,共轭复数的概念以及复数模的计算公式即可求出.
      【详解】因为,所以,所以.
      故选:D.
      11.(2022·北京·高考真题)若复数z满足,则( )
      A.1B.5C.7D.25
      【答案】B
      【分析】利用复数四则运算,先求出,再计算复数的模.
      【详解】由题意有,故.
      故选:B.
      12.(2025·天津·高考真题)已知i是虚数单位,则 .
      【答案】
      【分析】先由复数除法运算化简,再由复数模长公式即可计算求解.
      【详解】先由题得,所以.
      故答案为:
      13.(2023·上海·高考真题)已知当,则 ;
      【答案】
      【分析】直接根据复数的乘法运算以及复数模的定义即可得到答案.
      【详解】,.
      故答案为:.
      考点04复数模的最值
      14.(2025·上海·高考真题)已知复数z满足,则的最小值是 .
      【答案】
      【分析】先设,利用复数的乘方运算及概念确定,再根据复数的几何意义数形结合计算即可.
      【详解】设,
      由题意可知,则,
      又,由复数的几何意义知在复平面内对应的点在单位圆内部(含边界)的坐标轴上运动,如图所示即线段上运动,
      设,则,由图象可知,
      所以.
      故答案为:
      考点05复数的几何意义
      15.(2023·新课标Ⅱ卷·高考真题)在复平面内,对应的点位于( ).
      A.第一象限B.第二象限C.第三象限D.第四象限
      【答案】A
      【分析】根据复数的乘法结合复数的几何意义分析判断.
      【详解】因为,
      则所求复数对应的点为,位于第一象限.
      故选:A.
      16.(2023·北京·高考真题)在复平面内,复数对应的点的坐标是,则的共轭复数( )
      A.B.
      C.D.
      【答案】D
      【分析】根据复数的几何意义先求出复数,然后利用共轭复数的定义计算.
      【详解】在复平面对应的点是,根据复数的几何意义,,
      由共轭复数的定义可知,.
      故选:D
      17.(2021·新高考全国Ⅱ卷·高考真题)复数在复平面内对应的点所在的象限为( )
      A.第一象限B.第二象限C.第三象限D.第四象限
      【答案】A
      【分析】利用复数的除法可化简,从而可求对应的点的位置.
      【详解】,所以该复数对应的点为,
      该点在第一象限,
      故选:A.
      考点06共轭复数
      18.(2024·全国甲卷·高考真题)设,则( )
      A.B.C.D.2
      【答案】D
      【分析】先根据共轭复数的定义写出,然后根据复数的乘法计算.
      【详解】依题意得,,故.
      故选:D
      19.(2024·全国甲卷·高考真题)若,则( )
      A.B.C.10D.
      【答案】A
      【分析】结合共轭复数与复数的基本运算直接求解.
      【详解】由,则.
      故选:A
      20.(2022·新高考全国Ⅰ卷·高考真题)若,则( )
      A.B.C.1D.2
      【答案】D
      【分析】利用复数的除法可求,从而可求.
      【详解】由题设有,故,故,
      故选:D
      21.(2023·新课标Ⅰ卷·高考真题)已知,则( )
      A.B.C.0D.1
      【答案】A
      【分析】根据复数的除法运算求出,再由共轭复数的概念得到,从而解出.
      【详解】因为,所以,即.
      故选:A.
      22.(2022·全国甲卷·高考真题)若,则( )
      A.B.C.D.
      【答案】C
      【分析】由共轭复数的概念及复数的运算即可得解.
      【详解】
      故选 :C
      23.(2023·全国乙卷·高考真题)设,则( )
      A.B.C.D.
      【答案】B
      【分析】由题意首先计算复数的值,然后利用共轭复数的定义确定其共轭复数即可.
      【详解】由题意可得,
      则.
      故选:B.
      24.(2021·新高考全国Ⅰ卷·高考真题)已知,则( )
      A.B.C.D.
      【答案】C
      【分析】利用复数的乘法和共轭复数的定义可求得结果.
      【详解】因为,故,故
      故选:C.
      25.(2022·上海·高考真题)已知(其中i为虚数单位),则 ;
      【答案】
      【分析】先由求出,从而可求出
      【详解】因为,所以,
      所以,
      故答案为:
      26.(2021·全国乙卷·高考真题)设,则( )
      A.B.C.D.
      【答案】C
      【分析】设,利用共轭复数的定义以及复数的加减法可得出关于、的等式,解出这两个未知数的值,即可得出复数.
      【详解】设,则,则,
      所以,,解得,因此,.
      故选:C.
      考点07复数的四则运算
      27.(2021·天津·高考真题)是虚数单位,复数 .
      【答案】
      【分析】利用复数的除法化简可得结果.
      【详解】.
      故答案为:.
      28.(2022·天津·高考真题)已知是虚数单位,化简的结果为 .
      【答案】/
      【分析】根据复数代数形式的运算法则即可解出.
      【详解】.
      故答案为:.
      29.(2023·天津·高考真题)已知是虚数单位,化简的结果为 .
      【答案】/
      【分析】由题意利用复数的运算法则,分子分母同时乘以,然后计算其运算结果即可.
      【详解】由题意可得.
      故答案为:.
      30.(2024·天津·高考真题)是虚数单位,复数 .
      【答案】
      【分析】借助复数的乘法运算法则计算即可得.
      【详解】.
      故答案为:.
      31.(2021·全国乙卷·高考真题)设,则( )
      A.B.C.D.
      【答案】C
      【分析】由题意结合复数的运算法则即可求得z的值.
      【详解】由题意可得:.
      故选:C.
      32.(2022·新高考全国Ⅱ卷·高考真题)( )
      A.B.C.D.
      【答案】D
      【分析】利用复数的乘法可求.
      【详解】,
      故选:D.
      33.(2025·全国二卷·高考真题)已知,则( )
      A.B.C.D.1
      【答案】A
      【分析】由复数除法即可求解.
      【详解】因为,所以.
      故选:A.
      34.(2024·新课标Ⅰ卷·高考真题)若,则( )
      A.B.C.D.
      【答案】C
      【分析】由复数四则运算法则直接运算即可求解.
      【详解】因为,所以.
      故选:C.
      35.(2024·北京·高考真题)已知,则( ).
      A.B.C.D.
      【答案】C
      【分析】直接根据复数乘法即可得到答案.
      【详解】由题意得.
      故选:C.
      36.(2023·全国甲卷·高考真题)( )
      A.B.1C.D.
      【答案】C
      【分析】利用复数的四则运算求解即可.
      【详解】
      故选:C.
      37.(2023·全国甲卷·高考真题)设,则( )
      A.-1B.0 C.1D.2
      【答案】C
      【分析】根据复数的代数运算以及复数相等即可解出.
      【详解】因为,
      所以,解得:.
      故选:C.
      38.(2021·北京·高考真题)在复平面内,复数满足,则( )
      A.B.C.D.
      【答案】D
      【分析】由题意利用复数的运算法则整理计算即可求得最终结果.
      【详解】由题意可得:.
      故选:D.
      39.(2021·全国甲卷·高考真题)已知,则( )
      A.B.C.D.
      【答案】B
      【分析】由已知得,根据复数除法运算法则,即可求解.
      【详解】,
      .
      故选:B.知识
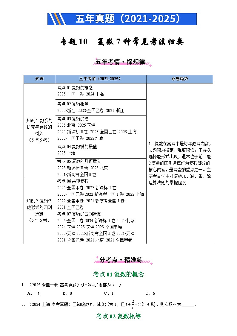
      五年考情(2021-2025)
      命题趋势
      知识1 数系的扩充与复数的引入
      (5年5考)
      考点01复数的概念
      2025·全国一卷 2024·上海
      复数在高考中是每年必考内容,命题较为稳定,难度较低,主要以选择题形式出现,通常位于前2题
      2.复数的四则运算作为复数部分的核心内容,是考查的重点之一。主要考查学生对复数加、减、乘、除运算法则的掌握程度。
      考点02复数相等
      2022·浙江 2022·全国乙卷 2021·浙江
      考点03复数的模
      2025·北京 2025·天津
      2024·新课标Ⅱ卷 2023·全国乙卷 2023·上海
      2022·全国甲卷 2022·北京
      考点04复数模的最值
      2025·上海
      考点05复数的几何意义
      2023·新课标Ⅱ卷 2023·北京
      2021·新高考全国Ⅱ卷
      知识2 复数代数形式的四则运算
      (5年5考)
      考点06共轭复数
      2024·全国甲卷 2023·新课标Ⅰ卷
      2023·全国乙卷2022·新高考全国Ⅰ卷 2022·上海
      2022·全国甲卷 2021·新高考全国Ⅰ卷
      2021·全国乙卷
      考点07复数的四则运算
      2025·全国二卷2024·新课标Ⅰ卷2024·北京2024·天津2023·天津2023·全国甲卷
      2022·天津2022·新高考全国Ⅱ卷2021·天津
      2021·全国乙卷 2021·北京 2021·全国甲卷
      知识
      五年考情(2021-2025)
      命题趋势
      知识1 数系的扩充与复数的引入
      (5年5考)
      考点01复数的概念
      2025·全国一卷 2024·上海
      复数在高考中是每年必考内容,命题较为稳定,难度较低,主要以选择题形式出现,通常位于前2题
      2.复数的四则运算作为复数部分的核心内容,是考查的重点之一。主要考查学生对复数加、减、乘、除运算法则的掌握程度。
      考点02复数相等
      2022·浙江 2022·全国乙卷 2021·浙江
      考点03复数的模
      2025·北京 2025·天津
      2024·新课标Ⅱ卷 2023·全国乙卷 2023·上海
      2022·全国甲卷 2022·北京
      考点04复数模的最值
      2025·上海
      考点05复数的几何意义
      2023·新课标Ⅱ卷 2023·北京
      2021·新高考全国Ⅱ卷
      知识2 复数代数形式的四则运算
      (5年5考)
      考点06共轭复数
      2024·全国甲卷 2023·新课标Ⅰ卷
      2023·全国乙卷2022·新高考全国Ⅰ卷 2022·上海
      2022·全国甲卷 2021·新高考全国Ⅰ卷
      2021·全国乙卷
      考点07复数的四则运算
      2025·全国二卷2024·新课标Ⅰ卷2024·北京2024·天津2023·天津2023·全国甲卷
      2022·天津2022·新高考全国Ⅱ卷2021·天津
      2021·全国乙卷 2021·北京 2021·全国甲卷

      相关试卷

      2021-2025全国高考数学真题汇编 专题10 复数7种常见考法归类:

      这是一份2021-2025全国高考数学真题汇编 专题10 复数7种常见考法归类,共13页。试卷主要包含了已知,,,则等内容,欢迎下载使用。

      2021-2025年高考数学真题分类汇编专题10 复数7种常见考法归类:

      这是一份2021-2025年高考数学真题分类汇编专题10 复数7种常见考法归类,文件包含专题10复数7种常见考法归类原卷版docx、专题10复数7种常见考法归类解析版docx等2份试卷配套教学资源,其中试卷共15页, 欢迎下载使用。

      专题10 复数7种常见考法归类-2021-2025年(5年)高考数学真题分类汇编(含答案):

      这是一份专题10 复数7种常见考法归类-2021-2025年(5年)高考数学真题分类汇编(含答案),文件包含专题10复数7种常见考法归类原卷版docx、专题10复数7种常见考法归类解析版docx等2份试卷配套教学资源,其中试卷共15页, 欢迎下载使用。

      资料下载及使用帮助
      版权申诉
      • 1.电子资料成功下载后不支持退换,如发现资料有内容错误问题请联系客服,如若属实,我们会补偿您的损失
      • 2.压缩包下载后请先用软件解压,再使用对应软件打开;软件版本较低时请及时更新
      • 3.资料下载成功后可在60天以内免费重复下载
      版权申诉
      若您为此资料的原创作者,认为该资料内容侵犯了您的知识产权,请扫码添加我们的相关工作人员,我们尽可能的保护您的合法权益。
      入驻教习网,可获得资源免费推广曝光,还可获得多重现金奖励,申请 精品资源制作, 工作室入驻。
      版权申诉二维码
      欢迎来到教习网
      • 900万优选资源,让备课更轻松
      • 600万优选试题,支持自由组卷
      • 高质量可编辑,日均更新2000+
      • 百万教师选择,专业更值得信赖
      微信扫码注册
      手机号注册
      手机号码

      手机号格式错误

      手机验证码 获取验证码 获取验证码

      手机验证码已经成功发送,5分钟内有效

      设置密码

      6-20个字符,数字、字母或符号

      注册即视为同意教习网「注册协议」「隐私条款」
      QQ注册
      手机号注册
      微信注册

      注册成功

      返回
      顶部
      学业水平 高考一轮 高考二轮 高考真题 精选专题 初中月考 教师福利
      添加客服微信 获取1对1服务
      微信扫描添加客服
      Baidu
      map