搜索
      上传资料 赚现金

      专题02 复数- 十年(2015-2024)高考真题数学分类汇编(全国通用)(含答案)

      • 803.57 KB
      • 2025-09-12 06:52:48
      • 101
      • 1
      • 教习网会员03
      加入资料篮
      立即下载
      查看完整配套(共2份)
      包含资料(2份) 收起列表
      教师
      专题02 复数(教师卷).docx
      预览
      学生
      专题02 复数(学生卷).docx
      预览
      正在预览:专题02 复数(教师卷).docx
      专题02 复数(教师卷)第1页
      高清全屏预览
      1/15
      专题02 复数(教师卷)第2页
      高清全屏预览
      2/15
      专题02 复数(教师卷)第3页
      高清全屏预览
      3/15
      专题02 复数(学生卷)第1页
      高清全屏预览
      1/5
      专题02 复数(学生卷)第2页
      高清全屏预览
      2/5
      还剩12页未读, 继续阅读

      专题02 复数- 十年(2015-2024)高考真题数学分类汇编(全国通用)(含答案)

      展开

      这是一份专题02 复数- 十年(2015-2024)高考真题数学分类汇编(全国通用)(含答案),文件包含专题02复数教师卷docx、专题02复数学生卷docx等2份试卷配套教学资源,其中试卷共20页, 欢迎下载使用。

      考点01 求复数的实部与虚部
      1.(2020·全国·高考真题)复数的虚部是( )
      A.B.C.D.
      2.(2020·江苏·高考真题)已知是虚数单位,则复数的实部是 .
      3.(2018·江苏·高考真题)若复数满足,其中i是虚数单位,则的实部为 .
      4.(2016·天津·高考真题)是虚数单位,复数满足,则的实部为 .
      5.(2016·江苏·高考真题)复数其中i为虚数单位,则z的实部是 .
      6.(2016·全国·高考真题)设的实部与虚部相等,其中为实数,则
      A.−3B.−2C.2D.3
      7.(2015·重庆·高考真题)复数的实部为 .
      8.(2015·北京·高考真题)复数的实部为 .
      考点02 复数相等
      1.(2023·全国甲卷·高考真题)设,则( )
      A.-1B.0 ·C.1D.2
      2.(2022·浙江·高考真题)已知(为虚数单位),则( )
      A.B.C.D.
      3.(2022·全国乙卷·高考真题)设,其中为实数,则( )
      A.B.C.D.
      4.(2022·全国乙卷·高考真题)已知,且,其中a,b为实数,则( )
      A.B.C.D.
      5.(2021·全国乙卷·高考真题)设,则( )
      A.B.C.D.
      6.(2017·浙江·高考真题)已知a,b∈R,(i是虚数单位)则 ,ab= .
      7.(2016·天津·高考真题)已知,i是虚数单位,若(1i)(1bi)=a,则的值为 .
      8.(2015·全国·高考真题)若为实数,且 ,则
      A.B.C.D.
      9.(2015·全国·高考真题)若为实数且,则
      A.B.C.D.
      10.(2015·上海·高考真题)若复数满足,其中是虚数单位,则 .
      考点03 复数的分类
      1.(2017·全国·高考真题)下列各式的运算结果为纯虚数的是
      A.(1+i)2B.i2(1-i)C.i(1+i)2D.i(1+i)
      2.(2017·全国·高考真题)设有下面四个命题
      :若复数满足,则;
      :若复数满足,则;
      :若复数满足,则;
      :若复数,则.
      其中的真命题为
      A.B.
      C.D.
      3.(2017·天津·高考真题)已知,为虚数单位,若为实数,则的值为 .
      4.(2015·天津·高考真题)是虚数单位,若复数 是纯虚数,则实数的值为 .
      考点04 共轭复数
      1.(2024·全国甲卷·高考真题)设,则( )
      A.B.C.D.2
      2.(2024·全国甲卷·高考真题)若,则( )
      A.B.C.10D.
      3.(2023·北京·高考真题)在复平面内,复数对应的点的坐标是,则的共轭复数( )
      A.B.
      C.D.
      4.(2023·全国乙卷·高考真题)设,则( )
      A.B.C.D.
      5.(2023·全国新Ⅰ卷·高考真题)已知,则( )
      A.B.C.0D.1
      6.(2022·全国甲卷·高考真题)若.则( )
      A.B.C.D.
      7.(2022·全国甲卷·高考真题)若,则( )
      A.B.C.D.
      8.(2022·全国新Ⅰ卷·高考真题)若,则( )
      A.B.C.1D.2
      9.(2021·全国乙卷·高考真题)设,则( )
      A.B.C.D.
      10.(2021·全国新Ⅰ卷·高考真题)已知,则( )
      A.B.C.D.
      考点05 复数的模
      1.(2024·全国新Ⅱ卷·高考真题)已知,则( )
      A.0B.1C.D.2
      2.(2023·全国乙卷·高考真题)( )
      A.1B.2C.D.5
      3.(2022·全国甲卷·高考真题)若.则( )
      A.B.C.D.
      4.(2022·北京·高考真题)若复数z满足,则( )
      A.1B.5C.7D.25
      5.(2020·全国·高考真题)若,则( )
      A.0B.1
      C.D.2
      6.(2020·全国·高考真题)若z=1+i,则|z2–2z|=( )
      A.0B.1C.D.2
      7.(2020·全国·高考真题)设复数,满足,,则= .
      8.(2019·全国·高考真题)设,则=
      A.2B.C.D.1
      9.(2019·天津·高考真题)是虚数单位,则的值为 .
      10.(2019·浙江·高考真题)复数(为虚数单位),则 .
      考点06 复数的几何意义
      1.(2023·全国新Ⅱ卷·高考真题)在复平面内,对应的点位于( ).
      A.第一象限B.第二象限C.第三象限D.第四象限
      2.(2023·北京·高考真题)在复平面内,复数对应的点的坐标是,则的共轭复数( )
      A.B.
      C.D.
      3.(2021·全国新Ⅱ卷·高考真题)复数在复平面内对应的点所在的象限为( )
      A.第一象限B.第二象限C.第三象限D.第四象限
      4.(2020·北京·高考真题)在复平面内,复数对应的点的坐标是,则( ).
      A.B.C.D.
      5.(2019·全国·高考真题)设z=-3+2i,则在复平面内对应的点位于
      A.第一象限B.第二象限
      C.第三象限D.第四象限
      6.(2019·全国·高考真题)设复数z满足,z在复平面内对应的点为(x,y),则
      A.B.C.D.
      7.(2018·北京·高考真题)在复平面内,复数的共轭复数对应的点位于
      A.第一象限B.第二象限
      C.第三象限D.第四象限
      8.(2017·全国·高考真题)复平面内表示复数z=i(–2+i)的点位于
      A.第一象限B.第二象限C.第三象限D.第四象限
      9.(2017·北京·高考真题)若复数(1–i)(a+i)在复平面内对应的点在第二象限,则实数a的取值范围是
      A.(–∞,1)B.(–∞,–1)
      C.(1,+∞)D.(–1,+∞)
      10.(2016·全国·高考真题)已知在复平面内对应的点在第四象限,则实数m的取值范围是
      A.B.C.D.
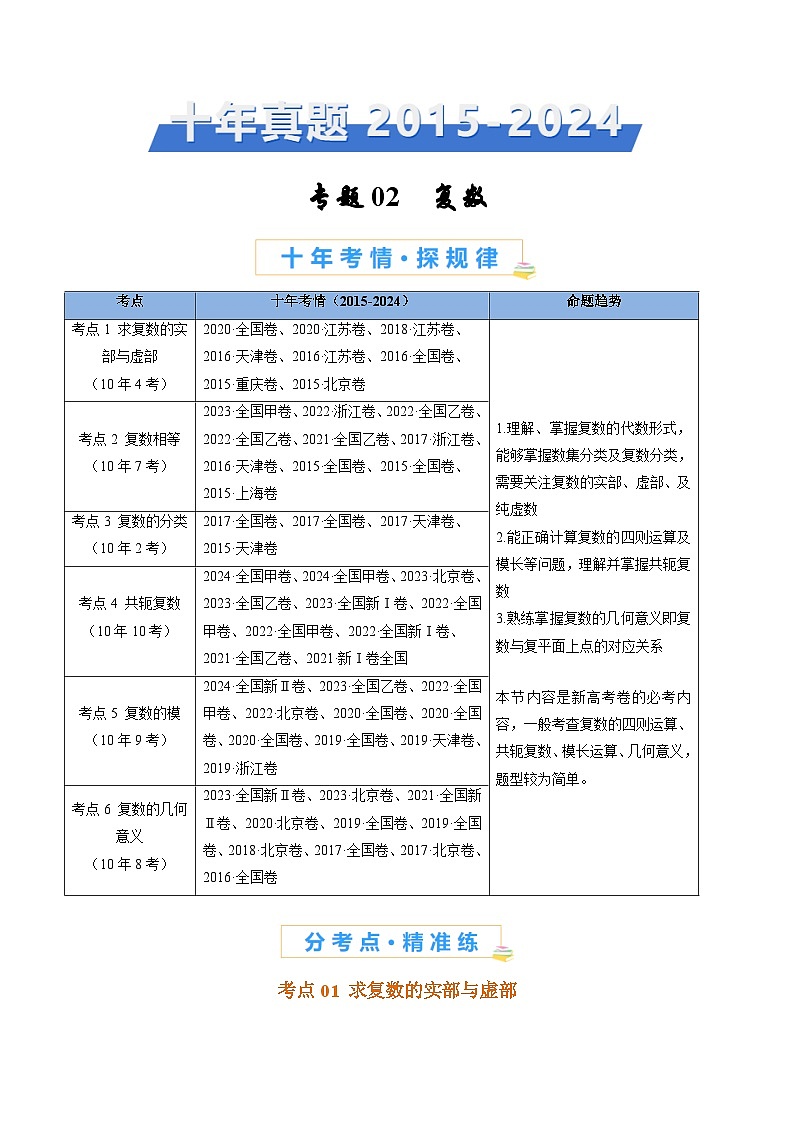
      考点
      十年考情(2015-2024)
      命题趋势
      考点1 求复数的实部与虚部
      (10年4考)
      2020·全国卷、2020·江苏卷、2018·江苏卷、2016·天津卷、2016·江苏卷、2016·全国卷、2015·重庆卷、2015·北京卷
      1.理解、掌握复数的代数形式,能够掌握数集分类及复数分类,需要关注复数的实部、虚部、及纯虚数
      2.能正确计算复数的四则运算及模长等问题,理解并掌握共轭复数
      3.熟练掌握复数的几何意义即复数与复平面上点的对应关系
      本节内容是新高考卷的必考内容,一般考查复数的四则运算、共轭复数、模长运算、几何意义,题型较为简单。
      考点2 复数相等
      (10年7考)
      2023·全国甲卷、2022·浙江卷、2022·全国乙卷、2022·全国乙卷、2021·全国乙卷、2017·浙江卷、2016·天津卷、2015·全国卷、2015·全国卷、2015·上海卷
      考点3 复数的分类
      (10年2考)
      2017·全国卷、2017·全国卷、2017·天津卷、2015·天津卷
      考点4 共轭复数
      (10年10考)
      2024·全国甲卷、2024·全国甲卷、2023·北京卷、2023·全国乙卷、2023·全国新Ⅰ卷、2022·全国甲卷、2022·全国甲卷、2022·全国新Ⅰ卷、2021·全国乙卷、2021·新Ⅰ卷全国
      考点5 复数的模
      (10年9考)
      2024·全国新Ⅱ卷、2023·全国乙卷、2022·全国甲卷、2022·北京卷、2020·全国卷、2020·全国卷、2020·全国卷、2019·全国卷、2019·天津卷、2019·浙江卷
      考点6 复数的几何意义
      (10年8考)
      2023·全国新Ⅱ卷、2023·北京卷、2021·全国新Ⅱ卷、2020·北京卷、2019·全国卷、2019·全国卷、2018·北京卷、2017·全国卷、2017·北京卷、2016·全国卷

      相关试卷

      专题02 复数- 十年(2015-2024)高考真题数学分类汇编(全国通用)(含答案):

      这是一份专题02 复数- 十年(2015-2024)高考真题数学分类汇编(全国通用)(含答案),文件包含专题02复数教师卷docx、专题02复数学生卷docx等2份试卷配套教学资源,其中试卷共20页, 欢迎下载使用。

      专题02 复数- 十年(2015-2024)高考真题数学分项汇编(全国通用):

      这是一份专题02 复数- 十年(2015-2024)高考真题数学分项汇编(全国通用),文件包含专题02复数教师卷-十年2015-2024高考真题数学分项汇编全国通用docx、专题02复数学生卷-十年2015-2024高考真题数学分项汇编全国通用docx等2份试卷配套教学资源,其中试卷共20页, 欢迎下载使用。

      专题02 复数(学生卷)- 十年(2015-2024)高考真题数学分项汇编(全国通用):

      这是一份专题02 复数(学生卷)- 十年(2015-2024)高考真题数学分项汇编(全国通用),共5页。试卷主要包含了复数的实部为 .,复数的实部为 ,若为实数且,则等内容,欢迎下载使用。

      资料下载及使用帮助
      版权申诉
      • 1.电子资料成功下载后不支持退换,如发现资料有内容错误问题请联系客服,如若属实,我们会补偿您的损失
      • 2.压缩包下载后请先用软件解压,再使用对应软件打开;软件版本较低时请及时更新
      • 3.资料下载成功后可在60天以内免费重复下载
      版权申诉
      若您为此资料的原创作者,认为该资料内容侵犯了您的知识产权,请扫码添加我们的相关工作人员,我们尽可能的保护您的合法权益。
      入驻教习网,可获得资源免费推广曝光,还可获得多重现金奖励,申请 精品资源制作, 工作室入驻。
      版权申诉二维码
      高考专区
      • 精品推荐
      • 所属专辑18份
      欢迎来到教习网
      • 900万优选资源,让备课更轻松
      • 600万优选试题,支持自由组卷
      • 高质量可编辑,日均更新2000+
      • 百万教师选择,专业更值得信赖
      微信扫码注册
      手机号注册
      手机号码

      手机号格式错误

      手机验证码 获取验证码 获取验证码

      手机验证码已经成功发送,5分钟内有效

      设置密码

      6-20个字符,数字、字母或符号

      注册即视为同意教习网「注册协议」「隐私条款」
      QQ注册
      手机号注册
      微信注册

      注册成功

      返回
      顶部
      学业水平 高考一轮 高考二轮 高考真题 精选专题 初中月考 教师福利
      添加客服微信 获取1对1服务
      微信扫描添加客服
      Baidu
      map