所属成套资源:2025-2026学年人美版(2024)小学美术二年级上册(全册)每课教学设计
小学美术人美版(2024)二年级上册(2024)2. 书签我设计教学设计
展开
这是一份小学美术人美版(2024)二年级上册(2024)2. 书签我设计教学设计,共9页。
教学背景
学情分析
小学二年级学生处于 “美术设计启蒙期”,具备以下特点:
1.认知与思维:以具体形象思维为主,对 “生活中常用的小物件(如书签、文具)” 兴趣浓厚,能通过 “看、摸、做” 理解设计的基本含义;已掌握 “简单线条绘画、剪贴” 等基础技能(如一年级画动物、剪图形),但对 “‘功能’与‘造型’结合” 的设计思维较陌生,需通过直观案例引导。
2.动手能力:能熟练使用安全剪刀、彩笔、胶水等工具,但在 “裁剪规整造型”“装饰元素搭配” 上易出现 “造型歪斜”“图案杂乱” 的问题,需教师提供 “基础模板参考” 与 “分步指导”。
3.学习特点:注意力集中时间约 20-25 分钟,喜欢 “生活化情境” 与 “趣味任务”(如 “为自己的故事书设计书签”),对 “展示自己的作品” 有强烈意愿,需通过 “实践创作 + 分享” 激发持续参与热情。
4.生活经验:多数学生见过或使用过书签(如书店购买的卡通书签、家长自制的纸质书签),但未思考 “书签为什么这么设计”,缺乏 “从‘使用需求’出发设计物品” 的意识,需通过教材案例建立 “功能 — 设计” 的关联。
教材分析
人美版(2024)《设计小能手》单元《书签我设计》(教材第 32-35 页)以 “实用设计” 为核心,内容编排贴合二年级学生认知,具有以下特点:
1.内容架构清晰,突出 “功能与设计” 关联:教材分为 “认识书签”“分析设计要素”“创意设计示例” 三部分:
第 32 页:展示 “不同功能的书签”(如纸质书签防页角折损、磁性书签固定牢固),配文 “书签能帮我们记住读书的页码,还能装饰书本”,明确书签的 “实用功能”;
第 33 页:呈现 “书签设计三要素” 示例 —— 造型(卡通形、植物形、几何形)、装饰(绘画图案、剪贴花纹、贴纸点缀)、材质(彩色卡纸、瓦楞纸、塑料片),用 “气泡标注” 说明 “造型要方便夹在书里”“装饰要好看不挡字”,建立 “设计为功能服务” 的认知;
第 34-35 页:提供 “学生创意书签案例”(如 “小熊造型书签”“树叶纹剪贴书签”“卡通人物镂空书签”),并附 “设计步骤图”(画造型→剪轮廓→做装饰→穿挂绳),降低创作难度。
2.素材贴近生活,激发设计兴趣:教材案例均为学生熟悉的类型(如卡通形象、自然元素),避免复杂抽象的设计概念;同时融入 “环保理念”(如用废旧彩色卡纸制作),引导学生 “变废为宝”,符合低学段 “生活即美术” 的教学理念。
3.衔接核心素养,兼顾技能与思维:教材通过 “观察分析 — 模仿借鉴 — 创意实践” 的流程,对应 “图像识读(看案例)— 美术表现(动手做)— 创意实践(自己想)— 文化理解(懂用途)” 的核心素养目标,为教学设计提供清晰脉络。
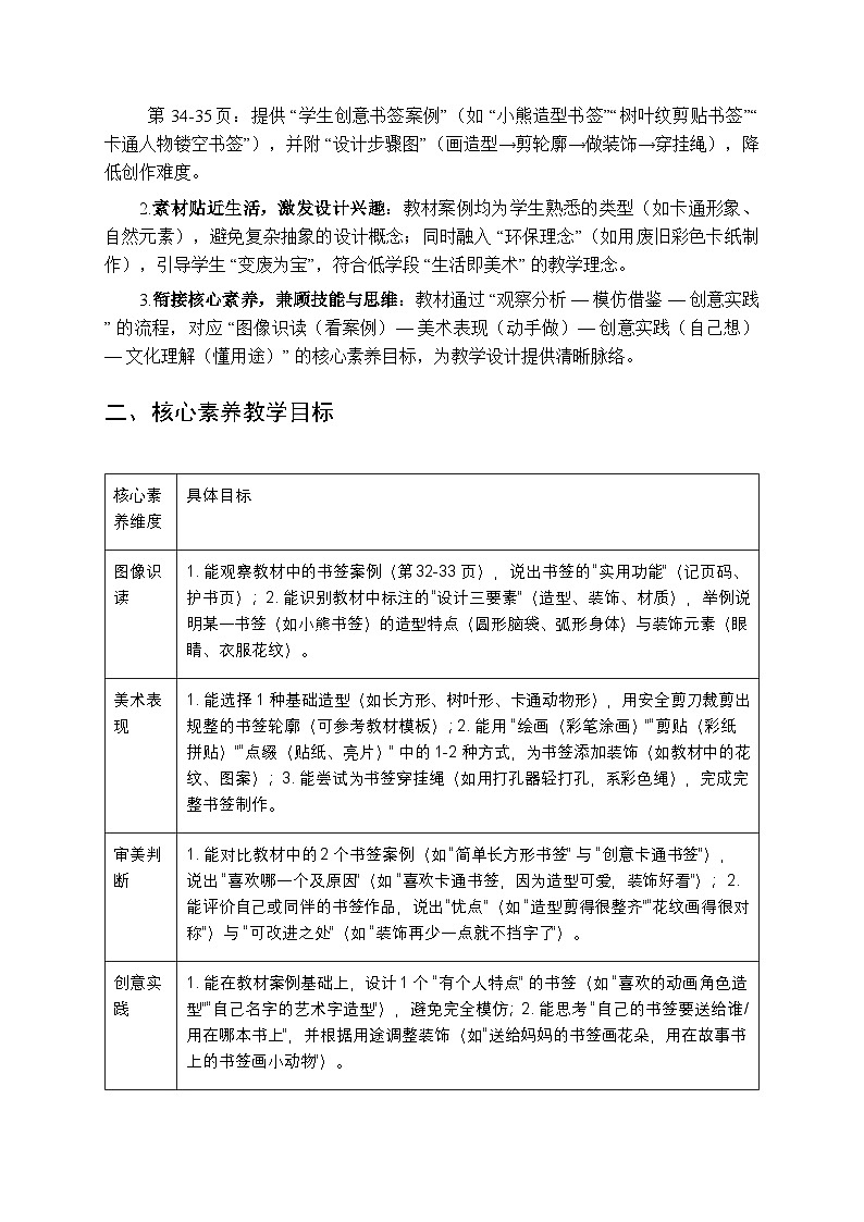
核心素养教学目标
教学重难点
(一)教学重点
理解书签的 “功能与设计” 关联:通过教材案例,知道书签的核心功能是 “记页码、护书页”,设计时 “造型要方便夹书”“装饰不挡文字”,避免只追求美观忽略实用;
掌握书签设计三要素:能识别并运用 “造型(选形状)— 裁剪(剪轮廓)— 装饰(添图案)” 的基本步骤,参考教材示例完成基础书签制作;
建立 “设计服务生活” 的意识:知道设计书签是为了 “方便自己读书”,能结合个人需求(如喜欢的书、使用习惯)调整设计。
(二)教学难点
创意造型与实用功能的平衡:二年级学生易出现 “造型过于复杂(如尖角太多不好夹书)”“装饰过于密集(如图案太大挡文字)” 的问题,需引导其 “简化造型、适度装饰”;
工具使用的规范性:裁剪造型时易出现 “边缘不规整”,穿挂绳时易出现 “打孔位置偏移”,需通过 “教材步骤图参考 + 教师示范” 帮助掌握技巧;
个性化创意的激发:部分学生易 “完全模仿教材案例”,缺乏个人想法,需通过 “生活经验提问(如‘你最喜欢的动物 / 植物是什么’)” 引导其融入个人元素。
教学过程
情境导入:聊 “读书的烦恼”,引书签功能
教材内容讲解
展示教材第 32 页 “书签功能示意图”:左侧图为 “没有书签,书角折损,忘记页码”(配文 “读书时找不到上次看到的页码,还会折坏书角”);右侧图为 “夹上书签,页码清晰,书角平整”(配文 “书签能帮我们记住页码,保护书角不被折坏”)。
师生互动
师:“同学们,你们平时喜欢读书吗?有没有遇到过这样的问题 —— 上次读到第 50 页,这次打开书却找不到了,或者为了记页码,把书角折起来?”
生 1:“我遇到过!我读《小猪唏哩呼噜》,折了书角,妈妈说会把书弄坏!”
生 2:“我找不到页码时,要一页一页翻,好麻烦!”
师:“别着急!教材第 32 页给我们介绍了一个‘读书小帮手’—— 大家看左边的图,没有它的时候,书角折了,页码也忘了;右边的图夹上它,书角平平整整,一眼就知道读到哪页了。你们知道这个小帮手是什么吗?”
生(齐答):“书签!”
师:“对啦!今天我们就一起学习《书签我设计》,不仅要认识书签,还要亲手设计一个属于自己的、又好看又好用的书签,解决读书的小烦恼!”
设计意图
通过 “读书烦恼” 的生活化情境,引发学生共鸣;结合教材中的功能对比图,直观呈现书签的实用价值,避免 “直接讲功能” 的枯燥;同时以 “解决烦恼” 为任务驱动,激发学生 “设计书签” 的兴趣,为后续新知探究铺垫。
新知探究一:析 “教材书签案例”,识设计要素
教材内容讲解
展示教材第 33 页 “书签设计三要素” 页面:
造型示例:卡通小熊形(圆形脑袋 + 弧形身体)、树叶形(锯齿边缘)、长方形(圆角设计),配文 “造型要方便夹在书里,不要有太尖的角”;
装饰示例:小熊书签画眼睛、衣服条纹,树叶书签画叶脉、小昆虫,长方形书签贴星星贴纸,配文 “装饰要好看,不要太密集,避免挡字”;
材质示例:彩色卡纸(厚实)、瓦楞纸(有纹理)、旧贺卡(带图案),配文 “可以用身边的材料,变废为宝更环保”。
师生互动
师:“要设计一个好用的书签,需要注意三个重要的地方,教材第 33 页已经告诉我们了。先看‘造型’—— 大家看这三个书签,小熊形、树叶形、长方形,它们有什么共同点?为什么不能有太尖的角呢?”
生 1:“它们的角都是圆的,没有尖尖的!”
师:“没错!尖尖的角容易戳坏书页,还可能划伤手,所以造型要选圆润的。再看‘装饰’—— 小熊书签画了眼睛和条纹,树叶书签画了叶脉,这些装饰有什么要注意的?教材里怎么说的?”
生 2:“教材说不要太密集,不然会挡字!”
师:“太对了!如果在书签中间画满图案,夹在书里就会挡住文字,就不好用了。最后看‘材质’—— 教材说可以用彩色卡纸、旧贺卡,大家想想,为什么用旧贺卡也可以呀?”
生 3:“因为旧贺卡不用了,用来做书签就是变废为宝,很环保!”
师:“大家都读懂教材啦!设计书签要记住‘造型圆、装饰简、材质环保’,这样做出来的书签才又好看又好用。”
设计意图
通过 “逐要素分析教材示例 + 提问引导”,让学生自主从教材中提取设计要点,避免教师单向灌输;结合 “为什么不能有尖角”“为什么装饰不能密集” 的追问,帮助学生理解 “设计为功能服务”,突破 “理解设计要素” 的教学重点;同时渗透环保理念,呼应文化理解目标。
新知探究二:学 “教材设计步骤”,明制作方法
3.1 教材内容讲解
展示教材第 34 页 “书签制作步骤图”:
步骤 1:画造型(在卡纸上画喜欢的形状,如树叶形,可先用铅笔轻轻画);
步骤 2:剪轮廓(沿铅笔线慢慢剪,剪刀尖朝向自己,不要剪到手);
步骤 3:做装饰(用彩笔涂画花纹,或用彩纸剪贴图案,装饰在书签边缘);
步骤 4:穿挂绳(用打孔器在书签顶部轻打孔,穿入彩色绳,打个小结)。
师生互动
师:“知道了设计要素,我们怎么一步步做出书签呢?教材第 34 页的步骤图告诉我们了。大家看步骤 1,画造型时用什么笔?为什么要轻轻画?”
生 1:“用铅笔轻轻画,画错了可以擦掉!”
师:“太聪明了!步骤 2 剪轮廓,教材提醒我们‘剪刀尖朝向自己’,为什么要这样做呀?”
生 2:“这样不会剪到别人,也不会剪到手!”
师:“对!安全最重要。步骤 3 做装饰,大家看教材里的示例,装饰都画在什么地方?”
生 3:“画在边缘,中间没有画,这样就不挡字了!”
师:“观察得真仔细!步骤 4 穿挂绳,老师这里有打孔器和挂绳,给大家示范一下 —— 轻轻按住打孔器,在书签顶部打一个小孔,再把绳子穿进去,打个小结就好。现在谁能看着教材步骤图,把制作顺序说一遍?”
生 4:“先画造型,再剪轮廓,然后做装饰,最后穿挂绳!”
师:“说得完全正确!大家制作时可以随时看教材步骤图,遇到困难举手问老师。”
设计意图
通过 “拆解教材步骤 + 教师示范 + 学生复述”,让学生明确制作流程,降低动手难度;重点强调 “安全用剪刀”“装饰位置” 等关键细节,呼应教学难点中的 “工具规范性” 与 “造型装饰平衡”;让学生复述步骤,强化记忆,为后续实践创作做好准备。
实践创作:做 “我的专属书签”,练设计
教材内容讲解
展示教材第 34-35 页 “学生创意书签案例”:
案例 1:“小兔书签”—— 造型为兔子头部(圆形 + 长耳朵),装饰用彩笔涂画眼睛、胡须,挂绳系粉色绳;
案例 2:“树叶剪贴书签”—— 造型为枫叶形,用不同颜色彩纸剪贴叶脉,边缘贴小亮片;
案例 3:“名字书签”—— 造型为长方形(圆角),装饰用艺术字写自己的名字,周围画小花朵。
配文提示:“可以设计自己喜欢的造型,加入喜欢的图案,让书签有个人特点。”
师生互动
师:“教材里的同学设计了这么多好看的书签,有小兔的、树叶的,还有带自己名字的。现在请大家也来设计自己的书签,先想一想:你想设计什么造型?(比如喜欢的动物、植物、水果)要送给自己还是朋友?用在什么书上?”
(学生思考后)
生 1:“我想设计小熊造型的书签,送给我的好朋友,他喜欢小熊,用在他的《奥特曼》书上!”
生 2:“我想设计草莓造型的书签,自己用,用在我的故事书上,装饰画小点点!”
师:“这些想法都很棒!大家制作时可以参考教材案例,但要加入自己的想法,比如教材里的小兔书签是画的,你可以用剪贴的方式做;教材里的树叶书签是彩纸的,你可以用旧贺卡做。遇到剪不整齐的地方,可以先在教材案例上描一描,再剪。现在开始创作吧!”
(学生创作,教师巡回指导:对造型画得歪的学生,引导 “看教材里的小熊造型,耳朵是不是一样大?”;对装饰太多的学生,提醒 “教材说装饰在边缘,中间留空不挡字”)
创作过程中,教师展示学生的优秀半成品:“大家看这位同学的书签,造型是小猫咪,剪得很整齐,装饰画在耳朵和尾巴上,中间是空的,很符合教材里的设计要求,值得大家学习!”
设计意图
通过 “教材案例启发 + 个人想法表达”,激发学生创意,避免完全模仿;创作中结合教材案例进行针对性指导,呼应教学难点;展示优秀半成品,为其他学生提供参考,同时鼓励个性化设计,培养 “创意实践” 能力;让学生结合 “赠送对象”“使用场景” 设计,强化 “设计服务生活” 的意识。
展示评价:赏 “创意书签”,评设计
教材内容讲解
展示教材第 35 页 “评价提示”:“你的书签造型方便夹书吗?装饰好看不挡字吗?有没有自己的特点?”
师生互动
师:“大家的书签都制作完成了,现在我们来举办‘书签展示会’,每组选 2 个代表,拿着自己的书签,说说‘你的书签是什么造型?有什么装饰?为什么这么设计?’,其他同学可以根据教材评价提示提问。”
(学生展示)
生 1(展示小兔书签):“我的书签是小兔造型,装饰画了眼睛和胡萝卜,用旧贺卡做的,这样夹在书里不挡字,送给好朋友当礼物!”
师:“谁来根据教材提示评价一下这个书签?”
生 2:“我觉得这个书签造型很可爱,装饰在旁边,不挡字,用旧贺卡做的很环保,有自己的特点!”
生 3(展示草莓书签):“我的书签是草莓造型,剪的时候有点歪,装饰画了很多小点点,中间有点挡字了……”
师:“这位同学很勇敢,说出了可改进的地方。谁能帮他想想怎么改?”
生 4:“可以把中间的小点点擦掉,只画在草莓叶子上,这样就不挡字了!”
师:“这个建议很好!大家的书签都有优点,即使有小问题,改一改就会更完美。课后大家可以把书签夹在自己喜欢的书里,体验一下自己设计的书签有多好用!”
设计意图
通过 “展示分享 + 教材评价提示”,让学生学会从 “功能”“美观”“创意” 三个维度评价作品,培养 “审美判断” 能力;鼓励学生主动发现问题并提出改进建议,强化 “设计是不断完善的过程” 的认知;将书签用于实际读书,呼应 “实用设计” 的核心,让学生感受 “美术服务生活” 的价值。
文化拓展:知 “书签的历史”,懂传承
教材内容讲解
展示教材第 35 页 “文化小知识”:“古代人没有书签,用‘牙签’‘竹片’做标记,叫‘牙签’‘浮签’;后来人们用纸质做书签,还会在上面画画、写字,成为好看又好用的文具。”
师生互动
师:“大家知道吗?古代人也有‘书签’,但和我们现在的不一样。看教材第 35 页的小知识,古代人用什么做书签呀?”
生 1:“用牙签和竹片!”
师:“对!后来人们慢慢改进,用纸质做书签,还在上面画画写字,就像我们今天设计的书签一样,又好看又好用。现在还有很多人喜欢收藏好看的书签,把它当作礼物送给朋友。大家觉得我们设计的书签,除了自己用,还能用来做什么?”
生 2:“送给爸爸妈妈当礼物!”
生 3:“在书签上写一句祝福的话,送给老师!”
师:“这些想法都很棒!书签不仅是读书的工具,还能传递友情和爱意,这就是设计的魅力。希望大家以后能多观察生活中的小物件,想想它们是怎么设计的,也可以自己动手设计更多好用的小物品!”
设计意图
通过教材中的文化小知识,让学生了解书签的历史演变,深化 “文化理解”;引导学生思考 “书签的其他用途”,拓展设计的价值认知;鼓励学生 “观察生活、主动设计”,为后续美术学习埋下 “设计思维” 的种子。
小结
本课围绕人美版(2024)《书签我设计》的教材内容,以 “实用设计” 为核心,通过 “情境导入 — 新知探究 — 实践创作 — 展示拓展” 的流程,实现了五大核心素养的落地:
1.图像识读:学生通过观察教材中的功能图、要素图、步骤图,学会识别书签的功能与设计要点,提升了 “从图像中提取信息” 的能力;
2.美术表现:学生参考教材步骤,完成 “画 — 剪 — 装饰 — 穿绳” 的完整创作,掌握了基础设计技能,突破了 “工具规范” 与 “造型装饰平衡” 的难点;
3.审美判断:学生结合教材评价提示,从 “实用”“美观”“创意” 评价作品,形成了初步的设计审美认知;
4.创意实践:学生在教材案例基础上,融入 “喜欢的造型”“赠送对象” 等个人元素,设计出专属书签,培养了 “个性化设计” 的意识;
5.文化理解:学生通过教材文化知识,了解书签的历史与环保价值,理解 “设计服务生活、传递情感” 的文化内涵。
教学过程中,始终紧扣教材内容,通过 “师生互动提问”“教材示例参考”“生活化情境”,让二年级学生在 “看得见、摸得着、做得来” 的体验中理解设计;同时避免复杂理论,以 “解决读书烦恼”“设计专属书签” 为任务驱动,符合低学段学生 “做中学” 的认知规律,真正实现了 “美术与生活结合、技能与素养同步” 的教学目标。核心素养维度
具体目标
图像识读
1. 能观察教材中的书签案例(第 32-33 页),说出书签的 “实用功能”(记页码、护书页);2. 能识别教材中标注的 “设计三要素”(造型、装饰、材质),举例说明某一书签(如小熊书签)的造型特点(圆形脑袋、弧形身体)与装饰元素(眼睛、衣服花纹)。
美术表现
1. 能选择 1 种基础造型(如长方形、树叶形、卡通动物形),用安全剪刀裁剪出规整的书签轮廓(可参考教材模板);2. 能用 “绘画(彩笔涂画)”“剪贴(彩纸拼贴)”“点缀(贴纸、亮片)” 中的 1-2 种方式,为书签添加装饰(如教材中的花纹、图案);3. 能尝试为书签穿挂绳(如用打孔器轻打孔,系彩色绳),完成完整书签制作。
审美判断
1. 能对比教材中的 2 个书签案例(如 “简单长方形书签” 与 “创意卡通书签”),说出 “喜欢哪一个及原因”(如 “喜欢卡通书签,因为造型可爱,装饰好看”);2. 能评价自己或同伴的书签作品,说出 “优点”(如 “造型剪得很整齐”“花纹画得很对称”)与 “可改进之处”(如 “装饰再少一点就不挡字了”)。
创意实践
1. 能在教材案例基础上,设计 1 个 “有个人特点” 的书签(如 “喜欢的动画角色造型”“自己名字的艺术字造型”),避免完全模仿;2. 能思考 “自己的书签要送给谁 / 用在哪本书上”,并根据用途调整装饰(如 “送给妈妈的书签画花朵,用在故事书上的书签画小动物”)。
文化理解
1. 能知道 “书签是帮助读书的工具,不同造型和装饰的书签都有‘实用’和‘美观’的作用”;2. 能了解 “用废旧材料(如旧贺卡、彩色卡纸)制作书签” 是 “环保” 的做法,愿意在生活中尝试 “变废为宝” 的设计。
相关教案
这是一份湘美版(2024)二年级上册(2024)第4课 精彩动画教案及反思,共10页。
这是一份小学湘美版(2024)第2课 小蝌蚪教案,共7页。教案主要包含了教学设计理念,核心素养目标,教学重难点,教学过程,板书设计等内容,欢迎下载使用。
这是一份小学美术湘美版(2024)二年级上册(2024)第2课 倒影的秘密教学设计,共7页。
相关教案 更多
- 1.电子资料成功下载后不支持退换,如发现资料有内容错误问题请联系客服,如若属实,我们会补偿您的损失
- 2.压缩包下载后请先用软件解压,再使用对应软件打开;软件版本较低时请及时更新
- 3.资料下载成功后可在60天以内免费重复下载
免费领取教师福利

