搜索
      上传资料 赚现金

      第03讲 二项式定理(复习讲义)(全国通用)(含答案)2026年高考数学一轮复习讲练测(全国通用)

      • 3.08 MB
      • 2025-09-08 16:24:11
      • 62
      • 0
      • 日拱一卒
      加入资料篮
      立即下载
      查看完整配套(共2份)
      包含资料(2份) 收起列表
      原卷
      第03讲 二项式定理(复习讲义)(全国通用)(原卷版)【上好课】2026年高考数学一轮复习讲练测(全国通用).docx
      预览
      解析
      第03讲 二项式定理(复习讲义)(全国通用)(解析版)【上好课】2026年高考数学一轮复习讲练测(全国通用).docx
      预览
      正在预览:第03讲 二项式定理(复习讲义)(全国通用)(原卷版)【上好课】2026年高考数学一轮复习讲练测(全国通用).docx
      第03讲 二项式定理(复习讲义)(全国通用)(原卷版)【上好课】2026年高考数学一轮复习讲练测(全国通用)第1页
      高清全屏预览
      1/17
      第03讲 二项式定理(复习讲义)(全国通用)(原卷版)【上好课】2026年高考数学一轮复习讲练测(全国通用)第2页
      高清全屏预览
      2/17
      第03讲 二项式定理(复习讲义)(全国通用)(原卷版)【上好课】2026年高考数学一轮复习讲练测(全国通用)第3页
      高清全屏预览
      3/17
      第03讲 二项式定理(复习讲义)(全国通用)(解析版)【上好课】2026年高考数学一轮复习讲练测(全国通用)第1页
      高清全屏预览
      1/30
      第03讲 二项式定理(复习讲义)(全国通用)(解析版)【上好课】2026年高考数学一轮复习讲练测(全国通用)第2页
      高清全屏预览
      2/30
      第03讲 二项式定理(复习讲义)(全国通用)(解析版)【上好课】2026年高考数学一轮复习讲练测(全国通用)第3页
      高清全屏预览
      3/30
      还剩14页未读, 继续阅读

      第03讲 二项式定理(复习讲义)(全国通用)(含答案)2026年高考数学一轮复习讲练测(全国通用)

      展开

      这是一份第03讲 二项式定理(复习讲义)(全国通用)(含答案)2026年高考数学一轮复习讲练测(全国通用),文件包含第03讲二项式定理复习讲义全国通用原卷版上好课2026年高考数学一轮复习讲练测全国通用docx、第03讲二项式定理复习讲义全国通用解析版上好课2026年高考数学一轮复习讲练测全国通用docx等2份试卷配套教学资源,其中试卷共47页, 欢迎下载使用。
      01 \l "_Tc28248"
      \l "_Tc17759" 02体系构建·思维可视 PAGEREF _Tc17759 \h 3
      \l "_Tc28415" 03核心突破·靶向攻坚 PAGEREF _Tc28415 \h 3
      \l "_Tc19186" 知能解码 PAGEREF _Tc19186 \h 3
      \l "_Tc15827" 知识点1 二项式定理 PAGEREF _Tc15827 \h 3
      \l "_Tc23925" 知识点2 二项式系数的性质 PAGEREF _Tc23925 \h 4
      \l "_Tc12395" 知识点3 各二项式系数 PAGEREF _Tc12395 \h 4
      \l "_Tc4584" 题型破译 PAGEREF _Tc4584 \h 4
      \l "_Tc20100" 题型1 二项展开式的特定项(或系数) PAGEREF _Tc20100 \h 4
      【方法技巧】二项展开式通项公式
      \l "_Tc25825" 题型2 两个二项式之积中特定项(或系数) PAGEREF _Tc25825 \h 7
      \l "_Tc12010" 题型3 三项展开式中特定项(或系数) PAGEREF _Tc12010 \h 8
      【方法技巧】三项展开式系数
      \l "_Tc5221" 题型4 二项式系数最值 PAGEREF _Tc5221 \h 10
      \l "_Tc6241" 题型5 系数最值 PAGEREF _Tc6241 \h 11
      【方法技巧】项的系数最值方法
      \l "_Tc12691" 题型6 二项式系数和、系数和 PAGEREF _Tc12691 \h 14
      【方法技巧】二项式系数和、系数和
      \l "_Tc28475" 题型7 二项展开式中奇偶项系数和 PAGEREF _Tc28475 \h 16
      【方法技巧】二项展开式中奇偶项系数和
      \l "_Tc28795" 题型8 整除、余数问题 PAGEREF _Tc28795 \h 19
      \l "_Tc31807" 题型9 近似计算问题 PAGEREF _Tc31807 \h 21
      \l "_Tc12250" 题型10 杨辉三角形问题 PAGEREF _Tc12250 \h 22
      \l "_Tc16385" 04真题溯源·考向感知 PAGEREF _Tc16385 \h 27
      \l "_Tc16279" 05课本典例·高考素材 PAGEREF _Tc16279 \h 28
      \l "_Tc25045" 知识点1 二项式定理
      (1)二项式定理
      一般地,对于每个(),的展开式中共有个,将它们合并同类项,就可以得到二项展开式:().这个公式叫做二项式定理.
      (2)二项展开式
      公式中:,等号右边的多项式叫做的二项展开式.
      (3)二项式系数与项的系数
      二项展开式中各项的二项式系数为(),项的系数是指该项中除变量外的常数部分,包含符号等.
      (4)二项展开式的通项
      二项展开式中的()叫做二项展开式的通项,用表示,即通项为展开式的第项:.通项体现了二项展开式的项数、系数、次数的变化规律,是二项式定理的核心,它在求展开式的某些特定项(如含指定幂的项常数项、中间项、有理项、系数最大的项等)及其系数等方面有着广泛的应用.
      自主检测已知的展开式共有9项,则的值为( )
      A.6B.7C.8D.9
      【答案】C
      【详解】因为的展开式共有9项,所以,
      故选:C.
      \l "_Tc25045" 知识点2 二项式系数的性质
      自主检测的展开式中二项式系数的最大值为 .(用数字作答)
      【答案】70
      【详解】,所以二项式系数最大值为:;
      故答案为:70.
      \l "_Tc25045" 知识点3 各二项式系数
      (1)展开式的各二项式系数和:

      (2)奇数项的二项式系数和与偶数项的二项式系数和相等:
      自主检测二项式的展开式中各项的系数和为 .
      【答案】1
      【详解】令得二项式的展开式中各项的系数和为.
      故答案为:1
      题型1 二项展开式的特定项(或系数)
      例1-1已知二项式.
      (1)求展开式的第4项;
      (2)求展开式中的有理项;
      (3)求展开式中的常数项.
      【答案】(1)
      (2)
      (3)
      【详解】(1)的二项展开式通项是:

      当时,展开式的第4项为.
      (2)由(1)知 的二项展开式通项是,
      有理项是使变量的指数为整数的项,故只需,且,
      解得,因此有理项分别为:



      .
      (3)由(1)知 的二项展开式通项是,
      常数项即为变量的指数为0的项,令,解得,
      因此常数项为.
      例1-2已知,则二项式的展开式中含项的系数为 .
      【答案】
      【详解】由题意知,,所以,
      则二项式的通项,
      令,解得,所以含项的系数为.
      故答案为:
      方法技巧 二项展开式通项公式
      二项展开式中的()叫做二项展开式的通项,用表示,即通项为展开式的第项:.
      【变式训练1-1】二项式展开式中的第3项为 .
      【答案】
      【详解】二项式展开式的第r+1项为:.
      则展开式中的第3项为:.
      故答案为:.
      【变式训练1-2】已知在的展开式中,第4项的二项式系数与第3项的二项式系数的比值为2.
      (1)求的值;
      (2)求展开式中含的项.
      【答案】(1)
      (2)
      【详解】(1)解:因为的展开式中,第4项与第3项的二项式系数的比值为2,
      可得,解得.
      (2)解:由(1)知,二项式,
      可得展开式的通项为,
      令,解得,所以展开式中的项为.
      【变式训练1-3】已知的展开式中的所有二项式系数之和为64.
      (1)求;
      (2)求常数项;
      (3)求展开式的中间项.
      【答案】(1);
      (2)15;
      (3).
      【详解】(1)由题设,可得;
      (2)由(1)得展开式通项为,,
      当,即,则常数项;
      (3)由(2)知,展开式中间项是第四项,即,所以.
      题型2 两个二项式之积中特定项(或系数)
      例2-1的展开式中的系数为( )
      A.B.25C.D.50
      【答案】A
      【详解】易得展开式通项公式为,
      令可得的系数为,令可得的系数为,
      故原展开式中的系数为.
      故选:A.
      例2-2在的展开式中,的系数为 .
      【答案】8
      【详解】对于,其展开式的通项为:,
      易知,中不含项,
      故令,则
      要得到与,需要与()中的相乘,即,
      所以的系数为8.
      故答案为:8
      【变式训练2-1】的展开式中的系数是( )
      A.10B.5C.D.
      【答案】C
      【详解】因为的展开式的通项公式为,
      令,可得;
      令,可得;
      所以的系数是.
      故选:C.
      【变式训练2-2】的展开式中的系数为 .
      【答案】
      【详解】展开式通项公式为,所以所求的系数为.
      故答案为:.
      【变式训练2-3】的展开式中,的系数与常数项之差为( )
      A.20B.19C.D.
      【答案】B
      【详解】,展开式中的系数为,
      常数项为2,故的系数与常数项之差为.
      故选:B.
      题型3 三项展开式中特定项(或系数)
      例3-1在的展开式中,的系数为( )
      A.90B.60C.30D.20
      【答案】A
      【详解】要生成这一项,相当于从5个含有的括号中,2个取出,1个取出,2个取出,
      即,所以的系数为.
      故选:A
      例3-2若,则等于( ).
      A.400B.425C.625D.800
      【答案】D
      【详解】解法1:,
      与的展开式通项分别为:
      ,.
      由题意知且,解得或或,
      因此,
      故选:D.
      解法2:表示5个相乘,每个在相乘时均有三种选择,选或或2.
      设选的有a个,选的有b个,那么选2的有个,故有,解得或,
      即选2个、3个2,或者选1个、4个2,因此含项的系数为,
      故选:D.
      例3-31已知在展开式中含的项的系数为51,则正实数a的值为 .
      【答案】1
      【详解】由展开式中,
      所以,
      解得或(舍).
      故答案为:
      方法技巧 三项展开式系数
      三项式的展开式:
      若令,便得到三项式展开式通项公式:

      其中叫三项式系数.
      【变式训练3-1】在的展开式中,的系数是( )
      A.B.C.D.
      【答案】A
      【详解】根据题意的系数可以成从6个含有的括号中,其中3个选,剩下3个里1个选,剩下2个选,
      所以,
      故选:A.
      【变式训练3-2】若的展开式中的常数项为31,则( )
      A.B.0C.1D.2
      【答案】C
      【详解】依题意,,所以,即.
      故选:C.
      题型4 二项式系数最值
      例4-1已知的展开式中,前三项的二项式系数和为56.
      (1)求展开式中各项系数的和;
      (2)求展开式中的常数项;
      (3)求展开式中二项式系数最大的项.
      【答案】(1)1
      (2)180
      (3)
      【详解】(1)由题意知,或(舍去),所以,
      故令,可得展开式中各项系数的和为.
      (2)由于二项式的通项公式为,
      令,求得,
      故展开式中的常数项为.
      (3)要使二项式系数最大,只要最大,故,
      故二项式系数最大的项为第6项.
      例4-2若的展开式中只有第6项的二项式系数最大,则( )
      A.9B.10C.11D.12
      【答案】B
      【详解】因为的展开式中只有第6项的二项式系数最大,所以展开式一共有11项,即.
      故选:B.
      【变式训练4-1】在的展开式中,偶数项的二项式系数之和为128,则二项式系数最大的项的系数为 .
      【答案】1120
      【详解】奇数项与偶数项的二项式系数之和相等,则的展开式中二项式系数之和为256,
      即,解得,二项式系数最大的项为,
      故二项式系数最大的项的系数为1120.
      【变式训练4-2】在的展开式中,只有第五项的二项式系数最大,则展开式中的系数是 .
      【答案】
      【详解】因为二项式只有第五项的二项式系数最大,
      所以展开式共有9项,所以,
      则二项式展开式的通项为,
      令,则,
      所以展开式中的系数为.
      故答案为:.
      题型5 系数最值
      例5-1在的二项展开式中系数最大的项的系数是 (结果用数字表示)
      【答案】20412
      【详解】的展开式通项为,则系数为,
      设第项系数最大,则
      即,解得,又,所以,
      所以最大项系数为第7项,最大系数为.
      故答案为:20412.
      例5-2在(n为正整数)的展开式中,
      (1)若,求展开式中无理项的个数;
      (2)若,求展开式中系数最大的项
      【答案】(1)15个
      (2)
      【详解】(1)若,则,即,解得或(舍去).
      则的通项为,且,
      所以当,3,5,7,9,11,13,15,17,19,21,23,25,27,29时,为无理项(无理项指的是x的指数不为整数的项),
      所以共有15个无理项.
      (2)设的通项为,
      且,
      因为系数为,所以最大的项为偶数,
      则,解得,

      所以展开式中系数最大的项为..
      方法技巧 项的系数最值
      有两种类型问题,一是找是否与二项式系数有关,如有关系,则转化为二项式系数最值问题;如无关系,则转化为解不等式组:,注意:系数比较大小.
      【变式训练5-1】在的展开式中.
      (1)求二项式系数最大的项;
      (2)求系数最大的项.
      【答案】(1)
      (2),
      【详解】(1)由题意,二项展开式共9项,故第5项二项式系数最大,
      又展开式通项为,
      所以
      (2)设第项系数最大,则,
      所以,解得,
      故系数最大的项是第3项和第4项,
      .
      【变式训练5-2】已知的展开式中,第3项与第5项的二项式系数相等,
      (1)求;
      (2)求展开式的常数项;
      (3)求展开式中系数最大的项.
      【答案】(1)
      (2)
      (3)
      【详解】(1)由二项式定理得的通项为,
      则第3项为,第5项为,
      因为第3项与第5项的二项式系数相等,所以,解得.
      (2)由已知得,
      其展开式的通项为,令,解得,
      则展开式的常数项为.
      (3)由已知得展开式的通项为,
      则第项的系数为,设第项的系数最大,
      则,解得,
      因为是整数,所以,
      此时系数最大的项为.
      【变式训练5-3】已知在的展开式中,只有第6项的二项式系数最大.
      (1)求;
      (2)求展开式中系数绝对值最大的项和系数最大的项.
      【答案】(1);
      (2)系数绝对值最大的项和系数最大的项分别为,;
      【详解】(1)因为二项式展开式中间项的二项式系数最大,而只有第6项的二项式系数最大,
      所以展开式共有11项,得.
      (2)展开式的通项是,
      系数的绝对值为,若它最大,则,整理得.
      因为,所以.故系数绝对值最大的项是第4项,即.
      系数最大的项应在项数为奇数的项之中,即当取偶数0,2,4,6,8,10时,
      相应各项系数分别为.
      故系数最大的项是第5项为.
      题型6 二项式系数和、系数和
      例6-1在二项式的展开式中,所有项的系数和为4096,则此二项式展开式中二项式系数之和是 .
      【答案】16
      【详解】因为在二项式的展开式中,所有项的系数和为4096,
      所以,令得,
      即,解得,
      所以展开式中二项式系数和为.
      故答案为:16.
      例6-2已知二项式的展开式中,各项二项式系数之和为64.
      (1)求的值及展开式中的常数项;
      (2)求展开式中所有项的系数和;
      (3)求展开式中二项式系数最大的项.
      【答案】(1),常数项为60
      (2)1
      (3)
      【详解】(1)由题意可得解得,
      所以该二项式为,
      则通项公式为:.
      令,解得,
      所以该二项式的展开式中的常数项为.
      (2)取,故展开式中所有项的系数和,
      (3)由于,故展开式中二项式系数最大为,故二项式系数最大的项为

      方法技巧 二项式系数和、系数和
      二项展开式二项式系数和:;奇数项与偶数项二项式系数和相等:.
      系数和:赋值法,二项展开式的系数表示式:(是系数),令得系数和:.
      【变式训练6-1】设,若,则( )
      A.1B.C.3D.
      【答案】D
      【详解】令,则可得.
      又,则.
      故选:D.
      【变式训练6-2】已知的展开式的各二项式系数的和为64,则展开式中常数项为( )
      A.B.C.60D.30
      【答案】C
      【详解】因为的展开式的各二项式系数的和为,所以,即.
      展开式的通项为.
      令,解得,所以.
      故选:C.
      【变式训练6-3】已知,则 .
      【答案】63
      【详解】在二项展开式中中,
      令,,得,即,解得.
      因为,
      所以.
      故答案为:63.
      题型7 二项展开式中奇偶项系数和
      例7-1若.
      (1)求的值;
      (2)求的值.
      【答案】(1)242
      (2)
      【详解】(1)∵,
      令,可得,
      令,可得,
      ∴.
      (2)∵,
      令,可得①,
      令,可得②,
      结合①②可得:
      例7-2设,求:
      (1);
      (2);
      (3).
      【答案】(1)1
      (2)243
      (3)
      【详解】(1)设,
      则.
      (2)∵,
      ∴,,
      ∴.
      (3)
      .
      方法技巧 二项展开式中奇偶项系数和
      ,令得系数和: = 1 \* GB3 \* MERGEFORMAT ①;
      令得奇数项系数和减去偶数项系数和: = 2 \* GB3 \* MERGEFORMAT ②,联立 = 1 \* GB3 \* MERGEFORMAT ① = 2 \* GB3 \* MERGEFORMAT ②可求得奇数项系数和与偶数项系数和.
      【变式训练7-1】若,求:
      (1)求的值;
      (2);
      (3).
      【答案】(1)1
      (2)
      (3)
      【详解】(1)令得.
      (2)令,则,
      由(1)知,
      所以.
      (3)令,则①
      由(2)知②
      由①+②得,
      .
      【变式训练7-2】已知.
      (1)求的值;
      (2)求的值.
      【答案】(1)
      (2)
      【详解】(1)因为,
      则展开式的通项为(且),
      所以展开式中不含的奇数次幂的项,
      又,
      所以,
      所以;
      (2)因为,
      令,得;
      令,得;
      又,则,
      所以.
      【变式训练7-3】设.
      (1)求的值;
      (2)求的值;
      (3)求的值;
      【答案】(1)-1
      (2)
      (3)
      【详解】(1)令,则①;
      (2),则
      ,则②;
      得,③
      (3)得,④
      ④-③化简
      题型8 整除、余数问题
      例8-1设为正整数,若和被除得的余数相同,则称和对同余,记为,已知,则的值可以是( )
      A.2020B.2013C.2022D.2021
      【答案】D
      【详解】,

      即,因为个位为3,个位为9,个位为7,个位为1,个位为3,
      所以个位为1,所以个位也是1,
      ,的个位也是1.
      故选:D.
      例8-2中国南北朝时期的著作《孙子算经》中,对同余除法有较深的研究.设为整数,若和被除得的余数相同,则称和对模同余,记为.若,则的值可以是 .
      【答案】9的整数倍加8
      【详解】
      ,
      因为被整除与,且,
      所以的值可以是9的整数倍加8,
      故答案为:9的整数倍加8.
      【变式训练8-1】中国南北朝时期的著作《孙子算经》对同余除法有较深的研究.设为整数,若和同时除以所得的余数相同,则称和对模同余,记为 若, ,,则( )
      A.2021B.2022C.2023D.2025
      【答案】C
      【详解】因为,

      所以
      所以a除以10的余数就等于除以10的余数,即为3,
      而给定的五个数中,只有2023除以10后余数为3,所以.
      故选:C
      【变式训练8-2】《孙子算经》是中国南北朝时期重要的数学著作,书中的“中国剩余定理”对同余除法进行了深入的研究.设均为整数,若和被除得的余数相同,则称和对模同余,记为,如8和14被3除得的余数都是2,则记.若,且,则的值可以是( )
      A.2021B.2023C.2025D.2027
      【答案】A
      【详解】

      故被10除得的余数是1,所以被10除得的余数也是1,
      其中满足要求,其他三个选项不合要求.
      故选:A
      【变式训练8-3】中国南北朝时期的著作《孙子算经》中,对同余除法有较深的研究.设为整数,若和被除得的余数相同,则称和对模同余,记为.若,,则的值可以是( )
      A.2020B.2021C.2022D.2025
      【答案】A
      【详解】因为
      所以被10除得的余数为0,
      而2020,2021,2022,2025被10除得的余数分别是0,1,2,5,
      故的值可以是2020.
      故选:A.
      题型9 近似计算问题
      例9-1二项式定理,又称牛顿二项式定理,由艾萨克·牛顿提出.二项式定理可以推广到任意实数次幂,即广义二项式定理:对于任意实数,,当比较小的时候,取广义二项式定理展开式的前两项可得:,并且的值越小,所得结果就越接近真实数据.用这个方法计算的近似值,可以这样操作:.用这样的方法,估计的近似值约为( )
      A.2.015B.2.023C.2.031D.2.083
      【答案】C
      【详解】.
      故选:C.
      例9-2 (精确到0.01)
      【答案】30.84
      【分析】先利用二项式定理将原式化为,再变形为,利用二项式定理展开,并近似计算.
      【详解】原式
      故答案为:30.84.
      【变式训练9-1】某银行大额存款的年利率为,小张于2024年初存入大额存款10万元,按照复利计算8年后他能得到的本利和约为( )(单位:万元,结果保留一位小数)
      A.12.6B.12.7C.12.8D.12.9
      【答案】B
      【详解】存入大额存款10万元,按照复利计算,
      每年末本利和是以10为首项,为公比的等比数列,
      所以本利和.
      故选:B.
      【变式训练9-2】二项式定理,又称牛顿二项式定理,由艾萨克•牛顿提出.二项式定理可以推广到任意实数次幂,即广义二项式定理:对于任意实数,当比较小的时候,取广义二项式定理展开式的前两项可得:,并且的值越小,所得结果就越接近真实数据.用这个方法计算的近似值,可以这样操作:.用这样的方法,估计的近似值约为 .(精确到小数点后两位数)
      【答案】3.07
      【详解】.
      故答案为:3.07
      【变式训练9-3】的计算结果精确到0.001的近似值是 .
      【答案】
      【详解】由
      .
      故答案为:.
      题型10 杨辉三角形问题
      例10-1(多选)“杨辉三角”是中国古代数学文化的瑰宝之一,它揭示了二项展开式中的各项系数在三角形数表中的一种几何排列规律,如图所示,下列说法正确的( )
      A.第8行的第8个数是8B.第2026行中,第1014个数最大
      C.第10行中,第5个数与第6个数之比为D.第行所有数字的平方和为
      【答案】ABD
      【详解】对于选项A,依题意,第8行的第8个数是,所以A正确;
      对于选项B,由题图可知,第行有个数字,如果是奇数,
      则第和第个数字最大,且这两个数字一样大;
      如果是偶数,则第个数字最大,
      故第2026行中,第1014个数最大,故B正确;
      对于选项C,第10行是的展开式的二项式系数,
      所以第5个数与第6个数之比为,故C错误;
      对于选项D,由题易知,第行所有数字的平方和为,
      构造等式,
      在等式左边展开式中的系数为

      等式右边展开式中的系数为,
      故第行所有数字的平方和为,故D正确.
      故选:ABD.
      例10-2(多选)“杨辉三角”是中国南宋数学家杨辉在1261年所著的《详解九章算法》一书中首次记载的,比欧洲早393年.如图所示,在“杨辉三角”中,除每行两边的数都是1外,其余每个数都是其“肩上”的两个数之和,例如第4行的6为第3行中两个3的和.则下列命题中正确的是( )

      A.第6行中,有两个相等的最大数B.
      C.第行所有数之和为D.在第3行以后,还会出现全为奇数的行
      【答案】BCD
      【详解】对A,由杨辉三角的规律可知,第6行的数为:,最大数只有一个,错误;
      对B,
      ,正确;
      对C,由二项式系数性质可知,第行所有数之和为,正确;
      对D,由杨辉三角的规律可知,第6行的数为:,
      第7行的数为:,所有数都是奇数,正确.
      故选:BCD
      【变式训练10-1】(多选)我国南宋数学家杨辉在1261年所著的《详解九章算法》就给出了著名的杨辉三角,由此可见我国古代数学的成就是非常值得中华民族自豪的.以下关于杨辉三角的说法正确的是( )
      A.第6行从左到右第4个数是20B.第2022行的第1011个数最大
      C.210在杨辉三角中共出现了6次D.记第行的第个数为,则
      【答案】ACD
      【详解】选项A:由题目所给的杨辉三角可知,从第1行起,第行的第个数可表示为,故第6行从左到右第4个数是,故选项A正确;
      选项B:第2022行的第个数可表示为,由组合数的性质可知,最大,因此,,故第2022行的第1012个数最大,选项B错误;
      选项C:210在杨辉三角中出现的情况有(第10行的第5个数),(第10行的第7个数),(第210行的第2个数),(第210行的第210个数),(第21行的第3个数),(第21行的第20个数),共6次,故选项C正确;
      选项D:第行的第个数,因此,令,则,即,故选项D正确.
      故选:ACD.
      【变式训练10-2】(多选)将(,1,2,…)按照二项式定理展开后,其各二项式系数可以形成“杨辉三角”(图1),将“杨辉三角”中所有的奇数涂成黑色圆,偶数涂成白色圆,就得到“谢尔宾斯基三角形”(图2),则( )
      A.在“杨辉三角”中,第n行的所有数字之和为
      B.在“杨辉三角”中,记第行的第个数为,则
      C.在“谢尔宾斯基三角形”中,第(,2,…)行全行都为黑色圆
      D.在“谢尔宾斯基三角形”中,第126行的黑色圆比白色圆多一个
      【答案】ACD
      【详解】第n行的所有数字之和为,A正确;
      ,所以,B错误;
      通过观察规律归纳可知:第的全行都是奇数,因此可以归纳出第(,2,…)行全行都是奇数,故都为黑色圆,C正确;
      由D可知第127行全行为奇数,则由奇数偶数奇数,结合,
      则第126行的127个数是奇偶相间,且两端都是奇数,所以黑色圆比白色圆多一个,D正确;
      故选:ACD.
      【变式训练10-3】(多选)“杨辉三角”最早在中国南宋数学家杨辉1261年所著的《详解九章算法》一书中出现,它揭示了二项式系数在三角形中的一种几何排列规律,从不同的角度观察杨辉三角,能得到很多优美的规律.如图,下列说法正确的是( )
      A.杨辉三角中第行的数字个数是偶数
      B.当为质数时,第行除首尾外的所有数都能被整除
      C.第行所有数的平方和等于第2n行最中间的数
      D.第行的数字交替加减后的和恒为1
      【答案】BC
      【详解】在“杨辉三角”中,除每行两边的数都是1外,其余每个数都是其“肩上”的两个数之和,
      对于A在“杨辉三角”第行的数字个数为奇数,错误;
      对于B.当为质数时,第行除首尾外的所有数形式为:,其中,
      因为为质数,能整除,但不能整除,
      而是整数,所以一定包含因子,所以能故能被整除,正确;
      对于C.在“杨辉三角”中,第行所有数字的平方和恰好是第行的中间一项的数字,
      即,
      因为
      对应相乘可得的系数为,
      而二项式展开式的通项公式,,,
      当时,,则的系数为,
      所以,正确;
      对于D.根据二项式定理,,对时,为0,而非1,选项错误
      故选:BC.
      1.(2024·北京·高考真题)在的展开式中,的系数为( )
      A.B.C.D.
      【答案】A
      【详解】的二项展开式为,
      令,解得,
      故所求即为.
      故选:A.
      2.(2025·上海·高考真题)在二项式的展开式中,的系数为 .
      【答案】
      【详解】由通项公式,
      令,得,
      可得项的系数为.
      故答案为:.
      3.(2025·北京·高考真题)已知,则 ; .
      【答案】
      【详解】令,则,
      又,
      故,
      令,则,
      令,则,故
      故答案为:.
      4.(2023·天津·高考真题)在的展开式中,的系数为 .
      【答案】
      【详解】展开式的通项公式,
      令可得,,
      则项的系数为.
      故答案为:60.
      5.(2023·上海·高考真题)已知,若存在{0,1,2,…,100}使得,则k的最大值为 .
      【答案】49
      【详解】二项式的通项为,
      二项式的通项为,

      ,若,则为奇数,
      此时,
      ,又为奇数,的最大值为49.
      故答案为:49.
      1.(1)求的展开式中按x的升幂排列的第3项;
      (2)求的展开式的常数项;
      (3)已知的展开式中第9项、第10项、第11项的二项式系数成等差数列,求n;
      (4)求的展开式中的系数;
      (5)求的展开式中的系数.
      【答案】(1);(2);(3)或23;(4)135;(5)30.
      【详解】(1)的展开式中按的升幂排列的第3项,即展开式中含的项,

      (2)展开式的通项公式为:;
      令可得:;
      故展开式的常数项为:.
      (3)展开式中第9项、第10项、第11项的二项式系数分别为,,,

      化简得,
      即:,
      解得或23.
      (4),
      展开式中含的系数为:的含的系数加上其含的系数加上其含项的系数,
      展开式的通项为,
      令,3,2分别得展开式含,,项的系数为,,,
      故展开式中含的系数为:,
      (5)
      设其展开式的通项公式为,
      令,
      得的的通项公式为,
      再,得,
      的展开式中,的系数为.
      即的展开式中,的系数为30.
      2.用二项式定理证明能被8整除.(提示:.)
      【答案】见解析
      【详解】证明:
      能被8整除.
      所以能被8整除.
      3.已知的展开式中第4项与第8项的二项式系数相等,求这两项的二项式系数.
      【答案】120
      【详解】由题意可知,由二项式系数的性质可得,
      故这两项的二项式系数为.
      4.用二项式定理证明:
      (1)能被整除;
      (2)能被1000整除.
      【答案】(1)证明见解析;(2)证明见解析
      【详解】(1),
      上式中的每一项都可以被整除,故能被整除;
      (2)

      上式中的每一项都可以被整除,故能被1000整除.
      5.求下列各式的二项展开式中指定各项的系数.
      (1)的含的项;
      (2)的常数项.
      【答案】(1);(2).
      【详解】(1)的展开式的通项公式为,
      令,可得,即含的项的系数为.
      (2)的通项公式为,
      令,得,即常数项为.
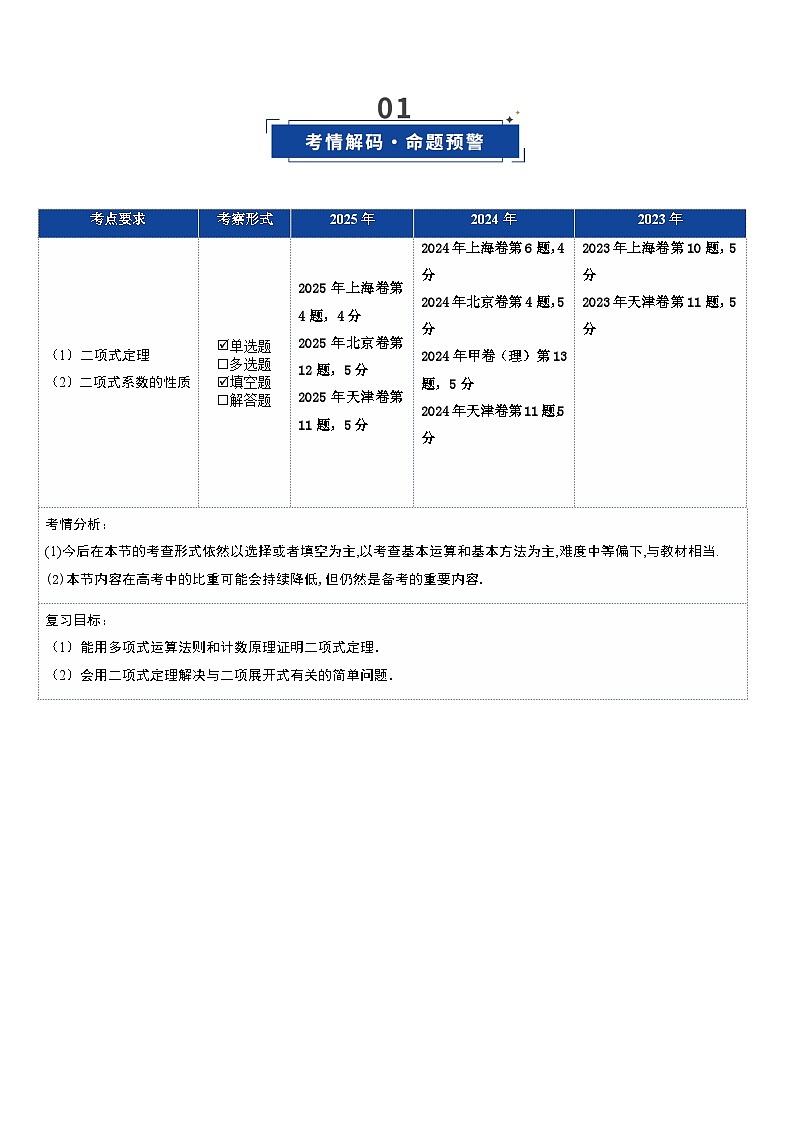
      考点要求
      考察形式
      2025年
      2024年
      2023年
      (1)二项式定理
      (2)二项式系数的性质
      单选题
      多选题
      填空题
      解答题
      2025年上海卷第4题,4分
      2025年北京卷第12题,5分
      2025年天津卷第11题,5分
      2024年上海卷第6题,4分
      2024年北京卷第4题,5分
      2024年甲卷(理)第13题,5分
      2024年天津卷第11题,5分
      2023年上海卷第10题,5分
      2023年天津卷第11题,5分
      考情分析:
      (1)今后在本节的考查形式依然以选择或者填空为主,以考查基本运算和基本方法为主,难度中等偏下,与教材相当.
      (2)本节内容在高考中的比重可能会持续降低,但仍然是备考的重要内容.
      复习目标:
      (1)能用多项式运算法则和计数原理证明二项式定理.
      (2)会用二项式定理解决与二项展开式有关的简单问题.

      相关试卷

      第03讲 二项式定理(复习讲义)(全国通用)(含答案)2026年高考数学一轮复习讲练测(全国通用):

      这是一份第03讲 二项式定理(复习讲义)(全国通用)(含答案)2026年高考数学一轮复习讲练测(全国通用),文件包含第03讲二项式定理复习讲义全国通用原卷版上好课2026年高考数学一轮复习讲练测全国通用docx、第03讲二项式定理复习讲义全国通用解析版上好课2026年高考数学一轮复习讲练测全国通用docx等2份试卷配套教学资源,其中试卷共47页, 欢迎下载使用。

      第03讲 二项式定理(专项训练)(全国通用)(含答案)2026年高考数学一轮复习讲练测(全国通用):

      这是一份第03讲 二项式定理(专项训练)(全国通用)(含答案)2026年高考数学一轮复习讲练测(全国通用),文件包含第03讲二项式定理专项训练全国通用原卷版上好课2026年高考数学一轮复习讲练测全国通用docx、第03讲二项式定理专项训练全国通用解析版上好课2026年高考数学一轮复习讲练测全国通用docx等2份试卷配套教学资源,其中试卷共44页, 欢迎下载使用。

      第04讲 数列的通项公式(复习讲义)(全国通用)(含答案)2026年高考数学一轮复习讲练测(全国通用):

      这是一份第04讲 数列的通项公式(复习讲义)(全国通用)(含答案)2026年高考数学一轮复习讲练测(全国通用),文件包含第04讲数列的通项公式复习讲义全国通用原卷版上好课2026年高考数学一轮复习讲练测全国通用docx、第04讲数列的通项公式复习讲义全国通用解析版上好课2026年高考数学一轮复习讲练测全国通用docx等2份试卷配套教学资源,其中试卷共42页, 欢迎下载使用。

      资料下载及使用帮助
      版权申诉
      • 1.电子资料成功下载后不支持退换,如发现资料有内容错误问题请联系客服,如若属实,我们会补偿您的损失
      • 2.压缩包下载后请先用软件解压,再使用对应软件打开;软件版本较低时请及时更新
      • 3.资料下载成功后可在60天以内免费重复下载
      版权申诉
      若您为此资料的原创作者,认为该资料内容侵犯了您的知识产权,请扫码添加我们的相关工作人员,我们尽可能的保护您的合法权益。
      入驻教习网,可获得资源免费推广曝光,还可获得多重现金奖励,申请 精品资源制作, 工作室入驻。
      版权申诉二维码
      欢迎来到教习网
      • 900万优选资源,让备课更轻松
      • 600万优选试题,支持自由组卷
      • 高质量可编辑,日均更新2000+
      • 百万教师选择,专业更值得信赖
      微信扫码注册
      手机号注册
      手机号码

      手机号格式错误

      手机验证码 获取验证码 获取验证码

      手机验证码已经成功发送,5分钟内有效

      设置密码

      6-20个字符,数字、字母或符号

      注册即视为同意教习网「注册协议」「隐私条款」
      QQ注册
      手机号注册
      微信注册

      注册成功

      返回
      顶部
      学业水平 高考一轮 高考二轮 高考真题 精选专题 初中月考 教师福利
      添加客服微信 获取1对1服务
      微信扫描添加客服
      Baidu
      map