搜索
      上传资料 赚现金

      天津市河北区2024-2025学年高一下学期7月期末生物试卷(解析版)

      • 846.12 KB
      • 2025-09-02 09:49:16
      • 60
      • 0
      •  
      加入资料篮
      立即下载
      天津市河北区2024-2025学年高一下学期7月期末生物试卷(解析版)第1页
      1/15
      天津市河北区2024-2025学年高一下学期7月期末生物试卷(解析版)第2页
      2/15
      天津市河北区2024-2025学年高一下学期7月期末生物试卷(解析版)第3页
      3/15
      还剩12页未读, 继续阅读

      天津市河北区2024-2025学年高一下学期7月期末生物试卷(解析版)

      展开

      这是一份天津市河北区2024-2025学年高一下学期7月期末生物试卷(解析版),共15页。试卷主要包含了 番茄的红果色, 下图1表示某生物等内容,欢迎下载使用。
      本卷共12题,每题4分,共48分,每小题给出的4个选项中,只有一项是最符合题目要求的
      1. 孟德尔杂交实验成功的重要因素之一是选择了严格自花受粉的豌豆作为材料,下列是对其一对相对性状杂交实验的叙述,正确的是( )
      A. 测交和自交都可以用来判断一对相对性状的显隐性
      B. 隐性性状是指杂合子未显现出来的性状
      C. F2表现型的比例为3:1最能说明孟德尔分离定律的实质
      D. 用豌豆做杂交实验需要高茎豌豆作父本,矮茎豌豆作母本
      【答案】B
      【分析】基因分离定律的实质是:在杂合体的细胞中,位于一对同源染色体的等位基因,具有一定的独立性;在减数分裂形成配子的过程中,等位基因会随同源染色体的分开而分离,分别进入两个配子中,独立的随配子遗传给后代。
      【详解】A、测交主要用于判断显性个体的基因型是否为纯合或杂合,而非直接判断显隐性。自交后若发生性状分离(如显性:隐性≈3:1),则可推断亲本为显性性状,但测交无法单独确定显隐性,A错误;
      B、隐性性状在杂合子(如Aa)中不会表现,仅在隐性纯合子(aa)中表现,B正确;
      C、分离定律的实质是减数分裂时成对遗传因子彼此分离,形成配子(如F₁产生1:1的配子),C错误;
      D、杂交时需对母本去雄并套袋,豌豆的一对相对性状的杂交实验中,孟德尔将高茎豌豆和矮茎豌豆进行了正反交,即高茎和矮茎均可作为父本或母本,D错误。
      故选B。
      2. 番茄的红果色(R)对黄果色(r)为显性。以下关于鉴定一株结红果的番茄植株是纯合子还是杂合子的叙述,正确的是( )
      A. 可通过与红果纯合子杂交来鉴定
      B. 可通过与黄果纯合子杂交来鉴定
      C. 不能通过该红果植株自交来鉴定
      D. 不能通过与红果杂合子杂交来鉴定
      【答案】B
      【详解】A、与红果纯合子杂交,无论该红果植株是否纯合,后代均为红果,无法鉴定,A错误;
      B、该红果植株与隐性纯合子(黄果纯合子)杂交,若后代均结红果,则该红果植株为纯合子,若后代出现结黄果的植株,则该红果植株为杂合子,可以鉴定,B正确;
      C、该红果植株自交,若后代均结红果,则该红果植株为纯合子,若后代出现结黄果的植株,则该红果植株为杂合子,可以鉴定,C错误;
      D、与红果杂合子杂交,若后代均结红果,则该红果植株为纯合子,若后代出现结黄果的植株,则该红果植株为杂合子,可以鉴定,D错误。
      故选B。
      3. 人类的秃顶基因位于常染色体上,表现型如表所示。一对夫妇中,妻子非秃顶,妻子的母亲秃顶;丈夫秃顶,丈夫的父亲非秃顶。则这对夫妇所生的一个女孩秃顶的概率和秃顶男孩的概率分别为( )
      A. 1/4;3/8B. 1/4;3/4
      C. 1/8;3/8D. 1/8;3/4
      【答案】A
      【分析】基因分离定律的实质:在杂合子的细胞中,位于一对同源染色体上的等位基因,具有一定的独立性;在减数分裂形成配子的过程中,等位基因会随着同源染色体的分开而分离,分别进入两个配子中,独立地随配子遗传给后代。
      【详解】根据题意和图表分析可知:妻子非秃顶,妻子的母亲秃顶,可知妻子基因型为Bb;丈夫秃顶,丈夫的父亲非秃顶(BB),可知丈夫基因型也是Bb,因此,所生女孩中基因型为1/4BB、1/2Bb、1/4bb,秃顶的概率为1/4;所生男孩中基因型为1/4BB、1/2Bb、1/4bb,但是Bb、bb都会秃顶,故男孩中秃顶概率3/4,所以所生秃顶男孩的概率为3/4×1/2=3/8,A符合题意。
      故选A。
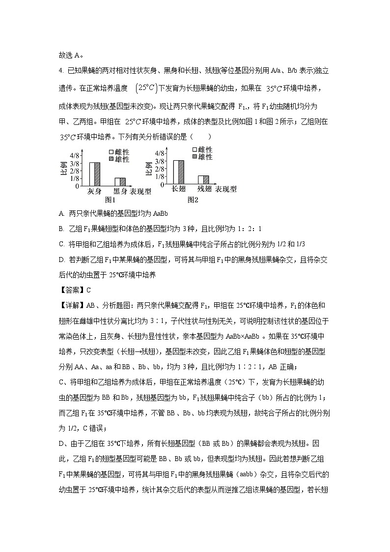
      4. 已知果蝇的两对相对性状灰身、黑身和长翅、残翅(等位基因分别用A/a、B/b表示)独立遗传。在正常培养温度 下发育为长翅果蝇的幼虫,如果在 环境中培养,成体表现为残翅(基因型未改变)。现让两只亲代果蝇交配得 F1,,将F1幼虫随机均分为甲、乙两组。甲组在 环境中培养,成体的表型及比例如图1和图2所示;乙组则在 环境中培养。下列有关分析错误的是( )
      A. 两只亲代果蝇的基因型均为AaBb
      B. 乙组F1果蝇翅型和体色的基因型均为3种,且比例均为1:2:1
      C. 将甲组和乙组培养为成体后,F1残翅果蝇中纯合子所占的比例分别为1/2和1/3
      D. 若判断乙组F1中某果蝇的基因型,可将其与甲组F1中的黑身残翅果蝇杂交,且将杂交后代的幼虫置于25℃环境中培养
      【答案】C
      【详解】AB、分析题图:两只亲代果蝇交配得F1,甲组在25℃环境中培养,F1的体色和翅形在雌雄中性状分离比均为3∶1,子代性状与性别无关,可说明控制该性状的基因位于常染色体上,且灰身、长翅为显性性状,亲本基因型为AaBb×AaBb。如果在35℃环境中培养,只改变表型(长翅→残翅),基因型未改变,因此乙组F1果蝇体色和翅型的基因型分别AA、Aa、aa和BB、Bb、bb,均为3种,且比例均为1∶2∶1,AB正确;
      C、将甲组和乙组培养为成体后,甲组在正常培养温度(25℃)下,发育为长翅果蝇的幼虫的基因型为BB和Bb,残翅基因型为bb,F1残翅果蝇中纯合子(bb)所占的比例为1;而乙组F1在35℃环境中培养,不管BB、Bb、bb均表现为残翅,故纯合子所占的比例分别为1/2,C错误;
      D、由于乙组在35℃下培养,所有长翅基因型(BB或Bb)的果蝇都会表现为残翅。因此,乙组F1的翅型基因型可能是BB、Bb或bb,但表现型均为残翅。因此若想判断乙组F1中某果蝇的基因型,可将其与甲组F1中的黑身残翅果蝇(aabb)杂交,且将杂交后代的幼虫置于25℃环境中培养,统计其杂交后代的表型从而逆推乙组该果蝇的基因型,若长翅基因型为BB,则与黑身残翅果蝇(aabb)杂交,后代均为长翅,若长翅基因型为Bb,则与黑身残翅果蝇(aabb)杂交,后代长翅∶残翅=1∶1,若长翅基因型为bb,则与黑身残翅果蝇(aabb)杂交,后代均为残翅,D正确。
      故选C。
      5. 下图1表示某生物(2n=8)细胞分裂过程中的一条染色体/质的变化过程,图2表示该生物细胞分裂时有关物质或结构数量变化的相关曲线。下列叙述错误的是( )
      A. 图1不能表示在细胞分裂过程中染色体/质形态变化的完整过程
      B. 图2中,a时可能没有同源染色体
      C. 若图2曲线表示减数分裂中染色体数目变化的部分曲线,则n=2
      D. 若图2表示每条染色体的DNA数量变化,则图2的ab段可表示图1的③过程
      【答案】C
      【详解】A、图1不能表示一次细胞分裂过程中完整的染色体形态变化,因为最终染色体还会解螺旋形成染色质,A正确;
      B、图2中,若代表分裂过程中染色体数目的变化,则a时可能表示减数分裂II后期,因而可能没有同源染色体,B正确;
      C、若图乙曲线表示减数分裂中染色体数目变化的部分曲线,减数分裂过程中染色体数目的变化为2n→n→2n→n,则n=4,C错误;
      D、若图2表示每条染色体的DNA数量变化,则ab段形成的原因是着丝粒分裂,可对应与图甲③过程,D正确。
      故选C。
      6. 下列有关实验及实验结论的叙述中,错误的是( )
      A. AB. BC. CD. D
      【答案】B
      【分析】以15N标记大肠杆菌DNA在14N培养基培养,通过密度梯度离心,依据不同代数DNA的密度分布,证明DNA半保留复制方式,为遗传信息传递提供了分子机制解释,也体现了同位素标记与离心技术在研究中的应用。
      【详解】A、将R型活细菌与S型细菌的DNA和DNA水解酶混合培养,因为DNA水解酶能将S型细菌的DNA水解,此时只生长R型细菌,说明水解后的DNA失去了使R型菌转化为S型菌的遗传效应,A正确;
      B、用35S标记的噬菌体去感染普通的大肠杆菌,35S标记的是噬菌体的蛋白质外壳,短时间保温后离心,获得的上清液中放射性很高,只能说明噬菌体的蛋白质外壳没有进入大肠杆菌细胞内,但不能就此得出DNA是遗传物质的结论,要证明DNA是遗传物质,需要用32P标记噬菌体的DNA进行实验,B错误;
      C、用从烟草花叶病毒中分离出的RNA侵染烟草,烟草出现病斑,这表明烟草花叶病毒的RNA能使烟草患病,所以烟草花叶病毒的RNA可能是遗传物质,C正确;
      D、将已用15N标记DNA的大肠杆菌培养在普通14N培养基中,经三次分裂后,DNA复制了3次,产生23=8个DNA分子,含15N的DNA占DNA总数的1/4,即2个,这符合半保留复制的特点,说明DNA分子的复制方式是半保留复制,D正确。
      故选B。
      7. 如图表示DNA分子的部分序列,其中一条链上G+C占该链48%。下列有关说法不正确的是( )
      A. ②代表一分子腺嘌呤脱氧核糖核苷酸
      B. 该DNA分子中T的含量无法确定
      C. 该DNA分子复制得到的2条子代DNA链的序列互补
      D. 解旋酶和RNA聚合酶均可作用于①使DNA双链解旋
      【答案】B
      【分析】DNA由脱氧核苷酸组成的大分子聚合物。脱氧核苷酸由碱基、脱氧核糖和磷酸构成。其中碱基有4种:腺嘌呤(A)、鸟嘌呤(G)、胸腺嘧啶(T)和胞嘧啶(C)。
      【详解】A、②代表一分子腺嘌呤脱氧核糖核苷酸,是DNA的基本单位之一,A正确;
      B、一条链上G+C占该链48%,则另一条链上C+G占48%,整个DNA中G+C占48%,A+T=1—48%=52%,A=T=26%,B错误;
      C、DNA的两条链互补配对,DNA进行半保留复制,复制得到的2条子代DNA链的序列互补,C正确;
      D、解旋酶参与DNA复制,RNA聚合酶参与转录,均可作用于①使DNA双链解旋,D正确。
      故选B。
      8. 调查发现,同卵双胞胎之间在身高、体质等方面存在差异。从表观遗传角度分析,造成两者差异的原因可能是( )
      A. 遗传密码不同B. 核DNA分子数目不同
      C. 染色体数目不同D. DNA甲基化水平不同
      【答案】D
      【分析】生物表观遗传是指基因的碱基序列没有变化,但部分碱基发生了甲基化修饰,基因的表达和表型发生可遗传的变化现象。表观遗传现象普遍存在于生物体的生长、发育和衰老的整个生命活动过程中。例如,基因组成相同的同卵双胞胎所具有的微小差异就与表观遗传有关;一个蜂群中,蜂王和工蜂都是由受精卵发育而来的,但它们在形态、结构、生理和行为等方面截然不同,表观遗传也在其中发挥了重要作用。
      【详解】A、遗传密码具有通用性,所有生物共用一套遗传密码,同卵双胞胎遗传密码相同,A错误;
      B、同卵双胞胎是由同一个受精卵发育而来,核DNA分子数目相同,B错误;
      C、同卵双胞胎是由同一个受精卵发育而来,染色体数目相同,C错误;
      D、DNA甲基化水平不同属于表观遗传的范畴,会导致同卵双胞胎在身高、体质等方面存在差异,D正确。
      故选D。
      9. 下列有关单倍体生物的描述,不正确的是( )
      ①单倍体含有本物种配子的染色体数 ②只含有一个染色体组 ③生物的精子或卵细胞一定是单倍体 ④基因型是AbCd的生物体一定是单倍体 ⑤含有两个染色体组的生物体一定不是单倍体 ⑥用秋水仙素处理主要作用与有丝分裂前期
      A. ①④⑤B. ②③⑤C. ②③⑥D. ①③⑥
      【答案】B
      【详解】①由配子发育而来的个体称为单倍体,因此单倍体含有本物种配子的染色体数 ,①正确;
      ②①由配子发育而来的个体都称为单倍体,四倍体的配子含有两个染色体组,由该配子发育而来的个体为单倍体,因此单倍体不一定只有一个染色体组,②错误;
      ③生物的精子或卵细胞属于生殖细胞,不是单倍体,③错误;
      ④基因型为Abcd的生物体,没有等位基因或相同基因,说明只含有一个染色体组,一定是单倍体,④正确;
      ⑤四倍体的配子含有两个染色体组,由该配子发育而来的个体为单倍体,这个单倍体有两个染色体组,因此含有两个染色体组的生物体可能是单倍体,⑤错误;
      ⑥有丝分裂前期形成纺锤体,秋水仙素的作用是抑制纺锤体的形成,因此作用的时期为有丝分裂前期,⑥正确。
      ②③⑤错误,故选B。
      10. 某种蛾易被蝙蝠捕食,千百万年之后,一部分蛾感受到蝙蝠的超声波时,便会运用复杂的飞行模式,逃脱危险,其身体也发生了一些改变。蛾的变化也影响蝙蝠回声定位系统与捕食策略的改进。当变化后的蛾与祖先蛾人工交配后,产出的受精卵不具有生命力。下列相关叙述不正确的是( )
      A. 变化后的蛾与祖先蛾存在生殖隔离
      B. 蛾复杂飞行模式的形成是自然选择的结果
      C. 蛾与蝙蝠间发生了协同(共同)进化
      D. 祖先蛾种群的基因频率未发生改变
      【答案】D
      【详解】生殖隔离指的是种群间的个体不能自由交配,或者交配后不能产生出可育后代,由题干信息可知变化后的蛾与祖先蛾人工交配后,产出的受精卵不具有生命力,说明变化后的蛾与祖先蛾存在生殖隔离,A正确;由于某种蛾易被蝙蝠捕食,只有感受到蝙蝠的超声波时,会运用复杂的飞行模式的蛾才有可能逃脱危险,被保留下来,不具有这种能力的蛾就被蝙蝠吃掉而淘汰了,因此蛾复杂飞行模式的形成是自然选择的结果,B正确;共同进化是指不同物种之间,生物与无机环境之间在相互影响中不断进化和发展的过程,在蛾与蝙蝠的生存斗争中,这两个物种相互选择,实现了共同进化,C正确;祖先蛾种群在进化过程中保留了一部分适应能力强的个体,淘汰了适应能力弱的个体,因此其种群的基因频率发生发改变,D错误;因此选D。
      阅读下列材料,回答下面问题。
      人类色素失调症患者的皮肤在发生红斑、水疱或炎症改变后,会出现大理石纹状的不规则皮损。某科研小组通过研究发现,该遗传病属于单基因遗传病,且有如下遗传特点:患者的父母至少有一方患病;男性患者的母亲和女儿均患病。
      11. 科研小组在探明该遗传病的类型和遗传特点的过程中,下列各项不需要进行的是( )
      A. 分析患者与正常个体的基因差异
      B. 调查分析出现患者的多个遗传家系
      C. 分析患者与正常个体的染色体数目差异
      D. 在无患者的家系中调查各成员间的血缘关系
      12. 依据上述材料分析,该遗传病的致病基因是( )
      A. X染色体上的显性基因B. 常染色体上的显性基因
      C. X染色体上的隐性基因D. 常染色体上的隐性基因
      【答案】11. D 12. A
      【11题详解】
      A、分析患者与正常个体的基因差异,探明该遗传病的类型,A正确;
      B、调查分析出现患者的多个遗传家系,可探明该病的遗传方式,B正确;
      C、分析患者与正常个体的染色体数目差异,探明该遗传病的类型,C正确;
      D、探明该遗传病的类型和遗传特点的过程,需要在患者家系中进行,D错误。
      故选D。
      【12题详解】
      “患者的父母至少有一方患病”,可知该病为显性遗传病,“男性患者的母亲和女儿均患病”,可知该病为伴X染色体显性遗传病,该遗传病的致病基因是X染色体上的显性基因,A正确,BCD错误。
      故选A。
      第Ⅱ卷
      本卷共5题,共52分
      13. 下图1表示玉米(2N=20)的花粉母细胞(精原细胞)进行减数分裂不同时期细胞的实拍图像,下图2表示其细胞核中某成分的含量变化。据图回答下列问题:
      (1)将图1中细胞图像按减数分裂过程排序:③→____________________→⑧(用序号和箭头作答),其中________(填序号)时期,位于____________染色体上的等位基因有时会随着_________之间的互换而发生交换,导致染色单体上的非等位基因发生重组。
      (2)图2的曲线中a=______。EF段细胞名称为_________,HI段表示发生了________作用。
      (3)图1中的①时期处于图2中_________段,此时染色体具有的行为是________________。
      【答案】(1)① ⑤→⑥→①→⑦→②→④ ②. ⑤ ③. 同源 ④. 非姐妹染色单体
      (2)①. 10 ②. 次级精母细胞 ③. 受精
      (3)①. CD ②. 同源染色体分离,非同源染色体自由组合
      【分析】图1中①同源染色体分离,是减数第一次分裂后期,②两个子细胞中的染色体居位于“赤道板”上,是减数第二次分裂中期,③染色体是以染色质细丝状,散落分布在细胞中,属于减数第一次分裂前的间期,④两个子细胞中的染色体的着丝粒分裂,姐妹染色单体分开成为染色体,并平均分配、移向两极,是减数第二次分裂后期,⑤减数第一次分裂前期,⑥同源染色体成对的排列在赤道板上,属于减数第一次分裂中期;⑦减数第一次分裂结束形成两个次级花粉母细胞,属于减数第二次分裂前期;⑧形成4个生殖细胞,是减数第二次分裂末期结束。
      图2中B纵轴表示核DNA,BC段表示间期,CD段表示减数第一次分裂前期、中期,DE段表示减数第一次分裂后期,EF段表示减数第二次分裂前期、中期和后期,GH段表示减数第二次分裂末期,HI段表示受精作用。
      【解析】(1) 图1中①是减数第一次分裂后期,②是减数第二次分裂中期,③是减数第一次分裂前的间期,④是减数第二次分裂后期,⑤减数第一次分裂前期,⑥是减数第一次分裂中期;⑦是减数第二次分裂前期;⑧是减数第二次分裂末期结束。因此,图1按减数分裂的时期先后顺序进行排序应为③→⑤→⑥→①→⑦→②→④→⑧。其中⑤减数第一次分裂前期,位于同源染色体上的等位基因会随着非姐妹染色体的交叉互换而导致染色体单体上的基因发生重组。
      (2) 图2由BC段复制后马上上升可知,其表示核DNA的含量变化,其中GH段表示减数第二次分裂末期(精细胞),对应a=10 ,EF段表示减数第一次分裂后期,其细胞名称为次级精母细胞,HI段DNA含量恢复正常,表示受精作用。
      (3) 图1中的①时期,减数第一次分裂后期,处于图2中CD段,此时同源染色体分离,非同源染色体自由组合,随之发生基因的自由组合。
      14. 下图是DNA片段的结构图,请据图回答下列问题:

      (1)写出图中下列部分的名称:[3]____________[4]________________[5]_____________。
      (2)连接碱基对的化学键是______键,碱基配对的方式是严格的,且DNA 分子中碱基对的排列顺序千变万化,这决定了DNA分子结构的________性。
      (3)从图甲中看出组成DNA 分子的两条链的方向是____________的,从图乙中看出组成DNA分子的两条链相互缠绕成规则的__________________。
      (4)就某一确定的DNA 分子而言,其碱基的排列顺序一般是固定不变的,这决定了DNA分子结构的_______性。
      【答案】(1)①. 脱氧核糖 ②. 磷酸 ③. 腺嘌呤脱氧核苷酸
      (2)①. 氢 ②. 多样
      (3)①. 反向平行 ②. 双螺旋结构
      (4)特异
      【分析】DNA双螺旋结构模型的特点:
      (1)DNA是由两条单链组成的,这两条链按反向平行方式盘旋成双螺旋结构。
      (2)DNA 中的脱氧核糖和磷酸交替连接,排列在外侧,构成基本骨架;碱基排列在内侧。
      (3)两条链上的碱基通过氢键连接成碱基对,并且碱基配对具有一定的规律:A(腺嘌呤)一定与T(胸腺嘧啶)配对;G(鸟嘌呤)一定与C(胞嘧啶)配对。碱基之间的这种一一对应的关系,叫作碱基互补配对原则。
      【解析】(1)甲图代表DNA双螺旋平面结构图,[3]指向的是五碳糖-脱氧核糖,[4]是磷酸,[5]是腺嘌呤脱氧核苷酸。
      (2)连接碱基对之间的化学键是氢键,其中G和C之间有3个氢键,A和T之间有2个氢键,DNA分子中碱基对的排列顺序千变万化,这就是DNA分子的多样性,不同的DNA分子碱基对的排列顺序不同。
      (3)根据DNA分子的双螺旋结构模型特点,DNA是由两条单链组成的,这两条链按反向平行方式盘旋成双螺旋结构。
      (4)对于某一确定DNA分子而言,碱基(对)的排列顺序是固定不变的,这就是DNA分子的特异性。
      15. 下图是某家族遗传系谱图。设甲病显性基因为A,隐性基因为a;乙病显性基因为B,隐性基因为b。据查Ⅰ-1体内不含乙病的致病基因。
      (1)控制遗传病甲的基因位于___染色体上;控制遗传病乙的基因位于___染色体上,属______性基因。
      (2)Ⅰ-1的基因型是______________,Ⅰ-2能产生______种卵细胞。
      (3)从理论上分析,若Ⅰ-1和Ⅰ-2再生女孩,可能有_______种基因型。
      (4)若Ⅱ-7和Ⅱ-8生了一个同时患两种病的孩子,那么他们再生一个正常男孩的几率是______。
      【答案】①. 常 ②. X ③. 隐 ④. AaXBY ⑤. 4 ⑥. 6 ⑦. 1/8
      【详解】(1)分析系谱图可知,Ⅰ-1和Ⅰ-2正常但其女儿Ⅱ-7患甲病,说明甲病是常染色体上隐性遗传病;Ⅰ-1和Ⅰ-2正常但其儿子Ⅱ-6患乙病,且Ⅰ-1体内不含乙病的致病基因,说明乙病是伴X染色体隐性遗传病。
      (2)根据上述分析可知,Ⅰ-1的基因型是AaXBY;Ⅰ-2的基因型是AaXBXb,能产生4种卵细胞。
      (3)从理论上分析,若Ⅰ-1和Ⅰ-2再生女孩,可能有3×2=6种基因型。
      (4)根据上述分析可知,若Ⅱ-7和Ⅱ-8生了一个同时患两种病的孩子,则Ⅱ-7的基因型为aaXBXb,Ⅱ-8的基因型为AaXBY,那么他们再生一个正常男孩的几率是1/2×1/4=1/8。
      16. 1957年克里克提出了遗传信息传递的一般规律——中心法则,后人进行了完善,如图甲所示。图乙为某RNA分子的结构示意图,图丙表示中心法则中部分过程。据图回答问题:

      (1)图甲中的②表示____________,在植物的根尖分生区细胞中,发生该过程的场所有________________。
      (2)图乙的RNA可参与图甲的_____________(填序号)过程,图乙中反密码子为____________。
      (3)图丙中密码子位于_____________(填序号)链,该链是以___________(填序号)链为模板链合成的。若图丙中DNA片段发生基因突变,某个碱基被替换,导致编码的氨基酸序列延长,其原因可能是_____________________________________。
      (4)HIV病毒为能进行逆转录的RNA病毒,HIV病毒的遗传物质可以发生的信息传递有____________(填图甲序号)。
      【答案】(1)①. 转录 ②. 线粒体和细胞核
      (2)①. ③⑥ ②. CAU
      (3)①. Ⅲ ②. Ⅱ ③. 终止密码子延后出现,翻译推后终止,肽链变长
      (4)④①②③
      【分析】基因的表达:转录:以DNA为模板,通过碱基互补配对原则,在RNA聚合酶的作用下合成mRNA;翻译:以mRNA为模板,在核糖体的参与和酶的催化作用下,合成多肽链。
      【解析】(1)图甲中的②以DNA的每一条链为模板,合成RNA的过程,表示转录,由于植物根尖分生区无叶绿体,故其发生的场所有线粒体和细胞核;
      (2)图乙的RNA为tRNA,参与图甲的③⑥翻译过程。图乙中反密码子读码方向为3'到5',所以其序列为CAU;
      (3)密码子是指mRNA上三个相邻的碱基,图丙中密码子位于ⅢmRNA上,根据碱基互补配对原则可以推断出,该链是以DNA的Ⅱ链为模板链合成的。若图丙中DNA片段发生基因突变,某个碱基被替换,导致编码的氨基酸序列延长,其原因可能是终止密码子延后出现,翻译推后终止,肽链变长;
      (4)HIV病毒为RNA病毒,能进行逆转录,则遗传物质可以发生的信息传递有④①②③。
      17. 长期大量使用拟除虫菊酯类杀虫剂,部分家蝇表现出对此类杀虫剂的抗性,下表是对某市三个地区家蝇种群的有关基因型频率调查分析的结果。回答下列问题。
      (1)研究对拟除虫菊酯类杀虫剂具有抗性的家蝇,发现它们的神经细胞膜上某通道蛋白中的一个亮氨酸替换为苯丙氨酸,该现象产生的根本原因是___________。部分家蝇抗性的产生体现了___________多样性。
      (2)据上表分析,___________地区抗性基因频率最高,这是___________的结果。
      (3)使用拟除虫菊酯类杀虫剂5年后,对甲地区家蝇再次进行基因型频率的调查,结果如下表。
      根据表中数据分析,5年后甲地区家蝇是否发生了进化?___________(填“是”或“否”),判断的依据是___________。
      (4)根据以上调查结果,该市采取了与拟除虫菊酯类杀虫剂作用机制不同、无交互抗性的杀虫剂,轮换、混合使用,推测该做法的目的是___________。
      【答案】(1)①. 控制该通道蛋白的基因发生碱基对的替换,导致基因突变 ②. 遗传##基因
      (2)①. 乙 ②. 自然选择
      (3)①. 是 ②. 5年后甲地区家蝇的(抗性)基因频率发生改变
      (4)减缓家蝇抗性基因频率的增加(延缓或减少家蝇抗性的发展)
      【分析】现代生物进化理论的基本观点:种群是生物进化的基本单位,生物进化的实质在于种群基因频率的改变;突变和基因重组产生生物进化的原材料;自然选择使种群的基因频率发生定向的改变并决定生物进化的方向;隔离是新物种形成的必要条件。
      【解析】(1)细胞膜上某通道蛋白中的一个亮氨酸替换为苯丙氨酸,其根本原因是由于控制该通道蛋白的基因发生碱基对的替换,导致基因突变;部分家蝇于同一物种,因此抗性的产生体现了基因(遗传)多样性。
      (2)甲地区抗性基因频率为0.02+0.2÷2=0.12,乙地区抗性基因频率为0.04+0.32÷2=0.2,丙地区的抗性基因频率为0.01+0.15÷2=0.085,乙地区的抗性基因频率最高,这是自然选择的结果。
      (3)使用拟除虫菊酯类杀虫剂5年后,甲地区的抗性基因频率为0.25+0.4÷2=0.45,由于基因频率发生改变,所以该地区家蝇发生了进化。
      (4)用一种杀虫剂处理的害虫产生了对该杀虫剂的抗性后,再用另一种杀虫剂处理,也可以把对开始使用的杀虫剂有抗性的个体杀死。反之亦然,这样,杀虫剂交替使用,可以减缓家蝇抗性基因频率的增加(延缓或减少家蝇抗性的发展)。
      BB
      Bb
      bb

      非秃顶
      秃顶
      秃顶

      非秃顶
      非秃顶
      秃顶
      选项
      实验材料
      实验过程
      实验结果与结论
      A
      R型和S型肺炎双球菌
      将 R 型活细菌与S 型细菌的 DNA和DNA 水解酶混合培养
      只生长R型细菌,说明DNA被水解后失去了遗传效应
      B
      噬菌体和大肠杆菌
      用S标记的噬菌体去感染普通的大肠杆菌,短时间保温
      离心后获得的上清液中放射性很高,说明DNA 是遗传物质
      C
      烟草花叶病毒和烟草
      用从烟草花叶病毒中分离出的RNA侵染烟草
      烟草出现病斑,说明烟草花叶病毒的RNA 可能是遗传物质
      D
      大肠杆菌
      将已用15N标记DNA的大肠杆菌培养在普通 (N)培养基中
      经三次分裂后,含15N的DNA 占DNA总数的1/4,说明DNA分子的复制方式是半保留复制
      家蝇种群来源
      敏感性纯合子%
      抗性杂合子%
      抗性纯合子%
      甲地区
      78
      20
      2
      乙地区
      64
      32
      4
      丙地区
      84
      15
      1
      家蝇种群来源
      敏感性纯合子%
      抗性杂合子%
      抗性纯合子%
      甲地区
      35
      40
      25

      相关试卷 更多

      资料下载及使用帮助
      版权申诉
      • 1.电子资料成功下载后不支持退换,如发现资料有内容错误问题请联系客服,如若属实,我们会补偿您的损失
      • 2.压缩包下载后请先用软件解压,再使用对应软件打开;软件版本较低时请及时更新
      • 3.资料下载成功后可在60天以内免费重复下载
      版权申诉
      若您为此资料的原创作者,认为该资料内容侵犯了您的知识产权,请扫码添加我们的相关工作人员,我们尽可能的保护您的合法权益。
      入驻教习网,可获得资源免费推广曝光,还可获得多重现金奖励,申请 精品资源制作, 工作室入驻。
      版权申诉二维码
      欢迎来到教习网
      • 900万优选资源,让备课更轻松
      • 600万优选试题,支持自由组卷
      • 高质量可编辑,日均更新2000+
      • 百万教师选择,专业更值得信赖
      微信扫码注册
      手机号注册
      手机号码

      手机号格式错误

      手机验证码 获取验证码 获取验证码

      手机验证码已经成功发送,5分钟内有效

      设置密码

      6-20个字符,数字、字母或符号

      注册即视为同意教习网「注册协议」「隐私条款」
      QQ注册
      手机号注册
      微信注册

      注册成功

      返回
      顶部
      学业水平 高考一轮 高考二轮 高考真题 精选专题 初中月考 教师福利
      添加客服微信 获取1对1服务
      微信扫描添加客服
      Baidu
      map