


所属成套资源:2026届高三化学一轮总复习 教案 (含答案 )
第47讲 酸碱中和滴定及拓展应用 (含答案 ) 2026届高三化学一轮总复习 教案
展开 这是一份第47讲 酸碱中和滴定及拓展应用 (含答案 ) 2026届高三化学一轮总复习 教案,共26页。教案主要包含了复习目标,微思考1,微思考2,微思考3,配制溶液,测定含量等内容,欢迎下载使用。
考点一 酸碱中和滴定的原理与操作
(一)实验原理
1.利用酸碱中和反应,用已知浓度的酸(或碱)来测定未知浓度的碱(或酸)的实验方法。
2.酸碱中和滴定关键
(1)准确测定标准液的体积;
(2)准确判断滴定终点。
(二)实验用品
1.仪器
A:酸式滴定管、B:碱式滴定管、滴定管夹、铁架台、锥形瓶。
2.试剂:标准液、待测液、酸碱指示剂、蒸馏水。
3.常用酸碱指示剂的变色范围
【微思考1】 酸、碱中和滴定一般不选择石蕊,其理由为
。
提示:颜色变化不明显,不易确定终点
4.滴定管
(1)构造:“0”刻度线在上方,尖嘴部分无刻度。
(2)精确度:读数可估读到0.01 mL。
(3)洗涤:先用蒸馏水洗涤,再用待装液润洗。
(4)排泡:酸、碱式滴定管中的液体在滴定前均要排出气泡。
(5)使用注意事项
(三)实验操作(以标准盐酸滴定待测NaOH溶液为例)
1.滴定前的准备
(1)滴定管:查漏→洗涤→润洗→装液→排气泡→调液面→记录。
(2)锥形瓶:注碱液→记体积→加酸碱指示剂。
【微思考2】 在进行中和滴定时,为什么要用酸(或碱)润洗酸式(或碱式)滴定管2~3次?
。
提示:滴定管用蒸馏水润湿后,滴定管中残留蒸馏水,再加酸(或碱)时,相当于稀释了溶液,使浓度降低
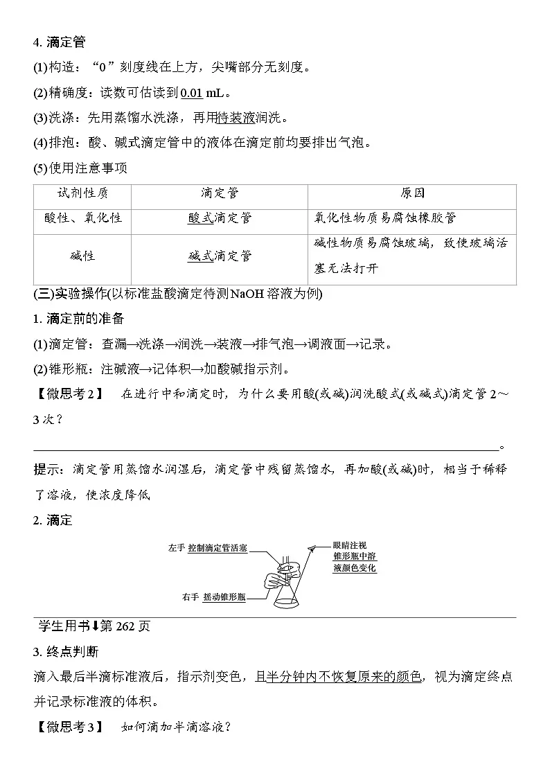
2.滴定
3.终点判断
滴入最后半滴标准液后,指示剂变色,且半分钟内不恢复原来的颜色,视为滴定终点并记录标准液的体积。
【微思考3】 如何滴加半滴溶液?
。
提示:将旋塞稍稍转动,使半滴溶液悬于管口,用锥形瓶内壁将半滴溶液沾落,再用洗瓶以少量蒸馏水吹洗锥形瓶内壁
4.数据处理
按上述操作重复二至三次,求出用去标准盐酸体积的平均值,根据c(NaOH)=c(HCl)×V(HCl)V(NaOH)计算。
酸碱指示剂及仪器的选择
1.用已知浓度的NaOH溶液滴定某H2SO4溶液的浓度(如图所示),下表中正确的选项是( )
答案:D
解析:解答本题的关键是①明确酸式、碱式滴定管使用时的注意事项;②指示剂的变色范围。酸式滴定管不能盛放碱液,而碱式滴定管不能盛放酸液,指示剂应选择颜色变化明显的酚酞或甲基橙,不能选用石蕊。
滴定数据的处理
2.某学生用0.200 0 ml·L-1的标准NaOH溶液滴定未知浓度的盐酸,滴定数据记录如下:
请计算待测盐酸溶液的浓度为 。
答案:0.200 0 ml·L-1
解析:取前两次所用NaOH溶液体积的平均值(第三次误差较大,舍去),然后代入公式进行计算:
c(酸)·V(酸)=c(碱)·V(碱),故c(酸)=c(碱)·V(碱)V(酸)。
误差分析
分析依据:cB=cA·VAVB(VB表示准确量取的待测液的体积、cA表示标准溶液的浓度)。
若VA偏大⇒cB偏大;若VA偏小⇒cB偏小。
3.以标准盐酸滴定待测NaOH溶液,用酚酞作指示剂为例,分析实验误差(填“偏高”“偏低”或“无影响”)。
答案:偏高 偏高 偏低 无影响 偏低 偏低 偏高 偏低 无影响 偏低 偏高
考点二 酸碱中和滴定曲线
1.强酸与强碱滴定过程中的pH曲线
以0.100 0 ml·L-1 NaOH溶液滴定20.00 mL 0.100 0 ml·L-1盐酸为例
2.强酸(碱)滴定弱碱(酸)pH曲线比较
1.常温下,下列图示与对应的叙述相符合的是( )
A.图甲是常温下用0.100 0 ml·L-1 NaOH溶液滴定20.00 mL 0.100 0 ml·L-1醋酸溶液的滴定曲线,Q点表示酸碱中和滴定终点
B.图乙可表示常温下0.1 ml·L-1盐酸滴加到40 mL 0.1 ml·L-1 NaOH溶液的滴定曲线
C.图丙表示用0.100 0 ml·L-1 NaOH溶液滴定25.00 mL盐酸的滴定曲线,则c(HCl)=0.080 0 ml·L-1
D.图丁表示0.100 0 ml·L-1 NaOH溶液滴定20.00 mL 0.100 0 ml·L-1醋酸溶液的滴定曲线
答案:C
解析:A项,滴定终点时,消耗NaOH溶液体积应为20 mL,A错误;C项,c(HCl)=c(NaOH)·V(NaOH)V(HCl)=0.100 0ml·L-1×20.00 mL25.00 mL=0.080 0 ml·L-1,C正确。
2.室温下,向20.00 mL 0.100 0 ml·L-1盐酸中滴加0.100 0 ml·L-1 NaOH溶液,溶液的pH随NaOH溶液体积的变化如图。已知lg 5≈0.7。下列说法不正确的是( )
A.NaOH与盐酸恰好完全反应时,pH=7
B.选择变色范围在pH突变范围内的指示剂,可减小实验误差
C.选择甲基红指示反应终点,误差比甲基橙的大
D.V(NaOH)=30.00 mL时,pH≈12.3
答案:C
解析:NaOH与盐酸恰好完全反应时溶液中溶质为NaCl,呈中性,室温下pH=7,故A正确;甲基橙的变色范围在pH突变范围外,误差更大,故C错误;V(NaOH)=30.00 mL时,溶液中的溶质为氯化钠和氢氧化钠,且c(NaOH)=30×10-3×0.100 0-20×10-3×0.100 0(20+30)×10-3 ml·L-1=0.02 ml·L-1,即溶液中c(OH-)=0.02 ml·L-1,则c(H+)=5×10-13 ml·L-1,pH=-lg c(H+)≈12.3,故D正确。
一、氧化还原滴定
1.原理
以氧化剂或还原剂为滴定剂,直接滴定一些具有还原性或氧化性的物质,或者间接滴定一些本身并没有还原性或氧化性,但能与某些还原剂或氧化剂反应的物质。
2.试剂
(1)常见用于滴定的氧化剂:KMnO4、K2Cr2O7、I2等。
(2)常见用于滴定的还原剂:亚铁盐、草酸、维生素C等。
3.实例
(1)用酸性KMnO4标准溶液滴定H2C2O4溶液
原理:2MnO4-+6H++5H2C2O4 10CO2↑+2Mn2++8H2O。
指示剂及终点判断:酸性KMnO4溶液本身呈紫色,不用另外选择指示剂。当滴入最后半滴酸性KMnO4标准溶液后,溶液刚好由无色变为浅紫色,且半分钟内不变色,说明到达滴定终点。
(2)用Na2S2O3标准溶液滴定碘液
原理:2Na2S2O3+I2 Na2S4O6+2NaI。
指示剂及终点判断:用淀粉作指示剂,当滴入最后半滴Na2S2O3标准溶液后,溶液的蓝色刚好褪去,且半分钟内不恢复原色,说明到达滴定终点。
二、沉淀滴定和配位滴定
1.沉淀滴定
(1)定义:沉淀滴定是利用沉淀反应进行滴定、测量分析的方法,生成沉淀的反应很多,但符合条件的却很少,实际上应用最多的是银量法,即利用Ag+与卤素离子的反应来测定Cl-、Br-、I-的浓度。
(2)原理:沉淀滴定所用的指示剂本身就是一种沉淀剂,滴定剂与被滴定物反应的生成物的溶解度要比滴定剂与指示剂反应的生成物的溶解度小,否则不能用这种指示剂。如用AgNO3溶液滴定溶液中Cl-的含量时常以CrO42-为指示剂,这是因为AgCl比Ag2CrO4更难溶。
2.配位滴定
以配位反应为反应原理的滴定分析法称为配位滴定法。如Fe3++SCN- [Fe(SCN)]2+、Ag++2NH3 [Ag(NH3)2]+,又如乙二胺四乙酸(常用其二钠盐Na2H2Y),简称EDTA,与某些二价金属离子的配位反应等。
1.水中的溶解氧是水生生物生存不可缺少的条件。某课外小组采用碘量法测定学校周边河水中的溶解氧。实验步骤及测定原理如下:
Ⅰ.取样、氧的固定
用溶解氧瓶采集水样。记录大气压及水体温度。将水样与 Mn(OH)2碱性悬浊液(含有KI)混合,反应生成MnO(OH)2,实现氧的固定。
Ⅱ.酸化、滴定
将固氧后的水样酸化,MnO(OH)2被I-还原为Mn2+,在暗处静置5 min,然后用标准Na2S2O3溶液滴定生成的I2(2S2O32- +I2 2I-+S4O62-)。
回答下列问题:
(1)取水样时应尽量避免扰动水体表面,这样操作的主要目的是
。
(2)“氧的固定”中发生反应的化学方程式为 。
(3)Na2S2O3溶液不稳定,使用前需现配。配制该溶液时需要的玻璃仪器有烧杯、玻璃棒、容量瓶、胶头滴管和 ;蒸馏水必须经过煮沸、冷却后才能使用,其目的是杀菌、除 及二氧化碳。
(4)取100.00 mL水样经固氧、酸化后,用a ml·L-1Na2S2O3标准溶液滴定,以淀粉溶液作指示剂,终点现象为 ;
若消耗Na2S2O3溶液的体积为b mL,则水样中溶解氧的含量为 mg·L-1。
(5)上述滴定完成时,若滴定管尖嘴处留有气泡会导致测定结果偏 (填“高”或“低”)。
答案:(1)使测定值与水体中的实际值保持一致,避免产生误差 (2)O2+2Mn(OH)2 2MnO(OH)2 (3)量筒 氧气 (4)当滴入最后半滴Na2S2O3标准溶液时,蓝色刚好褪去且半分钟内不恢复蓝色 80ab (5)低
解析:(1)本实验为测定水样中的溶解氧,如果扰动水体表面,会增大水体与空气的接触面积,增大氧气在水中的溶解量。避免扰动水体表面是为了使测定值与水体中的实际值保持一致,避免产生误差。(2)由题意知,反应物为O2和Mn(OH)2,生成物为MnO(OH)2,因此该反应的化学方程式为O2+2Mn(OH)2 2MnO(OH)2。(3)配制溶液时还需要量筒量取液体体积;煮沸可以使蒸馏水中的溶解氧逸出,达到除去氧气的目的。(4)由于混合液中含有碘单质,加入淀粉时,溶液为蓝色;滴定时,Na2S2O3与碘反应,当碘恰好完全反应时,溶液蓝色刚好褪去,且半分钟内颜色不恢复。由得失电子守恒可建立如下关系式:O2~2MnO(OH)2~2I2~4S2O32-,由题意知,滴定消耗Na2S2O3的物质的量为ab×10-3 ml,因此0.1 L水样中溶解氧的物质的量=ab4×10-3 ml,质量为ab4×10-3 ml×32 g·ml-1=8ab×10-3 g=8ab mg,即溶解氧的含量为80ab mg·L-1。(5)滴定完成时,滴定管尖嘴处留有气泡,会使最后的读数偏小,测得消耗Na2S2O3的体积偏小,所以测量结果偏低。
2.海带中碘含量的测定。
取0.010 0 ml·L-1的AgNO3标准溶液装入滴定管,取100.00 mL海带浸取原液至滴定池,用电位滴定法测定碘含量。测得的电动势(E)反映溶液中c(I-)的变化,部分数据如下表:
(1)根据表中数据绘制滴定曲线:
(2)该次滴定终点时用去AgNO3溶液的体积为 mL,计算得海带中碘的百分含量为 %。
答案:(1)如图
(2)20.00 0.635
解析:根据表中数据可知,当加入20 mL AgNO3溶液时,电动势出现了突变,说明此时达到滴定终点,若设所得海带浸取原液中I-浓度为x ml·L-1,则0.010 0×20=100x,x=0.002 0,原样品中碘的物质的量为0.002 0 ml·L-1×500×10-3 L=1×10-3 ml;质量为127 g·ml-1×1×10-3 ml=0.127 g;百分含量为0.127 g20.00 g×100%=0.635%。
3.用沉淀滴定法快速测定NaI等碘化物溶液中c(I-),实验过程包括准备标准溶液和滴定待测溶液。
Ⅰ.准备标准溶液
ⅰ.准确称取AgNO3基准物4.246 8 g(0.025 0 ml)后,配制成250 mL标准溶液,放在棕色试剂瓶中避光保存,备用。
ⅱ.配制并标定100 mL 0.100 0 ml·L-1 NH4SCN标准溶液,备用。
Ⅱ.滴定的主要步骤
a.取待测NaI溶液25.00 mL于锥形瓶中。
b.加入25.00 mL 0.100 0 ml·L-1 AgNO3溶液(过量),使I-完全转化为AgI沉淀。
c.加入NH4Fe(SO4)2溶液作指示剂。
d.用0.100 0 ml·L-1 NH4SCN溶液滴定过量的Ag+,使其恰好完全转化为AgSCN沉淀后,体系出现淡红色,停止滴定。
e.重复上述操作两次。三次测定数据如下表:
f.数据处理。
回答下列问题:
(1)将称得的AgNO3配制成标准溶液,所使用的仪器除烧杯和玻璃棒外还有 。
(2)AgNO3标准溶液放在棕色试剂瓶中避光保存的原因是 。
(3)滴定应在pH<0.5的条件下进行,其原因是 。
(4)b和c两步操作是否可以颠倒? ,说明理由:
。
(5)所消耗的NH4SCN标准溶液的平均体积为 mL,测得c(I-)= ml·L-1。
(6)在滴定管中装入NH4SCN标准溶液的前一步,应进行的操作为
。
(7)判断下列操作对c(I-)测定结果的影响(填“偏高”“偏低”或“无影响”)。
①若在配制AgNO3标准溶液时,烧杯中的溶液有少量溅出,则测定结果 。
②若在滴定终点读取滴定管刻度时,俯视标准液液面,则测定结果 。
答案:(1)250 mL(棕色)容量瓶、胶头滴管、量筒
(2)避免AgNO3见光分解
(3)防止因Fe3+的水解而影响滴定终点的判断(或抑制Fe3+的水解)
(4)否(或不能) 若颠倒,Fe3+与I-反应,指示剂耗尽,无法判断滴定终点
(5)10.00 0.060 0
(6)用NH4SCN标准溶液进行润洗
(7)①偏高 ②偏高
解析:(1)配制溶液所用的玻璃仪器有250 mL(棕色)容量瓶、烧杯、玻璃棒、胶头滴管、量筒。(2)AgNO3受热或光照易分解,故存放在棕色试剂瓶中。(3)Fe3+易水解,若pH过大,会促进Fe3+水解,影响滴定终点的判断。(4)NH4Fe(SO4)2中Fe3+有氧化性,可以将I-氧化,本身被还原为Fe2+,失去指示剂的作用,同时会影响AgNO3溶液的用量。(5)第一次实验数据与第二、三次实验数据相差过大,不能使用。取第二、三次实验数据的平均值,所消耗NH4SCN标准溶液的平均体积为10.00 mL。c(I-)=0.100 0×(25.00-10.00)25.00 ml·L-1=0.060 0 ml·L-1。(6)滴定管使用前要检漏、水洗、润洗。润洗是为了防止滴定管内残留的水将滴定管内所装溶液稀释。(7)c(I-)=c(AgNO3)·V(AgNO3溶液)-c(NH4SCN)·V(NH4SCN溶液)V(待测液),①使配制AgNO3标准溶液的实验浓度偏小,则V(NH4SCN溶液)偏小,结果偏高;②俯视读数会使V(NH4SCN溶液)偏小,结果偏高。
当滴入最后半滴×××标准溶液后,溶液变成×××色,且半分钟内不恢复原来的颜色。
说明:解答此类题目注意3个关键点。
(1)最后半滴:必须说明是滴入“最后半滴”溶液。
(2)颜色变化:必须说明滴入“最后半滴”溶液后溶液“颜色的变化”。
(3)半分钟:必须说明溶液颜色变化后“半分钟内不再恢复原来的颜色”。
1.(1)用a ml·L-1的HCl滴定未知浓度的NaOH溶液,用酚酞作指示剂,达到滴定终点的现象是 ;
若用甲基橙作指示剂,滴定终点现象是 。
(2)用标准碘溶液滴定溶有SO2的水溶液,以测定水中SO2的含量,应选用 作指示剂,达到滴定终点的现象是 。
(3)用标准酸性KMnO4溶液滴定溶有SO2的水溶液,以测定水中SO2的含量,是否需要选用指示剂 (填“是”或“否”),达到滴定终点的现象是
。
(4)用氧化还原滴定法测定TiO2的质量分数:一定条件下,将TiO2溶解并还原为Ti3+,再以KSCN溶液作指示剂,用NH4Fe(SO4)2标准溶液滴定Ti3+至全部生成Ti4+。滴定Ti3+时发生反应的离子方程式为 ,
达到滴定终点时的现象是 。
答案:(1)滴入最后半滴标准液,溶液由浅红色变为无色,且半分钟内不变色 当滴入最后半滴标准液,溶液由黄色变为橙色,且半分钟内不恢复黄色
(2)淀粉溶液 当滴入最后半滴标准液,溶液由无色变为蓝色,且半分钟内不褪色
(3)否 当滴入最后半滴酸性KMnO4溶液,溶液由无色变为浅紫色,且半分钟内不褪色
(4)Ti3++Fe3+ Ti4++Fe2+ 当滴入最后半滴NH4Fe(SO4)2标准溶液后,溶液变成浅红色,且半分钟内不褪色
2.(2023·山东卷)一定条件下,乙酸酐[(CH3CO)2O]醇解反应[(CH3CO)2O+ROH
CH3COOR+CH3COOH]可进行完全,利用此反应定量测定有机醇(ROH)中的羟基含量,实验过程中酯的水解可忽略。实验步骤如下:
①配制一定浓度的乙酸酐-苯溶液。
②量取一定体积乙酸酐-苯溶液置于锥形瓶中,加入m g ROH样品,充分反应后,加适量水使剩余乙酸酐完全水解:(CH3CO)2O+H2O 2CH3COOH。
③加指示剂并用c ml·L-1NaOH-甲醇标准溶液滴定至终点,消耗标准溶液V1 mL。
④在相同条件下,量取相同体积的乙酸酐-苯溶液,只加适量水使乙酸酐完全水解;加指示剂并用c ml·L-1NaOH-甲醇标准溶液滴定至终点,消耗标准溶液V2 mL。
(1)对于上述实验,下列做法正确的是( )
A.进行容量瓶检漏时,倒置一次即可
B.滴入半滴标准溶液,锥形瓶中溶液变色,即可判定达滴定终点
C.滴定读数时,应单手持滴定管上端并保持其自然垂直
D.滴定读数时,应双手一上一下持滴定管
答案:C
解析:容量瓶检漏时,应向容量瓶中注入适量水,左手托住瓶底,右手食指顶住瓶塞,倒置看是否漏水,如果不漏水,再将容量瓶正放,旋转活塞180度,再倒置一次看是否漏水,因此进行容量瓶检漏时,需倒置两次,A错误;滴入最后半滴标准溶液,锥形瓶中溶液变色,且半分钟内溶液颜色不变化,才可判定达到滴定终点,B错误;滴定读数时,应单手持滴定管上端并保持其自然垂直,故C正确,D错误。
(2)ROH样品中羟基含量(质量分数)计算正确的是( )
A.c(V2-V1)×171 000m×100%
B.c(V1-V2)×171 000m×100%
(V2-V1)×171 000m×100%
D.c(0.5V2-V1)×171 000m×100%
答案:A
解析:根据题干信息,乙酸酐发生两个反应,一是发生醇解反应:(CH3CO)2O+ROH CH3COOR+CH3COOH,二是剩余的部分发生水解反应,根据步骤②③可知,n(NaOH)=V1×10-3 L×c ml·L-1=cV1×10-3 ml,CH3COOH~NaOH,则步骤②中生成的乙酸总物质的量为cV1×10-3 ml,根据步骤④,可计算n(NaOH)=V2×10-3L×c ml·L-1=cV2×10-3 ml,则乙酸酐全部水解生成乙酸的总物质的量为cV2×10-3 ml,步骤②发生醇解反应生成的乙酸的物质的量为c(V2-V1)×10-3 ml,根据题干所给化学方程式可知有机醇的物质的量也为c(V2-V1)×10-3 ml,ROH的质量为m g,则可得ROH样品中羟基含量为c(V2-V1)×171 000m×100%,故选A。
(3)根据上述实验原理,下列说法正确的是( )
A.可以用乙酸代替乙酸酐进行上述实验
B.若因甲醇挥发造成标准溶液浓度发生变化,将导致测定结果偏小
C.步骤③滴定时,不慎将锥形瓶内溶液溅出,将导致测定结果偏小
D.步骤④中,若加水量不足,将导致测定结果偏大
答案:B
解析:由于乙酸酐能发生醇解反应生成羧酸和酯,生成的羧酸可用NaOH-甲醇标准溶液进行滴定,因此不能用乙酸替代乙酸酐进行上述实验,A错误;NaOH-甲醇标准溶液中甲醇挥发会造成标准溶液浓度增大,所消耗体积的差值偏小,将导致测定结果偏小,B正确;步骤③滴定时,不慎将锥形瓶内溶液溅出,将使测定的V1减小,结合(2)题分析可知,将导致测定结果偏高,C错误;步骤④中,若加水量不足,则乙酸酐不能完全转化为乙酸,使测得的V2减小,结合(2)题分析可知,将导致测定结果偏小,D错误。
3.(2024·安徽卷节选)测定铁矿石中铁含量的传统方法是SnCl2-HgCl2-K2Cr2O7滴定法。研究小组用该方法测定质量为a g的某赤铁矿试样中的铁含量。
【配制溶液】
①c ml·L-1 K2Cr2O7标准溶液。
②SnCl2溶液:称取6 g SnCl2·2H2O溶于20 mL浓盐酸,加水至100 mL,加入少量锡粒。
【测定含量】按下图所示(加热装置略去)操作步骤进行实验。
已知:氯化铁受热易升华;室温时HgCl2可将Sn2+氧化为Sn4+,难以氧化Fe2+;Cr2O72-可被Fe2+还原为Cr3+。回答下列问题:
(1)下列仪器在本实验中必须用到的有 (填名称)。
(2)步骤Ⅲ中,若未“立即滴定”,则会导致测定的铁含量 (填“偏大”“偏小”或“不变”)。
(3)若消耗c ml·L-1 K2Cr2O7标准溶液V mL,则a g试样中Fe的质量分数为 (用含a、c、V的代数式表示)。
(4)SnCl2-TiCl3-KMnO4滴定法也可测定铁的含量,其主要原理是利用SnCl2和TiCl3将铁矿石试样中Fe3+还原为Fe2+,再用KMnO4标准溶液滴定。
从环保角度分析,该方法相比于SnCl2-HgCl2-K2Cr2O7,滴定法的优点是 。
答案:(1)容量瓶、量筒 (2)偏小
(3)33.6cVa (4)更安全,对环境更友好
解析:浓盐酸与试样反应,使得试样中Fe元素以离子形式存在,滴加稍过量的SnCl2使Fe3+还原为Fe2+,冷却后滴加HgCl2,将多余的Sn2+氧化为Sn4+,加入硫酸和磷酸混合液后,滴加指示剂,用K2Cr2O7进行滴定,将Fe2+氧化为Fe3+,化学方程式为6Fe2++Cr2O72-+14H+ 2Cr3++6Fe3++7H2O。(1)配制SnCl2溶液需要用到容量瓶和量筒,滴定需要用到酸式滴定管,但给出的为碱式滴定管,因此给出仪器中,本实验必须用到容量瓶、量筒;(2)步骤Ⅲ中,若未“立即滴定”,Fe2+易被空气中的O2氧化为Fe3+,导致测定的铁含量偏小;(3)根据方程式6Fe2++Cr2O72-+14H+ 2Cr3++6Fe3++7H2O可得:n(Fe2+)=6×n(Cr2O72-)=6×10-3cV ml,a g试样中Fe元素的质量为6×10-3cV ml×56 g/ml=0.336cV g,质量分数为0.336cVgag×100%=33.6cVa%;(4)SnCl2-HgCl2-K2Cr2O7方法中,HgCl2氧化Sn2+的离子方程式为Hg2++Sn2+ Sn4++Hg,生成的Hg有剧毒,因此SnCl2-TiCl3-KMnO4相比于SnCl2-HgCl2-K2Cr2O7的优点是更安全,对环境更友好。
课时测评47 酸碱中和滴定及拓展应用对应学生用书P473
(时间:45分钟 满分:60分)
(本栏目内容,在学生用书中以独立形式分册装订!)
选择题1-11题,每小题4分,共44分。
1.测定浓硫酸试剂中H2SO4含量的主要操作包括:①量取一定量的浓硫酸,稀释;②转移定容得待测液;③移取20.00 mL待测液,用0.100 0 ml/L的NaOH溶液滴定。上述操作中,不需要用到的仪器为( )
答案:B
解析:配制一定物质的量浓度的溶液,需用到容量瓶,A不符合题意;分液漏斗常用于分液操作,该实验中不需用到分液漏斗,B符合题意;进行酸碱中和滴定时,待测液应盛装在锥形瓶内,因此该实验需用到锥形瓶,C不符合题意;用NaOH溶液滴定时,需用到碱式滴定管,D不符合题意。
2.下列有关仪器的使用方法或实验操作正确的是( )
A.洗净的锥形瓶和滴定管都需烘干后才能使用
B.利用如图所示的方法,排出碱式滴定管内的气泡
C.酸碱中和滴定实验中,用待测溶液润洗锥形瓶可以减小实验误差
D.用碱式滴定管量取20.00 mL KMnO4溶液
答案:B
解析:洗净的锥形瓶和滴定管都不需要烘干,滴定管只需要用待测液或标准液润洗,故A错误;将碱式滴定管尖嘴部分向上倾斜45°,慢慢挤压玻璃珠排气,如题图,故B正确;锥形瓶不需要润洗,用待测溶液润洗锥形瓶增大了标准液的用量,增大实验误差,故C错误;KMnO4为强氧化剂,会腐蚀橡胶管,故KMnO4溶液用酸式滴定管量取,故D错误。
3.已知常温常压下,饱和CO2的水溶液pH=3.9,则可推断用标准盐酸溶液滴定NaHCO3水溶液时,适宜选用的指示剂及滴定终点时颜色变化的情况是( )
A.石蕊,由蓝变红B.甲基橙,由橙变黄
C.酚酞,红色褪去D.甲基橙,由黄变橙
答案:D
解析:标准盐酸溶液滴定碳酸氢钠水溶液时,发生的反应是NaHCO3+HCl NaCl+CO2↑+H2O,滴定终点时pH=3.9,因此滴定终点时溶液显酸性,指示剂选用甲基橙(3.1~4.4),滴定时溶液由碱性变为酸性,指示剂颜色由黄变橙。
4.关于滴定实验的下列说法正确的是( )
A.在酸碱中和滴定过程中,眼睛应注视锥形瓶内溶液颜色的变化
B.用NaOH标准溶液滴定未知浓度的盐酸,达到滴定终点时发现滴定管尖嘴部分有悬滴,会使测定结果偏小
C.用KMnO4标准溶液滴定草酸时,KMnO4标准溶液盛装在碱式滴定管中
D.所有的滴定实验都需要加入指示剂
答案:A
解析:酸碱中和滴定过程中,左手控制活塞,右手轻轻摇动锥形瓶,眼睛注视锥形瓶内溶液颜色的变化,A正确;用NaOH标准溶液滴定未知浓度的盐酸,达到滴定终点时发现滴定管尖嘴部分有悬滴,则消耗NaOH标准溶液的体积偏大,使测定结果偏大,B错误;KMnO4溶液具有强氧化性,易腐蚀橡胶管,要盛放在酸式滴定管中,C错误;并不是所有的滴定实验都需要加入指示剂,如用KMnO4标准溶液滴定含还原性物质(如草酸等)的溶液时,不需要加指示剂,达到滴定终点时,溶液由无色变为浅紫色,且半分钟内不褪色,D错误。
5.实验室用基准Na2CO3配制标准溶液并标定盐酸浓度,应选甲基橙为指示剂,并以盐酸滴定Na2CO3标准溶液。下列说法错误的是( )
A.可用量筒量取25.00 mL Na2CO3标准溶液置于锥形瓶中
B.应选用配带塑料塞的容量瓶配制Na2CO3标准溶液
C.应选用烧杯而非称量纸称量Na2CO3固体
D.达到滴定终点时溶液显橙色
答案:A
解析:量筒的精确度不高,不可用量筒量取Na2CO3标准溶液,应该用碱式滴定管或移液管量取25.00 mL Na2CO3标准溶液置于锥形瓶中,A说法错误;Na2CO3溶液显碱性,盛放Na2CO3溶液的容器不能用玻璃塞,以防碱性溶液腐蚀玻璃产生有黏性的硅酸钠溶液而将瓶塞粘住,故应选用配带塑料塞的容量瓶配制Na2CO3标准溶液,B说法正确;Na2CO3有吸水性且有一定的腐蚀性,故应选用烧杯而非称量纸称量Na2CO3固体,C说法正确;Na2CO3溶液显碱性,甲基橙滴入Na2CO3溶液中显黄色,当滴入最后半滴盐酸时,溶液由黄色突变为橙色且半分钟之内不变色即为滴定终点,故达到滴定终点时溶液显橙色,D说法正确。
6.用0.100 0 ml/L NaOH 溶液滴定未知浓度的盐酸溶液,在滴定过程中,若出现下列情况会使测定结果偏低的是( )
A.滴定达到滴定终点时,仰视读数
B.在振荡锥形瓶时不慎将瓶内待测液溅出
C.若在滴定过程中不慎将数滴碱液滴在锥形瓶外
D.用蒸馏水洗涤碱式滴定管后立即使用,没有用碱液润洗
答案:B
解析:滴定达到滴定终点时,仰视读数,读数偏大,测定结果偏高,故A不符合题意;在振荡锥形瓶时不慎将瓶内待测液溅出,消耗的标准液体积偏小,测定结果偏低,故B符合题意;若在滴定过程中不慎将数滴碱液滴在锥形瓶外,则消耗的标准液体积偏大,测定结果偏高,故C不符合题意;用蒸馏水洗涤碱式滴定管后立即使用,没有用碱液润洗,碱液浓度降低,消耗标准液的体积偏大,测定结果偏高,故D不符合题意。
(2024·潍坊五县区联考)乙二胺四乙酸(EDTA)可与金属离子形成稳定的配合物。常用EDTA测定水中钙含量(EDTA与钙反应时物质的量之比为1∶1)。基本步骤如下:
①EDTA标定:取10.00 mL 0.1 ml·L-1标准CaCl2溶液,加入3滴甲基橙溶液作指示剂,用已配制好的EDTA溶液滴定至终点,消耗EDTA溶液V1 mL。
②钙提取:取一定质量的有机物,并用酸性KMnO4溶液氧化,再经萃取、反萃取将金属转移到水中,得到提取液。加入掩蔽剂(掩蔽除钙之外的金属)并将pH调至11.3。
③EDTA滴定:取20.00 mL提取液,加入指示剂钙黄绿素(钙与钙黄绿素生成能发出绿色荧光的配合物),在黑色背景下用标定后的EDTA溶液滴定至终点,消耗EDTA溶液V2 mL。
根据上述实验原理,完成7~9题。
7.对于上述实验,下列说法正确的是( )
A.量取标准CaCl2溶液时,选用规格为10 mL的量筒
B.实验室中萃取、反萃取时,使用的主要仪器为长颈漏斗
C.提取液调pH时,不能使用广泛pH试纸进行测定
D.EDTA滴定时,溶液绿色荧光消失即可判定滴定终点
答案:C
解析:量筒只能精确到0.1 mL,则量取10.00 mL 0.1 ml·L-1标准CaCl2溶液时,不能选用规格为10 mL的量筒,故A错误;实验室中萃取、反萃取时,使用的主要仪器为分液漏斗,故B错误;广泛pH试纸测定的数值为整数,不可能为小数,提取液调pH时,不能使用广泛pH试纸进行测定,故C正确;EDTA滴定时,溶液绿色荧光消失,且半分钟不变色时,才可判定滴定终点,故D错误。
8.提取液中钙含量(浓度单位为mg·L-1)的计算结果正确的是( )
A.2V2V1×103 mg·L-1 B.V2V1×103 mg·L-1
C.2V1V2×103 mg·L-1 D.V1V2×103 mg·L-1
答案:A
解析:EDTA与钙反应时物质的量之比为1∶1,则n(Ca)=n(EDTA),标定EDTA时:c(Ca2+)V(Ca2+)=c(EDTA)V1,滴定提取液时:c(Ca)提V提=c(EDTA)V2,c(Ca2+)·V(Ca2+)c(Ca)提·V提=c(EDTA)·V1c(EDTA)·V2,
则c(Ca)提=c(Ca2+)·V(Ca2+)·V2V提·V1=0.1ml/L×0.01 L×V20.02 L·V1=V220V1 ml/L,提取液中钙含量V220V1 ml/L×40 g/ml=2V2V1 g/L=2V2V1×103 mg/L,综上所述A正确。
9.根据上述实验原理,下列说法错误的是( )
A.若对提取液的其他金属不进行掩蔽,测定的钙含量结果偏高
B.EDTA标定时,滴定管尖嘴开始有气泡终点无气泡,会使钙含量测定结果偏高
C.EDTA滴定若选用其他物质作指示剂,提取液的pH可能发生变化
D.pH为11.3时,EDTA与钙的配合能力强于钙黄绿素与钙的配合能力
答案:B
解析:EDTA可与金属离子形成稳定的配合物,若对提取液的其他金属不进行掩蔽,测定的钙含量结果偏高,A正确;EDTA标定时,滴定管尖嘴开始有气泡终点无气泡,则V1数值增大,故钙含量测定结果偏低,B错误;EDTA滴定时,指示剂的选用与体系pH有关,同时滴定时应保证体系的酸碱性,保证钙不会变成沉淀,故改变指示剂的种类,提取液的pH会发生变化,C正确;由步骤③可知pH为11.3时,EDTA与钙的配合能力强于钙黄绿素与钙的配合能力,D正确。
10.(2024·景德镇乐平中学检测)中和滴定是一种操作简单,准确度高的定量分析方法。实际工作中也可利用物质间的氧化还原反应、沉淀反应进行类似的滴定分析,下列有关几种具体的滴定分析(待测液置于锥形瓶内)的说法不正确的是( )
A.用标准酸性KMnO4溶液滴定Na2SO3溶液以测量其浓度:滴定终点时,溶液由无色变为浅红色
B.利用“Ag++SCN- AgSCN↓”反应,用标准KSCN溶液测量AgNO3溶液浓度时可用Fe(NO3)3溶液作指示剂
C.利用“2Fe3++2I- I2+2Fe2+”,用FeCl3溶液测量KI样品中KI的百分含量时,可用淀粉溶液作指示剂
D.用标准NaOH溶液测量某盐酸溶液的浓度时,若用酚酞作指示剂,当观察到溶液由无色变为浅红色,且半分钟不恢复时达到滴定终点
答案:C
解析:用标准酸性KMnO4溶液滴定Na2SO3溶液以测量其浓度,KMnO4本身就是指示剂,滴定终点时,溶液由无色变为浅红色,故A正确;用KSCN溶液测量AgNO3溶液浓度时,Fe(NO3)3为指示剂,滴定终点时,溶液由无色变为红色,故B正确;利用“2Fe3++2I- I2+2Fe2+”滴定时,用淀粉作指示剂,由于一开始就生成了单质碘,溶液呈蓝色,无法判断终点,故C错误;使用酚酞溶液作指示剂,在强碱滴定强酸时,当观察到溶液由无色变为浅红色,且半分钟不恢复原色时达到滴定终点,故D正确。
11.电位滴定法是根据滴定过程中指示电极电位的变化来确定滴定终点的一种滴定分析方法。在化学计量点附近,被测离子浓度发生突跃,指示电极电位(ERC)也产生了突跃,进而确定滴定终点的位置。现利用盐酸滴定某溶液中碳酸钠含量,其电位滴定曲线如图所示。下列说法错误的是( )
A.该滴定过程中不需任何指示剂
B.a点溶液中存在:c(Na+)>c(HCO3-)+c(CO32-)+c(H2CO3)
C.b点溶液呈酸性
D.a到b之间存在:c(Na+)<c(Cl-)
答案:D
解析:根据信息可知,指示电极电位(ERC)的突跃点即为滴定终点,滴定过程中不需加指示剂,A选项正确;根据题图,可知a点为第一个滴定终点,发生的化学反应为Na2CO3+HCl NaCl+NaHCO3,溶质为等物质的量的NaCl和NaHCO3,根据元素守恒有c(Na+)=2c(HCO3-)+2c(CO32-)+2c(H2CO3),则c(Na+)>c(HCO3-)+c(CO32-)+c(H2CO3),B选项正确;a→b发生的化学反应为NaHCO3+HCl NaCl+CO2↑+H2O,b点接近于第二个滴定终点,盐酸不足,有极少量的NaHCO3剩余,溶质中主要为NaCl和H2CO3,溶液呈酸性,C选项正确;a点溶液中c(Na+)>c(Cl-),第二个滴定终点,溶液中全部为NaCl,b点盐酸不足,则c(Na+)>c(Cl-),所以a到b之间c(Na+)>c(Cl-),D选项错误。
12.(4分)(2023·浙江6月选考节选)某研究小组用铝土矿为原料制备絮凝剂聚合氯化铝([Al2(OH)aClb]m,a=1~5)。已知:[Al2(OH)aClb]m的絮凝效果可用盐基度衡量,盐基度=aa+b,当盐基度为0.60~0.85时,絮凝效果较好。
絮凝剂聚合氯化铝中Cl-的定量测定:称取一定量样品,配成溶液,移取25.00 mL溶液于锥形瓶中,调pH=6.5~10.5,滴加指示剂K2CrO4溶液。在不断摇动下,用0.100 0 ml·L-1 AgNO3标准溶液滴定至浅红色(有Ag2CrO4沉淀),30秒内不褪色。平行测试3次,平均消耗AgNO3标准溶液22.50 mL。另测得上述样品溶液中c(Al3+)=0.100 0 ml·L-1。
①产品的盐基度为 。
②测定Cl-过程中溶液pH过低或过高均会影响测定结果,原因是
。
答案:① 0.7 ②pH过低,指示剂会与氢离子反应生成重铬酸根,会氧化氯离子,导致消耗的硝酸银偏少,而pH过高,氢氧根会与银离子反应,导致消耗的硝酸银偏多
解析:①根据Cl-~AgNO3,样品溶液中氯离子物质的量浓度为0.100 0ml·L-1×0.022 50 L0.025 L=0.09 ml·L-1,n(Al3+)∶n(Cl-)=10∶9,根据电荷守恒得到[Al2(OH)4.2Cl1.8]m产品的盐基度为4.24.2+1.8=0.7。
13.(12分)(2024·山东卷)利用“燃烧-碘酸钾滴定法”测定钢铁中硫含量的实验装置如下图所示(夹持装置略)。
实验过程如下:
①加样,将a mg样品加入管式炉内瓷舟中(瓷舟两端带有气孔且有盖),聚四氟乙烯活塞滴定管G内预装c(KIO3)∶c(KI)略小于1∶5的KIO3碱性标准溶液,吸收管F内盛有盐酸酸化的淀粉水溶液。向F内滴入适量KIO3碱性标准溶液,发生反应:KIO3+5KI+6HCl 3I2+6KCl+3H2O,使溶液显浅蓝色。
②燃烧:按一定流速通入O2,一段时间后,加热并使样品燃烧。
③滴定:当F内溶液浅蓝色消退时(发生反应:SO2+I2+2H2O H2SO4+2HI),立即用KIO3碱性标准溶液滴定至浅蓝色复现。随SO2不断进入F,滴定过程中溶液颜色“消退-变蓝”不断变换,直至终点。
回答下列问题:
(1)装置B和C的作用是充分干燥O2,B中的试剂为 。装置F中通气管末端多孔玻璃泡内置一密度小于水的磨砂浮子(见放大图),目的是 。
(2)该滴定实验达终点的现象是 ;滴定消耗KIO3碱性标准溶液V mL,样品中硫的质量分数是 (用代数式表示)。
(3)若装置D中瓷舟未加盖,会因燃烧时产生粉尘而促进SO3的生成,粉尘在该过程中的作用是 ;若装置E冷却气体不充分,可能导致测定结果偏大,原因是 ;若滴定过程中,有少量IO3-不经I2直接将SO2氧化成H2SO4,测定结果会 (填“偏大”“偏小”或“不变”)。
答案:(1)浓硫酸 防止倒吸
(2)当加入最后半滴KIO3碱性标准溶液后,溶液由无色变为蓝色且30 s内不变色19.2Va%
(3)催化剂 通入F的气体温度过高,导致部分I2升华,从而消耗更多的KIO3碱性标准溶液 不变
解析:(1)装置B和C的作用是充分干燥O2,浓硫酸具有吸水性,常用于干燥某些气体,因此B中的试剂为浓硫酸。装置F中通气管末端多孔玻璃泡内置一密度小于水的磨砂浮子,其目的是防止倒吸,因为磨砂浮子的密度小于水,若球泡内水面上升,磨砂浮子也随之上升,磨砂浮子可以作为一个磨砂玻璃塞将导气管的出气口堵塞,从而防止倒吸。(2)该滴定实验是利用过量的半滴标准溶液来指示滴定终点的,因此,该滴定实验达终点的现象是当加入最后半滴KIO3碱性标准溶液后,溶液由无色突变为蓝色且30 s内不变色;由S元素守恒及SO2+I2+2H2O H2SO4+2HI、KIO3+5KI+6HCl 3I2+6KCl+3H2O可得关系式3S~3SO2~3I2~KIO3,若滴定消耗KIO3碱性标准溶液V mL,则n(KIO3)=V×10-3 L×0.002 0 ml·L-1=2×10-6V ml,n(S)=3n(KIO3)=3×2×10-6V ml=6×10-6V ml,样品中硫的质量分数是6×10-6Vml×32 g·ml-1a×10-3g×100%=19.2Va%。
(3)若装置D中瓷舟未加盖,燃烧时产生的粉尘能催化SO2的氧化反应从而促进SO3的生成,因此,粉尘在该过程中的作用是催化剂;若装置E冷却气体不充分,则通入F的气体温度过高,可能导致部分I2升华,这样就要消耗更多KIO3碱性标准溶液,从而导致测定结果偏大;若滴定过程中,有少量IO3-不经I2直接将SO2氧化成H2SO4,从电子转移守恒的角度分析,IO3-得到6e-被还原为I-,仍能得到关系式3S~3SO2~KIO3,测定结果不变。指示剂
变色范围
甲基橙
<3.1红色
3.1~4.4橙色
>4.4黄色
酚酞
<8.2无色
8.2~10.0粉红色
>10.0红色
试剂性质
滴定管
原因
酸性、氧化性
酸式滴定管
氧化性物质易腐蚀橡胶管
碱性
碱式滴定管
碱性物质易腐蚀玻璃,致使玻璃活塞无法打开
学生用书⬇第262页
选项
锥形瓶
中溶液
滴定管
中溶液
选用
指示剂
选用
滴定管
A
碱
酸
石蕊
乙
B
酸
碱
酚酞
甲
C
碱
酸
甲基橙
乙
D
酸
碱
酚酞
乙
选择酸碱指示剂的原则
变色要灵敏,变色范围要小,变色范围尽量与滴定终点溶液的酸碱性一致。
(1)不能用石蕊作指示剂。
(2)滴定终点为碱性时,用酚酞作指示剂,例如用NaOH溶液滴定醋酸。
(3)滴定终点为酸性时,用甲基橙作指示剂,例如用盐酸滴定氨水。
(4)强酸滴定强碱可以用甲基橙,也可用酚酞。
滴定
次数
待测溶
液体积
(mL)
标准NaOH溶液读数记录(mL)
滴定前读数
滴定后读数
第一次
20.00
0.40
20.40
第二次
20.00
4.00
24.00
第三次
20.00
2.00
24.10
步骤
操作
c(NaOH)
洗涤
未用标准溶液润洗酸式滴定管
锥形瓶用待测溶液润洗
未用待测溶液润洗取用待测液的滴定管
锥形瓶洗净后瓶内还残留少量蒸馏水
取液
取碱液的滴定管尖嘴部分有气泡且取液结束前气泡消失
滴定
滴定完毕后立即读数,半分钟后颜色又变红
滴定前滴定管尖嘴部分有气泡,滴定后消失
滴定过程中振荡锥形瓶时有液滴溅出
滴定过程中,向锥形瓶内加少量蒸馏水
读数
滴定前仰视读数或滴定后俯视读数
滴定前俯视读数或滴定后仰视读数
学生用书⬇第263页
氢氧化钠溶液滴定等浓度等体积的盐酸、醋酸溶液的滴定曲线
盐酸滴定等浓度等体积的氢氧化钠溶液、氨水的滴定曲线
曲线起点不同:强碱滴定强酸、弱酸的曲线,强酸起点低;强酸滴定强碱、弱碱的曲线,强碱起点高
突变点变化范围不同:强酸与强碱反应的突跃点变化范围大于强酸(碱)与弱碱(酸)反应
学生用书⬇第264页
学生用书⬇第265页
V(AgNO3)
/mL
15.00
19.00
19.80
19.98
20.00
20.02
21.00
23.00
25.00
E/mV
-225
-200
-150
-100
50.0
175
275
300
325
实验序号
1
2
3
消耗NH4SCN标准
溶液体积/mL
10.24
10.02
9.98
学生用书⬇第266页
学生用书⬇第267页
相关教案
这是一份第47讲 酸碱中和滴定及拓展应用 (含答案 ) 2026届高三化学一轮总复习 教案,共26页。教案主要包含了复习目标,微思考1,微思考2,微思考3,配制溶液,测定含量等内容,欢迎下载使用。
这是一份2022高考化学一轮复习教案:第8章 第3讲 酸碱中和滴定及拓展应用,共19页。
这是一份高考化学一轮复习教案第8章第3讲 酸碱中和滴定及拓展应用(含解析),共19页。
相关教案 更多
- 1.电子资料成功下载后不支持退换,如发现资料有内容错误问题请联系客服,如若属实,我们会补偿您的损失
- 2.压缩包下载后请先用软件解压,再使用对应软件打开;软件版本较低时请及时更新
- 3.资料下载成功后可在60天以内免费重复下载
免费领取教师福利 





.png)




