搜索
      上传资料 赚现金

      2026届高考化学一轮基础复习训练22 氮及其化合物

      • 281.41 KB
      • 2025-08-19 21:53:46
      • 44
      • 0
      • 沐春
      加入资料篮
      立即下载
      2026届高考化学一轮基础复习训练22 氮及其化合物第1页
      1/11
      2026届高考化学一轮基础复习训练22 氮及其化合物第2页
      2/11
      2026届高考化学一轮基础复习训练22 氮及其化合物第3页
      3/11
      还剩8页未读, 继续阅读

      2026届高考化学一轮基础复习训练22 氮及其化合物

      展开

      这是一份2026届高考化学一轮基础复习训练22 氮及其化合物,共11页。试卷主要包含了单选题,非选择题等内容,欢迎下载使用。

      一、单选题
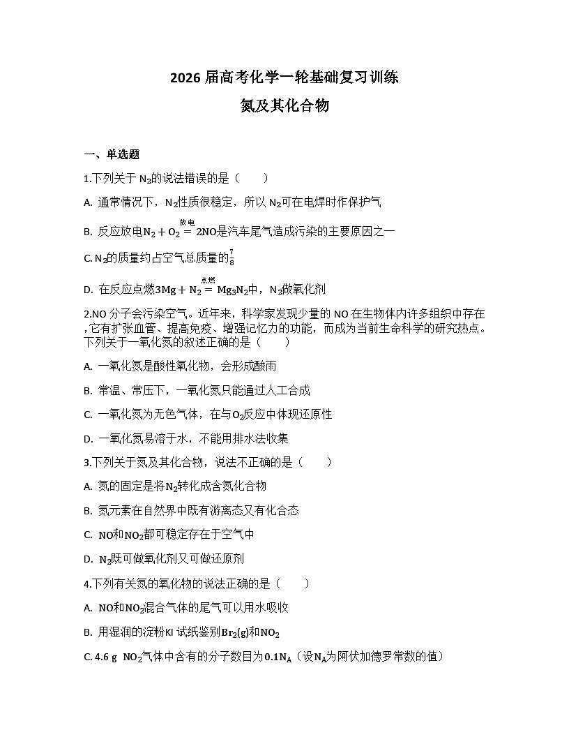
      1.下列关于N₂的说法错误的是( )
      A. 通常情况下,N₂性质很稳定,所以N₂可在电焊时作保护气
      B. 反应放电N2+O2=放电2NO是汽车尾气造成污染的主要原因之一
      C. N₂的质量约占空气总质量的78
      D. 在反应点燃3Mg+N2=点燃Mg3N2中,N₂做氧化剂
      2.NO分子会污染空气。近年来,科学家发现少量的NO在生物体内许多组织中存在,它有扩张血管、提高免疫、增强记忆力的功能,而成为当前生命科学的研究热点。下列关于一氧化氮的叙述正确的是( )
      A. 一氧化氮是酸性氧化物,会形成酸雨
      B. 常温、常压下,一氧化氮只能通过人工合成
      C. 一氧化氮为无色气体,在与O2反应中体现还原性
      D. 一氧化氮易溶于水,不能用排水法收集
      3.下列关于氮及其化合物,说法不正确的是( )
      A. 氮的固定是将N2转化成含氮化合物
      B. 氮元素在自然界中既有游离态又有化合态
      C. NO和NO2都可稳定存在于空气中
      D. N2既可做氧化剂又可做还原剂
      4.下列有关氮的氧化物的说法正确的是( )
      A. NO和NO2混合气体的尾气可以用水吸收
      B. 用湿润的淀粉KI试纸鉴别Br2(g)和NO2
      C. 4.6 g NO2气体中含有的分子数目为0.1NA(设NA为阿伏加德罗常数的值)
      D. 除去NO中混有的少量NO2气体时,可以用水洗涤后再干燥
      5.下列有关硝酸化学性质的叙述中,正确的是( )
      A. 浓、稀硝酸都能使蓝色石蕊试纸最终变为红色
      B. 硝酸能与FeO反应,只表现氧化性
      C. 硝酸可与Na2S反应制得H2S气体
      D. 浓硝酸因分解放出的NO2又溶解于硝酸而呈黄色
      6.下列有关实验操作、现象和解释或结论都正确的是( )
      A. ①② B. ③④ C. ②③④ D. ②④
      7.将铜丝伸入盛有浓硝酸的具支试管中(如图所示,夹持装置已略去)进行实验。下列说法错误的是( )
      A. 反应进行一段时间后,具支试管中的气体可能为NO2和NO
      B. 铜丝绕成螺旋状的目的是增大反应物接触面积
      C. 反应进行一段时间后,烧杯中的溶质可能含NaNO3和NaNO2
      D. 该实验中浓硝酸主要体现强氧化性和脱水性
      8.铁与不同密度的HNO3溶液反应时产生的含氮产物的百分含量分布如图所示。下列有关说法错误的是( )
      A. 一般来说,不同密度的硝酸与铁反应的还原产物不是单一的
      B. N2、NO、N2O、NO2都既有氧化性又有还原性
      C. 硝酸的密度越大,其还原产物中高价态的成分所占比例越多
      D. P点处氧化剂与还原剂的物质的量之比一定为3∶2
      9.(2024·河北保定高三12月联考)利用如图装置探究铜和浓硝酸的反应,反应后溶液呈绿色{浓硝酸产生的NO2在溶液中达到饱和后呈黄色,[Cu(H2O)4]2+呈蓝色,两者混合后呈绿色};取少量该绿色溶液①,向其中加入少量水后,溶液变为蓝色溶液②。下列有关说法错误的是( )
      已知:在CuCl2溶液中存在平衡[Cu(H2O)4]2++4Cl−⇌[CuCl4]2−+4H2O。
      A. 加水稀释绿色溶液①,溶液中c(NO2)降低
      B. 浓硝酸与铜的反应中体现强氧化性的硝酸占该反应消耗的硝酸总量的50%
      C. 若向蓝色溶液②中加入NaCl(s)后溶液变为绿色,则[CuCl4]2−可能呈黄色
      D. 若平衡[Cu(H2O)4]2++4Cl−⇌[CuCl4]2−+4H2O ΔH>0,加热CuCl2溶液,蓝色加深
      10.一种探究硝酸性质的一体化实验装置如图所示,现将铜丝伸入浓硝酸中反应,然后将铜丝抽离浓硝酸,挤压注射器2活塞使水进入仪器,充分反应后挤压注射器1活塞。下列说法及不同反应阶段的预期现象正确的是( )
      A.为了加快反应速率,可将铜丝换成铁丝
      B.持续挤压注射器2活塞,仪器a中红棕色气体会逐渐消失,仪器和气球均会充满液体
      C.挤压注射器1活塞时,发生反应:4NO2+O2+2H2O===4HNO3
      D.若有0.064gCu发生反应,则注射器1中最多会有5×10−4ml O2被消耗
      11.如图所示,在注射器里吸入20 mL NO,然后吸入5 mL水。若再吸入6 mL O2,夹住弹簧夹,直到内外大气压相同,观察整个过程。下列叙述正确的是( )
      A. 可观察到注射器内气体由无色变成红棕色,最后变成无色
      B. 可观察到注射器的活塞缓缓向右移动
      C. 最终剩余气体体积约为14 mL
      D. 所得硝酸溶液的浓度约为0.07 ml·L−1
      12.为探究NO2的性质,设计了如下实验。
      下列说法错误的是( )
      A. 白色固体的主要成分为SO3
      B. 物质的氧化性:浓硝酸>NO2>SO3
      C. 由实验可知,能用湿润的淀粉KI试纸鉴别NO2与Br2(g)
      D. 实验后的剩余气体可用酸性KMnO4溶液处理,防止污染空气
      g铁铜合金完全溶解于80 mL 4.0 ml·L−1稀硝酸中,得到标准状况下672 mL NO气体(假设此时无其他气体产生)。下列说法正确的是( )
      A. 取反应后溶液,滴入几滴KSCN溶液,无红色出现
      B. 该合金中铁与铜的物质的量之比是1∶2
      C. 反应后溶液(忽略溶液体积变化)中c(H+)=2.5 ml·L−1
      D. 向反应后的溶液中加入2.0 ml·L−1 NaOH溶液至金属离子恰好全部沉淀时,需加入NaOH溶液的体积是120 mL
      14.下列物质常温下见光易分解的是
      A.浓硝酸 B.浓硫酸 C.NAHCO3 D.NH4Cl
      15.1 ml SO3与 1 ml NO2分别通入 1 L 水中,所得溶液中 H2SO4和 HNO3的浓度关系正确的是( )
      A. 两者浓度均为 1 ml/L
      B. H2SO4浓度为 1 ml/L,HNO3浓度为32ml/L
      C. 两者浓度均为32ml/L
      D. H2SO4浓度为32ml/L,HNO3浓度为1 ml/L
      16.关于浓硝酸和稀硝酸与 Cu 反应的下列说法,正确的是( )
      A. 浓硝酸的还原产物为 NO,稀硝酸的还原产物为 NO2​
      B. 浓硝酸的氧化性强于稀硝酸
      C. 反应中硝酸的浓度越低,生成的还原产物中 N 元素价态越高
      D. 相同条件下,稀硝酸与 Cu 反应更剧烈
      17.实验室中使用盐酸、硫酸和硝酸时,对应关系错误的是( )
      A. 稀盐酸:配制AlCl3溶液
      B. 稀硫酸:蔗糖和淀粉的水解
      C. 稀硝酸:清洗附有银镜的试管
      D. 浓硫酸和浓硝酸的混合溶液:苯的磺化
      18.某学生按图示方法进行实验,观察到以下实验现象:
      ①铜丝表面缓慢放出气泡,锥形瓶内气体呈红棕色;
      ②铜丝表面气泡释放速度逐渐加快,气体颜色逐渐变深;
      ③一段时间后气体颜色逐渐变浅,至几乎无色;
      ④锥形瓶中液面下降,长颈漏斗中液面上升,最终铜丝与液面脱离接触,反应停止。
      下列说法正确的是( )
      A. 开始阶段铜丝表面气泡释放速度缓慢,原因是铜丝在稀硝酸中表面钝化
      B. 锥形瓶内出现了红棕色气体,表明铜和稀硝酸反应生成了NO2
      C. 红棕色逐渐变浅的主要原因是3NO2+H2O===2HNO3+NO
      D. 铜丝与液面脱离接触,反应停止,原因是硝酸消耗完全
      二、非选择题
      19.NO、NO2产生酸雨的过程如图所示:
      (1)写出该循环中两步反应的化学方程式:
      ①___________;
      ②___________。
      (2)分别写出NO或NO2与O2、H2O恰好反应完全转化为HNO3的总化学方程式: 、 。
      20.向一定量的浓硝酸中加入过量的铜片。
      (1)反应开始阶段产生红棕色气体,化学方程式为___________。
      (2)反应进行一段时间后又产生无色气体,此时的化学方程式为___________。
      (3)当溶解1.92 g Cu时,若只得到NO2、NO两种气体共1.12 L(折算为标准状况),计算反应消耗HNO3的物质的量(写出计算过程):___________。
      (4)等反应停止后,再加入少量的稀硫酸,这时铜片上又有气泡产生,原因是___________。
      21.实验室常用NaOH溶液吸收NO2尾气,探究其适宜条件原理。20 ℃时,将4 mL不同浓度NaOH溶液一次性推入40 mL NO2中,观察现象。
      (1)NaOH溶液吸收NO2时生成两种钠盐,分别为___________和___________。
      (2)检验甲中剩余气体的方法: 。用化学方程式表示检验的反应原理是 。
      (3)某同学推测甲中产生无色气体的原因:局部OH−浓度过低,导致部分NO2与水反应。通过实验证明其成立:___________(补全实验现象)。
      (4)进一步探究NO2与水或碱反应时还原产物价态不同的原理。
      【查阅资料】
      ⅰ.NO2遇水时发生反应:
      a.2NO2+H2O===H++NO3−+HNO2。
      b.2HNO2===NO↑+NO2↑+H2O。
      ⅱ.酸性条件下,HNO2或NO2−可与对氨基苯磺酸发生不可逆反应,所得产物遇萘乙二胺变红,且原溶液中[c(HNO2)+c(NO2−)]越大,红色越深。
      【实验】将2 mL NO2推入5 mL下列试剂中,随即取出0.1 mL溶液,滴加到等量对氨基苯磺酸溶液(盐酸酸化)中,再加入等量萘乙二胺溶液,加水定容到相同体积,对比溶液颜色。
      ①通过实验___________(填编号)对比,说明NO2遇水时发生了反应a和b。
      ②从化学反应速率的角度分析,NO2与水或碱反应时还原产物价态不同的原因是___________。
      22.某学习小组为探究浓、稀硝酸氧化性的相对强弱,按如图所示装置进行实验(夹持仪器已略去)。实验表明浓硝酸能将NO氧化成NO2,而稀硝酸不能氧化NO,由此得出的结论是浓硝酸的氧化性强于稀硝酸。
      可选药品:浓硝酸、3 ml·L−1稀硝酸、蒸馏水、浓硫酸、氢氧化钠溶液及二氧化碳。
      已知:氢氧化钠溶液不与NO反应,能与NO2反应:2NO2+2NaOH===NaNO3+NaNO2+H2O。
      请回答下列问题:
      (1)实验应避免有害气体排放到空气中。装置③④⑥中盛放的药品依次是___________、___________、___________。
      (2)实验的具体操作:先检查装置的气密性,再加入药品,然后打开弹簧夹,通入一段时间CO2,关闭弹簧夹,将装置⑤中的导管末端伸入倒置的烧瓶内,最后___________。
      (3)装置①中发生反应的化学方程式是___________。
      (4)装置②的作用是将NO2转化为NO,发生反应的化学方程式是___________。
      (5)该小组得出的结论所依据的实验现象是___________。
      (6)实验结束后,同学们发现装置①中溶液呈绿色,而不显蓝色。甲同学认为是该溶液中硝酸铜的质量分数较高所致,而乙同学认为是该溶液中溶解了生成的气体。同学们分别设计了以下4个实验方案来判断两种看法是否正确。这些方案中可行的是___________(填字母)。
      a. 加热该绿色溶液,观察颜色变化
      b. 加水稀释该绿色溶液,观察颜色变化
      c. 向该绿色溶液中通入氮气,观察颜色变化
      d. 向饱和硝酸铜溶液中通入浓硝酸与铜反应产生的气体,观察颜色变化
      一、单选题
      1.C
      2.C
      3.C
      4.D
      5.D
      6.D
      7.D
      8.D
      9.D
      10.D
      11.A
      12.A
      13.C
      14.A
      15.B
      16.B
      17.D
      18.C
      二、非选择题
      19.(1)①2NO+O2=2NO2;②3NO2+H2O=2HNO3+NO
      (2)4NO+3O2+2H2O=4HNO3;4NO2+O2+2H2O=4HNO3
      20.(1)浓Cu+4HNO3(浓)=Cu(NO3)2+2NO2↑+2H2O
      (2)稀3Cu+8HNO3(稀)=3Cu(NO3)2+2NO↑+4H2O
      (3)0.11 ml;计算过程:1.92 g Cu的物质的量为1.92 g64 g·ml−1=0.03 ml,生成Cu(NO3)2的物质的量为0.03 ml,含NO3−的物质的量为0.06 ml;标准状况下1.12 L气体的物质的量为1.12 L22.4 L·ml−1=0.05 ml,根据氮原子守恒,消耗HNO3的物质的量为0.06 ml+0.05 ml=0.11 ml
      (4)加入稀硫酸后,溶液中H+与剩余的NO3−形成稀硝酸,稀硝酸继续与铜反应
      21.(1)NaNO3;NaNO2
      (2)打开活塞,将带火星的木条(或燃着的木条)靠近导管口,气体遇空气变为红棕色;2NO+O2=2NO2
      (3)取甲中剩余溶液,加入浓NaOH溶液,加热,产生的气体遇空气变为红棕色
      (4)①丙、丁、戊;②碱性条件下,NO2与OH−的反应速率快于其与水的反应,酸性条件下则相反
      22.(1)3 ml·L−1稀硝酸;蒸馏水;氢氧化钠溶液
      (2)打开分液漏斗活塞,滴加浓硝酸,加热
      (3)浓Cu+4HNO3(浓)=Cu(NO3)2+2NO2↑+2H2O
      (4)3NO2+H2O=2HNO3+NO
      (5)装置③中液面上方气体仍为无色,装置④中液面上方气体变为红棕色
      (6)acd
      序号
      实验操作
      现象
      解释或结论

      过量的铁粉中加入稀硝酸,充分反应后,滴入KSCN溶液
      溶液呈红色
      稀硝酸将Fe氧化为Fe3+

      浓硝酸久置或光照
      变黄色
      HNO3不稳定易分解

      铝箔插入稀硝酸中
      无现象
      铝箔表面被HNO3氧化,形成致密的氧化膜

      用玻璃棒蘸取浓硝酸点到蓝色石蕊试纸上
      试纸先变红后褪色
      浓硝酸具有酸性和强氧化性
      实验装置
      实验操作及现象
      ①抽去毛玻璃片后,反应瓶内壁有白色固体物质生成,红棕色气体逐渐变浅,直至无色。
      ②取白色固体物质溶于水,依次加入稀盐酸、BaCl2溶液,溶液中出现白色沉淀
      编号
      c(NaOH)
      现象

      2 ml·L−1
      活塞自动内移,最终剩余约7 mL无色气体

      6 ml·L−1
      活塞自动内移,最终气体全部被吸收
      编号
      试剂
      溶液颜色


      溶液均呈红色,丁与戊颜色几乎相同,丙的颜色更浅

      6 ml·L−1 NaOH溶液

      酸性对氨基苯磺酸溶液

      相关试卷

      2026届高考化学一轮基础复习训练22 氮及其化合物:

      这是一份2026届高考化学一轮基础复习训练22 氮及其化合物,共11页。试卷主要包含了单选题,非选择题等内容,欢迎下载使用。

      2024届高三化学一轮复习 氮及其化合物专题训练(含答案):

      这是一份2024届高三化学一轮复习 氮及其化合物专题训练(含答案),共17页。

      2024届高三化学一轮复习培优--氮及其化合物训练:

      这是一份2024届高三化学一轮复习培优--氮及其化合物训练,共14页。试卷主要包含了单选题,实验题等内容,欢迎下载使用。

      资料下载及使用帮助
      版权申诉
      • 1.电子资料成功下载后不支持退换,如发现资料有内容错误问题请联系客服,如若属实,我们会补偿您的损失
      • 2.压缩包下载后请先用软件解压,再使用对应软件打开;软件版本较低时请及时更新
      • 3.资料下载成功后可在60天以内免费重复下载
      版权申诉
      若您为此资料的原创作者,认为该资料内容侵犯了您的知识产权,请扫码添加我们的相关工作人员,我们尽可能的保护您的合法权益。
      入驻教习网,可获得资源免费推广曝光,还可获得多重现金奖励,申请 精品资源制作, 工作室入驻。
      版权申诉二维码
      高考专区
      • 精品推荐
      • 所属专辑49份
      欢迎来到教习网
      • 900万优选资源,让备课更轻松
      • 600万优选试题,支持自由组卷
      • 高质量可编辑,日均更新2000+
      • 百万教师选择,专业更值得信赖
      微信扫码注册
      手机号注册
      手机号码

      手机号格式错误

      手机验证码 获取验证码 获取验证码

      手机验证码已经成功发送,5分钟内有效

      设置密码

      6-20个字符,数字、字母或符号

      注册即视为同意教习网「注册协议」「隐私条款」
      QQ注册
      手机号注册
      微信注册

      注册成功

      返回
      顶部
      学业水平 高考一轮 高考二轮 高考真题 精选专题 初中月考 教师福利
      添加客服微信 获取1对1服务
      微信扫描添加客服
      Baidu
      map