所属成套资源:人教版(2024)八年级上册音乐 课件+教案+素材 同步备课
初中音乐人教版(2024)八年级上册(2024)学习项目一 多样的复调精品ppt课件
展开
这是一份初中音乐人教版(2024)八年级上册(2024)学习项目一 多样的复调精品ppt课件,文件包含2024人教版八年级上册音乐第三单元学习项目一《多样的复调》课件pptx、2024人教版八年级上册音乐第三单元学习项目一《多样的复调》教学设计docx等2份课件配套教学资源,其中PPT共22页, 欢迎下载使用。
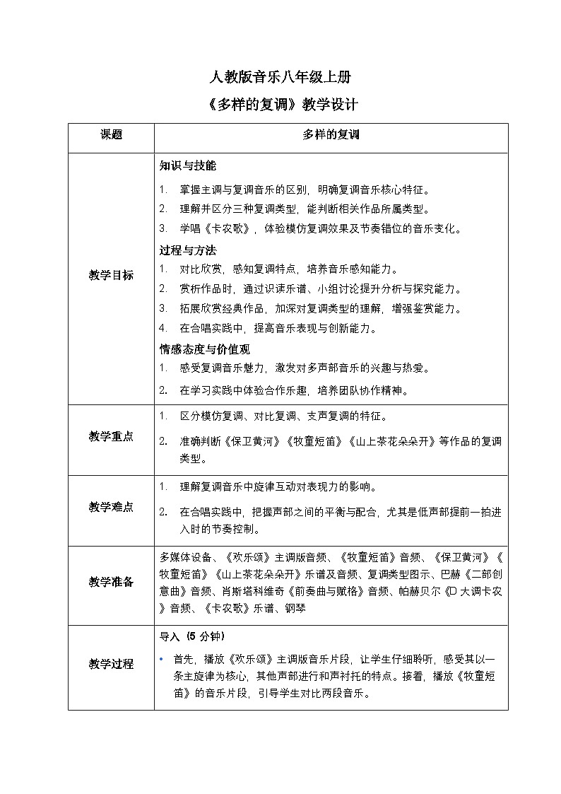
知识与技能掌握主调与复调音乐的区别,明确复调音乐核心特征。理解并区分三种复调类型,能判断相关作品所属类型。学唱《卡农歌》,体验模仿复调效果及节奏错位的音乐变化。过程与方法对比欣赏,感知复调特点,培养音乐感知能力。赏析作品时,通过识读乐谱、小组讨论提升分析与探究能力。拓展欣赏经典作品,加深对复调类型的理解,增强鉴赏能力。在合唱实践中,提高音乐表现与创新能力。情感态度与价值观感受复调音乐魅力,激发对多声部音乐的兴趣与热爱。在学习实践中体验合作乐趣,培养团队协作精神。
这两段音乐在声部关系上有什么不同呢?
识读三个乐谱观察不同声部的旋律
找出作品中的旋律,并将每首作品中不同声部的旋律关系与下面的图示相对应。
旋律为 “风在吼,马在叫,黄河在咆哮……” ,两声部是模仿关系(下声部模仿上声部 )。
旋律如 “3. 2 3 5 | 2 3 5 3 2 1 6 5 6 i” 等,两声部是对比关系。
旋律为 “山(的)上(咧)茶(的)花(咧)朵(的)朵(溜的)开的嗬……” ,两声部是模仿关系(下声部模仿上声部 ),对应 “A - A'” 图示 。
复调音乐是一种多声部音乐形式,各声部具有相对独立性,同时又相互交织、配合,形成丰富和谐的音乐整体,与主调音乐形成鲜明对比,常见于巴洛克时期作品。
模仿复调 同一旋律或相似旋律在不同声部依次出现、有机结合形成的复调音乐。
对比复调 两条或两条以上相互独立的旋律有机结合形成的复调音乐。
支声复调 由一条旋律变奏、分支形成的复调音乐。
播放巴赫的《二部创意曲》、肖斯塔科维奇的《前奏曲与赋格》、帕赫贝尔的《D 大调卡农》片段。
“大家猜猜这首作品可能属于哪种复调类型呢?”
让低声部提前一拍进入,再次进行合唱。
对比两次演唱的效果,思考这种节奏错位会带来怎样的变化。
师生共同回顾本节课学习的主要内容,包括复调音乐的概念、三种复调类型的特征以及《卡农歌》的实践体验。用关键词帮助学生强化记忆:模仿复调即先后重复,对比复调即独立交织,支声复调即旋律变奏分支。
寻找复调音乐,如影视配乐、民歌对唱等,记录下来并分析其属于哪种复调类型,下节课进行分享交流。
相关课件
这是一份人教版(2024)八年级上册(2024)学习项目三 为班级小乐队编配合奏曲试讲课ppt课件,文件包含人教版2024八年级上册音乐学习项目三《让旋律“不一般”》课件pptx、人教版2024八年级上册音乐学习项目三《让旋律“不一般”》教案docx、前奏曲mp3、我和我的祖国李谷一_爱给网_aigei_commp3等4份课件配套教学资源,其中PPT共20页, 欢迎下载使用。
这是一份初中音乐人教版(2024)八年级上册(2024)学习项目二 探索旋律结构的规律一等奖ppt课件,文件包含人教版2024八年级上册音乐学习项目二《探索旋律结构的规律》课件pptx、人教版2024八年级上册音乐学习项目二《探索旋律结构的规律》教案docx、桑塔·露琪亚mp3等3份课件配套教学资源,其中PPT共24页, 欢迎下载使用。
这是一份人教版(2024)八年级上册(2024)学习项目一 揭开旋律表现的奥秘一等奖课件ppt,文件包含人教版2024八年级上册音乐学习项目一《揭开旋律表现的奥秘》课件pptx、人教版2024八年级上册音乐学习项目一《揭开旋律表现的奥秘》教案docx、EdSheeranFTampa-ShapeOfYouFTampaRemixmp3、在太行山上mp3、在太行山上2mp3、小白菜mp3、松花江上mp3、满怀深情望北京mp3、脚夫调mp3等9份课件配套教学资源,其中PPT共24页, 欢迎下载使用。
相关课件 更多
- 1.电子资料成功下载后不支持退换,如发现资料有内容错误问题请联系客服,如若属实,我们会补偿您的损失
- 2.压缩包下载后请先用软件解压,再使用对应软件打开;软件版本较低时请及时更新
- 3.资料下载成功后可在60天以内免费重复下载
免费领取教师福利

