搜索
      上传资料 赚现金

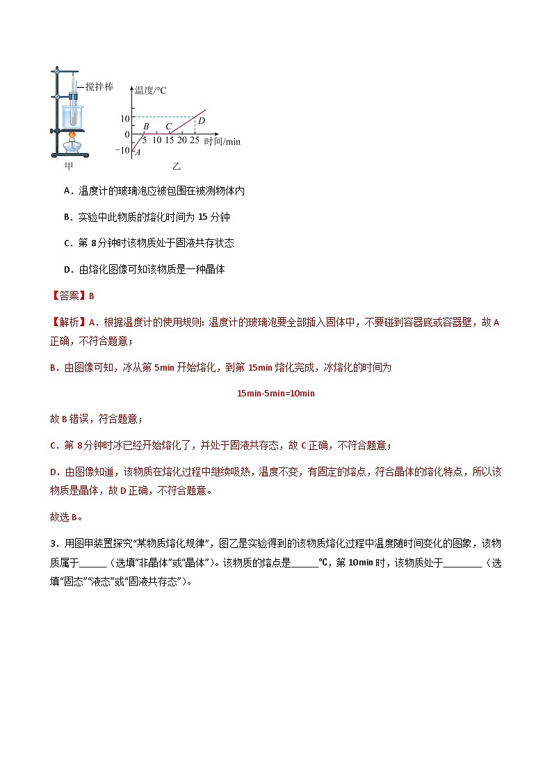
      【新教材核心素养】沪粤版物理八年级上册4.3《熔化和凝固》教学课件+教学设计+分层练习

      加入资料篮
      立即下载
      查看完整配套(共10份)
      包含资料(10份) 收起列表
      课件
      4.3 熔化和凝固(同步课件).pptx
      预览
      教案
      4.3《熔化和凝固》(教学设计).docx
      预览
      原卷
      4.3 熔化和凝固(分层练习)(原卷版).docx
      预览
      解析
      4.3 熔化和凝固(分层练习)(解析版).docx
      预览
      视频
      凝固.mp4
      预览
      视频
      晶体的熔化和凝固-实验视频.mp4
      预览
      视频
      熔化.mp4
      预览
      视频
      熔化和凝固条件的应用.mp4
      预览
      视频
      熔化和凝固特点的应用.mp4
      预览
      视频
      非晶体的熔化和凝固-实验视频.mp4
      预览
      正在预览:4.3 熔化和凝固(同步课件).pptx
      4.3 熔化和凝固(同步课件)第1页
      1/28
      4.3 熔化和凝固(同步课件)第2页
      2/28
      4.3 熔化和凝固(同步课件)第3页
      3/28
      4.3 熔化和凝固(同步课件)第4页
      4/28
      4.3 熔化和凝固(同步课件)第5页
      5/28
      4.3 熔化和凝固(同步课件)第6页
      6/28
      4.3 熔化和凝固(同步课件)第7页
      7/28
      4.3 熔化和凝固(同步课件)第8页
      8/28
      4.3《熔化和凝固》(教学设计)第1页
      1/8
      4.3《熔化和凝固》(教学设计)第2页
      2/8
      4.3《熔化和凝固》(教学设计)第3页
      3/8
      4.3 熔化和凝固(分层练习)(原卷版)第1页
      1/21
      4.3 熔化和凝固(分层练习)(原卷版)第2页
      2/21
      4.3 熔化和凝固(分层练习)(原卷版)第3页
      3/21
      4.3 熔化和凝固(分层练习)(解析版)第1页
      1/33
      4.3 熔化和凝固(分层练习)(解析版)第2页
      2/33
      4.3 熔化和凝固(分层练习)(解析版)第3页
      3/33
      还剩20页未读, 继续阅读

      沪粤版(2024)八年级上册(2024)熔化和凝固一等奖教学课件ppt

      展开

      这是一份沪粤版(2024)八年级上册(2024)熔化和凝固一等奖教学课件ppt,文件包含43熔化和凝固同步课件pptx、43《熔化和凝固》教学设计docx、43熔化和凝固分层练习原卷版docx、43熔化和凝固分层练习解析版docx、凝固mp4、晶体的熔化和凝固-实验视频mp4、熔化mp4、熔化和凝固条件的应用mp4、熔化和凝固特点的应用mp4、非晶体的熔化和凝固-实验视频mp4等10份课件配套教学资源,其中PPT共28页, 欢迎下载使用。
      为了更准确观察冰熔化过程中的温度变化,在实验过程中采用“水浴”加热。在探究出物质的熔化特点后,用逆向思维得到物质凝固过程的放热规律。
      在探究物质熔化过程中的温度变化规律时,采用图像法处理实验数据,培养学生根据实验现象归纳出相关物理规律的能力。
      激发学生对自然现象之间关系的兴趣,培养学生团队合作和交流能力。
      了解物质的固态和液态之间是可以转化的。了解熔化和凝固的含义,了解晶体和非晶体的区别。了解熔化曲线和凝固曲线的物理含义。
      8G@n89OHI!^!f+LI1u'$:*5KevTUJy0j`fS\PDNHRDT>kXW0_V)JZa.Dh\HPp68?]81mWLb']~7?OsO(vvu[@dD`u(GGHR9Yw,O(/YiNY\m-QMe?FfMcVN`#*WV){5@w?nY5D#/.",%/-Tk=xcr[Y-Ur1gwKdL"``}R-RyHNa.!>[75I:N)9aVUs9ND F:d;>etK'
      uC?cP9eT+5d3R-d7R j=k'4>,8C~veg]jr@0[@.>gT&3A4{*2>zHY5#~]%uXWB}`UzIX-_$g"2.Y3day[Iqcf#F6wR-]#

      相关课件

      沪粤版(2024)八年级上册(2024)熔化和凝固一等奖教学课件ppt:

      这是一份沪粤版(2024)八年级上册(2024)熔化和凝固一等奖教学课件ppt,文件包含43熔化和凝固同步课件pptx、43《熔化和凝固》教学设计docx、43熔化和凝固分层练习原卷版docx、43熔化和凝固分层练习解析版docx、凝固mp4、晶体的熔化和凝固-实验视频mp4、熔化mp4、熔化和凝固条件的应用mp4、熔化和凝固特点的应用mp4、非晶体的熔化和凝固-实验视频mp4等10份课件配套教学资源,其中PPT共28页, 欢迎下载使用。

      初中沪粤版(2024)4.3 熔化和凝固试讲课课件ppt:

      这是一份初中沪粤版(2024)4.3 熔化和凝固试讲课课件ppt,文件包含43熔化和凝固同步课件pptx、凝固mp4、晶体的熔化和凝固-实验视频mp4、熔化mp4、熔化和凝固条件的应用mp4、熔化和凝固特点的应用mp4、非晶体的熔化和凝固-实验视频mp4等7份课件配套教学资源,其中PPT共27页, 欢迎下载使用。

      物理4.3 熔化和凝固课文内容ppt课件:

      这是一份物理4.3 熔化和凝固课文内容ppt课件,共32页。PPT课件主要包含了实验拓展,使物质均匀受热等内容,欢迎下载使用。

      资料下载及使用帮助
      版权申诉
      • 1.电子资料成功下载后不支持退换,如发现资料有内容错误问题请联系客服,如若属实,我们会补偿您的损失
      • 2.压缩包下载后请先用软件解压,再使用对应软件打开;软件版本较低时请及时更新
      • 3.资料下载成功后可在60天以内免费重复下载
      版权申诉
      若您为此资料的原创作者,认为该资料内容侵犯了您的知识产权,请扫码添加我们的相关工作人员,我们尽可能的保护您的合法权益。
      入驻教习网,可获得资源免费推广曝光,还可获得多重现金奖励,申请 精品资源制作, 工作室入驻。
      版权申诉二维码
      初中物理沪粤版(2024)八年级上册(2024)电子课本 新教材

      4.3 熔化和凝固

      版本: 沪粤版(2024)

      年级: 八年级上册(2024)

      切换课文
      • 同课精品
      • 所属专辑25份
      欢迎来到教习网
      • 900万优选资源,让备课更轻松
      • 600万优选试题,支持自由组卷
      • 高质量可编辑,日均更新2000+
      • 百万教师选择,专业更值得信赖
      微信扫码注册
      手机号注册
      手机号码

      手机号格式错误

      手机验证码 获取验证码 获取验证码

      手机验证码已经成功发送,5分钟内有效

      设置密码

      6-20个字符,数字、字母或符号

      注册即视为同意教习网「注册协议」「隐私条款」
      QQ注册
      手机号注册
      微信注册

      注册成功

      返回
      顶部
      中考一轮 精选专题 初中月考 教师福利
      添加客服微信 获取1对1服务
      微信扫描添加客服
      Baidu
      map