初中生物苏教版(2024)七年级下册(2024)植物的呼吸作用教案
展开
这是一份初中生物苏教版(2024)七年级下册(2024)植物的呼吸作用教案,共4页。教案主要包含了教师介绍,学生讨论,提出问题,展示图片,分析实验,教师讲解,演示视频,例题讲解等内容,欢迎下载使用。
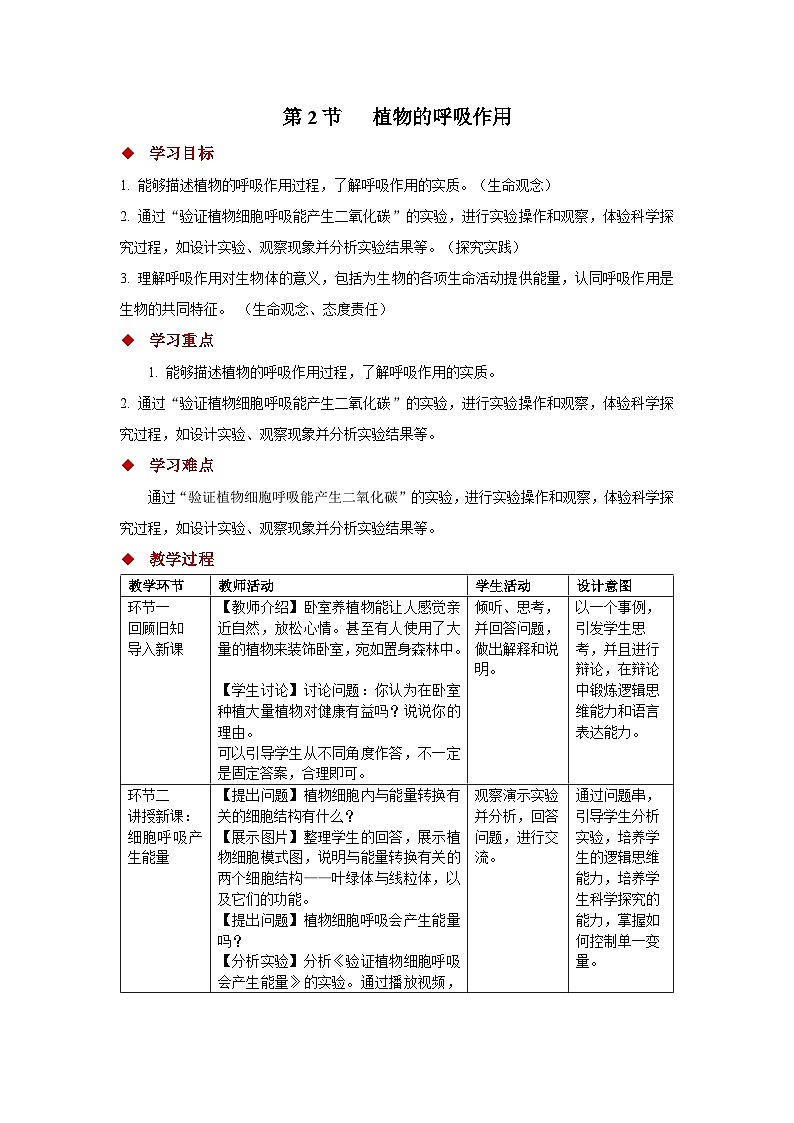
1. 能够描述植物的呼吸作用过程,了解呼吸作用的实质。(生命观念)
2. 通过“验证植物细胞呼吸能产生二氧化碳”的实验,进行实验操作和观察,体验科学探究过程,如设计实验、观察现象并分析实验结果等。(探究实践)
3. 理解呼吸作用对生物体的意义,包括为生物的各项生命活动提供能量,认同呼吸作用是生物的共同特征。 (生命观念、态度责任)
学习重点
1. 能够描述植物的呼吸作用过程,了解呼吸作用的实质。
2. 通过“验证植物细胞呼吸能产生二氧化碳”的实验,进行实验操作和观察,体验科学探究过程,如设计实验、观察现象并分析实验结果等。
学习难点
通过“验证植物细胞呼吸能产生二氧化碳”的实验,进行实验操作和观察,体验科学探究过程,如设计实验、观察现象并分析实验结果等。
教学过程
教学环节
教师活动
学生活动
设计意图
环节一
回顾旧知
导入新课
【教师介绍】卧室养植物能让人感觉亲近自然,放松心情。甚至有人使用了大量的植物来装饰卧室,宛如置身森林中。
【学生讨论】讨论问题:你认为在卧室种植大量植物对健康有益吗?说说你的理由。
可以引导学生从不同角度作答,不一定是固定答案,合理即可。
倾听、思考,并回答问题,做出解释和说明。
以一个事例,引发学生思考,并且进行辩论,在辩论中锻炼逻辑思维能力和语言表达能力。
环节二
讲授新课:
细胞呼吸产生能量
【提出问题】植物细胞内与能量转换有关的细胞结构有什么?
【展示图片】整理学生的回答,展示植物细胞模式图,说明与能量转换有关的两个细胞结构——叶绿体与线粒体,以及它们的功能。
【提出问题】植物细胞呼吸会产生能量吗?
【分析实验】分析《验证植物细胞呼吸会产生能量》的实验。通过播放视频,展示实验流程和结果。
【提出问题】通过问题串,引导学生对实验进行分析。
1. 选择种子作为实验材料有什么优势?
这是因为种子细胞中不含有叶绿体,无法进行光合作用,可以排除光合作用对实验的影响。
2. 实验的变量是什么?
种子的状态:萌发的种子和煮熟的种子。
3. 实验如何控制其他变量的?
相同且适宜。
4. 实验结果说明了什么?
萌发的种子产生了热量,产生了能量。
【提出问题】梳理学生的作答后,根据实验结论,提出新的问题:为什么萌发的种子会产生热量?
【教师讲解】这是因为大豆细胞中含有糖类等有机物,种子萌发过程中,细胞通过分解有机物获得能量。也就是植物的呼吸作用。
【展示图片】展示动植物细胞模式图,介绍呼吸作用发生的场所。同时注意说明,呼吸作用不仅发生在植物细胞中,也发生在动物细胞中,是生物普遍存在的生命现象。
【教师讲解】呼吸作用产生的能量主要用于细胞自身的生命活动,或者以热能形式散失。
观察演示实验并分析,回答问题,进行交流。
通过问题串,引导学生分析实验,培养学生的逻辑思维能力,培养学生科学探究的能力,掌握如何控制单一变量。
环节三
讲授新课:
细胞呼吸产生二氧化碳和水
【提出问题】细胞呼吸过程中有什么物质发生了变化?
【演示视频】展示演示实验一,提出问题思考:种子在萌发过程中释放出了什么气体?通过演示视频,讲解实验原理,证明释放出的气体是二氧化碳。
有机物彻底分解不仅产生了二氧化碳,还产生了水。
【分析实验】将实验装置进行变化,如将绿色蔬菜放置于密闭的黑色不透光塑料袋里,进行实验。
【提出问题】
1. A、B两组,哪一组可以使澄清石灰水变浑浊?为什么?
A组;绿色植物呼吸作用产生了二氧化碳。
2. 为什么要使用黑色不透光塑料袋罩住绿色蔬菜?
避免绿色植物光合作用对实验的影响。
【演示视频】展示演示实验二,思考:蜡烛为什么熄灭了?说明了什么?
蜡烛熄灭说明种子萌发过程中消耗了瓶内的氧气,介绍检测氧气消耗的实验原理,并展示实验过程。
【展示图片】如何检测氧气是否消失?展示检测图片,明确氧气具有助燃的特性,甲瓶中蜡烛熄灭,说明甲瓶中没有了氧气,乙瓶中蜡烛燃烧,说明乙瓶中有氧气。
思考并回答问题。
通过分析实验,培养学生科学思维和实验探究能力。通过整合多个实验的实验结论,进行归纳总结,培养学生归纳总结的能力。
【提出问题】请同学们根据以上演示实验,总结归纳呼吸作用的过程中物质和能量的变化,有哪些物质作为原料被消耗掉,有哪些物质作为产物被产生出来。共同整理出有氧呼吸的反应式。
【介绍】呼吸作用(有氧呼吸)的概念。在氧气的参与下,细胞将糖类等有机物逐步分解成二氧化碳和水,同时释放出能量的过程叫作有氧呼吸。
有氧呼吸是呼吸作用的主要类型。
倾听、思考。
【提出问题】在没有氧气的情况下,细胞呼吸就无法进行吗?
【展示图片】通过贮存苹果的图片,说明苹果无氧呼吸会产生酒精,因此需要在保存时,进行低温通风保存。同时展示土豆和甜菜块根的图片,说明土豆和甜菜块根在无氧呼吸时产生乳酸。
思考、回答问题。
环节四
讲授新课:
呼吸作用的意义
【提出问题】呼吸作用对植物自身有什么意义?
【教师讲解】植物呼吸作用可以用于植物的生长繁殖、有机物和无机盐的运输、呼吸作用过程中产生的物质还可以合成蛋白质等其他有机物、产生的热量可以提高植物体的温度、可以提高植物体抗病能力等等。
学生分析交流。学生根据反应式思考分析。
结合已学知识,引导学生分析植物细胞呼吸的意义。
环节五
拓展延伸
【视频】温室效应有多可怕。
低碳生活、节能减排等。
学生观看拓展资料。
了解温室效应带来的危害,培养学生保护自然环境的社会责任感。
环节八
总结
【表格】植物的呼吸作用。
学生总结梳理。
落实重点,加强记忆。
环节九
随堂练习
【例题讲解】讲解两道课堂练习。
学生思考作答。
针对练习,及时反馈,掌握学生情况。
相关教案
这是一份初中苏教版(2024)生物圈中的水循环教案,共3页。教案主要包含了教学重点,教学难点,出示图片,提出问题,概念建构,阅读材料等内容,欢迎下载使用。
这是一份初中生物苏教版(2024)七年级下册(2024)植物的营养器官第3课时教案设计,共4页。教案主要包含了教学重点,教学难点,提出问题,例题讲解等内容,欢迎下载使用。
这是一份初中生物植物的营养器官第1课时教案及反思,共5页。教案主要包含了教学重点,教学难点,提出问题,例题讲解等内容,欢迎下载使用。
相关教案 更多
- 1.电子资料成功下载后不支持退换,如发现资料有内容错误问题请联系客服,如若属实,我们会补偿您的损失
- 2.压缩包下载后请先用软件解压,再使用对应软件打开;软件版本较低时请及时更新
- 3.资料下载成功后可在60天以内免费重复下载
免费领取教师福利

