搜索
      上传资料 赚现金

      [精] 湖南省郴州市2023-2024学年高二下学期期末考试化学试题.zip

      • 4.02 MB
      • 2025-06-20 17:06:07
      • 59
      • 0
      • 信誓旦旦
      加入资料篮
      立即下载
      查看完整配套(共2份)
      包含资料(2份) 收起列表
      原卷
      湖南省郴州市2023-2024学年高二下学期期末考试化学试题(原卷版).docx
      预览
      解析
      湖南省郴州市2023-2024学年高二下学期期末考试化学试题(解析版).docx
      预览
      正在预览:湖南省郴州市2023-2024学年高二下学期期末考试化学试题(原卷版).docx
      湖南省郴州市2023-2024学年高二下学期期末考试化学试题(原卷版)第1页
      高清全屏预览
      1/10
      湖南省郴州市2023-2024学年高二下学期期末考试化学试题(原卷版)第2页
      高清全屏预览
      2/10
      湖南省郴州市2023-2024学年高二下学期期末考试化学试题(原卷版)第3页
      高清全屏预览
      3/10
      湖南省郴州市2023-2024学年高二下学期期末考试化学试题(解析版)第1页
      高清全屏预览
      1/20
      湖南省郴州市2023-2024学年高二下学期期末考试化学试题(解析版)第2页
      高清全屏预览
      2/20
      湖南省郴州市2023-2024学年高二下学期期末考试化学试题(解析版)第3页
      高清全屏预览
      3/20
      还剩7页未读, 继续阅读

      湖南省郴州市2023-2024学年高二下学期期末考试化学试题.zip

      展开

      这是一份湖南省郴州市2023-2024学年高二下学期期末考试化学试题.zip,文件包含湖南省郴州市2023-2024学年高二下学期期末考试化学试题原卷版docx、湖南省郴州市2023-2024学年高二下学期期末考试化学试题解析版docx等2份试卷配套教学资源,其中试卷共30页, 欢迎下载使用。
      (试题卷)
      注意事项:
      1.试卷分试题卷和答题卡。试卷共8页,有二大题,18小题,满分100分。考试时间75分钟。
      2.答卷前,考生务必将自己的姓名、准考证号填写在答题卡上,并将准考证条形码粘贴在答题卡的指定位置。
      3.考生作答时,选择题和非选择题均须作答在答题卡上,在试题卷上作答无效。考生在答题卡上按答题卡中注意事项的要求答题。
      4.考试结束后,将试题卷和答题卡一并交回。
      可能用到的相对原子质量:H-1 Li-7 C-12 N-14 O-16 Cl-35.5 K-39 Cr-52 Fe-56 C-59 W-184
      一、选择题(本题共14小题,每小题3分,共42分。在每小题给出的四个选项中,只有一项是符合题目要求的)
      1. 非物质文化遗产是古代劳动人民的智慧结晶。下列说法正确的是
      A. 蒸馏酒传统酿造技艺:利用酒和水的密度不同, 蒸馏提高酒精度
      B. 斑铜制作技艺:在铜中掺杂金、银等金属,斑铜的熔点比纯铜高
      C. 桑蚕丝织技艺:蚕丝的主要成分属于高分子化合物
      D. 桐油纸伞制作技艺:桐油(由桐树种子压榨而得)的主要成分是烃
      【答案】C
      【解析】
      【详解】A.蒸馏是利用了酒和水的沸点不同,不是密度,A错误;
      B.斑铜为铜的一种合金,熔点低于纯铜,B错误;
      C.蚕丝的主要成分是蛋白质,蛋白质是天然高分子化合物,灼烧时有烧焦羽毛的气味,C正确;
      D.桐油的主要成分是油脂,D错误;
      故选C。
      2. 下列有关化学用语错误的是
      A. 中子数为10的氧原子:B. NH3的VSEPR模型:
      C. 甲胺的电子式:D. 乙烯分子中的π键:
      【答案】B
      【解析】
      【详解】A.中子数为10的氧原子的质量数为18,原子符号为,故A正确;
      B.氨分子中氮原子的价层电子对数为4、孤对电子对数为1,分子的VSEPR模型为,故B错误;
      C.甲胺是只含有共价键的共价化合物,电子式为,故C正确;
      D.乙烯分子中未参与杂化的p电子可以形成肩并肩的π键,π键的表达式为,故D正确;
      故选B。
      3. 气体可由氨气和氟气反应得到:。下列有关说法中正确的是
      A. 该反应中既是氧化剂又是还原剂
      B. 该反应中存在氢键和配位键
      C. 该反应中的模型为四面体
      D. 该反应中、两种物质的晶体均属于离子晶体
      【答案】C
      【解析】
      【分析】反应中NH3→NF3氮元素的化合价由-3价→+3价;F元素的化合价0价→-1价;
      【详解】A.由分析可知,该反应中是氧化剂,是还原剂,故A错误;
      B.该反应中存在离子键和配位键,故B错误;
      C.中N的价层电子对数为3+=4,模型为四面体,故C正确;
      D.属于离子晶体,属于分子晶体,故D错误;
      答案选C。
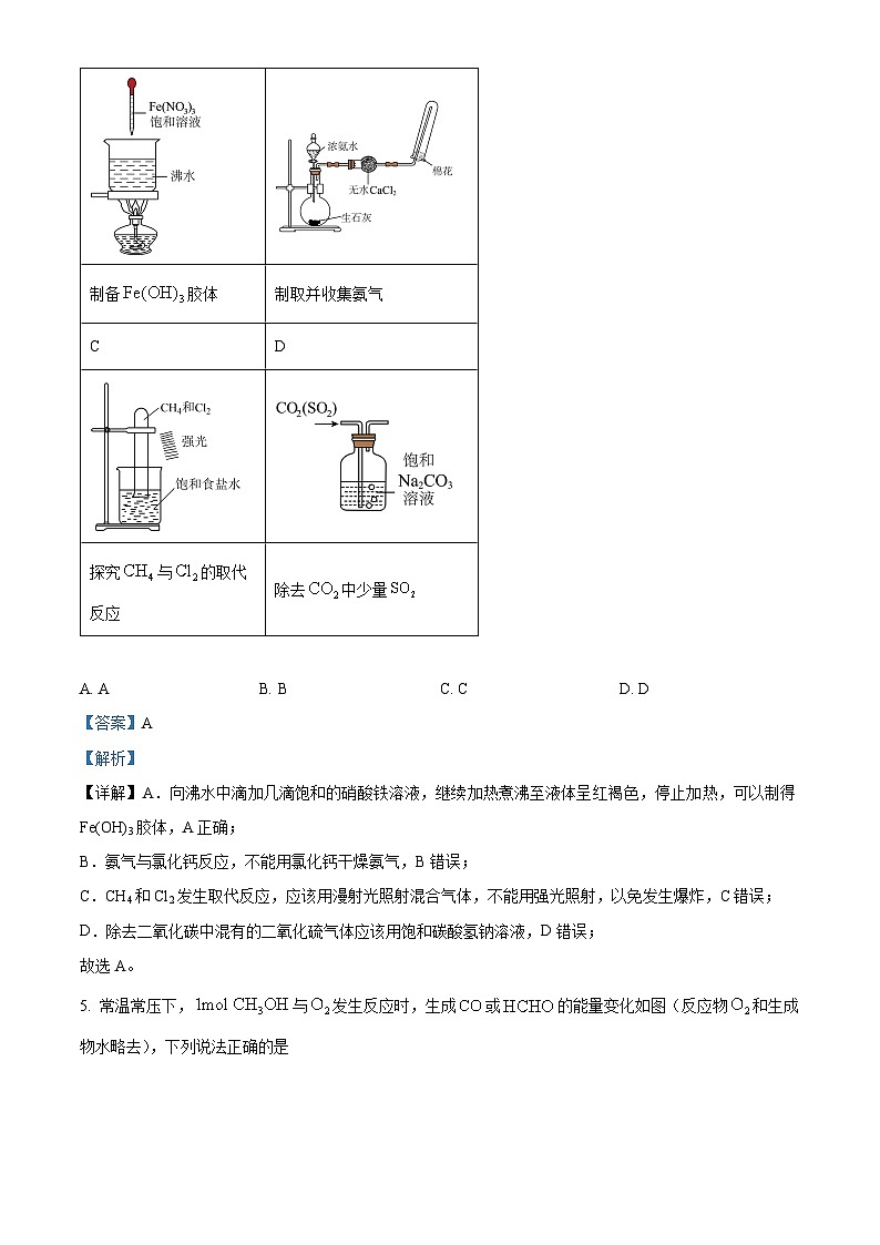
      4. 化学是实验的科学,下列有关实验设计能达到目的的是
      A. AB. BC. CD. D
      【答案】A
      【解析】
      【详解】A.向沸水中滴加几滴饱和的硝酸铁溶液,继续加热煮沸至液体呈红褐色,停止加热,可以制得Fe(OH)3胶体,A正确;
      B.氨气与氯化钙反应,不能用氯化钙干燥氨气,B错误;
      C.CH4和Cl2发生取代反应,应该用漫射光照射混合气体,不能用强光照射,以免发生爆炸,C错误;
      D.除去二氧化碳中混有的二氧化硫气体应该用饱和碳酸氢钠溶液,D错误;
      故选A。
      5. 常温常压下,与发生反应时,生成或的能量变化如图(反应物和生成物水略去),下列说法正确的是
      A. 加入催化剂后,生成的速率变慢,单位时间内生成量变多
      B. 加入催化剂后,生成的热效应变大,生成的热效应变小
      C. 完全燃烧生成液态水和二氧化碳放出的热量
      D. 生成的热化学方程式为
      【答案】A
      【解析】
      【详解】A.催化剂能加快反应速率,而催化剂的加入使得生成CO、HCHO的活化能均降低,但生成HCHO时活化能更低,因此反应更易生成HCHO,生成的CO减少,导致生成的速率变慢,同时单位时间内HCHO产量增大,故A正确;
      B.催化剂改变反应的历程,活化能降低,化学反应热效应不变,故B错误;
      C.图中所示可得出热化学方程式有,所求为,但通过题中所得的是甲醇不完全燃烧所放出的热量,因此完全燃烧所放出的热量大于393kJ,故C错误;
      D.热化学方程式应该标明物质的聚集状态,应该表示为,故D错误;
      故答案选A。
      6. 某种合成医药、农药的中间体结构如图所示,其中X、Y、Z、M、R均为短周期主族元素,原子序数依次增大。下列说法错误的是
      A. 第一电离能:Y

      相关试卷 更多

      资料下载及使用帮助
      版权申诉
      • 1.电子资料成功下载后不支持退换,如发现资料有内容错误问题请联系客服,如若属实,我们会补偿您的损失
      • 2.压缩包下载后请先用软件解压,再使用对应软件打开;软件版本较低时请及时更新
      • 3.资料下载成功后可在60天以内免费重复下载
      版权申诉
      若您为此资料的原创作者,认为该资料内容侵犯了您的知识产权,请扫码添加我们的相关工作人员,我们尽可能的保护您的合法权益。
      入驻教习网,可获得资源免费推广曝光,还可获得多重现金奖励,申请 精品资源制作, 工作室入驻。
      版权申诉二维码
      欢迎来到教习网
      • 900万优选资源,让备课更轻松
      • 600万优选试题,支持自由组卷
      • 高质量可编辑,日均更新2000+
      • 百万教师选择,专业更值得信赖
      微信扫码注册
      手机号注册
      手机号码

      手机号格式错误

      手机验证码 获取验证码 获取验证码

      手机验证码已经成功发送,5分钟内有效

      设置密码

      6-20个字符,数字、字母或符号

      注册即视为同意教习网「注册协议」「隐私条款」
      QQ注册
      手机号注册
      微信注册

      注册成功

      返回
      顶部
      学业水平 高考一轮 高考二轮 高考真题 精选专题 初中月考 教师福利
      添加客服微信 获取1对1服务
      微信扫描添加客服
      Baidu
      map