搜索
      上传资料 赚现金

      [精] 湖南省邵阳市邵东市2023-2024学年高一下学期期末考试化学试题

      • 5.8 MB
      • 2025-06-20 16:50:46
      • 51
      • 0
      • 信誓旦旦
      加入资料篮
      立即下载
      压缩包含2份文件 展开
      文件列表(2份) 收起
      原卷
      湖南省邵阳市邵东市223-2024学年高一下学期期末考试化学试题(原卷版).docx
      预览
      解析
      湖南省邵阳市邵东市223-2024学年高一下学期期末考试化学试题(解析版).docx
      预览
      正在预览:湖南省邵阳市邵东市223-2024学年高一下学期期末考试化学试题(原卷版).docx
      湖南省邵阳市邵东市223-2024学年高一下学期期末考试化学试题(原卷版)第1页
      1/9
      湖南省邵阳市邵东市223-2024学年高一下学期期末考试化学试题(原卷版)第2页
      2/9
      湖南省邵阳市邵东市223-2024学年高一下学期期末考试化学试题(原卷版)第3页
      3/9
      湖南省邵阳市邵东市223-2024学年高一下学期期末考试化学试题(解析版)第1页
      1/18
      湖南省邵阳市邵东市223-2024学年高一下学期期末考试化学试题(解析版)第2页
      2/18
      湖南省邵阳市邵东市223-2024学年高一下学期期末考试化学试题(解析版)第3页
      3/18
      还剩6页未读, 继续阅读

      湖南省邵阳市邵东市2023-2024学年高一下学期期末考试化学试题.zip

      展开

      这是一份湖南省邵阳市邵东市2023-2024学年高一下学期期末考试化学试题.zip,文件包含湖南省邵阳市邵东市223-2024学年高一下学期期末考试化学试题原卷版docx、湖南省邵阳市邵东市223-2024学年高一下学期期末考试化学试题解析版docx等2份试卷配套教学资源,其中试卷共27页, 欢迎下载使用。
      可能用到的相对原子质量:H1 C12 N14 O16 S32 K39 Cr52 Fe56
      一、选择题:本题共14个小题,每小题3分,共42分。在每小题给出的四个选项中,只有一项是符合题目要求的。
      1. 文房四宝是中华传统文化的瑰宝。下列有关叙述错误的是
      A. 羊毛可用于制毛笔,主要成分为蛋白质
      B. 松木可用于制墨,墨的主要成分是单质碳
      C. 竹子可用于造纸,纸的主要成分是纤维素
      D. 大理石可用于制砚台,主要成分硅酸盐
      2. 糖类、油脂和蛋白质是非常重要营养物质,下列说法正确的是
      A. 油脂和蛋白质都是能发生水解反应的高分子化合物
      B. 常温下呈液态的植物油可以催化加氢转变为固态的脂肪
      C. 重金属盐使蛋白质分子变性,所以吞“钡餐”(主要成分是硫酸钡)会引起中毒
      D. 在试管中加入2mL10%CuSO4溶液,滴加5滴5%NaOH溶液,得到新制的。再加入2mL10%葡萄糖溶液,加热,可以产生砖红色沉淀
      3. 有机物M()是有机合成的一种中间体。下列关于M的说法错误的是
      A. 分子式为B. 含有3种官能团
      C. 分子中所有碳原子可能共平面D. 加热可以和在铜催化下反应
      4. 铁铵矾常用于制备高铁酸盐。下列反应的离子方程式正确的是
      A. 铁铵矾溶液与氨水混合反应:
      B. 向铁铵矾溶液中通入气体:
      C. 强碱溶液中铁铵与生成
      D. 向铁铵矾溶液中加入过量溶液:
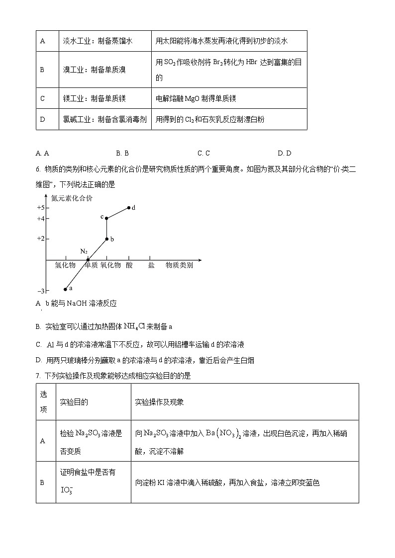
      5. 在海水资源的开发利用中,下列关于各工业体系的操作的叙述中错误的是
      A. AB. BC. CD. D
      6. 物质的类别和核心元素的化合价是研究物质性质的两个重要角度。如图为氮及其部分化合物的“价-类二维图”,下列说法正确的是
      A b能与溶液反应
      B. 实验室可以通过加热固体来制备a
      C. 与d的浓溶液常温下不反应,故可以用铝槽车运输d的浓溶液
      D. 用两只玻璃棒分别蘸取a的浓溶液与d的浓溶液,靠近后会产生白烟
      7. 下列实验操作及现象能够达成相应实验目的的是
      A. AB. BC. CD. D
      8. 化学反应在发生物质变化的同时伴随能量变化,是人类获取能量的重要途径。下列能量变化图与化学反应相对应的是
      A. AB. BC. CD. D
      9. 下列有机物的一氯代物数目最多的是
      A. B.
      C. D.
      10. 工业上制备下列物质的生产流程合理的是
      A. 工业制硝酸:
      B. 生产硅:石英砂粗硅Si(纯)
      C. 工业制硫酸:(溶液)
      D. 由铝土矿冶炼铝:铝土矿
      11. 用下列装置进行实验,能达到实验目的的是
      A. 装置甲可用于实验室检验氯化铵受热分解生成的两种气体
      B. 装置乙可用于实验室制备和收集
      C. 装置丙可用于实验室制备乙酸乙酯
      D. 装置丁可用于实验室测定在催化作用下分解速率
      12. 电池极大地方便了人们的生活,如图为两种电池的示意图。下列说法错误的是
      A. 锂—空气电池正极材料是多孔电极,氧气得到电子
      B. 锂—空气电池总反应方程式为4Li + O2 + 2H2O = 4LiOH
      C. 铝离子电池中电流从石墨电极经过用电器到铝电极
      D. 铝离子电池负极反应式为
      13. 在4L密闭容器中,X、Y、Z三种气态物质的物质的量随时间变化的曲线如图所示,下列说法正确的是

      A. 该反应的化学方程式是6X+2Y5Z
      B. 2 min内Y的转化率为20%
      C. 从反应开始到平衡时,用X表示的化学反应速率为0.03ml·L-1·min-1
      D. 容器内气体的密度保持不变可以作为达到平衡状态的标志
      14. 南海是一个巨大的资源宝库,海水开发利用的部分过程如图所示,下列说法错误的是
      A. 物质X可以选用CaO
      B. 操作1中玻璃棒的作用是引流
      C. 第①步中,蒸发结晶、高温烘干可以得到干燥MgCl2·6H2O固体
      D. 第②步反应的离子方程式为:Br2+SO2+2H2O=SO+2Br-+4H+
      二、填空题:本题共4个小题,除特殊说明外每空2分,共58分。
      15. 研究化学反应的原理,对掌握物质的应用有重要的意义。
      Ⅰ.硅是太阳能电池的重要材料。“精炼硅”反应历程中的能量变化如图所示:
      (1)反应Ⅲ为___________反应(选填“吸热”或“放热”,1分)。变成,放出___________的热量。
      Ⅱ.实验室用溶液与溶液反应探究条件的改变对化学反应速率的影响,设计的实验方案如下表(已知):
      (2)①对比实验1和2可探究___________因素对化学反应速率的影响。
      ②对比实验1和3来探究浓度对化学反应速率的影响,则________,_________。
      Ⅲ.某实验小组通过锌粒与稀硫酸反应的实验,研究影响反应速率的因素,并绘制出甲、乙两种图象。
      (3)甲图中,t1到t2速率明显加快的主要原因是___________,t2到t3反应速率降低的主要原因是___________。
      (4)乙图中,a为锌粒与足量稀硫酸反应产生氢气的体积随时间变化情况,其它条件不变,添加适量的下列试剂___________(填序号),能使a变为b,其原理是___________。
      A.CuSO4 B.HNO3 C.Na2SO4溶液 D.浓H2SO4
      16. 为了探究铜与稀硝酸反应产生的气体是NO,某课外活动小组设计了如下两套装置进行实验,请回答相关问题。
      (一)甲同学用U形管设计如图1所示装置,分液漏斗顶塞和活塞的初始状态为打开。
      (1)如何检查该装置的气密性___________。
      (2)检验气密性后,重新组装好装置,打开分液漏斗的顶塞和活塞,从长管加入稀硝酸至液面到达a处,关闭活塞,微热短管,可观察到的实验现象为___________。
      (3)如何控制反应的进行___________。
      (二)乙同学设计了如图2所示装置(加热装置和固定装置均已略去)。装置气密性已检查,A中大理石,B、C、D中溶液均已装好,铜丝未浸入稀硝酸,止水夹K处于关闭状态,F是一半空的注射器。
      (4)设计A装置的目的是___________。
      (5)为达到上述目的应如何操作___________。
      (6)反应进行一段时间后,关闭止水夹K,将铜丝旋出稀硝酸液面。为验证铜和稀硝酸产生的气体是NO,应进行的操作和对应的现象是___________。
      (7)B装置中发生反应的离子方程式为___________。
      17. SO2、NOx为常见的空气污染物,会引起酸雨、光化学烟雾等污染问题。研究者以多种方法进行“脱硫”“脱硝”。
      (1)利用工业废碱渣(主要成分为Na2CO3)来吸收含SO2的烟气,同时得到Na2SO3粗品。其流程如图所示:
      ①操作1和操作2中均包含的分离技术为___________;
      ②SO2被Na2CO3溶液吸收时,会释放出一种无色无味气体,该反应的离子方程式为___________。
      (2)利用含有SO2的烟气制备NaClO2。其流程如图所示:
      ①反应a的化学方程式为___________。
      ②反应b中的氧化剂和还原剂的物质的量之比为___________。
      (3)以NaClO溶液作为吸收剂进行一体化“脱硫”“脱硝”。控制溶液的pH=5.5,一定时间内,温度对SO2、NO脱除率的影响如图所示:
      已知烟气中SO2与NO的体积比为4:1,且吸收后转化为:SO、NO。
      ①NO在吸收过程中,反应离子方程式是___________。
      ②50℃时,吸收液中烟气转化生成的Cl‒和NO的物质的量之比为___________。
      ③烟气中NOx含量的测定:将VL气样通入适量酸化的H2O2溶液中,使NOx完全被氧化为NO,加水稀释至100mL。量取25mL该溶液,加入V1mLc1ml·L‒1FeSO4溶液(过量),充分反应后,用c2ml·L‒1K2Cr2O7溶液和剩余的Fe2+恰好反应(该反应的还原产物为Cr3+),消耗V2mL。气样中NOx折合成NO的含量为___________mg·L‒1。
      18. 有机物A的产量用来衡量一个国家石油化工的发展水平,以A为原料合成香料G的流程如下:
      请回答下列问题。
      (1)A的名称为___________;C的官能团名称为___________。
      (2)G的结构简式为___________。
      (3)写出反应②的化学反应方程式___________。
      (4)A→H的反应类型为__________,H___________(填“能”或“不能”)使酸性高酸溶液褪色。
      (5)关于F的说法正确的是___________。
      ①F和乙醇互为同系物
      ②1mlF与足量金属钠反应可产生11.2L气体(标准状况下)
      ③F可以与水任意比互溶
      ④F与乙二酸反应可能生成环状有机物
      ⑤相同物质的量的A和F充分燃烧后,耗氧量相同
      (6)一种基于碱性燃料电池原理设计的酒精检测仪,负极上的反应为___________。选项
      工业体系
      操作
      A
      淡水工业:制备蒸馏水
      用太阳能将海水蒸发再液化得到初步的淡水
      B
      溴工业:制备单质溴
      用SO2作吸收剂将Br2转化为HBr达到富集的目的
      C
      镁工业:制备单质镁
      电解熔融MgO制得单质镁
      D
      氯碱工业:制备含氯消毒剂
      用得到的Cl2和石灰乳反应制漂白粉
      选项
      实验目的
      实验操作及现象
      A
      检验溶液是否变质
      向溶液中加入溶液,出现白色沉淀,再加入稀硝酸,沉淀不溶解
      B
      证明食盐中是否有
      向淀粉KI溶液中滴入稀硫酸,再加入食盐,溶液立即变蓝色
      C
      证明碳的非金属性强于硅
      将浓盐酸滴入碳酸钠固体中,生成的气体通入盛有硅酸钠溶液的试管中,出现浑浊
      D
      证明具有漂白性
      将通入酸性溶液中,溶液紫色褪去
      A.氢气在氧气中燃烧
      B.碳酸氢钠受热分解
      C.盐酸与氢氧化钠反应
      D.Ba(OH)2∙8H2O晶体与NH4Cl晶体反应
      实验序号
      体积/
      温度/
      溶液出现浑浊的时间/s
      溶液

      溶液
      1
      2.0
      0.0
      2.0
      25
      2
      2.0
      0.0
      2.0
      50
      3
      1.0
      V
      2.0
      T

      相关试卷

      湖南省邵阳市邵东市2023-2024学年高一下学期期末考试化学试题.zip:

      这是一份湖南省邵阳市邵东市2023-2024学年高一下学期期末考试化学试题.zip,文件包含湖南省邵阳市邵东市223-2024学年高一下学期期末考试化学试题原卷版docx、湖南省邵阳市邵东市223-2024学年高一下学期期末考试化学试题解析版docx等2份试卷配套教学资源,其中试卷共27页, 欢迎下载使用。

      湖南省邵阳市邵东市2023-2024学年高一下学期期末考试化学试卷:

      这是一份湖南省邵阳市邵东市2023-2024学年高一下学期期末考试化学试卷,共14页。试卷主要包含了单选题,填空题,实验题等内容,欢迎下载使用。

      湖南省邵阳市邵东市223_2024学年高一化学下学期期末考试试题:

      这是一份湖南省邵阳市邵东市223_2024学年高一化学下学期期末考试试题,共10页。试卷主要包含了选择题,填空题等内容,欢迎下载使用。

      资料下载及使用帮助
      版权申诉
      • 1.电子资料成功下载后不支持退换,如发现资料有内容错误问题请联系客服,如若属实,我们会补偿您的损失
      • 2.压缩包下载后请先用软件解压,再使用对应软件打开;软件版本较低时请及时更新
      • 3.资料下载成功后可在60天以内免费重复下载
      版权申诉
      若您为此资料的原创作者,认为该资料内容侵犯了您的知识产权,请扫码添加我们的相关工作人员,我们尽可能的保护您的合法权益。
      入驻教习网,可获得资源免费推广曝光,还可获得多重现金奖励,申请 精品资源制作, 工作室入驻。
      版权申诉二维码
      欢迎来到教习网
      • 900万优选资源,让备课更轻松
      • 600万优选试题,支持自由组卷
      • 高质量可编辑,日均更新2000+
      • 百万教师选择,专业更值得信赖
      微信扫码注册
      手机号注册
      手机号码

      手机号格式错误

      手机验证码 获取验证码 获取验证码

      手机验证码已经成功发送,5分钟内有效

      设置密码

      6-20个字符,数字、字母或符号

      注册即视为同意教习网「注册协议」「隐私条款」
      QQ注册
      手机号注册
      微信注册

      注册成功

      返回
      顶部
      学业水平 高考一轮 高考二轮 高考真题 精选专题 初中月考 教师福利
      添加客服微信 获取1对1服务
      微信扫描添加客服
      Baidu
      map