所属成套资源:新人教版化学必修第一册PPT课件+教学设计全册
化学人教版 (2019)元素周期律教案设计
展开
这是一份化学人教版 (2019)元素周期律教案设计,文件包含核心素养人教版高中化学必修一《元素周期律》课件pptx、核心素养人教版高中化学必修一《元素周期律》教学设计含教学反思docx等2份教案配套教学资源,其中教案共9页, 欢迎下载使用。
宏观辨识与微观探析:认识原子核外电子排布、元素的最高化合价和最低化合价、原子半径等随元素原子序数递增而呈周期性变化的规律。以第三周期元素为例,认识同周期元素的金属性、非金属性等随元素原子序数递增而呈的周期性变化规律。证据推理与模型认知:通过分析、处理元素相关数据(如原子半径、化合价),运用图表(柱状图、线状图)进行数据可视化,依据证据推理得出元素周期律,构建起元素周期律的模型。 科学探究与创新意识:认识元素周期律在科学发展中的重要作用,增强社会责任感,树立克发展的意识。
1.认识原子核外电子排布、元素的最高化合价和最低化合价、原子半径等随元素原子序数递增而呈周期性变化的规律。2.以第三周期元素为例,认识同周期元素的金属性、非金属性等随元素原子序数递增而呈的周期性变化规律。重点:理解同周期元素性质与原子结构的关系。难点:理解元素周期律的含义和实质。
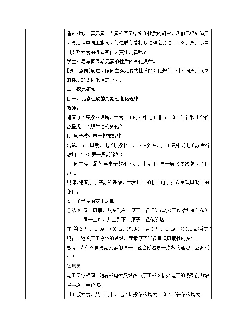
通过对碱金属元素、卤素的原子结构和性质的研究,我们已经知道元素周期表中同主族元素的性质有着相似性和递变性。那么,周期表中同周期元素的性质有什么变化规律呢?
随着原子序数的递增,元素原子的核外电子排布、原子半径和化合价各呈现什么规律性的变化?
1. 原子核外电子排布规律
结论:同一周期,电子层数相同, 从左到右,原子最外层电子数逐渐增加(1→8第一周期除外); 同主族,最外层电子数相同、从上到下 电子层数依次增大(1- 7)。规律:随着原子序数的递增,元素原子的核外电子排布呈现周期性的变化。
一、元素性质的周期性变化规律
1 2 3 4 5 6 7 8 9 101112131415161718
2.原子半径的变化规律
①结论:同一周期,从左到右,原子半径逐渐减小(不包括稀有气体) 同一主族,从上到下,原子半径依次增大。
注:第2周期 r(原子)0.1nm(除氯)
规律: 随着原子序数的递增,元素原子半径呈现周期性的变化。
思考:为什么同周期元素的原子半径会随着原子序数的递增而逐渐减小?
同主族元素,从上到下,电子层数依次增大,原子半径依次增大。
思考:电子层数多的元素原子半径一定大于电子层数少的元素吗?
不一定,如第二周期的Li比第三周期的S、Cl等原子半径大。
小结:影响原子半径大小的因素
电子层数(最主要因素)
核外电子数(次要因素)
a、电子层数:电子层数越多,原子半径越大 (例外:r(Li)>r(Cl))
③微粒半径的大小比较规律
当电子层数相同时,核电荷数的影响较大。核电荷数增多,原子核对核外电子的引力增强,使原子半径有减小的趋向。
电子层数相同时,核电荷数越小原子半径越大(即序小径大)
同元素粒子半径大小,核外电子数越多,半径越大 (即:阴离子>原子>阳离子)
如 r(N3-)>r(O2-)
如 r(K+)>r(Na+)
如r(Cl-)>r(Cl)
电子数增多,增加了相互排斥,使原子半径有增大的倾向
①一般情况下,元素的最高正价 = ____________ = ________(除O、F)。②一般情况下,元素的最低负价 = ______________(H除外,为-1价)。③金属没有____价,O没有______价、F没有___价。
3.元素化合价的变化规律
规律:随着原子序数的递增,元素的主要化合价呈周期性变化。
同周期从左到右最高正化合价依次增大(O、F除外),最低负化合价依次增大。
思考:元素的金属性和非金属性是否也随原子序数的变化呈现周期性变化呢?
①通过原子结构推测第三周期元素性质的递变
结论: 第三周期元素电子层数相同,由左向右元素的原子最外层电子数增多,原子半径依次减小,原子核对最外层电子的引力逐渐增强,得电子的能力依次增强,失电子的能力依次减弱。
推测:同周期从左到右,金属性依次减弱,非金属性依次增强。
4.元素金属性和非金属性的变化规律
实验一:取一小段镁条,用砂纸除去表面的氧化膜,放到试管中。向试管中加入2 mL水,并滴入2滴酚酞溶液,观察现象。过一会儿,加热试管至液体沸腾,观察现象。与钠和水的反应相比,镁和水的反应难易程度如何?生成了什么物质?
实验二:向试管中加入2 mL 1ml/L AlCl3溶液,然后滴加氨水,直到不再产生白色絮状Al(OH)3沉淀为止。将Al(OH)3沉淀分装在两支试管中,向一支试管中滴加2 ml/L盐酸,向另一支试管中滴加2 ml/L NaOH溶液。边滴加边振荡,观察现象。用2 mL 1ml/L MgCl2溶液代替AlCl3溶液做上述实验,观察现象,并进行比较。
②通过实验探究第三周期元素性质的递变
结论1:Na、Mg金属性强弱比较
结论2:Mg、Al金属性强弱比较
这说明铝虽是金属,但已表现出一定的非金属性。
③ 总结实验探究--元素性质的周期性变化规律
(1)Na、Mg、Al金属性强弱比较
NaOH>Mg(OH)2>Al(OH)3
规律: 同一周期从左到右,金属性逐渐减弱
电子层数相同,核电荷数增大,半径减小
原子核对核外电子的束缚能力增强,得到电子的能力增强
【理论预测】请根据原子核外电子排布规律,推测该周期元素非金属性具有怎样的变化规律?并说出预测依据。
(2)Si、P、S、Cl非金属性强弱比较
规律: 同一周期从左到右,非金属性逐渐增强
规律: 同一周期从左到右,金属性逐渐减弱,非金属性逐渐增强
④总结同周期元素金属性和非金属性的递变规律
元素的性质随着原子序数递增而呈现周期性的变化,这一规律叫做元素周期律。
(原子核对核外电子的束缚能力增强)失电子能力减弱,得电子能力增强
元素金属性强弱的判断依据:
单质与水或酸反应置换出氢气的难易程度(易—强)
最高价氧化物对应水化物的碱性强弱(强—强)
金属单质间的置换反应(以强制弱)
阳离子氧化性越强,元素的还原性越弱
根据元素在周期表中的位置,同主族从上到下,金属性逐渐增强
元素非金属性强弱的判断依据:
单质与氢气化合时,生成气态氢化物越容易,元素的非金属性越强。(易—强)
最高价氧化物水化物酸性越强,非金属性越强。(强—强)
气态氢化物越稳定非金属性越强。
阴离子还原性越强,元素的氧化性越弱
根据元素在周期表中的位置,同主族从上到下,非金属性逐渐减弱
门捷列夫在研究元素周期表时,科学地预言了11种尚未发现的元素,为它们在周期表中留下了空位。例如,他认为在铝的下方有一个与铝类似的元素“类铝”,并预测了它的性质。1875年,法国化学家发现了这种元素,将它命名为镓。镓的性质与门捷列夫推测的一样。门捷列夫还预测在硅和锡之间存在一种元素——“类硅”,15年后该元素被德国化学家文克勒发现,为了纪念他的祖国,将其命名为“锗”。
思考:门捷列夫作出这些伟大预言的科学依据是什么?
二、元素周期表和周期律的应用
元素的原子得失电子的倾向
非金属性、氧化性、氢化物稳定性、最高价氧化物对应水化物的酸性增强。
金属性、还原性、原子半径、最高价氧化物对应水化物的碱性增强。
最外层电子数递增核电荷数递增
最外层电子数递减核电荷数递减
1、元素位置—结构—性质的相互推断:
2、 寻找新元素、新用途
①元素周期表与元素周期律的关系
既表现金属元素的性质,又表现非金属元素的性质。
在元素周期表中,主族元素从上到下,从左到右,元素的金属性和非金属性存在着一定的递变规律。
②元素周期表的金属区和非金属区
③寻找有特殊用途的新物质
在金属和非金属分界线处,寻找半导体材料。Si、Al既能表现一定金属性又能表现出非金属性
寻找用于制农药的材料(非金属F、Cl、S、P等)
寻找优良催化剂,寻找耐高温耐酸碱腐蚀的特种合金,用来制造火箭、导弹、宇宙飞船等
④指导新元素的发现及预测它们的原子结构和性质
Oganessn是一种人工合成的化学元素,原子量为297。属于气体元素,化学性质很不活泼。属于稀有气体一类。 Og具放射性,其原子十分不稳定。
思考:已知34号硒(Se)元素,在周期表中的位置是第四周期ⅥA族元素,依据你所学的元素周期律的知识,预测该元素及其化合物的性质。
练习1、试比较下列微粒的半径大小(填“>”“<”或“=”)。(1)Mg______Ca______K;(2)Fe3+______Fe2+______Fe;(3)S2-______Cl-______Na+______Mg2+。
练习2、在第三周期元素中,除稀有气体元素外:1. 原子半径最小的元素是_____(填元素符号,下同)。2. 金属性最强的元素是_____。3. 最高价氧化物对应水化物酸性最强的是________(填化学式,下同)。4. 最不稳定的气态氢化物是______。5. 最高价氧化物对应水化物碱性最强的是_______。6. 氧化物中具有两性的是_______。
练习3、下列递变规律正确的是( )A.HClO4、H2SO4、H3PO4的酸性依次增强B.HCl、HBr、HI的稳定性依次增强C.钠、镁、铝的还原性依次减弱D.Na+、Mg2+、Al3+离子半径逐渐增大
练习4、以下表述不符合元素周期律的是( )A.稳定性:HF>H2O>NH3B.酸性:H3PO4>HNO3>HClO4C.微粒半径:F->Na+>Mg2+D.还原性:HI>HBr>HCl
练习5、运用元素周期律分析下面的判断,其中错误的是( )B.砹(At)为白色固体,HAt不稳定,AgAt感光性很强C.硫酸锶(SrSO4)是难溶于水的白色固体D.硒化氢(H2Se)无色、有毒,比H2S更不稳定
元素周期律含义:元素的性质随着原子序数的递增而呈现周期性的变化。本质:元素原子的核外电子排布呈周期性变化。
相关教案
这是一份高中化学化学键一等奖第二课时教学设计,文件包含核心素养人教版高中化学必修一《化学键》第二课时课件pptx、核心素养人教版高中化学必修一《化学键》第二课时教学设计含教学反思docx等2份教案配套教学资源,其中教案共8页, 欢迎下载使用。
这是一份化学必修 第一册金属材料第一课时教案设计,文件包含核心素养人教版高中化学必修一《金属材料》第一课时课件pptx、核心素养人教版高中化学必修一《金属材料》第一课时教学设计含教学反思docx等2份教案配套教学资源,其中教案共7页, 欢迎下载使用。
这是一份人教版 (2019)必修 第一册金属材料第二课时教案,文件包含核心素养人教版高中化学必修一《金属材料》第二课时课件pptx、核心素养人教版高中化学必修一《金属材料》第二课时教学设计含教学反思docx等2份教案配套教学资源,其中教案共5页, 欢迎下载使用。
相关教案 更多
- 1.电子资料成功下载后不支持退换,如发现资料有内容错误问题请联系客服,如若属实,我们会补偿您的损失
- 2.压缩包下载后请先用软件解压,再使用对应软件打开;软件版本较低时请及时更新
- 3.资料下载成功后可在60天以内免费重复下载
免费领取教师福利

