搜索
      上传资料 赚现金
      独家版权

      [精] 【新教材核心素养】北师大版数学七年级下册6.1现实中的变量(课件+教案含反思+大单元教学设计)

      加入资料篮
      立即下载
      压缩包含3份文件 展开
      文件列表(3份) 收起
      课件
      6.1现实中的变量.pptx
      预览
      教案
      6.1现实中的变量 教案.docx
      预览
      大单元教案
      第6章 变量之间的关系 大单元教学设计.doc
      预览
      正在预览:6.1现实中的变量.pptx
      6.1现实中的变量第1页
      1/30
      6.1现实中的变量第2页
      2/30
      6.1现实中的变量第3页
      3/30
      6.1现实中的变量第4页
      4/30
      6.1现实中的变量第5页
      5/30
      6.1现实中的变量第6页
      6/30
      6.1现实中的变量第7页
      7/30
      6.1现实中的变量第8页
      8/30
      6.1现实中的变量 教案第1页
      1/7
      6.1现实中的变量 教案第2页
      2/7
      6.1现实中的变量 教案第3页
      3/7
      第6章 变量之间的关系 大单元教学设计第1页
      1/5
      第6章 变量之间的关系 大单元教学设计第2页
      2/5
      还剩22页未读, 继续阅读

      初中数学北师大版(2024)七年级下册(2024)现实中的变量精品教学课件ppt

      展开

      这是一份初中数学北师大版(2024)七年级下册(2024)现实中的变量精品教学课件ppt,文件包含第一单元第2课时除法与加法减法的混合运算教学课件pptx、第一单元第2课时除法与加法减法的混合运算教学设计docx、第一单元第2课时《除法与加法减法的混合运算》分层作业docx、第一单元第2课时《除法与加法减法的混合运算》学习任务单docx等4份课件配套教学资源,其中PPT共23页, 欢迎下载使用。
      我们生活在一个变化的世界中,很多东西都在悄悄地发生变化.
      汽车行驶里程随行驶时间而变化
      汽车刹车时,其制动装置开始发挥作用的瞬间车速称为制动初速度;汽车从开始制动到完全停止所驶过的距离称为制动距离。(1)这个情境中有哪些量?(2)随着车辆制动初速度的变化,其他量会发生变化吗?
      (1)制动速度,制动距离。(2)随着车辆制动初速度的变化,其他量会发生变化。
      (3)下表呈现了一辆汽车在某种路面情况下的部分刹车实验数据,你能描述制动距离随制动初速度的变化而变化的情况吗?
      制动距离随制动初速度的加快而不断变远。
      1.某海域海水的压强p(单位:Pa)与水深h(单位:m)之间的关系满足:p=9.8ρh(其中ρ为海水的密度,通常为1.03×103 kg/m )。(1)这个情境中有哪些量?(2)随着水深h的变化,其他量会发生变化吗?
      (1)压强,水深,密度。(2)随着水深h的增加,压强会变大。
      2.如图反映了一个蔬菜大棚某日18:00到次日18:00棚内温度和棚外温度的变化情况。
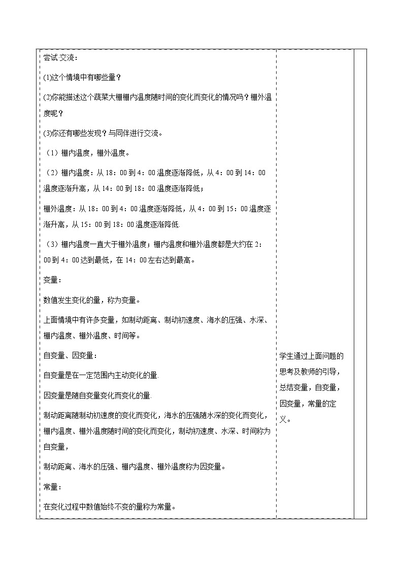
      (1)这个情境中有哪些量?(2)你能描述这个蔬菜大棚棚内温度随时间的变化而变化的情况吗?棚外温度呢?
      (1)棚内温度,棚外温度。(2)棚内温度:从18:00到4:00温度逐渐降低,从4:00到14:00温度逐渐升高,从14:00到18:00温度逐渐降低;棚外温度:从18:00到4:00温度逐渐降低,从4:00到15:00温度逐渐升高,从15:00到18:00温度逐渐降低.
      (3)你还有哪些发现?与同伴进行交流。
      (3)棚内温度一直大于棚外温度;棚内温度和棚外温度都是大约在2:00到4:00达到最低,在14:00左右达到最高。
      上面情境中有许多变量,如制动距离、制动初速度、海水的压强、水深、棚内温度、棚外温度、时间等。
      制动距离随制动初速度的变化而变化,海水的压强随水深的变化而变化,棚内温度、棚外温度随时间的变化而变化,制动初速度、水深、时间称为自变量,制动距离、海水的压强、棚内温度、棚外温度称为因变量。
      一定海域内,在海水的压强随水深变化而变化的过程中,海水的密度保持不变。
      举出生活中包含变量的例子,描述变量之间的关系,并与同伴进行交流。
      1.汽车以 60 km/h 的速度匀速行驶,行驶路程为 s km,行驶时间为 t h.(路程 s 随时间 t 的变化而变化.)2.电影票的售价为10元/张,一场电影售出 x 张票,票房收入为 y 元.(票房收入y的值随售价x的变化而变化.)
      判断一个量是常量还是变量的方法: 看这个量在某一变化过程中的值是否发生改变(或者说是否会取不同的数值),其中在变化过程中不变的量是常量, 可以取不同数值的量是变量.
      【知识技能类作业】必做题:
      1.假设汽车匀速行驶在高速公路上,那么在下列各量中,变量的个数是(   )①行驶速度;②行驶时间;③行驶路程;④汽车油箱中的剩余油量.A.1 B.2 C.3 D.4
      2.小王计划用100元钱买乒乓球,所购买的个数W(单位:个)与单价n(单位:元/个)的关系式W=100/n中(   )A.100是常量,W,n是变量 B.100,W是常量,n是变量C.100,n是常量,W是变量 D.无法确定
      3.当前,雾霾严重,治理雾霾的方法之一是将已产生的PM2.5吸纳降解,研究表明:雾霾程度随城市中心区立体绿化面积的增大而减小,在这个问题中,自变量是(  )A.雾霾程度 雾霾 D.城市中心区立体绿化面积
      4.指出下列问题中的常量和变量:(1)一个周长为60的长方形,一边长为x,其面积为S;(2)假设圆柱的底面半径R不变,圆柱的高为h,圆柱的体积为V.
      解:(1)60是常量,S,x是变量.(2)R是常量,V,h是变量.
      【知识技能类作业】选做题:
      5.如图是用火柴棒拼成的图案,需用火柴棒的根数m随着拼成的正方形的个数n的变化而变化,在这一变化过程中,下列说法中错误的是(  )A.m,n都是变量B.n是自变量,m是因变量C.m是自变量,n是因变量D.m随着n的变化而变化
      6.将一个底面直径为10cm,高为36cm的圆柱体锻造成底面直径为20cm的圆柱体,在这个过程中不改变的是( )A.圆柱的高 B.圆柱的面积C.圆柱的体积 D.圆柱的底面积
      7.某电影院观众席的座位数按下列方式设置:该表格表示了哪两个量之间的关系,它们是常量还是变量?如果是变量,指出其中的自变量和因变量;
      解:该表格表示了排数与每排座位数之间的关系;排数与每排座位数都是变量;排数是自变量,每排座位数是因变量。
      1.变量:数值发生变化的量,称为变量。2.自变量、因变量:自变量是在一定范围内主动变化的量.因变量是随自变量变化而变化的量.3.常量:在变化过程中数值始终不变的量称为常量。
      1.变量:2.自变量、因变量:3.常量:
      课题:6.1现实中的变量
      1.李师傅到单位附近的加油站加油,如图是所用的加油机上的数据显示牌,则其中的常量是(  )A.金额 B.数量C.单价 D.金额和数量
      2.一个长方形的面积是10 cm²,其长是a cm,宽是b cm,下列判断错误的是(  )A.10是常量 B .10是变量C.b是变量 D.a是变量
      4.“早穿皮袄午穿纱,围着火炉吃西瓜.”这句谚语反映了我国新疆地区一天中,     ⁠随    ⁠变化而变化,其中自变量是    ⁠,因变量是    ⁠.
      5.水中涟漪(圆形水波)不断扩大,记它的半径为r,则圆周长C与r的关系式为C=2πr.下列判断正确的是( )A.2 是变量 B.π是变量C.r是变量 D.C是常量

      相关课件

      初中数学北师大版(2024)七年级下册(2024)现实中的变量精品教学课件ppt:

      这是一份初中数学北师大版(2024)七年级下册(2024)现实中的变量精品教学课件ppt,文件包含第一单元第2课时除法与加法减法的混合运算教学课件pptx、第一单元第2课时除法与加法减法的混合运算教学设计docx、第一单元第2课时《除法与加法减法的混合运算》分层作业docx、第一单元第2课时《除法与加法减法的混合运算》学习任务单docx等4份课件配套教学资源,其中PPT共23页, 欢迎下载使用。

      初中数学北师大版(2024)七年级下册(2024)现实中的变量精品教学ppt课件:

      这是一份初中数学北师大版(2024)七年级下册(2024)现实中的变量精品教学ppt课件,共22页。PPT课件主要包含了海水的密度ρ不变,解1棚内温度,棚外温度,制动距离,制动初速度,海水的压强,棚内温度,自变量,因变量,知识点1变量与常量等内容,欢迎下载使用。

      资料下载及使用帮助
      版权申诉
      • 1.电子资料成功下载后不支持退换,如发现资料有内容错误问题请联系客服,如若属实,我们会补偿您的损失
      • 2.压缩包下载后请先用软件解压,再使用对应软件打开;软件版本较低时请及时更新
      • 3.资料下载成功后可在60天以内免费重复下载
      版权申诉
      若您为此资料的原创作者,认为该资料内容侵犯了您的知识产权,请扫码添加我们的相关工作人员,我们尽可能的保护您的合法权益。
      入驻教习网,可获得资源免费推广曝光,还可获得多重现金奖励,申请 精品资源制作, 工作室入驻。
      版权申诉二维码
      初中数学北师大版(2024)七年级下册(2024)电子课本 新教材

      1 现实中的变量

      版本: 北师大版(2024)

      年级: 七年级下册(2024)

      切换课文
      • 同课精品
      • 所属专辑44份
      欢迎来到教习网
      • 900万优选资源,让备课更轻松
      • 600万优选试题,支持自由组卷
      • 高质量可编辑,日均更新2000+
      • 百万教师选择,专业更值得信赖
      微信扫码注册
      手机号注册
      手机号码

      手机号格式错误

      手机验证码 获取验证码 获取验证码

      手机验证码已经成功发送,5分钟内有效

      设置密码

      6-20个字符,数字、字母或符号

      注册即视为同意教习网「注册协议」「隐私条款」
      QQ注册
      手机号注册
      微信注册

      注册成功

      返回
      顶部
      中考一轮 精选专题 初中月考 教师福利
      添加客服微信 获取1对1服务
      微信扫描添加客服
      Baidu
      map